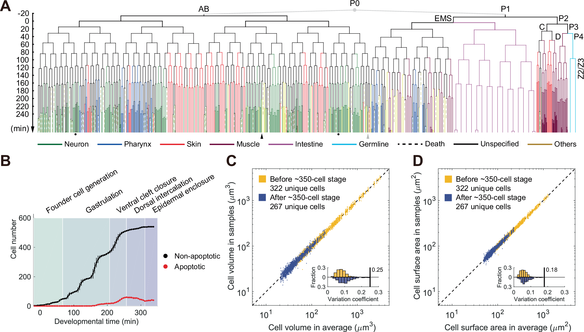
Fig. 2: Statistics of the cells with resolved cell lineage and morphology up to the 550-cell stage of C. elegans embryogenesis.

A The embryonic cell lineage tree averaged over the eight C. elegans wild-type embryos up to the 550-cell stage. Cell fates are differentially color-coded as indicated. The excretory cell and the sole body-wall muscle cell derived from the AB lineage are indicated with black and gray arrowhead respectively. The cells with consistent failures in segmentation in all embryo samples are indicated with black dots. Developmental time is shown on the left, with the last time point of the four-cell stage set as the time zero. B Cell counts across developmental stages for the eight embryos, with the average cell numbers represented by dots (black for surviving cells and red for apoptotic ones) and their standard deviations by vertical lines. The duration of significant developmental landmarks is indicated by differential shading51. C, D Comparison of average cell volume (C) and cell surface area (D) with individual measurements from the eight C. elegans embryos. Data points represent individual cell comparisons, with the average across embryos on the horizontal axis and individual embryo measurements on the vertical axis. Cells present before and after the ~350-cell stage are color-coded in blue and yellow, respectively. Insets show the distribution of variation coefficients (defined as the ratio of standard deviation to average) for these comparisons, based on 322 and 267 unique cells before and after the ~350-cell stage respectively. Source data are provided as a Source Data file.