Abstract
Climate-driven warming affects the reproduction of oviparous ectotherms. However, whether oviparous ectotherms possess a protection mechanism against heat stress for oocyte development, which is essential for maintaining the continuity of animal populations, is largely unknown. Under high temperatures, female mud crabs (Scylla paramamosain) typically have well-formed ovaries, while a few crabs were found to experience oocyte development failure. To investigate the heat stress protection mechanism of oocyte development in mud crabs, we construct a chromosome-level genome of this species and identify an enhancer of the vitellogenin receptor (VtgR) that stimulates its expression under high temperatures. Lacking this enhancer due to an intronic deletion leads to low VtgR expression in abnormal crabs, resulting in abnormal vitellogenic oocyte formation in these individuals when exposed to high temperatures. Furthermore, we identify a similar heat stress protection mechanism in zebrafish. Disruption of Lrp13, a VtgR-like protein in zebrafish, results in impaired vitellogenin absorption and ovarian degeneration in zebrafish exposed to high temperatures. Our results reveal a VtgR-mediated mechanism that protects vitellogenic oocyte formation against heat stress in mud crabs and zebrafish, contributing to their heat adaptability during oocyte development.
Similar content being viewed by others
Introduction
The development of oocytes is crucial for the normal fertility of females, thereby ensuring the continuity of animal populations1. Temperature has a profound impact on various physiological and biochemical functions, ultimately affecting animal growth and reproduction2,3. Oviparous ectotherms rely on environmental temperatures for crucial physiological functions, making these animals particularly susceptible to increasing global temperatures4. Climate-driven warming can substantially affect the reproduction of oviparous ectotherms. A study revealed that by the end of this century, more than 60% of the 694 marine and freshwater fish species studied could be confronted with water temperatures exceeding their tolerance limits5. The susceptibility of these species to the impacts of climate change is greatly affected by the specific temperature conditions they require for successful reproduction5,6. Therefore, it is crucial to investigate how oviparous ectotherms will respond to climate warming during oocyte development.
Sexual reproduction, which encompasses sex determination, gonadal differentiation, and gametogenesis, is strongly influenced by ambient temperature7. The fundamental mechanism of sexual reproduction is characterized by the specialized functions of the testes and ovaries, which are responsible for the production of sperm in males and oocytes in females, respectively7. The developmental process of oocytes in oviparous animals includes three stages: oogonia, previtellogenesis, and vitellogenesis8. Vitellogenesis, the process of vitellogenic oocyte formation, is crucial for the maturation of oocytes and the maintenance of the ovary. During vitellogenesis, vitellogenin (Vtg), a precursor of egg yolk protein, is synthesized and transported to the ovaries. Subsequently, Vtg is absorbed by the oocyte through vitellogenin receptor (VtgR)-mediated endocytosis9,10. Disruption of VtgR during vitellogenic oocyte formation can lead to oocyte development failure and subsequent ovarian degeneration, highlighting its importance in the reproductive success of oviparous animals11.
Brachyuran crabs are a highly diverse group of crustaceans that occupy diverse niches ranging from deep oceanic to intertidal, freshwater, and terrestrial environments12,13. Mud crabs (Scylla paramamosain), which are prevalent along the shores of the South China Sea, are among the most economically valuable aquaculture species in China and Southeast Asia14. Female mud crabs undergo a terminal molt before mating, followed by engaging in mating with males. This process involves the transition of oocytes from the oogonium stage to the previtellogenesis stage. The optimum temperature for ovarian development of female mud crabs is between 25 °C to 30 °C15. Typically, their ovarian development remains normal under high temperatures (>30 °C) in the summer. However, a very small number (0.2% ~ 0.5%) of female mud crabs (hereafter referred to as “abnormal” crabs) are found to experience ovarian development failure at high temperatures16 (Supplementary Fig. 1). These individuals display a disruption in oogenesis after mating, leading to the inability of oocytes to absorb vitellogenin. This suggests that there is a mechanism of protection of vitellogenic oocyte formation against heat stress in mud crabs. Additionally, these naturally occurring abnormal crabs serve as an ideal model for studying the heat adaptability of oocyte development in oviparous ectotherms. Fishes exhibit different levels of tolerance to high temperatures during vitellogenic oocyte formation. High water temperatures lead to ovary abnormalities and misshapen vitellogenic oocytes in certain fish species17,18. However, in spiny chromis (Acanthochromis polyacanthus), high water temperatures do not affect the proportion of vitellogenic oocytes in the ovaries19,20. This indicates that, in addition to that in mud crabs, the mechanism that protects vitellogenic oocyte formation against heat stress also occurs in fish. Thus, studying the heat stress protection mechanism of vitellogenic oocyte formation in mud crabs and fish will provide insight into the heat adaptability of oocyte development in oviparous ectotherms.
Here we identified a mechanism that protects vitellogenic oocyte formation against heat stress in mud crabs and zebrafish. By constructing a high-quality chromosome-level genome of S. paramamosain, we revealed that upregulating VtgR expression via an enhancer is crucial for protecting vitellogenic oocyte formation against heat stress in mud crabs. Multiple low-density lipoprotein receptor-related proteins (Lrps), which are putative VtgR proteins, were found to be involved in the absorption of vitellogenin by growing oocytes in zebrafish. One of these Lrp proteins (Lrp13) plays a critical role in protecting vitellogenic oocyte formation against heat stress in zebrafish. The identified mechanism of this protection contributes to the heat adaptability of oocyte development in mud crabs and zebrafish.
Results
Assembly and annotation of the S. paramamosain genome
To investigate the molecular basis of abnormal vitellogenic oocyte formation and ovarian degeneration in abnormal crabs, we reconstructed a chromosome-level genome of S. paramamosain using Nanopore, 10X Genomics, and Hi-C technologies. A total of 146 Gb of Nanopore, 75 Gb of Illumina, 163 Gb of 10X Genomics, and 123 Gb of Hi-C reads were generated (Supplementary Table 1). Based on the k-mer distribution of the Illumina reads, the genome size of S. paramamosain was estimated to be 1.16 Gb (Supplementary Fig. 2). The S. paramamosain genome was assembled into contigs with Nanopore reads using Flye21 and WTDBG222, respectively. The contigs were assembled into longer sequences using quickmerge23, and the assembly errors were corrected using 10X Genomics reads. The resulted contigs were scaffolded using proximity ligation data from the Hi-C libraries to yield a genome assembly (Supplementary Fig. 3). The final genome assembly of S. paramamosain consisted of 6429 scaffolds (contig N50: 8.38 Mb, scaffold N50: 20.49 Mb) assembled into 49 pseudomolecules, resulting in a total assembly size of 1.04 Gb (Fig. 1). We compared the sequence consistency and integrity of our assembly with those of a previously published genome assembly of S. paramamosain24. First, the contig N50 was substantially greater in our genome assemblies than in the previously published assembly (Table 1). Second, Benchmarking Universal Single-Copy Orthologs (BUSCO) analysis revealed that 94.1% of the conserved single-copy arthropod (Arthropoda) genes (odb10) were captured in our S. paramamosain genome assembly, while 91.1% of the conserved genes were captured in the previously published assembly (Supplementary Table 2). Third, Merqury evaluation indicated that the consensus quality value (QV) and completeness of our assembly were 30.18 and 88.12%, respectively, compared to 12.30 and 9.02%, respectively, in the previously published assembly, suggesting that our assembly was of high quality (Supplementary Table 3).
Circos plot of the distribution of genomic elements in S. paramamosain.
Transposable elements (TEs) constitute 50.63% (527.29 Mb) of the S. paramamosain genome, and long interspersed nuclear elements (LINEs) make up the largest proportion (Table 1 and Supplementary Table 4). Protein-coding genes in the genome of S. paramamosain were identified through a combination of ab initio, homology-based, and RNA sequencing (RNA-seq)-based prediction approaches. In total, 20,973 protein-coding genes were identified in the S. paramamosain genome (Supplementary Table 5). BUSCO analysis revealed 908 (89.7%) complete conserved single-copy arthropod (Arthropoda) genes (odb10) in the predicted gene models of S. paramamosain (Supplementary Table 6). A total of 17,024 (81.17%) gene models in the S. paramamosain genome were annotated in at least one database (NCBI non-redundant, Swiss-Port, KOG, KEGG and GO) (Supplementary Table 7).
The absorption of vitellogenin by oocytes is impaired in “abnormal” crabs
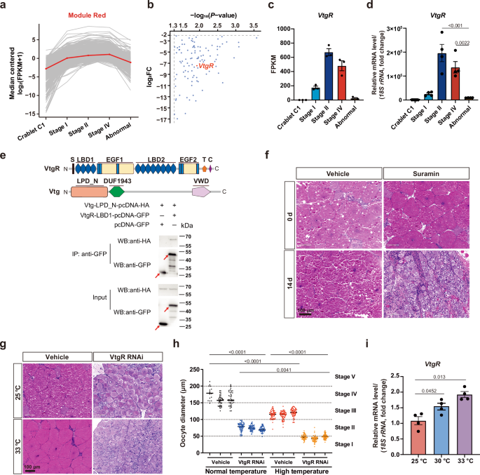
Based on morphological and histological examination, the ovarian developmental of female mud crabs can be divided into five stages, stage I (proliferation stage), stage II (previtellogenesis stage), stage III (primary vitellogenesis stage), stage IV (secondary vitellogenesis stage), and stage V (tertiary vitellogenesis stage), which correspond to the development of the oocyte (Fig. 2a)25. Normal female mud crabs undergo a terminal molt before mating, followed by normal ovary development. “Abnormal” crabs also complete terminal molting and mating but fail to undergo normal ovarian development. To gain insights into the formation of “abnormal” crabs, we compared the ovaries of “abnormal” crabs with those of normal mud crabs at three developmental stages (stage I, stage II, and stage IV) that represent the typical process of mud crab ovarian development (Fig. 2b–e). Despite their body size being similar to that of normal stage IV crabs, the “abnormal” crabs showed degenerated ovaries. Their ovaries were considerably smaller than those of normal stage II and IV crabs, suggesting that the ovary development of “abnormal” crab was blocked. Histological analysis demonstrated that the ovaries of “abnormal” crabs were composed of meiotic cells and a few small oocytes that were comparable to those of stage I oocyte and far smaller than those of vitellogenic oocytes (stages III-V), indicating the failure of vitellogenic oocyte formation in the ovaries of these individuals (Fig. 2f–i).
a Diagram illustrating the developmental processes of ovaries in normal female mud crabs and “abnormal” crabs. Normal female mud crabs undergo a terminal molt prior to mating, after which they engage in mating with males. This process includes the transition of oocytes from the oogonia stage to the previtellogenesis stage. However, a small proportion of female crabs exhibit a disruption in oogenesis post-mating, resulting in an inability of oocytes to absorb vitellogenin. b–e Images of the anatomical structures showing the overall morphology of mud crabs at different ovarian developmental stages. Ovaries are outlined with dotted lines and indicated by arrowheads. f–i The details of ovarian differentiation, including oocyte development, were revealed by Hematoxylin and eosin (H&E) staining. I, stage I oocyte (diameter 35-50 μm); II, stage II oocyte (diameter 45–100 μm); IV, stage IV oocyte (diameter 120-200 μm); me, meiotic cells. Representative results of three independent experiments were shown. j–m The ovary sections showed vitellogenin absorption in the oocytes, as detected by immunohistochemical staining (Vtg). Asterisk, vitellogenin. Representative results of three independent experiments were shown. n–q The sections of the hepatopancreas showing the vitellogenin production, as revealed by immunohistochemical staining (Vtg). Ht, hepatopancreatic tubules; asterisk, vitellogenin. Representative results of three independent experiments were shown.
The process of vitellogenesis in mud crabs involves two crucial steps: vitellogenin production in the hepatopancreas and vitellogenin absorption by the oocytes. To examine the absorption of vitellogenin in the oocytes of normal and abnormal mud crabs, we conducted immunohistochemical staining with Vtg antibody (Fig. 2j–m) Positive signals were observed in the oocytes of normal mud crabs at stages II and IV. However, the oocytes of “abnormal” crabs did not exhibit the signal, indicating hindered absorption of Vtg in their ovaries. To assess the normality of Vtg synthesis in “abnormal” crabs, we also conducted immunohistochemical staining using Vtg antibody in the hepatopancreas of both normal and abnormal mud crabs. In the “abnormal” crabs, the hepatopancreatic tubules were closely arranged, and the particles among the intertubular tissues showed dark brown staining via immunohistochemical staining (Fig. 2n–q) This finding suggested that the formation of Vtg still occurred in “abnormal” crabs. Furthermore, enzyme-linked immunosorbent assay (ELISA) revealed that Vtg was produced normally in the hemolymph of “abnormal” crabs (Supplementary Fig. 4). The results revealed that the hepatopancreas of “abnormal” crabs can synthesize Vtg normally. However, the oocytes of these crab individuals fail to assimilate this crucial precursor of egg yolk protein.
Upregulation of VtgR is crucial for the protection of vitellogenic oocyte formation against heat stress in mud crabs
To identify the genes responsible for the failure of Vtg absorption by oocytes in “abnormal” crabs, we conducted RNA-seq analysis of the ovaries of normal mud crabs at three ovarian developmental stages (stage I, stage II, and stage IV) as well as those of “abnormal” crabs (Supplementary Table 8). Female crabs at crablet stage C1 were included in the analysis as a control. Weighted gene coexpression network analysis (WGCNA) was performed to elucidate the chronological sequence of gene expression during development in both normal and abnormal mud crabs. We identified a total of 37 gene coexpression modules that displayed temporal changes during ovarian development (Supplementary Fig. 5). Genes within one of the modules (module red) displayed a significant positive correlation with the ovarian development of normal mud crabs but a negative correlation with that of “abnormal” crabs. Furthermore, the expression levels of genes within this module were substantially upregulated throughout the ovarian development of normal mud crabs from the stage I to stage IV. However, in the “abnormal” crabs, the expression levels of these genes were dramatically downregulated compared to those in normal crabs at stage IV (Fig. 3a). Differential gene expression analysis further revealed that the expression of 101 genes within this module was significantly lower in the “abnormal” crabs than in the normal crabs at stage IV (|log2FC | > 2; P < 0.05). Gene ontology (GO) analysis of the 101 genes revealed significant enrichment of genes involved in ammonium ion metabolic process (GO: 0097164), liver development (GO: 0001889), the regulation of oocyte development (GO:0060281), and regulation of oocyte maturation (GO:1900193) (Supplementary Fig. 6). The downregulation of genes involved in the regulation of oocyte development and maturation suggests that oocyte development may be suppressed in “abnormal” crabs compared to the normal crabs at stage IV. Interestingly, the vitellogenin receptor (VtgR) gene, which mediates the absorption of Vtg by growing oocytes in oviparous animals, was identified among these 101 genes (Fig. 3b). The expression of VtgR was significantly upregulated in normal crabs at stage II compared to normal crabs at stage I, followed by a slight downregulation in normal crabs at stage IV. However, the expression of VtgR was nearly eliminated in “abnormal” crabs (Fig. 3c, d). These results suggest that the impaired process of Vtg absorption in “abnormal” crabs can be attributed to a deficiency in VtgR production.
a Expression levels of genes from Module Red in the ovaries of normal mud crabs at different developmental stages and “abnormal” crabs. b The 101 genes from Module Red exhibit significantly downregulated expression in the ovaries of “abnormal” crabs compared to normal mud crabs at stage IV. Statistical significance was determined by the Ballgown parametric F-test. c RNA-seq based quantification of VtgR expression in the ovaries of normal mud crabs at different developmental stages and “abnormal” crabs (n = 3 crabs). d qPCR-based quantification of VtgR expression in the ovaries of normal mud crabs at different developmental stages and “abnormal” crabs. Relative gene expression was expressed as fold change compared to crabs at crablet stage C1 (n = 4 crabs). Statistical significance was determined by one-way ANOVA with Tukey’s test. e Co-IP assay confirming the interaction between the VtgR-LBD1 domain and the Vtg-LPD_N domain in mud crabs. The red arrowhead indicates the target band. Representative results from three independent experiments are shown. f Inhibition of VtgR-mediated endocytosis of Vtg in mud crabs using suramin. Representative results from three independent experiments are shown. g Histological analysis of ovaries from VtgR knockdown and control mud crabs maintained at normal (25 °C) and high (33 °C) temperatures. Representative results from three independent experiments are shown. h Oocyte diameter of different groups of mud crabs reared at 25 °C and 33 °C (n = 3 crabs). Horizontal black lines indicate the means. Statistical significance was determined by one-way ANOVA with Tukey’s test. i qPCR-based quantification of VtgR expression in the ovaries of normal mud crabs maintained at 25 °C, 30 °C, and 33 °C. Relative gene expression level was expressed as fold change compared to crabs maintained at 25 °C (n = 4 crabs). Statistical significance was determined by one-way ANOVA with Tukey’s test. Data are presented as the mean ± SEM. P values are indicated above the plots, with P < 0.05 considered statistically significant. Source data are provided as a Source Data file.
We subsequently confirmed the function of VtgR in mediating the adsorption of Vtg by the growing oocytes of mud crabs. First, a co-immunoprecipitation (Co-IP) assay was performed to determine the interaction between the ligand-binding domain 1 (LBD1) of VtgR and the amino-terminal region of the lipovitellin I domain (LPD_N) of Vtg in mud crabs26 (Fig. 3e). Second, we used suramin to obstruct the VtgR-mediated endocytosis of Vtg in mud crabs, as it has been demonstrated that suramin can inhibit receptor-mediated endocytosis of Vtg in oviparous animals27. Oocyte development within the ovaries of normal mud crabs at stage II was suppressed 14 days post-suramin administration (Fig. 3f). Finally, RNA interference (RNAi) was utilized to suppress VtgR expression in the ovaries of normal stage II mud crabs, resulting in inhibited oocyte development and Vtg accumulation in the oocytes of the RNAi-treated crabs (Fig. 3g and Supplementary Fig. 7).
Vitellogenic oocyte formation typically remains normal in female mud crabs under high temperatures, while it is disrupted in “abnormal” crabs16. This suggests that the mechanism that protects vitellogenic oocyte formation against heat stress is impaired in the “abnormal” crabs. Furthermore, the expression of VtgR was strongly suppressed in the “abnormal” crabs, suggesting that VtgR is involved in the heat stress protection mechanism of vitellogenic oocyte formation. To investigate the role of VtgR in this heat stress protection mechanism, RNAi-treated crabs were maintained at normal (25 °C) or high (33 °C) temperature (Fig. 3g). Vtg accumulation in oocytes and oocyte development were suppressed in RNAi-treated crabs maintained at both 25 °C and 33 °C. The diameters of oocytes in RNAi-treated individuals maintained at 25 °C were 74.533 ± 9.888 µm, significantly smaller than those in control individuals maintained at 25 °C (162.512 ± 19.567 µm) (Fig. 3h). In RNAi-treated individuals maintained at 33 °C, oocytes measured 46.490 ± 8.357 µm, which were significantly smaller compared to those in control crabs maintained at 33 °C (128.463 ± 25.186 µm). While oocyte development was suppressed, vitellogenic oocytes still formed in control group individuals maintained at 33 °C. This suggests that under high temperatures (33 °C), Vtg endocytosis is preserved in normal mud crabs, while oocyte development is severely impaired in crabs with suppressed VtgR. Additionally, the expression levels of VtgR in the ovaries of normal stage II crabs were found to be significantly upregulated as the temperature increased from 25 °C to 33 °C (Fig. 3i). These results suggest that upregulation of the VtgR gene is crucial for protecting vitellogenic oocyte formation against heat stress in mud crabs. This upregulation ensures a sufficient amount of VtgR on the ovarian membrane and promotes normal vitellogenic oocyte formation in mud crabs exposed to high temperatures.
An enhancer regulates VtgR expression as part of the heat stress protection mechanism of vitellogenic oocyte formation in mud crabs
To identify the genetic basis of VtgR deficiency in “abnormal” crabs, genetic variants were identified between normal and abnormal mud crabs (Supplementary Table 9). No highly divergent sites (FST > 0.1) were found in the coding region of the VtgR gene between these two groups of crabs. We then identified structural variants (SVs) between the genomes of normal and abnormal mud crabs. A large deletion (4.99 kb) that contained simple sequence repeats (SSRs) was identified in the nineteenth intron of VtgR in “abnormal” crabs compared to normal mud crabs (Fig. 4a). We validated the deletion using PCR amplification and Nanopore sequencing because it is large and contains highly repetitive sequences (Supplementary Figs. 8, 9). These results suggest that the deficiency of VtgR production in “abnormal” crabs might be due to an intronic deletion in VtgR.
a H3K27ac signal intensity in the VtgR gene and VtgR expression level in different groups of mud crabs. A 4.99 kb deletion in the nineteenth intron of VtgR removes an enhancer crucial for both vitellogenic oocyte formation and heat stress responsiveness in “abnormal” crabs. Horizontal bars below the H3K27ac signals indicate enriched regions identified by MACS2. b Normalized read density for the differential peak within the deletion in normal stage II mud crabs reared at 25 °C and 33 °C. c Schematic representation of the heat shock factor 1 (HSF1) binding site on the VtgR promoter. d Relative induction of VtgR promoter activity in Drosophila S2 cells transfected with HSF1 in a dosage-dependent manner, as assessed by dual luciferase assays (n = 4 wells). Statistical significance was determined by one-way ANOVA with Tukey’s test. Representative results from three independent experiments are shown. e Electrophoretic mobility shift assay (EMSA) demonstrating HSF1 binding to the VtgR promoter. Representative results from three independent experiments are shown. f Relative induction of VtgR promoter activity, with or without the VtgR-Enhancer-25°C or VtgR-Enhancer-33°C, mediated by expressed HSF1 in Drosophila S2 cells, as measured by dual luciferase assays (n = 4 wells). Protein expression levels were detected by Western blotting, with actin as a protein loading control. Statistical significance was determined by two-sided Student’s t-test. g A proposed scheme for the VtgR-mediated heat stress protection mechanism of vitellogenic oocyte formation in mud crabs. Bars represent the mean ± SD. P values are indicated above the plots, with P < 0.05 considered statistically significant. Source data are provided as a Source Data file.
The expression of VtgR increases with temperature in the ovaries of normal mud crabs, indicating a heat-induced epigenetic regulatory mechanism of this gene. To investigate the epigenetic regulation of VtgR, we identified the genomic locations of histone H3 lysine 27 acetylation (H3K27ac) modification, an important epigenetic mark associated with active enhancers, in the ovaries of normal crabs at stage I, normal stage II crabs maintained at 25 °C or 33 °C, normal stage IV crabs, and “abnormal” crabs28 (Supplementary Figs. 10, 11; Supplementary Tables 10, 11). A total of 8230 peaks were identified with significantly increased H3K27ac signals in normal stage II crabs maintained at 25 °C and in normal stage IV crabs, both compared to normal stage I crabs (|log2FC | >= 1, P < = 0.05). In the WGCNA analysis described earlier, we identified 1267 genes within a coexpression module (module red) that exhibited a significant positive correlation with the ovarian development of normal mud crabs but a negative correlation with that of “abnormal” crab. Of the 8230 identified peaks, 499 were located within or 3 kb upstream/downstream of these 1267 genes. These peaks were classified as potential enhancers involved in vitellogenic oocyte formation in normal mud crabs. Notably, 33 of these 499 peaks show significantly increased H3K27ac signal in normal stage II crabs maintained at 33 °C compared to those maintained at 25 °C (Supplementary Table 12), suggesting these peaks correspond to enhancers crucial for vitellogenic oocyte formation and responsive to high temperatures. One of these 33 peaks was located within the deletion in the nineteenth intron of VtgR in “abnormal” crabs (Fig. 4a). While this peak was absent in normal stage I crabs, it was present in both normal stage II crabs reared at 25 °C and normal stage IV crabs. Additionally, the intensity and breadth of the peak increased in normal stage II crabs maintained at 33 °C compared to those at 25 °C (Fig. 4a, b), suggesting that it is an enhancer important for vitellogenic oocyte formation and responsive to high temperatures.
Heat shock factor 1 (HSF1) is a transcription factor that plays a central role in the transcriptional activation of the heat shock response29. A potential binding site for HSF1 was predicted at positions 876-890 bp upstream of the transcription start site (TSS) of VtgR (Fig. 4c). Dual luciferase reporter assays showed that HSF1 induces VtgR expression in a dosage-dependent manner (Fig. 4d). Furthermore, electrophoretic mobility shift assays (EMSA) revealed that HSF1 directly interacts with the HSF1 response element (HRE) of VtgR (Fig. 4e). These results suggested that HSF1 regulates VtgR expression in mud crabs. As the enhancer located within the deletion expanded in crabs maintained at 33 °C compared to those maintained at 25 °C, we designated the enhancers from crabs maintained at 25 °C and 33 °C as VtgR-enhancer-25 °C and VtgR-enhancer-33 °C, respectively. We then investigated their effects on HSF1-mediated regulation of VtgR using dual luciferase reporter assays. Compared to the HSF1-mediated VtgR promoter activities without the enhancers, VtgR-enhancer-25 °C and VtgR-enhancer-33 °C significantly enhanced HSF1-mediated VtgR promoter activities, with increases of approximately 3.07-fold, and 10.14-fold at 28 °C, respectively (Fig. 4f). Moreover, VtgR-enhancer-33 °C increased HSF1-mediated VtgR promoter activity by approximately 1.20-fold at normal temperature and 1.47-fold at high temperature. These results suggest that the enhancer located within the deletion enhances HSF1-mediated VtgR expression at higher temperatures. This, in turn, leads to an increase in the number of VtgRs and facilitating normal vitellogenic oocyte formation in normal mud crabs. The lack of an enhancer, caused by an intronic deletion, disrupts the epigenetic regulation of VtgR in “abnormal” crabs. This results in reduced VtgR production and abnormal vitellogenic oocyte formation in “abnormal” crabs exposed to high temperatures (Fig. 4g).
Lrp13 is crucial for the heat stress protection mechanism of vitellogenic oocyte formation in zebrafish
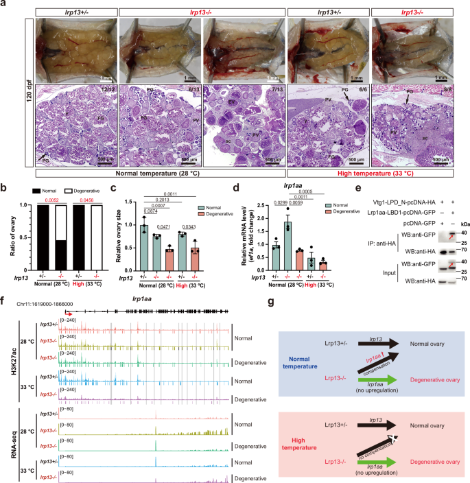
To explore whether there is a parallel heat stress response mechanism in oviparous ectothermic vertebrates, we investigated the role of VtgR in vitellogenic oocyte formation under heat stress in zebrafish. As the VtgR protein has not been fully investigated in zebrafish, we identified the orthologous proteins of decapod VtgR in zebrafish. The low-density lipoprotein receptor-related proteins (Lrps) of zebrafish were clustered with VtgR proteins from decapod species in the phylogenetic analysis (Supplementary Figs. 12, 13). Previous research identified Lrp13 as a vitellogenin-binding lipoprotein receptor in white perch (Morone americana)30. Our quantitative PCR (qPCR) assay showed that the lrp13 gene was exclusively expressed in the ovaries of zebrafish (Supplementary Fig. 14). Furthermore, Co-IP assay revealed that the Lipoprotein N-terminal domain (LPD_N) of Vitellogenin 1 (Vtg1) interacts with the ligand-binding domain 1 (LBD1) of Lrp13 (Supplementary Fig. 15). To determine the role of this gene in zebrafish vitellogenic oocyte formation under heat stress, we disrupted Lrp13 by using CRISPR/Cas9-mediated genome editing (Supplementary Fig. 16). The lrp13-/- zebrafish mutants and lrp13 + /- heterozygous controls were reared at both normal (28 °C) and high (33 °C) temperatures. Histological analysis was performed on female zebrafish at 120 days post fertilization (dpf), when the normal ovaries matured and contained oocytes at different stages (Fig. 5a). Interestingly, approximately half of the lrp13-/- zebrafish mutants (6/13; 46.15%) maintained at 28 °C had normal ovaries with well-formed structure and full-grown (FG) stage of follicles similar to those of heterozygous controls. However, the other half of the lrp13-/- zebrafish mutants (7/13; 53.85%) showed severe ovarian disorganization and dysfunction, characterized by an abundance of stromal cells and fibrous tissues, similar to the ovaries of “abnormal” crabs (Fig. 5a, b). The ovaries (both normal and degenerative) in the lrp13-/- zebrafish mutants are smaller than those in age-match lrp13 + /- heterozygous controls, with a significant difference between the degenerative ovaries of lrp13-/- zebrafish and the normal ovaries (Fig. 5a, c). These results suggest that Lrp13 functions as a vitellogenin receptor in zebrafish. For the lrp13-/- zebrafish mutants and heterozygous controls that were reared at high temperatures, the rate of ovarian degeneration reached 100% (8/8) in lrp13-/- zebrafish mutants (Fig. 5a, b). High temperatures significantly aggravated the ratio of degenerating ovaries in lrp13-/- mutants compared to lrp13 + /- heterozygous controls, indicating that high temperatures have a substantial impact on ovarian development. These results demonstrate that zebrafish exhibit adaptability in ovarian development under high temperatures, but this adaptability becomes fragile following the mutation of lrp13, indicating the critical role of lrp13 in the mechanism of protection of vitellogenic oocyte formation against heat stress in zebrafish.
a Gross anatomical appearance and histological analysis of lrp13-/- zebrafish mutants and heterozygous controls (+/-) at 120 days post-fertilization (dpf) under normal (28 °C) and high (33 °C) temperatures. PG, primary growth follicle; PV, previtellogenic follicle; EV, early vitellogenic follicle; FG, full-grown follicle; sc, stroma cells; Y, yolk. b Percentage of ovarian degeneration occurrence. Statistical significance was determined using two-sided Fisher’s exact test. c Relative ovary size in different groups of zebrafish (n = 3 fish). Bars represent the mean ± SD. Statistical significance was determined by one-way ANOVA with Tukey’s test. d qPCR-based quantification of lrp1aa expression levels in different groups of zebrafish (n = 3 fish). Relative gene expression level was expressed as fold change compared to lrp13 + /- heterozygous controls reared at 28 °C. Bars represent the mean ± SEM. Statistical significance was determined by one-way ANOVA with Tukey’s test. e Co-IP assay demonstrating the interaction between the Vtg1-LPD_N domain and the Lrp1aa-LBD1 domain in zebrafish. The red arrowhead indicates the target band. Representative results from three independent experiments are shown. f H3K27ac signal intensity in the lrp1aa gene and lrp1aa expression levels in different zebrafish groups. Horizontal bars below the signals indicate enriched regions identified by MACS2. H3K27ac peaks identified in lrp13-/- zebrafish mutants with normal ovaries reared at 28 °C, but absent in other groups, were indicated by gray rectangles. g Schematic illustrating the compensatory role of Lrp1aa in the absence of Lrp13 in zebrafish. Under normal conditions, Lrp13 primarily mediates Vtg absorption, while Lrp1aa compensates for its loss by upregulating expression. High temperatures suppress lrp1aa expression, whereas Lrp13 remains unaffected by heat stress, ensuring Vtg absorption and protecting vitellogenic oocyte formation under elevated temperatures. P values are indicated above the plots, with P < 0.05 considered statistically significant. Source data are provided as a Source Data file.
Approximately half of the lrp13-/- zebrafish mutants reared at 28 °C had well-formed ovaries, while the remaining mutants had degenerated ovaries. This suggests that homologous proteins of Lrp13 compensate for its function during the vitellogenic oocyte formation in zebrafish. To identify proteins that compensate for the function of Lrp13, we conducted RNA-seq analysis on lrp13 + /- heterozygous controls reared at 28 °C or 33 °C, lrp13-/- zebrafish mutants with well-formed or degenerated ovaries reared at 28 °C, and lrp13-/- zebrafish mutants reared at 33 °C (Supplementary Table 13). The expression of lrp1aa was significantly upregulated in lrp13-/- mutants with well-formed ovaries but not in lrp13-/- mutants with degenerated ovaries compared to lrp13 + /- heterozygous controls (Fig. 5d; Supplementary Fig. 17). Additionally, the interaction between the LPD_N domain of Vtg1 and the LBD1 domain of Lrp1aa was determined through a Co-IP assay (Fig. 5e). This indicates that Lrp1aa may compensate for the function of Lrp13 in mediating Vtg absorption by growing oocytes in zebrafish under normal temperatures. While the expression of lrp1aa was significantly upregulated in lrp13-/- mutants with well-formed ovaries reared at 28 °C, its expression was not upregulated in the mutants maintained at 33 °C (Fig. 5d). To investigate the epigenetic basis of the compensating mechanism, we identified the genomic locations of H3K27ac modification in lrp13 + /- heterozygous controls reared at 28 °C or 33 °C, lrp13-/- zebrafish mutants with well-formed or degenerated ovaries reared at 28 °C, and lrp13-/- zebrafish mutants reared at 33 °C (Supplementary Figs. 18, 19; Supplementary Table 14). No differential H3K27ac peaks were detected between lrp13 + /- heterozygous controls and lrp13-/- zebrafish mutants with degenerated ovaries reared at 28 °C (Fig. 5f). In contrast, the number of H3K27ac peaks was substantially higher in lrp13-/- zebrafish mutants with well-formed ovaries reared at 28 °C compared to all other groups. Notably, 13 peaks were uniquely presented in lrp13-/- zebrafish mutants with well-formed ovaries reared at 28 °C. Additionally, the number of H3K27ac peaks was markedly reduced in lrp13-/- zebrafish mutants reared at 33 °C compared to all other groups. These results suggest that Lrp1aa can compensate for the loss of Lrp13 function through enhancer-driven upregulation, although this compensatory mechanism is suppressed by high temperatures. The expression of lrp13 is not affected by high temperatures, enabling Lrp13 to mediate the absorption of Vtg by growing oocytes in zebrafish exposed to high temperatures (Supplementary Fig. 20). Taken together, our results indicate that Lrp1aa can compensate for the function of Lrp13 in the absorption of Vtg by growing oocytes, which in turn ensures normal vitellogenic oocyte formation in zebrafish at normal temperatures. Lrp13 plays a crucial role in ensuring normal vitellogenic oocyte formation in zebrafish under heat stress (Fig. 5g).
Discussion
A major objective of climate change research is to investigate how organisms will respond to elevated temperatures31. Climate-driven warming poses one of the major challenges to the survival and reproduction of oviparous ectotherms32. Aquatic ectotherms, which have specific temperature limits and tolerance ranges that determine their sensitivity to climate change, are more vulnerable than their terrestrial counterparts to climate change33,34. Reproduction in oviparous ectotherms is highly sensitive to thermal stress, with even minor, chronic increases in temperature potentially exerting significant effects on reproductive traits35,36. Heat stress impairs ovarian development in these species by disrupting follicular dynamics, steroidogenic ability, granulosa cell function, and oocyte maturation37,38. Aquatic oviparous ectotherms can adapt to climate-driven warming through behavioral and physiological changes. Marine oviparous ectotherms respond to elevated water temperatures by shifting their geographic ranges to cooler, more favorable habitats39. Many aquatic oviparous ectotherms adjust their timing of reproduction in response to warming, frequently initiating reproduction earlier in the season40. The heat protection mechanism for vitellogenic oocyte formation identified in this study reveals a genetic basis for heat adaptability during oocyte development in oviparous ectotherms. “Abnormal” crabs, which have enhancer loss due to an intronic deletion in VtgR, have degenerative ovaries under elevated temperatures. This group is likely to be selected against in future warming scenarios. The majority of normal crabs, which do not have the deletion, possess an effective heat protection mechanism and are expected to be selected for, thereby remaining in the population. In zebrafish, redundancy in lrp genes ensures normal oocyte development under both normal and high-temperature conditions. This heat protection mechanism could ensure the persistence of both mud crabs and zebrafish in the face of climate change, providing populations with the necessary time to adapt to rising temperatures.
It is well-established that VtgR plays a crucial role in oocyte and ovarian development of oviparous animals11. HSFs are well-known transcriptional regulators of genes encoding molecular chaperones and other stress-responsive proteins41. Previous studies have shown that HSF1 regulates oocyte meiosis and egg chamber development in mice and Drosophila, respectively42,43. In this study, we identified a VtgR-mediated mechanism that protects vitellogenic oocyte formation against heat stress in mud crabs. An enhancer located within the nineteenth intron of VtgR stimulates HSF1-mediated VtgR expression in mud crabs under heat stress. This upregulation of VtgR expression is critical for normal vitellogenic oocyte formation in mud crabs under elevated temperatures. These results suggest that, in addition to their roles in ovarian development at normal temperatures, both VtgR and HSF1 play an essential role in maintaining normal ovarian development in mud crabs under heat stress.
VtgR has been identified and functionally characterized in numerous arthropod species, all of which possess a single gene encoding the vitellogenin receptor44. In this study, we identified VtgR as the receptor mediating Vtg endocytosis in mud crabs. In fish, VtgR has been identified in only a few species45. A recent study reported that both Lrp13 and Lrp13b function as VtgRs in zebrafish46. Consistently, our findings demonstrate that Lrp13 is a functional VtgR in zebrafish, and our bioinformatic and functional analyses suggest that Lrp1aa also serves as a vitellogenin receptor in zebrafish. These results suggest that zebrafish possess at least three genes encoding VtgRs. Under normal temperatures, Lrp1aa expression is upregulated in half of the lrp13−/− zebrafish mutants, ensuring normal vitellogenic oocyte formation. However, under high-temperature conditions, Lrp1aa is not upregulated in all lrp13−/− mutants, leading to abnormal ovarian development. This suggests the existence of a compensatory mechanism in which Lrp1aa compensates for the loss of Lrp13. In contrast, mud crabs lack such a compensatory mechanism, as they possess only a single copy of the gene encoding VtgR. Consequently, unlike in zebrafish, knockdown of VtgR expression in mud crabs suppresses oocyte development under both low- and high-temperature conditions.
While both Lrp13 and Lrp1aa are involved in mediating Vtg absorption in zebrafish, only Lrp13 plays a critical role in protecting vitellogenic oocyte formation from heat stress. This underscores the essential role of Lrp13 in maintaining the reproductive capability of zebrafish under high temperature conditions, providing insights into the regulation of VtgR during yolk formation and its dynamic response to heat stress. Gene redundancy has been shown to play a role in ovarian development in zebrafish47. Our study demonstrates that gene redundancy not only ensures normal vitellogenic oocyte formation under normal conditions but also provides a genetic basis for heat resilience in oocyte development in zebrafish. Future research should further dissect the molecular relationship between Lrp13 and Lrp1aa, particularly why Lrp1aa is activated in some cases but not in others in the absence of Lrp13. Additionally, investigating whether other Lrp family members can function as VtgRs in zebrafish under certain conditions may shed light on the evolutionary redundancy strategies within the Lrp family. Such research would enhance our understanding of the adaptive strategies of species against environmental stress and provide insights into reproductive strategies in oviparous ectotherms.
Methods
Genome sequencing
One female S. paramamosain individual at stage IV, which was collected from a local crab farm in Guangzhou, Guangdong Province, China, was used for genome sequencing. High-quality DNA was extracted from the muscle cells of S. paramamosain. Nanopore sequencing library of S. paramamosain was constructed and sequenced by Nanopore PromethION platform (Oxford Nanopore Technologies, UK). The library of 10X Genomics linked-read sequencing was prepared using Chromium instrument (10X Genomics, USA) following the manufacturer’s protocol. The barcoded library was sequenced on an Illumina Novaseq 6000 platform (Illumina, USA). For Illumina sequencing, short-insert paired-end (PE) (150 bp) DNA libraries of S. paramamosain was constructed and sequenced on the Illumina Novaseq 6000 platform (Illumina, USA).
Samples from hepatopancreas, gill, muscle, thoracic ganglion, midgut, ovary, and heart were collected from S. paramamosain to construct sequencing libraries of strand-specific RNA-sequencing (RNA-seq). Paired-end library was constructed using the VAHTSTM mRNA-seq V2 Library Prep Kit for Illumina (Vazyme, China) and sequenced with 2\(\times\)150 bp chemistry on the Illumina NovaSeq 6000 platform (Illumina, USA).
Genome assembly
Low-quality (reads with ≥10% unidentified nucleotide and/or ≥ 50% nucleotides having phred score <5) and sequencing-adapter-contaminated Illumina reads were filtered and trimmed with Fastp (v0.21.0)48. The resulted high-quality Illumina reads were used in the following analyses. The sizes and heterozygosity of S. paramamosain genome were estimated with high-quality Illumina reads by k-mer frequency distribution method. The number of k-mers and the peak depth of k-mer sizes at 17 was obtained using Jellyfish (v2.3.0)49 with the -C setting. The genome size and heterozygosity of S. paramamosain genome was determined using Kmerfreq implemented in SOAPdenovo2 (r242)50.
Low-quality Nanopore reads were filtered using previously published Python script51. Two draft-genome assemblies were generated using filtered Nanopore reads with Flye (v2.6)21 and WTDBG2 (v2.5)22, respectively. The contigs of the two draft assemblies were subject to error correction using high-quality Illumina reads with Pilon (v1.23)52. The error-corrected contigs of Flye assembly and WTDBG2 assembly were assembled into longer sequences using quickmerge (v0.3)23. The merged contigs were subject to error correction using high-quality Illumina reads with Pilon (v1.23). We used 10X genomics technique to further improve the continuity of the assembly. 10X sequencing reads were filtered using tigmint (v1.1.2)53 and aligned to the assembled contigs using bwa (v0.7.17)54. The assembly errors in the assembled contigs were corrected with filtered 10X genomics reads using ARBitR (v0.1)55.
We used Hi-C to correct misjoins, to order and orient contigs, and to merge overlaps. Muscle sample of S. paramamosain were collected to construct Hi-C libraries. Hi-C library was constructed using the previously published approach56, and sequenced with 2\(\times\)150 bp chemistry on the Illumina MiSeq platform (Illumina, USA). Low-quality sequencing reads were filtered using fastp (v0.21.0)48. Filtered Illumina reads were aligned to the assembled contigs using Juicer (v1.5.7)57. Scaffolding was accomplished with a 3D-DNA pipeline (v180419)58. Juicebox (v1.9.9) was used to modify the order and directions of some scaffolds in a Hi-C contact map and to help in the determination of chromosome boundaries59. Assembly gaps in the scaffolds were fill using TGS-GapCloser (v1.0.1)60. And the scaffolds were polished with high-quality Illumina reads using Pilon (v1.23).
The completeness and quality of the final assembly were first evaluated using Benchmarking Universal Single-Copy Orthologs (BUSCO) (v4.0.5)61 against the conserved Arthropoda dataset (odb10). Second, previously published and our RNA-seq reads of S. paramamosain were both aligned to previously published24 and our assemblies of S. paramamosain genome using HISAT2 (v2-2.1)62, respectively. Third, Merqury (v1.3)63 was used to assess the completeness and quality of the two assemblies with k-mer set to 17.
Genome annotation
Repetitive elements in the assembly were identified by de novo predictions using RepeatMasker (v4.1.0) (https://www.repeatmasker.org/). RepeatModeler (v2.0.1)64 was used to build the de novo repeat library of S. paramamosain. To identify repetitive elements, sequences from the S. paramamosain assembly were aligned to the de novo repeat library using RepeatMasker (v4.1.0). Additionally, repetitive elements in S. paramamosain genome assembly were identified by homology searches against known repeat databases using RepeatMasker (v4.1.0).
Protein-coding genes in S. paramamosain genome were predicted with three approaches: homology-based prediction, ab initio prediction, and RNA-seq-based prediction. For homology-based prediction, protein-coding sequences of Acyrthosiphon pisum, Anopheles gambiae, Apis mellifera, Bombyx mori, Daphnia pulex, Drosophila melanogaster, Litopenaeus vannamei, Procambarus virginalis, Tribolium castaneum and Zootermopsis nevadensis were downloaded from NCBI and aligned to S. paramamosain genome using tblastn. GenomeThreader (v1.7.0)65 was employed to predict gene models based on the alignment results with an E-value cut-off of 10−5. For ab initio gene prediction, the RNA-seq reads of S. paramamosain were aligned to the assembled genome sequence using HISAT2 (v2-2.1)62. Gene models were predicted based on the alignment result of RNA-seq reads using BRAKER2 (v2.1.5)66. For RNA-seq-based prediction, the RNA-seq reads of S. paramamosain were first aligned to reference sequences using HISAT2 (v2-2.1). Gene models were predicted based on the alignment results of HISAT2 using StringTie (v2.1.4)67 and Scallop (0.10.5)68, respectively. The gene models predicted by StringTie and Scallop were integrated using TransBorrow (v1.3)69. Second, short-read RNA-seq reads of S. paramamosain were assembled using Trinity (v2.8.5)70. Finally, Program to Assemble Spliced Alignments (PASA) (v2.5.0) was used to predict gene models in genome of S. paramamosain based on the assembly results of Trinity and TransBorrow. Coding regions of PASA-predicted gene models were then identified using TransDecoder (v5.5.0)70. Gene models of S. paramamosain predicted by BRAKER2, GenomeThreader, and PASA were integrated into a nonredundant consensus-gene set using EVidenceModeler (v1.1.1)71. EVidenceModeler integrated gene models were updated with RNA-seq reads using PASA (v2.5.0).
Phenotyping of normal and “abnormal” mud crab ovaries
Normal mud crabs at stage I, stage II, and stage IV, as well as “abnormal” crabs were collected from a local crab farm in Guangzhou, Guangdong Province, China. Ovaries of crabs were fixed with acidified formal alcohol (AFA) for at least 24 hours. Dehydration and infiltration were then performed on the ASP6025S Automatic Vacuum Tissue Processor (Leica, Germany). The samples were embedded with paraffin, followed by serial sectioning at 5 µm. The sections were stained with hematoxylin and eosin (H&E) and scanned with the Aperio VERSA 8 scanning systems (Leica, Germany).
Hepatopancreas of mud crabs at stage I, stage II, stage IV, and “abnormal” crabs were fixed with acidified formal alcohol (AFA) for at least 24 hours. Dehydration and infiltration were then performed on the ASP6025S Automatic Vacuum Tissue Processor (Leica, Germany). The samples were embedded with paraffin, followed by serial sectioning at 5 µm. After dewaxing and hydrating, the sections were incubated in goat blocking serum for 20 minutes. The sections were then incubated with the primary antibody against vitellogenin of P. trituberculatus (obtained from Prof. Yongxu Cheng at Shanghai Ocean University) for 2 hours at room temperature72. Subsequently, the sections were incubated with biotinylated Goat Anti-Rabbit IgG antibody at room temperature for 30 minutes, and then incubated with streptavidin-labeled horseradish peroxidase for an additional 30 minutes. After coloration and counterstain, the sections were scanned on the Aperio VERSA 8 scanning system (Leica, Germany). The concentration of vitellogenin in the hemolymph of normal mud crabs at stage I, stage II, and stage IV, as well as “abnormal” crabs were determined using the ELISA kit for crab vitellogenin (Enzyme-linked Biotechnology, China).
Identification of genes related to the formation of “abnormal” crabs
Samples from ovary were collected from mud crabs at stage I, stage II, stage IV, and “abnormal” crabs to construct RNA-seq libraries. Paired-end libraries were constructed using the VAHTSTM mRNA-seq V2 Library Prep Kit for Illumina (Vazyme, China) and sequenced with 2\(\times\)150 bp chemistry on the Illumina NovaSeq 6000 platform (Illumina, USA). In addition, RNA-seq reads for ovaries of mud crabs at crablet stage C1 were downloaded from NCBI (SRR8749202, SRR8749203, SRR8749204)73. Low-quality and sequencing-adapter-contaminated reads of RNA-seq were filtered using SOAPnuke (v2.1.6)74. Filtered reads were aligned to the reference genomes using HISAT2 (v2-2.1)62. Stringtie (2.1.4)62 was used to map and calculate gene expression levels represented as fragments per kilobase of exon per million mapped fragments (FPKM). Differential gene expression analysis between normal mud crabs at stage IV and “abnormal” crabs was performed using Ballgown (2.22.0)62. In addition, the WGCNA R package75 was used to build the co-expression network with genes from mud crabs at crablet stage C1, stage I, stage II, and stage IV, as well as “abnormal” crabs. The module of genes that are most related to mud crab ovarian development but unrelated to ovarian development of “abnormal” crabs was identified. In the identified module, genes that are significantly downregulated in “abnormal” crabs compared with mud crabs at stage IV (log2FC >= 2, P < 0.05) were identified as the ones related to the formation of “abnormal” crabs.
Quantification of VtgR expression in normal and “abnormal” mud crabs
Total RNA was extracted from ovaries of normal mud crabs at crablet stage C1, stage I, stage II, and stage IV, as well as “abnormal” crabs using Eastep Super Total RNA Extraction Kit (Promega, USA) according to the manufacturer’s protocol. Reverse transcription was performed using M-MLV reverse transcriptase (Invitrogen, USA). Real-time PCR was performed on the Roche LightCycler® 480 Instrument II (Roche, USA) using primers listed in Supplementary Table 15. Melting curve analysis was performed to demonstrate primer specificity. A standard curve was included in each PCR assay for quantification. The relative gene expression level was normalized to the level of 18S rRNA in each sample and expressed as fold change compared to the group of normal mud crabs at crablet stage C1.
Suppressing oocyte development of mud crabs using suramin
Normal mud crabs at stage II were collected from a local crab farm in Guangzhou, Guangdong Province, China. Each crab was received an intraperitoneal injection at the second abdominal segment of 200 μL suramin (10 mg/kg) (Macklin, China) or PBS (as a control) once every two days for three times. Crabs were fed with commercial diet in a recirculating water tank system with sea water (5‰ salinity) at ~28 °C. Ovaries were collected from the crabs before and 14 days after injection. Samples were fixed with acidified formal alcohol (AFA) for at least 24 hours. Dehydration and infiltration were then performed on the ASP6025S Automatic Vacuum Tissue Processor (Leica, Germany). The samples were embedded with paraffin, followed by serial sectioning at 5 µm. The sections were stained with hematoxylin and eosin (H&E) and scanned with the Aperio VERSA 8 scanning systems (Leica, Germany).
Crab RNAi knockdown and histological analysis
Double stranded RNAs (dsRNAs) specific to VtgR were synthesized by T7 RiboMAX™ Express RNAi System kit (Promega, USA) according to the manufacturer’s protocol (Supplementary Table 15). The quality of dsRNA was checked after annealing via gel electrophoresis. Normal mud crabs at stage II were fed with commercial diet in a recirculating water tank system with sea water (5‰ salinity) at ~28 °C. Each crab was received an intraperitoneal injection at the second abdominal segment of dsRNAs (180 μg) for VtgR or GFP (as a control). To determine the effect of high temperature to the ovarian development of VtgR knockdown individuals, crabs were divided into four groups (dsRNA, 25 °C; dsRNA, 33 °C; GFP, 25 °C; GFP, 33 °C) and maintained at corresponding temperatures. Ovaries were collected from the crabs 96 hours after the dsRNA injection, and total RNA was extracted and assessed by real-time qRT-PCR using the corresponding primers to evaluate the efficacy of RNAi.
For histological analysis, the ovaries of crabs from each of the experimental and control groups were collected and fixed with acidified formal alcohol (AFA) for at least 24 hours. Dehydration and infiltration were then performed on the ASP6025S Automatic Vacuum Tissue Processor (Leica, Germany). The samples were embedded with paraffin, followed by serial sectioning at 5 µm. The sections were stained with hematoxylin and eosin (H&E) and scanned with the Aperio VERSA 8 scanning systems (Leica, Germany). Mud crab ovaries were staged according to oocyte size and morphological as described previously25: stage I (oocyte diameter 35-50 μm), stage II (oocyte diameter 45-100 μm), stage III (oocyte diameter 80-150 μm), stage IV (oocyte diameter 120-200 μm) and stage V (oocyte diameter 150-250 μm).
Quantification of VtgR expression in normal mud crabs reared at different temperatures
Normal mud crabs at stage II were divided into three groups and maintained at 25 °C, 30 °C, 33 °C, respectively. Total RNA was extracted from ovaries of crabs using Eastep Super Total RNA Extraction Kit (Promega, USA) according to the manufacturer’s protocol. Reverse transcription was performed using M-MLV reverse transcriptase (Invitrogen, USA). Real-time PCR was performed on the Roche LightCycler 480 Instrument II (Roche, USA) using primers listed in Supplementary Table 15. Melting curve analysis was performed to demonstrate primer specificity. A standard curve was included in each PCR assay for quantification. The relative gene expression level was normalized to the level of 18S rRNA in each sample and expressed as fold change compared to the group of crabs maintained at 25 °C.
Histone modification analysis for mud crabs
Normal mud crabs at stage I, stage II, and stage IV, as well as “abnormal” crabs, were collected from a local crab farm in Guangzhou, Guangdong Province, China. Crabs at stage II were divided into two groups and maintained at 25 °C and 33 °C, respectively. CUT&Tag assay was performed on normal mud crabs at stage I and IV, normal mud crabs at stage II maintained at 25 °C and 33 °C, as well as on “abnormal” crabs, following a previously described protocol with modifications76. Briefly, ovary cells of different groups of crabs were harvested and gently washed twice in 300 μL wash buffer. A 1:50 dilution of H3K27ac rabbit pAb (Abcam, UK; cat. no. ab4729) was used as primary antibody for incubation. A 1:50 dilution of Goat Anti-Rabbit IgG (Abcam, UK; cat. no. ab8580) was used as secondary antibody. For constructing negative control library (IgG), we only added secondary antibody without primary antibody. Cells were washed with Dig-Wash buffer to remove unbound antibodies. A 1:200 dilution of pG-Tn5 adapter complex was added to the cells and incubated with pG-Tn5 protein for 1 hour. Cells were then washed twice in Dig-300 Buffer to remove unbound pG-Tn5 protein. Next, cells were resuspended in tagmentation buffer and incubated at 37 °C for 1 hour. To stop tagmentation, 10 μL of 0.5 M EDTA, 3 μL of 10% SDS and 2.5 μL of 20 mg/mL Proteinase K was added to the sample, which was incubated at 55 °C for 1 hour. DNA was purified using phenol–chloroform–isoamyl alcohol and ethanol, washed with 100% ethanol, and suspended in water. The libraries were amplified by mixing the DNA with 2 μL of a universal i5 and uniquely barcoded i7 primer. After DNA quantification and qualification, all libraries were sequenced with 2\(\times\)150 bp chemistry on the Illumina Nova-seq 6000 platform (Illumina, USA).
CUT&Tag sequencing reads were processed using a pipeline described previously76. Low-quality and sequencing-adapter-contaminated Illumina reads were filtered and trimmed with trimmomatic (v0.39)77. The filtered reads were aligned to the S. paramamosain genome using Bowtie2 (v2.3.2)78. Duplicated reads and reads with mapping quality scores (MAPQ) less than 30 were removed using Samtools (v1.9-52)79 and read counts were normalized by read depth with Reads Per Kilobase per Million mapped reads (RPKM) normalization with a bin size of 50. MACS2 (v2.1.1)80 was used to identify peaks for H3K27ac histone modifications. Peaks with significantly increased signals in normal mud crabs at stage II maintained at 25 °C or crabs at stage IV, compared to crabs at stage I (|log2FC | >= 1, P < = 0.05), were identified using MAnorm (v1.1.4)81. These differential peaks were classified as potential enhancers important for oocyte development in normal mud crabs. Additionally, peaks that are significantly differentiated between normal mud crabs at stage II maintained at 25 °C and those maintained at 33 °C (|log2FC | >= 1, P < = 0.05) were also identified using MAnorm (v1.1.4)81. These differential peaks were recognized as potential enhancers involved in the heat-responsive regulation of oocyte development in normal mud crabs.
Samples from ovary were collected for normal mud crabs maintained at 25 °C and those maintained at 33 °C to construct sequencing libraries of RNA-seq for epigenomic analyses. Total RNA was extracted with TRIzol reagent (Invitrogen, USA). Paired-end libraries were constructed using the VAHTSTM mRNA-seq V2 Library Prep Kit for Illumina (Vazyme, China) and sequenced with 2\(\times\)150 bp chemistry on the Illumina NovaSeq 6000 platform (Illumina, USA).
Low-quality and sequencing-adapter-contaminated reads of RNA-seq were filtered using SOAPnuke (v2.1.6)74. Filtered reads were aligned to the reference genome of S. paramamosain using HISAT2 (v2-2.1)62. Stringtie (2.1.4)62 was used to map and calculate gene expression levels represented as FPKM. Differential gene expression analysis between normal mud crabs at stage II maintained at 25 °C and those maintained at 33 °C was performed using Ballgown (2.22.0)62.
Identification of genetic variations at VtgR between normal and “abnormal” mud crabs
To identify genetic variation at VtgR gene between normal and “abnormal” mud crabs, we performed the genome resequencing analysis. Sequencing libraries were constructed following TruSeq Nano DNA sample preparation kit (Illumina, USA) in accordance with the manufacturer’s protocol. All individuals were whole-genome re-sequenced to an average coverage of 6\(\times\) with 2\(\times\)150 bp chemistry on the Illumina NovaSeq 6000 platform (Illumina, USA). Low-quality and sequencing-adapter-contaminated Illumina reads were filtered and trimmed with Trimommatic (v0.36)77. High-quality pair-end reads were aligned to the reference sequence of S. paramamosain using BWA (v0.7.17) with “mem” function82. PCR duplicates were removed using MarkDuplicate program of Picard (v2.18.27) (https://broadinstitute.github.io/picard/). SNP variants were identified using HaplotypeCaller program of the Genome Analysis Toolkit (GATK) (v4.1.0.0)83. Raw SNP calling dataset were filtered using VariantFiltration program of GATK (v4.1.0.0).
To confirm the deletion that contains the differential H3K27ac peaks at VtgR gene in “abnormal” crabs, PCR was performed with primers located upstream and downstream of the deletion (Supplementary Table 15). The PCR amplicons of normal mud crabs and “abnormal” crabs were sequenced on a Nanopore PromethION platform (Oxford Nanopore Technologies, UK). The sequences from normal mud crabs and “abnormal” crabs were aligned using DECIPHER (2.22.0)84.
Plasmids construction
For the Drosophila cell expressing system, the coding sequence of HSF1 from mud crabs (XM_064032789.1) was amplified by PCR using primers listed in Supplementary Table 15 and subsequently cloned into the pAc5.1A-HA vector to express HA-tagged proteins85. The enhancer sequences of VtgR from mud crabs, which show differential H3K27ac signals in crabs maintained at 25 °C and 33 °C, were cloned into pGL3-Basic vectors (Promega, USA) along with the promoter sequence of VtgR using the primers listed in Supplementary Table 15.
For the Human embryonic kidney 293 T (HEK293T) cell expressing system, the coding sequences for the LPD_N domain of Vtg from mud crabs (Vtg-LPD_N) and Vtg1 from zebrafish (Vtg1-LPD_N) were amplified by PCR using the primers provided in Supplementary Table 15. These amplified fragments were subsequently inserted into the pcDNA-HA vector, enabling the expression of HA-tagged proteins.
Similarly, we amplified the coding sequences for the LBD1 domain of VtgR from mud crabs (VtgR-LBD1), Lrp1aa from zebrafish (Lrp1aa-LBD1), and Lrp13a from zebrafish (Lrp13a-LBD1) using PCR. The amplification was performed with primers detailed in Supplementary Table 15. These amplicons were then subcloned into the pcDNA-GFP vector to generate constructs expressing GFP-tagged proteins.
Co-immunoprecipitation (Co-IP)
Co-immunoprecipitation (Co-IP) assays in vitro were performed to confirm interactions between VtgR and Vtg from mud crabs, Lrp13 and Vtg1 from zebrafish, as well as Lrp1aa and Vtg1 from zebrafish. In brief, 48 hours after transfection, HEK293T cells were harvested, washed with PBS three times, and then lysed in IP lysis buffer containing Halt Protease Inhibitor Cocktail (Thermo Fisher Scientific, USA). Ninety percent of the supernatants were incubated with either anti-GFP magnetic beads (Smart-Lifesciences, China) or anti-HA magnetic beads (Thermo Fisher Scientific, USA) in a rotation wheel for 1 hour. The magnetic beads were then washed with PBS six times and subjected to western blotting. Ten percent of each total cell lysate was also examined as the input control.
Western blot
Protein samples were separated in SDS-PAGE gels, transferred to PVDF membranes (GE Healthcare, USA), and incubated with the appropriate antibodies. The primary antibodies used in Western blotting included rabbit anti-GFP antibody (Sigma, USA; cat. no. G1544-100UL), rabbit anti-HA antibody (Sigma, USA; cat. no. H6908-100UL) or Mouse anti-Actin antibody (Merk, USA; cat. no. MAB1501). The secondary antibody used was an anti-rabbit IgG HRP-conjugate (Promega, USA; cat. no. W401B) or anti-mouse IgG HRP-conjugate (Promega, USA; cat. no. W402B). Both primary and secondary antibodies were incubated in PBS containing 0.5% BSA. Membranes were developed using enhanced chemiluminescent (ECL) blotting substrate (Thermo Fisher Scientific, USA), and chemiluminescence was detected using the 5200 Chemiluminescence Imaging System (Tanon, China).
Dual luciferase reporter assays
To assess the activity of the VtgR promoter in response to HSF1 expression, cells in each well of a 96-well plate were transfected with 50 ng of pGL3-VtgR, together with varying amounts of the expression vectors pAc-HA (100/ 90/ 50/ 0 ng) and pAc-HSF1-HA (0/ 10/ 50/ 100 ng), as well as 5 ng of the Renilla luciferase plasmid pRL-TK (Promega, USA) using FuGENE HD transfection reagent (Promega, USA) for dual luciferase reporter assays. Additionally, six times the amount of plasmid was transfected into cells in the corresponding wells of a 6-well plate for Western blot. To confirm the activity of VtgR’s enhancer sequences with differential H3K27ac signals in crabs maintained at 25 °C and 33 °C, pAc-HA or pAc-HSF1-HA were co-transfected with pGL3-VtgR, pGL3-VtgR-Enhancer-25 °C, or pGL3-VtgR-Enhancer-33 °C into Drosophila S2 cells. To examine the effect of temperature on HSF1-mediated VtgR induction, S2 cell were cultured at 25 °C, 28 °C, and 30 °C. All experiments were performed in triplicate.
Electrophoretic mobility shift assay (EMSA)
Drosophila S2 cells were transfected with either pAc-HSF1-HA or empty pAc-HA plasmid. After 48 hours, cells were harvested, and nuclear proteins were extracted using the NE-PER Nuclear and Cytoplasmic Extraction Reagents (Thermo Fisher Scientific, USA). The 5′ biotin-labeled or unlabeled probe containing the predicted HSF1 response element (GGAAGCTGCGAGAAG) was synthesized by RuiBiotech (Beijing, China), and the unlabeled HSF1 response element-mutant probes were used as negative controls (Supplementary Table 15). EMSA was performed using a LightShift Chemiluminescent EMSA kit (Beyotime, China). In brief, nuclear proteins (10 μg) were incubated with 20 fmol of the probes for binding reactions between probes and proteins. The protein-DNA complexes were separated by 5% native PAGE, transferred to positively charged nylon membranes (Roche, Switzerland), and cross-linked using UV light. The biotin-labeled DNA on the membrane was detected by chemiluminescence.
Identification of homologs of decapod VtgR in zebrafish
To identify the homolog of SpVtgR in zebrafish, we performed BLASTP of SpVtgR against proteins in the ZFIN database86. As there are several homologs of SpVtgR in zebrafish (the protein family of Lrp), we determined the relationship of VtgR in decapods and Lrp in zebrafish by constructing phylogenetic tree. Sequences of VtgR from H. americanus, L. vannamei, Pandalus japonicus, Macrobrachium rosenbergii, Callinectes toxotes, Scylla serrata, and Physella acuta were downloaded from NCBI. In addition, sequences of Lrp proteins in zebrafish were downloaded from Uniprot. Protein sequences were aligned using MAFFT (v7.490)87. The alignments were then trimmed using clipkit (v1.1.3) with ‘gappy’ mode88. The phylogenetic tree was constructed with the trimmed alignments using a maximum-likelihood method implemented in IQ-TREE2 (v2.2.0) with P. acuta as outgroup. The best-fit substitution model was selected by using ModelFinder algorithm89. Branch supports were assessed using the ultrafast bootstrap (UFBoot) approach with 1000 replicates90.
Protein sequences from two families closely related to the Lrp family (VPS10 domain receptors and class B scavenger receptors) from zebrafish were retrieved from Uniprot. Additionally, the sequence of zebrafish Eef1a protein was downloaded from Uniprot. Sequences of zebrafish proteins from the Lrp, VPS10 domain receptor, and class B scavenger receptor families, as well as decapod Vtg proteins and zebrafish Eef1a, were aligned using MAFFT (v7.490)87. The alignments were then trimmed using clipkit (v1.1.3) with ‘gappy’ mode88. A phylogenetic tree was constructed with the trimmed alignments using the maximum-likelihood method implemented in IQ-TREE2 (v2.2.0) with zebrafish Eef1a protein as outgroup. The best-fit substitution model was selected by using ModelFinder algorithm89, and branch supports were assessed using the ultrafast bootstrap (UFBoot) approach with 1000 replicates90.
Zebrafish mutant line generation and genotyping
The zebrafish (AB strain) used in this study were purchased from China Zebrafish Resource Center. The zebrafish were reared at 28 ± 1 °C with a photoperiod of 14-h light and 10-h dark in a flow-through aquarium system (Haixing, China). The larvae were reared in nursery tanks with paramecia and artemia before transfer to the aquarium system, and the adults were fed with artemia and commercial dry food. All experiments were carried out according to the protocols approved by the Institutional Animal Care and Use Committee of Sun Yat-sen University (Protocol No. SYSU-IACUC-2022-B1271).
The CRISPR/Cas9 approach was used to establish the lrp13 mutant in zebrafish according to the protocols reported previously91,92,93. A sgRNA (oligo sequence shown in Supplementary Table 15) targeting exon II of lrp13 was designed via online websites (https://www.crisprscan.org) to avoid potential off-target effects. The gRNA was generated through in vitro transcription from DraI-digested pDR274 (Addgene Plasmid #42250) using the mMACHINE T7 according to the manufacturer’s instructions. Then, 4.6 nl of a mixture with gRNA (60 ng/μl) and Cas9 (New England Biolabs, USA) protein was injected into one- or two-cell-stage embryos by the IM 300 Microinjector (NARISHIGE, Japan). The F0 mutants were screened using a high-resolution melting analysis (HRMA) and a heterozygous mobility assay (HMA), followed by sequencing confirmation94,95. The F0 founders carrying mosaic mutations were mated with the normal partners to obtain heterozygous F1(+/−). Sibling female and male F1 individuals carrying the same mutation were mated to obtain the homozygous F2 (−/−).
Genomic DNA from each embryo or a small piece of the caudal fin was extracted by alkaline lysis96. The sample was incubated in 30-50 µl NaOH (50 nmol/µl) at 95 °C for 10 minutes to extract the genomic DNA. Then, 3-5 µl Tris-HCl (pH 8.0) was added for neutralization. The extract was used for HRMA assay, and the melt curves were analyzed with the Precision Melt Analysis software (Bio-Rad, Hercules, CA). The primers used for genotyping were listed in Supplementary Table 15.
Sampling and histological examination of zebrafish
The mutants (-/-) and heterozygous controls (+/-) were sampled at 120 dpf for phenotype analysis raised in normal (28 °C) temperature. The mutants (-/-) and heterozygous controls (+/-) at 105 dpf were treated at high (33 °C) temperature in the following 15 days, then the fish were sampled at 120 dpf for phenotype analysis. The fish were sacrificed after anaesthetization with MS222 (Sigma, USA). For histological analysis, the entire fish was fixed in PFA fixative for at least 24 hours. Dehydration and infiltration were then performed on the ASP6025S Automatic Vacuum Tissue Processor (Leica, Germany). The samples were embedded with paraffin, followed by serial sectioning at 5 µm. The sections were stained with hematoxylin and eosin (H&E) and viewed on the Nikon ECLIPSE Ni-U microscope (Nikon, Japan). The photos were taken with the Aperio VERSA 8 scanning systems (Leica, Germany). As there were no significant differences in ovarian development between lrp13 + /+ and lrp13 + /- fish (Supplementary Fig. 21), heterozygous (lrp13 + /-) fish were used as controls for phenotype analysis.
Zebrafish follicle staging
Zebrafish follicles were staged according to size and morphological features such as cortical alveoli and yolk granules as reported97,98. We divide follicles into six stages: primary growth (PG, <150 µm), previtellogenic (PV, ~250 µm), early vitellogenic (EV, ~350 µm), mid-vitellogenic (MV, ~450 µm), late vitellogenic (LV, ~550 µm) and full-grown (FG, >650 µm).
RNA-seq analysis in zebrafish
Ovary samples were collected from lrp13 + /- heterozygous controls reared at 28 °C or 33 °C, lrp13-/- zebrafish mutants with well-formed or degenerated ovaries reared at 28 °C, and lrp13-/- zebrafish mutants reared at 33 °C. Total RNA was extracted with TRIzol reagent (Invitrogen, USA). Paired-end libraries were constructed using the VAHTSTM mRNA-seq V2 Library Prep Kit for Illumina (Vazyme, China) and sequenced with 2\(\times\)150 bp chemistry on the Illumina NovaSeq 6000 platform (Illumina, USA).
Low-quality and sequencing-adapter-contaminated reads of RNA-seq were filtered using SOAPnuke (v2.1.6)74. Filtered reads were aligned to the reference genome of D.rerio using HISAT2 (v2-2.1)62. Stringtie (2.1.4)62 was used to map and calculate gene expression levels represented as FPKM. Differential gene expression analysis between each pair of zebrafish groups was performed using Ballgown (2.22.0)62.
Histone modification analysis of zebrafish
CUT&Tag assays were performed on lrp13 + /- heterozygous controls reared at 28 °C or 33 °C, lrp13-/- zebrafish mutants with well-formed or degenerated ovaries reared at 28 °C, as well as lrp13-/- zebrafish mutants reared at 33 °C. Ovaries from the different groups of zebrafish were collected, and sequencing libraries were constructed following the protocol used for the CUT&Tag assay in mud crabs. Sequencing libraries were then sequenced with 2\(\times\)150 bp chemistry on the Illumina Nova-seq 6000 platform (Illumina, USA).
CUT&Tag sequencing reads were processed using the same pipeline as described for the CUT&Tag assay in mud crabs. Low-quality and sequencing-adapter-contaminated Illumina reads were filtered and trimmed with trimmomatic (v0.39)77. The filtered reads were aligned to the D. rerio genome using Bowtie2 (v2.3.2)78. Duplicated reads and reads with mapping quality scores (MAPQ) less than 30 were removed using Samtools (v1.9-52)79 and read counts were normalized by read depth with Reads Per Kilobase per Million mapped reads (RPKM) normalization with a bin size of 50. Peaks for H3K27ac histone modifications were identified using MACS2 (v2.1.1)80. Significantly differentiated peaks between lrp13-/- zebrafish mutants with well-formed or degenerated ovaries reared at 28 °C (|log2FC | >= 1, P < = 0.05) were identified using MAnorm (v1.1.4)81.
Quantification of lrp13 and lrp1aa expression in zebrafish
Total RNA was extracted from the ovaries of lrp13 + /- heterozygous controls reared at 28 °C or 33 °C, lrp13-/- zebrafish mutants with well-formed or degenerated ovaries reared at 28 °C, as well as lrp13-/- zebrafish mutants reared at 33 °C, using Eastep Super Total RNA Extraction Kit (Promega, USA) according to the manufacturer’s protocol. Reverse transcription was performed using M-MLV reverse transcriptase (Invitrogen, USA). Real-time PCR was performed on the Roche LightCycler 480 Instrument II (Roche, USA) using primers listed in Supplementary Table 15. Melting curve analysis was performed to demonstrate primer specificity. A standard curve was included in each PCR assay for quantification. For both lrp13 and lrp1aa, relative gene expression levels were normalized to the level of EF1α in each sample and expressed as fold change compared to the group of lrp13 + /- heterozygous controls reared at 28 °C.
Reporting summary
Further information on research design is available in the Nature Portfolio Reporting Summary linked to this article.
Data availability
All raw reads are accessible in NCBI under BioProject number PRJNA912319. The genome assembly of S. paramamosain is available in NCBI under accession code GCA_038387795.1 [https://www.ncbi.nlm.nih.gov/assembly/GCA_038387795.1]. Source data for the figures and Supplementary Figs. are provided as a Source Data file. Source data are provided with this paper.
References
Jamnongjit, M. & Hammes, S. R. Oocyte maturation: the coming of age of a germ cell. Semin Reprod. Med. 23, 234–241 (2005).
Cossins, A. R. & Bowler, K. Effect of temperature on reproduction, development and growth in Temperature Biology of Animals 248–293 (Springer, 1987).
Hansen, P. J. Effects of heat stress on mammalian reproduction. Philos. Trans. R. Soc. Lond. B Biol. Sci. 364, 3341–3350 (2009).
Sunday, J. M. et al. Thermal-safety margins and the necessity of thermoregulatory behavior across latitude and elevation. Proc. Natl Acad. Sci. USA 111, 5610–5615 (2014).
Dahlke, F. T., Wohlrab, S., Butzin, M. & Portner, H. O. Thermal bottlenecks in the life cycle define climate vulnerability of fish. Science 369, 65–70 (2020).
Portner, H. O. & Peck, M. A. Climate change effects on fishes and fisheries: towards a cause-and-effect understanding. J. Fish. Biol. 77, 1745–1779 (2010).
Nagahama, Y., Chakraborty, T., Paul-Prasanth, B., Ohta, K. & Nakamura, M. Sex determination, gonadal sex differentiation, and plasticity in vertebrate species. Physiol. Rev. 101, 1237–1308 (2021).
Tsukimura, B. Crustacean vitellogenesis: Its role in oocyte development. Am. Zool. 41, 465–476 (2001).
Ruan, Y. et al. Vitellogenin receptor (VgR) mediates oocyte maturation and ovarian development in the pacific white shrimp (Litopenaeus vannamei). Front Physiol. 11, 485 (2020).
Hiramatsu, N. et al. Ovarian yolk formation in fishes: Molecular mechanisms underlying formation of lipid droplets and vitellogenin-derived yolk proteins. Gen. Comp. Endocrinol. 221, 9–15 (2015).
Shirk, P. D. Vitellogenesis in Encyclopedia of Entomology (ed J.L. Capinera), 4127–4131 (Springer, 2008).
Ng, P. K. L., Guinot, D. & Davie, P. Systema brachyurorum: Part I. An annotated checklist of extant brachyuran crabs of the world. Raffles B Zool. 17, 1–286 (2008).
Wolfe, J. M. et al. Convergent adaptation of true crabs (Decapoda: Brachyura) to a gradient of terrestrial environments. Syst. Biol. 73, 247–262 (2024).
FAO. The state of world fisheries and aquaculture 2022: towards blue transformation. (Rome, 2022).
Zeng, C. Induced out-of-season spawning of the mud crab, Scylla paramamosain (Estampador) and effects of temperature on embryo development. Aquac. Res. 38, 1478–1485 (2007).
Wang, H., Tang, L., Wei, H., Mu, C. & Wang, C. Butter crab”: an environment-induced phenotypic variation of Scylla paramamosain with special nutrition and flavour. Aquac. Res. 50, 541–549 (2019).
Ojaveer, H., Tomkiewicz, J., Arula, T. & Klais, R. Female ovarian abnormalities and reproductive failure of autumn-spawning herring (Clupea harengus membras) in the Baltic Sea. ICES J. Mar. Sci. 72, 2332–2340 (2015).
Hermelink, B., Wuertz, S., Rennert, B., Kloas, W. & Schulz, C. Temperature control of pikeperch (Sander lucioperca) maturation in recirculating aquaculture systems—induction of puberty and course of gametogenesis. Aquaculture 400-401, 36–45 (2013).
Donelson, J., Munday, P., McCormick, M., Pankhurst, N. & Pankhurst, P. Effects of elevated water temperature and food availability on the reproductive performance of a coral reef fish. Mar. Ecol. Prog. Ser. 401, 233–243 (2010).
Lubzens, E., Young, G., Bobe, J. & Cerdà, J. Oogenesis in teleosts: How fish eggs are formed. Gen. Comp. Endocrinol. 165, 367–389 (2010).
Kolmogorov, M., Yuan, J., Lin, Y. & Pevzner, P. A. Assembly of long, error-prone reads using repeat graphs. Nat. Biotechnol. 37, 540–546 (2019).
Ruan, J. & Li, H. Fast and accurate long-read assembly with wtdbg2. Nat. Methods 17, 155–158 (2020).
Chakraborty, M., Baldwin-Brown, J. G., Long, A. D. & Emerson, J. J. Contiguous and accurate de novo assembly of metazoan genomes with modest long read coverage. Nucleic Acids Res. 44, e147 (2016).
Zhao, M. et al. A chromosome-level genome of the mud crab (Scylla paramamosain estampador) provides insights into the evolution of chemical and light perception in this crustacean. Mol. Ecol. Resour. https://doi.org/10.1111/1755-0998.13332 (2021).
Wu, Q. Y. et al. Growth performance and biochemical composition dynamics of ovary, hepatopancreas and muscle tissues at different ovarian maturation stages of female mud crab, Scylla paramamosain. Aquaculture 515, ARTN 73456010.1016/j.aquaculture.2019.734560 (2020).
Sappington, T. W. & Raikhel, A. S. Molecular characteristics of insect vitellogenins and vitellogenin receptors. Insect Biochem Mol. Biol. 28, 277–300 (1998).
Rohrkasten, A. & Ferenz, H. Inhibition of yolk formation in locust oocytes by trypan blue and suramin. Rouxs Arch. Dev. Biol. 196, 165–168 (1987).
Creyghton, M. P. et al. Histone H3K27ac separates active from poised enhancers and predicts developmental state. Proc. Natl Acad. Sci. USA 107, 21931–21936 (2010).
Rabindran, S. K., Giorgi, G., Clos, J. & Wu, C. Molecular cloning and expression of a human heat shock factor, HSF1. Proc. Natl Acad. Sci. USA 88, 6906–6910 (1991).
Reading, B. J. et al. Lrp13 is a novel vertebrate lipoprotein receptor that binds vitellogenins in teleost fishes. J. Lipid Res. 55, 2287–2295 (2014).
Merila, J. & Hendry, A. P. Climate change, adaptation, and phenotypic plasticity: the problem and the evidence. Evol. Appl 7, 1–14 (2014).
Alix, M., Kjesbu, O. S. & Anderson, K. C. From gametogenesis to spawning: How climate-driven warming affects teleost reproductive biology. J. Fish. Biol. 97, 607–632 (2020).
Pinsky, M. L., Eikeset, A. M., McCauley, D. J., Payne, J. L. & Sunday, J. M. Greater vulnerability to warming of marine versus terrestrial ectotherms. Nature 569, 108–111 (2019).
Sunday, J. M., Bates, A. E. & Dulvy, N. K. Thermal tolerance and the global redistribution of animals. Nat. Clim. Change 2, 686–690 (2012).
Portner, H. O. & Farrell, A. P. Physiology and climate change. Science 322, 690–692 (2008).
Lin, Q. et al. The effect of temperature on gonad, embryonic development and survival rate of juvenile seahorses, Hippocampus kuda Bleeker. Aquaculture 254, 701–713 (2006).
Li, J. et al. Effects of chronic heat stress on granulosa cell apoptosis and follicular atresia in mouse ovary. J. Anim. Sci. Biotechnol. 7, 57 (2016).
Luo, M., Li, L., Xiao, C., Sun, Y. & Wang, G. L. Heat stress impairs mice granulosa cell function by diminishing steroids production and inducing apoptosis. Mol. Cell Biochem 412, 81–90 (2016).
Poloczanska, E. S. et al. Global imprint of climate change on marine life. Nat. Clim. Change 3, 919–925 (2013).
Van Der Kraak, G. & Pankhurst, N. W. Temperature effects on the reproductive performance of fish in Global warming: implications for freshwater and marine fish (eds C.M. Wood & D.G. McDonald), 159-176 (Cambridge University Press, 1997).
Akerfelt, M., Trouillet, D., Mezger, V. & Sistonen, L. Heat shock factors at a crossroad between stress and development. Ann. Ny. Acad. Sci. 1113, 15–27 (2007).
Metchat, A. et al. Mammalian heat shock factor 1 is essential for oocyte meiosis and directly regulates Hsp90α expression. J. Biol. Chem. 284, 9521–9528 (2009).
Jedlicka, P., Mortin, M. A. & Wu, C. Multiple functions of drosophila heat shock transcription factor in vivo. EMBO J. 16, 2452–2462 (1997).
Tufail, M. & Takeda, M. Insect vitellogenin/lipophorin receptors: molecular structures, role in oogenesis, and regulatory mechanisms. J. Insect Physiol. 55, 87–103 (2009).
Hara, A., Hiramatsu, N. & Fujita, T. Vitellogenesis and choriogenesis in fishes. Fish. Sci. 82, 187–202 (2016).
Liu, Z. Q. et al. Lrp13a and Lrp13b serve as vitellogenin receptors in the ovary of zebrafish. Biol. Reprod. 111, 123–134 (2024).
Lu, H., Cui, Y., Jiang, L. & Ge, W. Functional analysis of nuclear estrogen receptors in zebrafish reproduction by genome editing approach. Endocrinology 158, 2292–2308 (2017).
Chen, S., Zhou, Y., Chen, Y. & Gu, J. fastp: an ultra-fast all-in-one FASTQ preprocessor. Bioinformatics 34, i884–i890 (2018).
Marcais, G. & Kingsford, C. A fast, lock-free approach for efficient parallel counting of occurrences of k-mers. Bioinformatics 27, 764–770 (2011).
Luo, R. et al. SOAPdenovo2: an empirically improved memory-efficient short-read de novo assembler. Gigascience 1, 18 (2012).
Zhang, L. et al. The genome of an apodid holothuroid (Chiridota heheva) provides insights into its adaptation to a deep-sea reducing environment. Commun. Biol. 5, 224 (2022).
Walker, B. J. et al. Pilon: an integrated tool for comprehensive microbial variant detection and genome assembly improvement. PLoS One 9, e112963 (2014).
Jackman, S. D. et al. Tigmint: correcting assembly errors using linked reads from large molecules. BMC Bioinform 19, 393 (2018).
Li, H. Aligning sequence reads, clone sequences and assembly contigs with BWA-MEM. arXiv, https://doi.org/10.48550/arXiv.1303.3997 (2013).
Hiltunen, M., Ryberg, M. & Johannesson, H. ARBitR: An overlap-aware genome assembly scaffolder for linked reads. Bioinformatics, https://doi.org/10.1093/bioinformatics/btaa975 (2020).
Belton, J. M. et al. Hi-C: a comprehensive technique to capture the conformation of genomes. Methods 58, 268–276 (2012).
Durand, N. C. et al. Juicer provides a one-click system for analyzing loop-resolution Hi-C experiments. Cell Syst. 3, 95–98 (2016).
Dudchenko, O. et al. De novo assembly of the Aedes aegypti genome using Hi-C yields chromosome-length scaffolds. Science 356, 92–95 (2017).
Robinson, J. T. et al. Juicebox.js provides a cloud-based visualization system for Hi-C data. Cell Syst. 6, 256–258.e251 (2018).
Xu, M. et al. TGS-GapCloser: A fast and accurate gap closer for large genomes with low coverage of error-prone long reads. Gigascience 9, https://doi.org/10.1093/gigascience/giaa094 (2020).
Simao, F. A., Waterhouse, R. M., Ioannidis, P., Kriventseva, E. V. & Zdobnov, E. M. BUSCO: assessing genome assembly and annotation completeness with single-copy orthologs. Bioinformatics 31, 3210–3212 (2015).
Kim, D., Paggi, J. M., Park, C., Bennett, C. & Salzberg, S. L. Graph-based genome alignment and genotyping with HISAT2 and HISAT-genotype. Nat. Biotechnol. 37, 907–915 (2019).
Rhie, A., Walenz, B. P., Koren, S. & Phillippy, A. M. Merqury: reference-free quality, completeness, and phasing assessment for genome assemblies. Genome Biol. 21, 245 (2020).
Flynn, J. M. et al. RepeatModeler2 for automated genomic discovery of transposable element families. Proc. Natl Acad. Sci. USA 117, 9451–9457 (2020).
Gremme, G., Brendel, V., Sparks, M. E. & Kurtz, S. Engineering a software tool for gene structure prediction in higher organisms. Inf. Softw. Tech. 47, 965–978 (2005).
Bruna, T., Hoff, K. J., Lomsadze, A., Stanke, M. & Borodovsky, M. BRAKER2: automatic eukaryotic genome annotation with GeneMark-EP+ and AUGUSTUS supported by a protein database. NAR Genom. Bioinform 3, lqaa108 (2021).
Pertea, M., Kim, D., Pertea, G. M., Leek, J. T. & Salzberg, S. L. Transcript-level expression analysis of RNA-seq experiments with HISAT, StringTie and Ballgown. Nat. Protoc. 11, 1650–1667 (2016).
Shao, M. F. & Kingsford, C. Accurate assembly of transcripts through phase-preserving graph decomposition. Nat. Biotechnol. 35, 1167–1169 (2017).
Yu, T. et al. TransBorrow: genome-guided transcriptome assembly by borrowing assemblies from different assemblers. Genome Res 30, 1181–1190 (2020).
Grabherr, M. G. et al. Full-length transcriptome assembly from RNA-Seq data without a reference genome. Nat. Biotechnol. 29, 644–U130 (2011).
Haas, B. J. et al. Automated eukaryotic gene structure annotation using EVidenceModeler and the program to assemble spliced alignments. Genome Biol 9, https://doi.org/10.1186/gb-2008-9-1-r7 (2008).
Zhang, Y., Wu, X., Yang, F., Liu, Z. & Cheng, Y. Purification of vitellin and ELISA determination of vitellin of swimming crab (Portunus trituberculatus). J. Fish. China 35, 1146–1157 (2011).
Lin, J. L. et al. Comparative transcriptome analysis combining SMRT and NGS sequencing provides novel insights into sex differentiation and development in mud crab (Scylla paramamosain). Aquaculture 513, ARTN 73444710.1016/j.aquaculture.2019.734447 (2019).
Chen, Y. X. et al. SOAPnuke: a MapReduce acceleration-supported software for integrated quality control and preprocessing of high-throughput sequencing data. Gigascience 7, https://doi.org/10.1093/gigascience/gix120 (2017).
Langfelder, P. & Horvath, S. WGCNA: an R package for weighted correlation network analysis. BMC Bioinform 9, 559 (2008).
Kaya-Okur, H. S. et al. CUT&Tag for efficient epigenomic profiling of small samples and single cells. Nat. Commun. 10, 1930 (2019).
Bolger, A. M., Lohse, M. & Usadel, B. Trimmomatic: a flexible trimmer for Illumina sequence data. Bioinformatics 30, 2114–2120 (2014).
Langmead, B. & Salzberg, S. L. Fast gapped-read alignment with Bowtie 2. Nat. Methods 9, 357–359 (2012).
Li, H. et al. The sequence alignment/map format and SAMtools. Bioinformatics 25, 2078–2079 (2009).
Zhang, Y. et al. Model-based analysis of ChIP-Seq (MACS). Genome Biol. 9, R137 (2008).
Shao, Z., Zhang, Y., Yuan, G. C., Orkin, S. H. & Waxman, D. J. MAnorm: a robust model for quantitative comparison of ChIP-Seq data sets. Genome Biol. 13, R16 (2012).
Li, H. & Durbin, R. Fast and accurate short read alignment with burrows-wheeler transform. Bioinformatics 25, 1754–1760 (2009).
McKenna, A. et al. The genome analysis toolkit: a MapReduce framework for analyzing next-generation DNA sequencing data. Genome Res. 20, 1297–1303 (2010).
Wright, E. S. DECIPHER: harnessing local sequence context to improve protein multiple sequence alignment. BMC Bioinform 16, 322 (2015).
Wang, S., Li, H., Weng, S., Li, C. & He, J. White spot syndrome virus establishes a novel IE1/JNK/c-jun positive feedback loop to drive replication. iScience 23, 100752 (2020).
Bradford, Y. M. et al. Zebrafish information network, the knowledgebase for Danio rerio research. Genetics 220, https://doi.org/10.1093/genetics/iyac016 (2022).
Katoh, K., Misawa, K., Kuma, K. & Miyata, T. MAFFT: a novel method for rapid multiple sequence alignment based on fast Fourier transform. Nucleic Acids Res. 30, 3059–3066 (2002).
Talavera, G. & Castresana, J. Improvement of phylogenies after removing divergent and ambiguously aligned blocks from protein sequence alignments. Syst. Biol. 56, 564–577 (2007).
Kalyaanamoorthy, S., Minh, B. Q., Wong, T. K. F., von Haeseler, A. & Jermiin, L. S. ModelFinder: fast model selection for accurate phylogenetic estimates. Nat. Methods 14, 587–589 (2017).
Hoang, D. T., Chernomor, O., von Haeseler, A., Minh, B. Q. & Vinh, L. S. UFBoot2: Improving the ultrafast bootstrap approximation. Mol. Biol. Evol. 35, 518–522 (2018).
Jao, L. E., Wente, S. R. & Chen, W. Efficient multiplex biallelic zebrafish genome editing using a CRISPR nuclease system. Proc. Natl Acad. Sci. USA 110, 13904–13909 (2013).
Hwang, W. Y. et al. Efficient genome editing in zebrafish using a CRISPR-Cas system. Nat. Biotechnol. 31, 227–229 (2013).
Wu, K., Song, W., Zhang, Z. & Ge, W. Disruption of dmrt1 rescues the all-male phenotype of the cyp19a1a mutant in zebrafish - a novel insight into the roles of aromatase/estrogens in gonadal differentiation and early folliculogenesis. Development 147, https://doi.org/10.1242/dev.182758 (2020).
Dahlem, T. J. et al. Simple methods for generating and detecting locus-specific mutations induced with TALENs in the zebrafish genome. PLoS Genet 8, e1002861 (2012).
Ota, S. et al. Efficient identification of TALEN-mediated genome modifications using heteroduplex mobility assays. Genes Cells 18, 450–458 (2013).
Zhang, Z., Zhu, B. & Ge, W. Genetic analysis of zebrafish gonadotropin (FSH and LH) functions by TALEN-mediated gene disruption. Mol. Endocrinol. 29, 76–98 (2015).
Chen, W. & Ge, W. Gonad differentiation and puberty onset in the zebrafish: evidence for the dependence of puberty onset on body growth but not age in females. Mol. Reprod. Dev. 80, 384–392 (2013).
Zhou, R., Tsang, A. H., Lau, S. W. & Ge, W. Pituitary adenylate cyclase-activating polypeptide (PACAP) and its receptors in the zebrafish ovary: evidence for potentially dual roles of PACAP in controlling final oocyte maturation. Biol. Reprod. 85, 615–625 (2011).
Acknowledgements
We thank Prof. Yongxu Cheng from Shanghai Ocean University for providing the primary antibody against vitellogenin of P. trituberculatus. This study was supported by the National Key R&D Program of China (2022YFF1000304), Southern Marine Science and Engineering Guangdong Laboratory (Zhuhai) (SML2023SP234), earmarked fund of China Agriculture Research System for CARS-48, the National Key R&D Program of China (2022YFE0203900), and GuangDong Basic and Applied Basic Research Foundation (2022A1515110089).
Author information
Authors and Affiliations
Contributions
M.W. and J.G.H. conceived the project; L.Z., Z.L., Z.Y., P.T., M.H. performed the genomic analyses; K.W., H.L., M.Z., S.W., E.S., Q.Z., J.H., X.H., M.X., H.D., Y.S., and S.W. performed the experiment; K.W., L.Z., H.L., M.W., and J.G.H. drafted the manuscript. M.W., J.G.H., and W.G. supervised and guided the project. All authors reviewed, edited, and approved the manuscript.
Corresponding authors
Ethics declarations
Competing interests
The authors declare no competing interests.
Peer review
Peer review information
Nature Communications thanks Ka Chu, José Santos-Pereira, and the other, anonymous, reviewer(s) for their contribution to the peer review of this work. A peer review file is available.
Additional information
Publisher’s note Springer Nature remains neutral with regard to jurisdictional claims in published maps and institutional affiliations.
Source data
Rights and permissions
Open Access This article is licensed under a Creative Commons Attribution-NonCommercial-NoDerivatives 4.0 International License, which permits any non-commercial use, sharing, distribution and reproduction in any medium or format, as long as you give appropriate credit to the original author(s) and the source, provide a link to the Creative Commons licence, and indicate if you modified the licensed material. You do not have permission under this licence to share adapted material derived from this article or parts of it. The images or other third party material in this article are included in the article’s Creative Commons licence, unless indicated otherwise in a credit line to the material. If material is not included in the article’s Creative Commons licence and your intended use is not permitted by statutory regulation or exceeds the permitted use, you will need to obtain permission directly from the copyright holder. To view a copy of this licence, visit http://creativecommons.org/licenses/by-nc-nd/4.0/.
About this article
Cite this article
Zhang, L., Wu, K., Li, H. et al. Vitellogenin receptor mediates heat adaptability of oocyte development in mud crabs and zebrafish. Nat Commun 16, 3722 (2025). https://doi.org/10.1038/s41467-025-59035-3
Received:
Accepted:
Published:
Version of record:
DOI: https://doi.org/10.1038/s41467-025-59035-3
This article is cited by
-
Transcriptomic and metabolomic analysis of metabolite changes and regulatory mechanisms associated with gonadal degeneration in yellow oil crab (Scylla paramamosain)
BMC Genomics (2026)
-
Characterization of the low-density lipoprotein receptors family and identification of vitellogenin receptors in Mugil cephalus
Scientific Reports (2025)
-
Ace2 mutation disrupts amino acid absorption, impairs growth, and alters microbiota dynamics in zebrafish
Communications Biology (2025)







