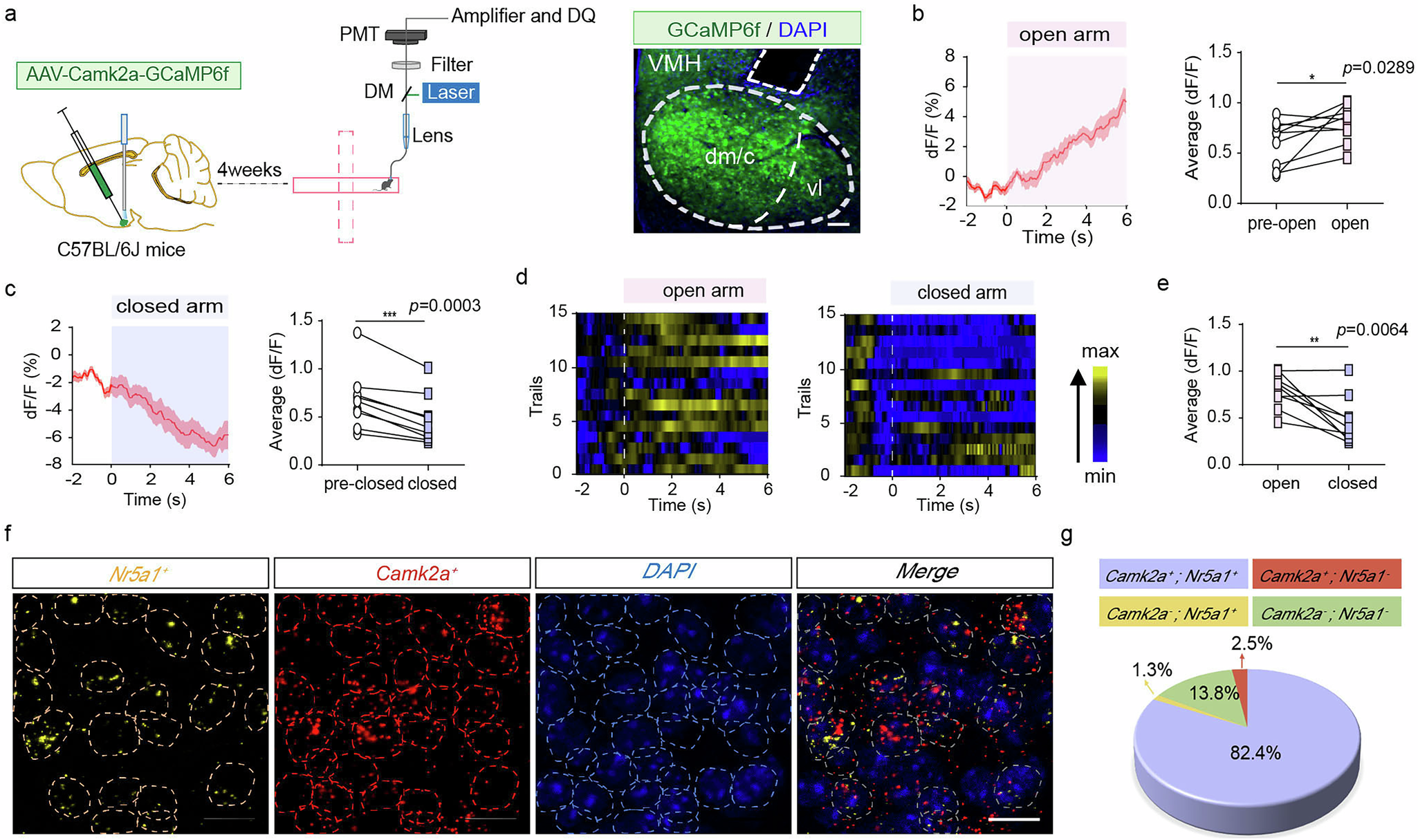
Fig. 1: Fiber photometry showing activity of αCaMKII+ neurons in mice exploring the EPM.

a Schematic of virus injection and virus-mediated expression of GCaMP6f, an ultrasensitive protein calcium sensor, in VMHdm/c αCaMKII+ neurons and fiber photometry during the EPM test. Scale bar, 100 μm. Created in BioRender. Zhang, M. (2025) https://www.biorender.com/r48xsut. b, c Representative in vivo calcium fluorescence traces and statistical charts showing calcium signals (dF/F) of αCaMKII+ neurons in the VMHdm/c whenever mice entered the open arms (b) and closed arms (c). n = 9 mice, two-tailed paired t-test, t = 2.658, df = 8, *p < 0.05 (b); t = 6.136, df = 8, ***p < 0.001 (c). d Representative in vivo calcium fluorescence heat maps demonstrating signals associated with αCaMKII+ neurons during open-arm and closed-arm exploration. e Comparison of average calcium signals of αCaMKII+ neurons during open-arm exploration and closed-arm exploration. n = 9 mice, two-tailed paired t-test, t = 3.679, df = 8, **p < 0.01. f Representative FISH images showing expression of Camk2a and Nr5a1 in VMHdm/c neurons. Scale bar, 20 μm. The experiment was repeated at least three times independently with a similar result. g Pie chart of Camk2a and Nr5a1 coexpression neurons in total VMHdm/c neurons. All bar graphs represent mean ± SEM.