Abstract
The neural substrates of anxiety are poorly understood, which hinders treatment of anxiety disorders. Here we found, αCaMKII+ neurons in the ventral medial hypothalamic nucleus (VMH) responded to stressors with increased activity in male mice, both under physiological conditions and after repeated restraint stress. Activation of VMH αCaMKII+ neurons were necessary and sufficient to ameliorate stress-induced anxiety. The peripheral metabolic hormone ghrelin and receptor GHS-R1a play a complex role in emotion regulation; however, the mechanism is uncertain. A delayed increase in GHS-R1a expression in VMH αCaMKII+ neurons coincided with the development of stress-induced enhancement of anxiety-related behavior. GHS-R1a expression in VMH αCaMKII+ neurons promoted anxiety-related behavior, whereas GHS-R1a knockdown had the opposite effect. GHS-R1a upregulation inhibited the excitability of VMH αCaMKII+ neurons. We conclude that GHSR1a signaling drives stress-induced anxiety by shaping the activity of VMH αCaMKII+ neurons. GHS-R1a may be a therapeutic target for treating anxiety disorders such as post-traumatic stress disorder.
Similar content being viewed by others
Introduction
Anxiety is a physiological adaptive response to external stressful stimuli (stressor), which is of great significance to the survival of the individual. However, inappropriate or abnormal anxiety is a core symptom of emotional disorders characterized by excessive worry or fear, leading to disrupted daily activities1. Stress exposure, especially chronic and repeated stress, is the most common risk factor for pathological anxiety and contributes to both the onset and progression of anxiety disorders2,3,4,5,6. Noticeably, the global incidence of anxiety disorders had risen by 25.6% since the beginning of the COVID-19 pandemic, causing a huge burden for post-pandemic society worldwide. The neural substrates of anxiety and related disorders remain largely unknown7,8.
Ghrelin is a peripheral hormone that controls feeding and energy balance and may play a key role especially in stress-induced homeostatic processes9. Acyl-ghrelin (the active form) is elevated in mice exposed to chronic social defeat stress10 and chronic unpredictable mild stress11. Importantly, the prolonged increase in circulating acyl-ghrelin occurs in vulnerable adolescent exposed to a chronic severe stressor12, indicating that ghrelin is not only a “hunger” hormone but also a persistent biomarker for stress. However, how ghrelin participates in the stress response and anxiety regulation is not clear.
Growth hormone secretagogue receptor 1a (GHS-R1a), the only identified ghrelin receptor, is widely distributed in the brain, as well as various peripheral tissues such as cardiovascular system, immune system, bone, and gonads13,14. In the brain, GHS-R1a is enriched in key nodes of neural circuits of emotion, cognition and reward, such as the hippocampus15,16,17, and hypothalamus18,19,20. It is generally believed that acyl-ghrelin exerts its function by binding to GHS-R1a and activating multiple downstream signaling cascades21,22. Importantly, GHS-R1a is a member of the class A type G protein-coupled receptors, which exhibit the highest known constitutive activities, and thus its inverse agonists may be useful therapeutic agents23.
The VMH is an evolutionarily conserved deep subcortical brain region that plays a crucial role in various physiological functions, including feeding control24, metabolic regulation25, and energy and skeletal homeostasis26. The VMH is also a key hypothalamic node that participates in processing and expressing several innate behaviors. In particular, the ventrolateral part of the VMH is specifically involved in social behaviors27,28,29, whereas the dorsomedial and central parts of the VMH (VMHdm/c) are closely associated with defensive behaviors and stress responses30,31. Recent studies have demonstrated that direct activation of neurons expressing the nuclear receptor protein NR5A1 (also known as steroidogenic factor SF1) in the VMHdm/c induces defensive behaviors32,33. In addition, activating VMH neurons expressing alpha-Ca2+/calmodulin-dependent protein kinase II (αCaMKII+) has been reported to induce anxiety-like behavior34. These findings further highlighting an important role of the VMH in the emotional response or state. However, the molecular and cellular mechanisms remains elusive.
The ghrelin/GHS-R1a system is involved in regulating multiple brain functions, including stress response and anxiety18, by mechanisms that are not well characterized. In situ hybridization assays have revealed strong expression of Ghsr1a mRNA in the hypothalamic nuclei, including the VMH, in rodents13,14,35. Moreover, GHS-R1a deficiency alleviates anxiety- and despair-like behaviors in mice exposed to chronic social defeat stress36. In previous studies, we demonstrated GHS-R1a expression in hippocampal αCaMKII+ neurons and highlighted its critical role in memory regulation17,37. αCaMKII, the most abundant protein in excitatory synapses within the CNS, is essential for detecting subtle intracellular calcium variations and is pivotal in regulating receptor trafficking, excitatory neurotransmission, synaptic plasticity, and neuronal signaling38,39. In the VMH, particularly the VMHdm, aCaMKII+ neurons constitute a substantial population of excitatory neurons40, and have been implicated in regulating wakefulness and anxiety34. Here, we propose that ghrelin/GHS-R1a signaling in the VMH aCaMKII+ neurons regulates the stress response and anxiety-related behaviors. To test this hypothesis, we manipulated GHS-R1a expression in aCaMKII+ neurons in the VMH, specifically in the VMHdm/c subdivision. We combined optogenetic, chemogenetic, and pharmacological techniques; fiber photometry; electrophysiological recordings; and behavioral assays to elucidate how ghrelin/GHS-R1a signaling in the VMH αCaMKII+ neurons regulates anxiety-related behavior. Our findings show that GHS-R1a is an important molecular switch that promotes anxiety-related behavior by shaping the activity of αCaMKII+ neurons in the VMH, providing insights for the treatment of stress-induced anxiety disorders.
Results
VMHdm/c αCaMKII+ neurons undergo activity changes during EPM exploration
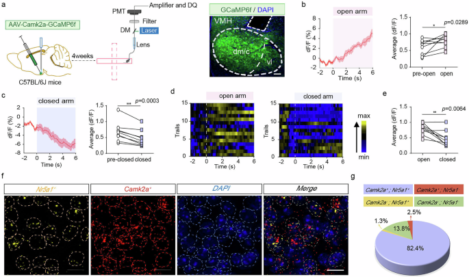
We first used in vivo fiber photometry to investigate the dynamic activity of αCaMKII+ neuron in the VMH, specifically in the VMHdm/c, as mice were exploring the elevated plus maze (EPM) (Fig. 1a), a well-accepted paradigm for evaluating anxiety-like behavior41. The population Ca2+ signals (averaged dF/F), an indicator of neuronal activity, increased whenever mice entered the open arms of the maze (Fig. 1b), and they decreased whenever mice entered the closed arms (Fig. 1c). In addition, VMH αCaMKII+ neurons had significantly higher overall Ca2+ signals (average dF/F) when the mice explored the open arms as compared with the closed arms (Fig. 1d, e), indicating increased activity of this neuronal population in response to an unsafe or stressful environment under physiological conditions. In neural circuits of anxiety, the hypothalamus is considered to participate mainly in evaluating stressful events and initiating a response42; therefore, we proposed that αCaMKII+ neurons in the VMH work as a stress sensor that may be associated with anxiety-related behavior.
a Schematic of virus injection and virus-mediated expression of GCaMP6f, an ultrasensitive protein calcium sensor, in VMHdm/c αCaMKII+ neurons and fiber photometry during the EPM test. Scale bar, 100 μm. Created in BioRender. Zhang, M. (2025) https://www.biorender.com/r48xsut. b, c Representative in vivo calcium fluorescence traces and statistical charts showing calcium signals (dF/F) of αCaMKII+ neurons in the VMHdm/c whenever mice entered the open arms (b) and closed arms (c). n = 9 mice, two-tailed paired t-test, t = 2.658, df = 8, *p < 0.05 (b); t = 6.136, df = 8, ***p < 0.001 (c). d Representative in vivo calcium fluorescence heat maps demonstrating signals associated with αCaMKII+ neurons during open-arm and closed-arm exploration. e Comparison of average calcium signals of αCaMKII+ neurons during open-arm exploration and closed-arm exploration. n = 9 mice, two-tailed paired t-test, t = 3.679, df = 8, **p < 0.01. f Representative FISH images showing expression of Camk2a and Nr5a1 in VMHdm/c neurons. Scale bar, 20 μm. The experiment was repeated at least three times independently with a similar result. g Pie chart of Camk2a and Nr5a1 coexpression neurons in total VMHdm/c neurons. All bar graphs represent mean ± SEM.
We confirmed robust αCaMKII expression in VMHdm/c neurons using Camk2a-Cre; Ai9-tdTomato mice, C57BL6 mice transfected with AAV-Camk2a-eGFP virus in the VMH, and αCaMKII immunostaining (Supplementary Fig. 1a-d). SF1 is a marker protein of those VMHdm/c neurons that are necessary for both defensive responses and a defensive emotional state30,33. Therefore, we checked the cellular co-expression of Camk2a and Nr5a1 in VMH neurons by fluorescence in situ hybridization (FISH) (Fig. 1f). We found that over 82% of VMHdm/c neurons co-express Camk2a and Nr5a1 (Fig. 1g).
Chemogenetic manipulation of the activity of αCaMKII+ neuron in the VMHdm/c alters anxiety-related behavior
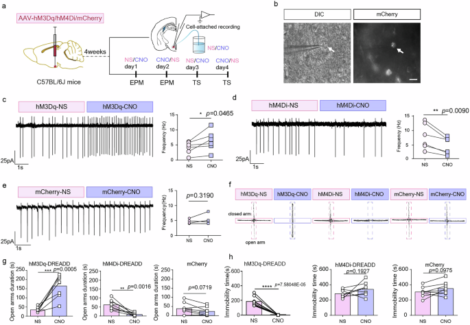
Next, we explored whether manipulating the activity of VMH αCaMKII+ neurons can affect anxiety-related behavior. AAV virus expressing Camk2a promoter-driven excitatory (hM3Dq-) or inhibitory (hM4Di-) DREADDs (designer receptors exclusively activated by designer drugs)43, or control AAV-Camk2α-mCherry virus was delivered into the VMHdm/c of C57BL/6 mice 4 weeks before EPM and tail suspension (TS) tests (Fig. 2a). DREADD-mediated regulation of neuronal activity in VMHdm/c αCaMKII+ neurons were confirmed by ex vivo cell-attached voltage-clamp recordings (Fig. 2b-e). CNO administration increased the firing frequency of VMH αCaMKII+ neurons expressing hM3Dq-DREADD (Fig. 2c), whereas it inhibited firing of the same population of neurons expressing hM4Di-DREADD (Fig. 2d). In contrast, CNO had no effect on the firing frequency of VMH αCaMKII+ neurons that expressed only mCherry (Fig. 2e). During the EPM test, activation of VMH αCaMKII+ neurons by CNO (delivered intraperitoneally) increased the open-arm exploration time of hM3Dq-DREADD mice (Fig. 2f, g). Consistently, inactivating the same group of neurons by CNO reduced the open-arm exploration time of hM4Di-DREADD mice (Fig. 2f, g). Importantly, CNO administration had no effect on control mCherry-expressing mice (Fig. 2f, g), and neither group exhibited significant changes in total travel distance in the EPM following CNO administration. Thus, selectively activating VMH αCaMKII+ neurons attenuated anxiety-related behavior, whereas inactivating VMH αCaMKII+ neurons increased this behavior. In addition, CNO administration during TS tests reduced the immobility time of hM3Dq-expressing mice (Fig. 2h), whereas it had no effect on hM4Di-expressing mice (Fig. 2h). As expected, CNO injection did not alter the immobility time of control mice that expressed only mCherry without DREADD (Fig. 2h). Altogether, our findings indicated that activation of αCaMKII+ neurons in the VMH is both sufficient and necessary to suppress anxiety-like behavior in mice under the baseline condition (i.e., in the absence of pre-exposure to a stressor).
a The experimental design. Created in BioRender. Zhang, M. (2025) https://www.biorender.com/ bn1utx3. b Representative light and fluorescent images taken under differential interference contrast (DIC) microscopy illustrating visible αCaMKII+ neurons expressing mCherry in an acute VMH slice. Scale bar, 20 μm. c–e Cell-attached recordings of αCaMKII+ neurons expressing Camk2a promoter-driven hM3Dq (c), hM4Di (d) and mCherry only (e) before and after administration of 3 µg/ml CNO. hM3Dq and hM4Di, n = 6 mice (12 cells, 12 slices); mCherry, n = 4 mice (8 cells, 8 slices). Two-tailed paired t-test, t = 2.631, df = 5, *p < 0.05 (c); t = 4.141, df = 5, *p < 0.01 (d); t = 1.192, df = 3, p > 0.05 (e). f Motion trails of representative mice during EPM tests with CNO or normal saline (NS) administration. Mice expressed the indicated constructs (Camk2a-driven hM3Dq or hM4Di or mCherry only) in the VMHdm/c neurons. g Comparison of open-arm exploration time during the EPM test. n = 8 mice per group, two-tailed paired t-test, hM3Dq: t = 6.031, df = 7, ***p < 0.001; hM4Di: t = 4.994, df = 7, **p < 0.01; mCheery: t = 2.118, df = 7, p > 0.05. h, Comparison of immobility time during the TS test. n = 8 mice per group, two-tailed paired t-test, hM3Dq: t = 8.234, df = 7, **** p < 0.0001; hM4Di, t = 1.441, df = 7, p > 0.05; mCheery: t = 1.912, df = 7, p > 0.05. All bar graphs represent mean ± SEM.
Optogenetic activation of VMH αCaMKII+ neurons suppresses anxiety-related behavior
As optogenetics has finer spatiotemporal resolution than chemogenetics with respect to regulating neuronal activity44, we also investigated the effect of optogenetic activation of VMHdm/c αCaMKII+ neurons on anxiety-related behavior at the baseline state (Fig. 3a). Based on pilot study results (Supplementary Fig. 2a), we selected a photostimulation intensity of 1.2 mW/mm2 to activate VMH αCaMKII+ neurons. This relatively low intensity did not induce noticeable freezing and/or activity bursts during EPM tests. First, we confirmed ex vivo with whole-cell current recordings that 473 nm photostimulation (1.2 mW/mm2, 20 Hz, 20 ms pulse width) dramatically increased the firing of VMH αCaMKII+ neurons expressing virus-mediated ChR2, whereas it had no effect on the firing of control neurons expressing virus-mediated eYFP only (Fig. 3b). We then used the photostimulation approach to activate the VMH αCaMKII+ neurons in behaving mice. During the first phase of the EPM test, mice were allowed to explore the maze for 5 min in the absence of photostimulation; during the second phase, which also lasted for 5 min, optogenetic stimuli were manually delivered whenever mice left the closed arms and switched off immediately upon re-entering the closed arms (Fig. 3c). ChR2-expressing mice spent more time exploring the open arms during the second phase of the test than during the first phase (Fig. 3d, e). In contrast, the control eYFP-expressing mice had a similar open-arm exploration time during the two phases of the test (Fig. 3d, e). Photostimulation did not affect the total travel distance of either ChR2-expressing mice or control eYFP-expressing mice (Fig. 3e). We also applied photostimulation to separate groups of mice either during exploration of the closed arms or across all zones during the second phase of the EPM test. Consistently, photostimulation specifically increased open-arm exploration time in ChR2-expressing mice, not control eYFP-expressing mice (Supplementary Fig. 2b, c). Photostimulation did not significantly alter total travel distance in either group during the EPM test (Supplementary Fig. 2b, c). In addition, our TS tests showed that the same optogenetic stimuli reduced the immobility time of ChR2-expressing mice (Fig. 3f, g), whereas it had no effect on control eYFP-expressing mice (Fig. 3f, g). Therefore, our findings consistently demonstrate that optogenetic activation of VMH αCaMKII+ neurons suppresses anxiety-related behavior.
a The experimental design. Created in BioRender. Zhang, M. (2025) https://www.biorender.com/d2vybjc. b Whole-cell recordings showing the effect of light stimulation on firing frequency of VMHdm/c αCaMKII+ neurons expressing ChR2 or eYFP only. n = 4 mice (8 cells, 8 slices), two-tailed paired t-test, eYFP: light off vs. light on, t = 0.3688, df = 3, p > 0.05; light on vs. light off, t = 0.1521, df = 3, p > 0.05; ChR2: light off vs. light on, t = 3.359, df = 3, *p < 0.05; light on vs. light off, t = 3.584, df = 3, *p < 0.05. c Photostimulation protocol in the EPM test. A 473-nm blue light stimulation (1.2 mW/mm2, 20 Hz, 20 ms pulse width, 20 s on, 10 s off) was delivered whenever mice left the closed arms and switched off whenever mice re-entered the closed arms. Created in BioRender. Zhang, M. (2025) https://www.biorender.com/kzuuh3y. d Motion trails of representative mice during the EPM test. Mice expressed Camk2a-driven ChR2 or control eYFP in the VMHdm/c neurons. e Open-arm exploration time and total travel distance in the absence and presence of photostimulation. n = 7 or 8 mice per group, two-tailed paired t-test, open arm duration: eYFP, t = 1.213, df = 6, p > 0.05, n = 7 mice; ChR2: t = 3.425, df = 7, *p < 0.05, n = 8 mice. Total travel distance: eYFP, t = 0.3287, df = 6, p > 0.05, n = 7 mice; ChR2, t = 0.4868, df = 7, p > 0.05, n = 8 mice. f Photostimulation protocol in TS test. Created in BioRender. Zhang, M. (2025) https://www.biorender.com/2qnyr3i. g Immobility time during the TS test. n = 7 or 8 mice, two-tailed paired t-test, eYFP: t = 0.4324, df = 6, p > 0.05, n = 7 mice; ChR2: t = 11.69, df = 7, ****p < 0.0001, n = 8 mice. h Photostimulation protocol during the RTPP test. i Acute aversion behavior during the RTPP test. n = 7 mice for the eYFP group, n = 8 mice for the ChR2 group, two-tailed paired t-test, eYFP: t = 2.220, df = 6, p > 0.05, n = 7 mice; ChR2: t = 12.90, df = 7, ****p < 0.0001, n = 8 mice. All bar graphs represent mean ± SEM.
Previous studies have reported that optogenetic activation of SF1+ neurons in the VMHdm/c reduces the time mice spend in the photostimulating chamber during the real-time place preference (RTPP) test32. In our RTPP test, we found that activation of αCaMKII+ neurons in the VMHdm/c also induced acute aversion in ChR2-expressing mice under physiological conditions (Fig. 3h, i). In conclusion, our findings indicate that activation of αCaMKII+ neurons in the VMHdm/c alleviates anxiety-like behavior while inducing acute aversion.
RRS exposure induces activation of VMH αCaMKII+ neurons
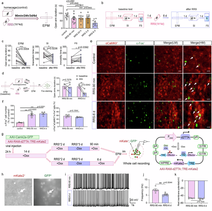
To further explore the role of VMH αCaMKII+ neurons in regulating anxiety-related behavior, we subjected mice to repeated restraint stress (RRS) for 1 h per day over a 4-d period. Anxiety-related behavior was assessed using the EPM test at 90 min, 24 h, 3 d, or 6 d following RRS exposure. We observed a significant reduction in open-arm exploration time at 6 d post-stress exposure compared to earlier time points, suggesting a delayed onset of anxiety-related phenotypes (Fig. 4a). Furthermore, mice exposed to RRS exhibited enhanced anxiety-related behaviors 6 d after RRS exposure, including reduced open-arm exploration in the EPM test, decreased sociability in the social interaction (SI) test, and increased immobility time in the force swimming (FS) and TS test (Fig. 4b, c). To examine neuronal activation, we qualified c-Fos expression in VMH αCaMKII+ neurons by immunostaining at 90 min and 6 d following RRS exposure, immediately after an EPM test (Fig. 4d). Although anxiety-like behaviors were fully developed at 6 d (not 90 min) after RRS exposure (Fig. 4d), the number of c-Fos+ neurons in the VMHdm/c was similarly increased at both time points compared to unstressed controls (Fig. 4e, f). These findings indicate that αCaMKII+ neurons in the VMHdm/c are persistently activated after RRS exposure.
a Left, the experimental design. Created in BioRender. Zhang, M. (2025) https://www.biorender.com/jqfqtqp. Right, Open-arm exploration time after RRS exposure. One-way ANOVA, F (4, 40) = 5.335, p = 0.0015, Dunnett’s multiple comparisons test, control vs. RRS-6 d, ***p < 0.001; other comparisons, p > 0.05; n = 9 mice per group. b Behavioral experiment design. Created in BioRender. Zhang, M. (2025) https://www.biorender.com/07dam20. c Behavioral tests before (baseline) and 6 d after RRS exposure. n = 11 mice, two-tailed paired t-test, baseline vs. RRS, EPM: t = 5.238, df = 10, ***p < 0.001; SI: t = 2.668, df = 10, *p < 0.05; FS: t = 2.410, df = 9, *p < 0.05. d c-Fos immunostaining. Left, flowchat. Created in BioRender. Zhang, M. (2025) https://www.biorender.com/xw36gb1. Right, EPM performance. n = 4 mice per group, the unstressed controls consisted of 2 mice tested at the 90 min and 2 mice tested at 6 d time points. two-tailed paired t-test, baseline vs. RRS-90 min: t = 0.4121, df = 3, p > 0.05; baseline vs. RRS-6 d: t = 7.936, df = 3, **p < 0.01. e Representative images of c-Fos and αCaMKII in VMHdm/c neurons. Scale bar, 50 μm (LM), 20 μm (HM). f Cell quantification. n = 4 mice per group (3 brain sections per mouse). Left, c-Fos+ cell number. One-way ANOVA, F (2, 9) = 43.40, ****p < 0.0001, Tukey’s test: control vs. RRS-90 min and RRS-6 d, ****p < 0.0001; RRS-90 min vs. RRS-6 d, p = 0.5567. Right, percentage of c-Fos+αCaMKII+ cells. Two-tailed unpaired t-test, RRS-90 min vs. RRS-6 d, t = 1.629, df = 6, p > 0.05. g Experimental design. Left, flow chart. Right, schematic of the RAM system. h Representative light and fluorescent images taken under DIC microscopy illustrating stress-activated αCaMKII+ neurons (mKate2+GFP+) in in an acute VMH slice. Scale bar, 50 μm. i Representative traces of stress-activated αCaMKII+ neurons recorded at 90 min and 6 d after RRS exposure. j, k Firing rate (j) and resting membrane potential (k) in stress-activated αCaMKII+ neurons. n = 5 mice for the RRS-90 min group, n = 6 mice for the RRS-6d group, with 7-9 cells assayed per mouse, two-tailed unpaired t-test, RRS-90 min vs. RRS-6 d, frequency: t = 3.779, df = 9, **p < 0.01; rest membrane potential: t = 1.561, df = 9, p > 0.05. All bar graphs represent mean ± SEM.
To further investigate RRS-induced dynamic activation of VMH αCaMKII+ neurons, we carried out ex vivo whole-cell current-clamp recordings selectively on stress-driven αCaMKII+ neurons identified with a combination of the Robust Activity Marking (RAM) reporter system (activity-dependent mKate2 expression)45 and Camk2a promoter-driven eGFP expression (Fig. 4g). The firing frequency of Fos+αCaMKII+ neurons (identified as mKate2+GFP+) in the VMHdm/c was reduced at 6 d post-RRS exposure compared to 90 min post-RRS exposure (Fig. 4h-k), suggesting that reduced activity of stress-driven αCaMKII+ neurons in the VMHdm/c may correlate with enhanced anxiety-related behavior. Notably, previous studies have reported that chronic stress increases the proportion of burst-firing SF1+ neurons in the VMHdm46. In our recordings, Fos+αCaMKII+ neurons in the VMHdm/c did exhibit three different firing patterns—tonic, burst, and silent—with tonic firing being the most common (Supplementary Fig. 3a). However, we did not observe any significant shifts in the firing pattern of Fos+αCaMKII+ neurons in the VMHdm/c from 90 min to 6 d after RRS exposure (Supplementary Fig. 3b).
Additionally, we examined the Ca2+ activity of VMHdm/c αCaMKII+ neuron using in vivo fiber photometry during open- and closed-arm exploration in the EPM at 6 d after RRS exposure (Fig. 5a). While the averaged Ca2+ activity of VMHdm/c αCaMKII+ neurons increased when stressed mice entered the open arms (Fig. 5b) and decreased when they entered the closed arms (Fig. 5c), the overall Ca2+ activity in the open arms was no longer significantly higher than in the closed arms (Fig. 5d, e). Furthermore, during open-arm exploration, VMHdm/c αCaMKII+ neurons in stressed mice exhibited reduced population Ca2+ activity compared to these in unstressed mice, whereas no significant differences were observed during closed-arm exploration (Fig. 5f). These results indicate that while VMH αCaMKII+ neurons still respond to acute environmental stress, their activity is diminished with the development of RRS-induced anxiety.
a Schematic of virus injection and virus-mediated expression of GCaMP6f in VMHdm/c αCaMKII+ neurons and fiber photometry during the EPM test. Created in BioRender. Zhang, M. (2025) https://www.biorender.com/992tfn2. b, c Calcium signals (dF/F) of VMHdm/c αCaMKII+ neurons whenever mice entered the open arms (b) and closed arms (c). n = 5 mice, two-tailed paired t-test. b: t = 3.287, df = 4, *p < 0.05. c: t = 3.589, df = 4, *p < 0.05. d Representative in vivo calcium fluorescence heat maps demonstrating VMHmd/c αCaMKII+ neurons activity during EPM exploration. e Calcium signals (dF/F) of αCaMKII+ neurons during open-arm and closed-arm exploration. Two-tailed paired t-test, t = 0.4220, df = 4, p > 0.05, n = 5 mice. f Comparison of average (dF/F) in VMHdm/c αCaMKII+ between unstressed (n = 9) and stressed mice (n = 5). Left, mice entering the open arms. Right, mice entering closed arms. Two-tailed unpaired t-test, baseline-open vs. RRS-open: t = 2.376, df = 12, p < 0.05; baseline-closed vs. closed: t = 0.1342, df = 12, p > 0.05. All bar graphs represent mean ± SEM.
Activating VMH αCaMKII+ neurons ameliorates RRS-induced enhancement of anxiety-related behavior
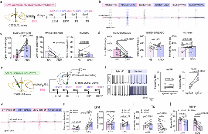
Next, we tested whether manipulating the activity of VMH αCaMKII+ neurons affected RRS-induced abnormal anxiety. AAV virus expressing Camk2a promoter-driven hM3Dq- or hM4Di-DREADD or only mCherry was delivered into the VMH 4 weeks before RRS exposure. EPM and TS tests were done 6-10 d after RRS insult (Fig. 6a). Similar to what we found for the baseline state, activating VMH αCaMKII+ neurons by CNO injection increased the time the stressed mice spent in the open arms during the EPM test (Fig. 6b, c). Consistently, inactivating the same group of neurons decreased the open-arm exploration time for the stressed mice (Fig. 6b, c). CNO administration did not affect the open-arm exploration time of the stressed mice expressing only mCherry in VMH αCaMKII+ neurons (Fig. 6b, c). Moreover, activating VMH αCaMKII+ neurons by CNO injection reduced the immobility time of the stressed mice during the TS test (Fig. 6d). In contrast, inactivating VMH αCaMKII+ neurons by CNO injection did not affect the immobility time of the stressed mice during this test (Fig. 6d). As expected, CNO injection did not affect the immobility time of the stressed mice expressing only mCherry (Fig. 6d).
a Chemogenetic experiment design. Created in BioRender. Zhang, M. (2025) https://www.biorender.com/21ngwgy. b Representative motion trails during the EPM test. Normal saline (NS) or CNO was injected 45 min before testing. c Open-arm exploration time. n = 8 mice per group, CNO vs. NS, two-tailed paired t-test, hM3Dq: t = 3.814, df = 7, **p < 0.01; hM4Di: t = 5.398, df = 7, **p = 0.0010; mCherry: t = 0.1720, df = 7, p > 0.05. d, Immobility time in TS test. n = 8 mice per group, CNO vs. NS, paired t-test, hM3Dq: t = 6.001, df = 7, ***p < 0.001; hM4Di: t = 1.489, df = 7, p > 0.05; mCherry: t = 0.4829, df = 7, p > 0.05. e Optogenetic experiment design. Created in BioRender. Zhang, M. (2025) https://www.biorender.com/8083pno. f Whole-cell recordings. Left, Representative recordings with and without blue light. Right, firing frequency. n = 4 mice per group (8 cells, 8 slices), two-tailed paired t-test, eYFP: t = 0.2550, df = 3, p > 0.05; ChR2: t = 7.048, df = 3, **p < 0.01. g Representative motion trails during the EPM test. h EPM test. n = 7-8 mice per group, two-tailed paired t-test, light off vs. light on: open-arm exploration time: eYFP: t = 0.8069, df = 6, p > 0.05, n = 7 mice; ChR2: t = 2.386, df = 7, p < 0.05, n = 8 mice; total travel distance: eYFP: t = 0.2538, df = 6, p > 0.05, n = 7 mice; ChR2: t = 0.8721, df = 7, p > 0.05, n = 8 mice. i TS test. n = 7-8 mice per group, two-tailed paired t-test, light off vs. light on, eYFP: t = 0.4331, df = 6, p > 0.05, n = 7 mice; ChR2: t = 3.132, df = 7, *p < 0.05, n = 8 mice. j RTPP test. n = 7-8 mice, light on vs. light off, two-tailed paired t-test, eYFP: t = 0.2489, df = 6, p > 0.05, n = 7 mice; ChR2: t = 4.202, df = 7, **p < 0.01, n = 8 mice. All bar graphs represent mean ± SEM.
We also tested whether optogenetic activation of VMH αCaMKII+ neurons affected RRS-induced anxiety (Fig. 6e). Using ex vivo whole-cell current recordings, we confirmed that photostimulation significantly increased the firing of ChR2-expressing αCaMKII+ neurons, whereas it had no effect on the firing of control αCaMKII+ neurons expressing only eYFP in the VMHdm/c (Fig. 6f). Activating VMH αCaMKII+ neurons with 473-nm blue light increased open-arm exploration time in stressed mice without altering their total travel distance in the EPM test (Fig. 6g, h). To further explore the effect of photostimulation, we applied light to separate groups of stressed mice either while they explored the closed arms or across all zones during the second phase of the EPM test (Supplementary Fig. 4a, b). Consistent with findings in unstressed mice, photostimulation specifically increased open-arm exploration time in stressed mice expressing ChR2, but not in stressed mice expressing only eYFP (Fig. 6h and Supplementary Fig. 4a, b). In addition, photostimulating the VMHdm/c αCaMKII+ neurons as described above reduced the immobility time of the stressed mice during the TS test (Fig. 6i). As expected, photostimulation did not alter the immobility time of the stressed control mice expressing only eYFP in αCaMKII+ neurons (Fig. 6i). Additionally, optogenetic activation of αCaMKII+ neurons in VMHdm/c also triggered acute aversion in stressed mice expressing ChR2, but not in stressed mice expressing only eYFP (Fig. 6j). Altogether, our findings demonstrate that activating αCaMKII+ neurons in the VMHdm/c suppresses anxiety-like behavior both under baseline conditions and after RRS exposure. Therefore, we conclude that activation of VMH αCaMKII+ neurons may be essential for coping with stress-induced anxiety.
RRS induces prolonged upregulation of GHS-R1a expression in VMH αCaMKII+ neurons
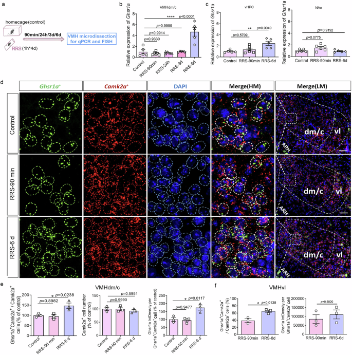
Both mice and adolescent individuals that are exposed to chronic stress show a prolonged increase in circulating ghrelin10,12. To investigate whether RRS alters GHS-R1a expression in the VMH, we examined its mRNA levels using RT-qPCR (Fig. 7a). Our results showed that GHS-R1a transcripts in the VMHdm/c were significantly increased only at 6 d after RRS insult, not at earlier time points (Fig. 7b). GHS-R1a transcripts in the ventral hippocampus (vHPC) were also increased at 6 d but not at 90 min following RRS exposure (Fig. 7c). In contrast, RRS exposure did not significantly affect GHS-R1a expression in the nucleus accumbens (NAc), a region that is also involved in anxiety regulation47,48, at either time point (Fig. 7c). To confirm these dynamic changes, we further checked GHS-R1a expression in VMH αCaMKII+ neurons by fluorescence in situ hybridization (FISH) (Fig. 7d). Consistent with the RT-qPCR results, Ghsr1a expression in VMHdm/c αCaMKII+ neurons was elevated at 6 d but not at 90 min after RRS exposure (Fig. 7d, e). Specifically, both the proportion of Ghsr1a+Camk2a+ neurons among Camk2a+ neurons and the fluorescence intensity density (IntDensity) of Ghsr1a in individual Ghsr1a+Camk2a+ neurons were increased at 6 d but not 90 min after RRS exposure (Fig. 7e). Furthermore, Ghsr1a expression in VMHvl αCaMKII+ neurons was also elevated at 6 d compared to 90 min following RRS exposure, while the fluorescence IntDensity of individual neurons did not show significant changes (Fig. 7f). Additionally, we analyzed the proportions of Ghsr1a+Camk2a- and Ghsr1a+Camk2a+ neurons within the Ghsr1a+ neuronal population in the VMHdm/c. Our results indicated that approximately 7% of Ghsr1a+ neurons were Camk2a-, while 93% were Camk2a+ in unstressed mice. These proportions were not significantly altered following RRS exposure (Supplementary Fig. 5). Interestingly, a recent study using GHS-R1a-eGFP mice reported that 93% of GHS-R1a+CB1R+ neurons in the VMH were glutamatergic, while the remaining 7% were other types, with 3% being GABAergic49. Altogether, our findings indicate that RRS exposure induces a delayed upregulation of GHS-R1a expression in VMH αCaMKII+ neurons, which occurs concurrently with the development of RRS-induced anxiety-like behavior.
a flowchart. Created in BioRender. Zhang, M. (2025) https://www.biorender.com/c32jmxk. b RT-qPCR assays of Ghsr1a expression in VMHdm/c after RRS exposure. n = 5-6 mice per group. One-way ANOVA, F (4, 21) = 19.72, p < 0.0001, Dunnett’s multiple comparisons test, control vs. RRS-6 d, ****p < 0.0001; control vs. other time points, p > 0.05. c RT-qPCR assays of Ghsr1a expression in vHPC and NAc. n = 5-6 mice per group, one-way ANOVA, vHPC: F (2, 13) = 7.603, p = 0.0065, Dunnett’s test: control vs. RRS-90 min, p > 0.05; control vs. RRS-6 d, **p < 0.01. NAc: F (2, 13) = 4.046, p = 0.0431, Dunnett’s test: control vs. RRS-90 min, p > 0.05; control vs. RRS-6 d, p > 0.05. d Representative FISH images showing expression of Ghsr1a in αCaMKII+ neurons in the VMH. Scale bar, 10 μm (Merge-HM) and 100 μm (Merge-LM). e FISH assays of Ghsr1a expression in VMHdm/c αCaMKII+ neurons. n = 3 mice per group, data was averaged by 3 sections per mouse. Left, percentage of Ghsr1a+Camk2a+ neurons in VMHdm. One-way ANOVA, F (2, 6) = 6.357, p = 0.0330, Dunnett’s test, control vs. RRS-90 min, p > 0.05; control vs. RRS-6 d, *p < 0.05. Middle, The number of Camk2a+ neurons in the VMHdm/c. One-way ANOVA, F (2, 6) = 0.9700, p = 0.4315. Right, Ghsr1a fluorescence intensity density (IntDensity) in individual Ghsr1a+Camk2a+ neurons. One-way ANOVA, F (2, 6) = 110.83, p = 0.0083, Dunnett’s test, control vs. RRS-90 min, p > 0.05; control vs. RRS-6 d, *p < 0.05. f FISH assays of Ghsr1a expression in VMHvl αCaMKII+ neurons. Left, percentage of Ghsr1a+Camk2a+ neurons in the VMHvl. RRS-90 min vs. RRS-6 d, two-tailed unpaired t-test, t = 4.190, df = 4, *p < 0.05. Right, Ghsr1a fluorescence IntDensity in individual Ghsr1a+Camk2a+ neurons. RRS-90 min vs. RRS-6 d, two-tailed unpaired t-test, t = 0.7370, df = 4, p > 0.05. All bar graphs represent mean ± SEM.
Manipulating GHS-R1a expression in VMH αCaMKII+ neurons alters anxiety-related behavior
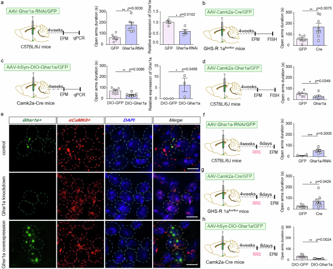
Next, we checked whether directly manipulating GHS-R1a expression in VMH αCaMKII+ neurons affected anxiety-related behavior. To disrupt endogenous GHS-R1a expression in αCaMKII+ neurons, we delivered either an AAV virus expressing Camk2a-driven Ghsr1a-specific shRNA to the VMHdm/c of C57BL6/J mice (Fig. 8a) or an AAV-Camk2a-Cre virus to the VMHdm/c of Ghsr1afl/fl mice (Fig. 8b). Both RNA interference and Cre-dependent knockdown of GHS-R1a expression in VMHdm/c αCaMKII+ neurons significantly increased the open-arm exploration time of unstressed mice under baseline conditions (Fig. 8a, b). In addition, to increase GHS-R1a expression in VMH αCaMKII+ neurons, we delivered either an AAV-DIO-hGhsr1a virus to the VMHdm/c of Camk2a-Cre mice (Fig. 8c) or an AAV-Camk2a-hGhsr1a virus to the VMHdm/c of C57BL6/J mice (Fig. 8d). Both Cre-dependent and Cre-independent GHS-R1a overexpression in VMH αCaMKII+ neurons reduced the open-arm exploration under baseline conditions (Fig. 8c, d). Cre-dependent GHS-R1a knockdown or Cre-independent GHS-R1a overexpression in VMHdm/c αCaMKII+ neurons were confirmed by FISH (Fig. 8e). Therefore, our findings indicated a causal relationship between GHS-R1a expressions in VMHdm/c αCaMKII+ neurons and anxiety-like behavior under baseline conditions.
a Left, flowchart. Created in BioRender. Zhang, M. (2025) https://www.biorender.com/0xmmrx8. Right, reducing endogenous GHS-R1a expression in the VMH by RNA interference in mice at the baseline state. n = 6 mice per group for the EPM test, two-tailed unpaired t-test, t = 3.892, df = 10, **p < 0.01. n = 4 mice per group for Ghsr1a qPCR analyses, two-tailed unpaired t-test, t = 3.695, df = 6, *p < 0.05. b Left, flowchart. Created in BioRender. Zhang, M. (2025) https://www.biorender.com/ntncb6i. Right, Cre-dependent knockdown of GHS-R1a expression in VMH αCaMKII+ neurons in mice at the baseline state. n = 8 mice per group, two-tailed unpaired t-test, t = 3.120, df = 14, **p < 0.01. c Left, flowchart. Created in BioRender. Zhang, M. (2025) https://www.biorender.com/kq0q3vw. Right, Cre-dependent GHS-R1a overexpression in the VMH αCaMKII+ neurons in mice at the baseline state. n = 7 mice per group for the EPM test, two-tailed unpaired t-test, t = 3.134, df = 12, **p < 0.01. n = 3 or 4 mice per group for Ghsr1a qPCR analyses, two-tailed unpaired t-test, t = 2.649, df = 5, *p < 0.05. d Left, flowchart. Created in BioRender. Zhang, M. (2025) https://www.biorender.com/45xcg26. Right, Camk2a-driven GHS-R1a overexpression in the VMH of mice at the baseline state. n = 8 mice per group, two-tailed unpaired t-test, t = 2.336, df = 14, *p < 0.05. e Representative FISH images showing Cre-dependent Ghsr1a knockdown or Cre-independent Ghsr1a overexpression in VMH αCaMKII+ neurons. Scale bar, 10 μm. f Left, flowchart. Created in BioRender. Zhang, M. (2025) https://www.biorender.com/fyd0dwo. Right, the behavioral effect of reduced endogenous GHS-R1a expression in the VMH on RRS-exposed mice. n = 6 mice per group, two-tailed unpaired t-test, t = 4.997, df = 10, ***p < 0.001. g Left, flowchart. Created in BioRender. Zhang, M. (2025) https://www.biorender.com/bq7uss3. Right, the behavioral effect of knockdown of GHS-R1a expression in VMH αCaMKII+ neurons on RRS-exposed mice. n = 7 or 8 mice per group, two-tailed unpaired t-test, t = 2.243, df = 13, *p < 0.05. h Left, flowchart. Created in BioRender. Zhang, M. (2025) https://www.biorender.com/h53m67g. Right, the behavioral effect of GHS-R1a overexpression in VMH αCaMKII+ neurons on RRS-exposed mice. n = 7 mice per group, two-tailed unpaired t-test, t = 3.821, df = 12, **p < 0.01. All bar graphs represent mean ± SEM.
We then checked whether manipulating GHS-R1a expression in VMHdm/c αCaMKII+ neurons alters anxiety-related behavior in stressed mice. Disrupting GHS-R1a expression in VMH αCaMKII+ neurons by either RNA interference (Fig. 8f) or Cre-dependent knockdown (Fig. 8g) alleviated anxiety-like behavior in stressed mice when tested at 6 d after RRS exposure (Fig. 8f, g). In contrast, increasing GHS-R1a expression in VMHdm/c αCaMKII+ neurons facilitated RRS-induced anxiety-related behavior (Fig. 8h). As a control experiment, we also delivered AAV-DIO-Ghsr1a virus or control AAV-DIO-GFP virus to the VMHdm/c of Dlx5/6-Cre mice to increase GHS-R1a expression selectively in VMH inhibitory neurons, and found no behavioral difference between groups either under baseline conditions or after RRS exposure (Supplementary Fig. 6a-c). As endogenous GHS-R1a expression in the vHPC was also elevated at 6 d after RRS exposure, we also investigated whether virus-mediated upregulation of GHS-R1a expression in vHPC αCaMKII+ neurons affected anxiety-related behavior. An increase in GHS-R1a expression in the vHPC αCaMKII+ neurons did not affect anxiety-related behavior, either at baseline or after RRS (Supplementary Fig. 7a-g). Altogether, our findings clearly demonstrate a causal relationship between GHS-R1a expression in VMHdm/c αCaMKII+ neurons and anxiety-like behavior in both unstressed and stressed mice. We thus conclude that RRS-induced a delayed elevation of GHS-R1a expression in VMH αCaMKII+ neurons contributes to the development of enhanced anxiety-like behavior.
Increasing GHS-R1a expression inhibits excitability of VMH αCaMKII+ neurons
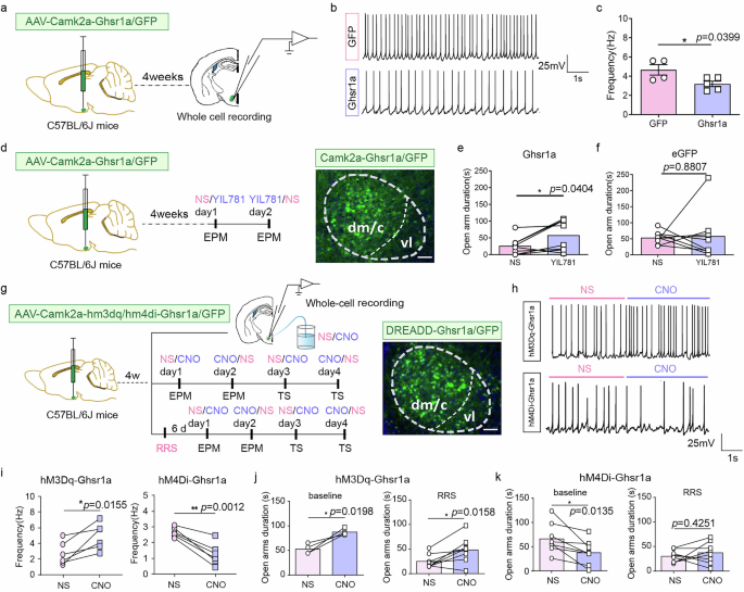
Ghrelin/GHS-R1a signaling in the hippocampus suppresses the intrinsic excitability of pyramidal neurons, and the GHS-R1a antagonist YIL781 abolishes this effect50. Here we demonstrated that virus-mediated GHS-R1a expression reduced spontaneous firing of VMHdm/c αCaMKII+ neurons (Fig. 9a-c). In addition, local administration of YIL781 in the VMH eliminated the anxiogenic effect of GHS-R1a overexpression (Fig. 9d, e), whereas it had no effect on control mice that expressed only GFP (Fig. 9f).
a Design of the electrophysiological experiment. Created in BioRender. Zhang, M. (2025) https://www.biorender.com/m7lyypw. b Representative spontaneous firing traces from whole-cell patch clamp recordings on a control αCaMKII+ neuron and a neuron with GHS-R1a overexpression. c Firing of VMHdm/c αCaMKII+ neurons with and without GHS-R1a overexpression. n = 4-5 mice per group, two-tailed unpaired t-test, t = 2.562, df = 7, *p < 0.05. d Design of the pharmacological experiment using GHS-R1a-overexpressing mice and controls. Created in BioRender. Zhang, M. (2025) https://www.biorender.com/ukrx9jc. Scale bar, 100 μm. e, f Effect of local administration of the GHS-R1a antagonist YIL781 in the VMH on open-arm exploration time of GHS-R1a-overexpressing mice (e) and control mice that expressed GFP only (f). n = 8 mice per group, normal saline (NS) administration vs. YIL781 administration, two-tailed paired t-test, t = 2.510, df = 7, *p < 0.05 (e); t = 0.1543, df = 7, *p < 0.05. g Design of the chemogenetic experiment using GHS-R1a-overexpressing mice. Created in BioRender. Zhang, M. (2025) https://www.biorender.com/1oj9hhd. Scale bar, 100 μm. h, Representative firing traces from whole-cell recordings of VMHdm/c αCaMKII+ neurons expressing hM3Dq-Ghsr1a or hM4Di-Ghsr1a in the absence and presence of CNO administration. i Firing frequency comparison of VMHdm/c αCaMKII+ neurons with and without CNO administration. n = 6 mice, 1 slice per mice. Two-tailed paired t-test, hM3Dq-Ghsr1a: t = 3.603, df = 5, *p < 0.05; hM4Di-Ghsr1a: t = 6.591, df = 5, **p < 0.01. j EPM test results for hM3Dq-Ghsr1a mice in the absence and presence of CNO administration. Mice were assessed at the baseline state (n = 4 mice) and after RRS exposure (n = 8 mice). Two-tailed paired t-test, baseline: t = 4.554, df = 3, *p < 0.05; RRS: t = 3.167, df = 7, *p < 0.05. k EPM test results for hM4Di-Ghsr1a mice with and without CNO administration. n = 8 mice for each group. Two-tailed paired t-test, baseline: t = 3.280, df = 7, *p < 0.05; RRS: t = 0.8467, df = 7, p > 0.05. All bar graphs represent mean ± SEM.
We further examined whether chemogenetic activation of VMH αCaMKII+ neurons with increased GHS-R1a expression could attenuated anxiety-like behavior. Our ex vivo whole-cell current recordings confirmed that CNO administration increased the firing of VMHdm/c αCaMKII+ neurons that express both GHS-R1a and hM3Dq-DREADD (Fig. 9g-i). CNO administration also increased the open-arm exploration time both under baseline conditions and 6 d after RRS exposure (Fig. 9j). Meanwhile, we also tested whether chemogenetic inactivation of VMH αCaMKII+ neurons with increased GHS-R1a expression exacerbated anxiety-like behavior. As expectedly, CNO administration inhibited firing of VMHdm/c αCaMKII+ neurons expressing both GHS-R1a and hM4Di-DREADD (Fig. 9h, i). Interestingly, CNO administration significantly reduced the open-arm exploration time in the unstressed mice but not in the stressed mice (Fig. 9k). Our findings thus indicate that GHS-R1a signaling in the VMHdm/c promotes anxiety-like behavior by regulating the activity of αCaMKII+ neurons.
Discussion
Current findings regarding the role of ghrelin and GHS-R1a in aversive processing and emotional behaviors are contradictory. Ghrelin inhibits fear memory consolidation in unstressed rats51 and reduces anxiety after acute stress52. However, chronic stress increases circulating acyl-ghrelin and promotes central ghrelin resistance in the amygdala, enhancing fear memory formation12,51,53,54. While GHS-R1a knockout alleviates anxiety- and depression-related behaviors following chronic social defeat stress36, ghrelin may protect against depressive symptoms induced by chronic stress10. It seems that, although chronic stress triggers persistent elevation in circulating ghrelin, ghrelin/GHS-R1a signaling appears to play distinct roles, either maladaptive or adaptive, in anxiety and fear processing. How GHS-R1a sensors altered ghrelin level in the circulation and participates in emotion processing or expression is still a puzzle.
Our study demonstrates that RRS induces persistent anxiety-like behavior that fully develops by 6 d post-exposure. Unlike chronic stress models that primarily trigger depression-like phenotypes, such as chronic social defeat stress10 or chronic unpredictable mild stress11, the RRS protocol in this study predominantly induces anxiety-related behavior. This 1 h/d for 4 d protocol is also more time-efficient than the 4 h/d for 14 d model used in post-traumatic stress disorder (PTSD) studies54. More interestingly, we found that delayed upregulation of GHS-R1a in VMH αCaMKII+ neurons correlated with RRS exposure-induced anxiety. GHS-R1a upregulation may be linked to energy homeostasis in response to stress, given the VMH’s role in regulating both metabolic and defensive behaviors9,27,32. Manipulating GHS-R1a in VMHdm/c αCaMKII+ neurons demonstrated its necessity and sufficiency in driving anxiety-like behavior in both unstressed and stressed mice. Our study provides the evidence that GHS-R1a signaling promotes anxiety-related behavior by modulating excitability of VMH αCaMKII+ neurons, offering insight into the molecular and cellular mechanisms of stress-induced anxiety.
VMHdm/c SF1+ neurons are essential for triggering defensive behaviors ranging from avoidance to freezing and activity bursts, depending on photostimulation intensity and frequency32. For instance, a threshold intensity of 0.65 mW/mm2 induces freezing, while 5.25 mW/mm2 induces both freezing and activity bursts. High-intensity, high-frequency stimulation (10.5 mW/mm2 at 100 Hz) evokes activity bursts without prior freezing33. In this study, we utilized a blue light intensity of 1.2 mW/mm2 (20 Hz, 20 ms pulse width) to bilaterally activate VMHdm/c αCaMKII+ neurons. This stimulation did not induce obvious freezing or activity bursts during EPM or RTPP tests. However, a higher intensity of 2.5 mW/mm2 occasionally elicited freezing or jumping behavior.
Our in vivo Ca2+ imaging studies combined with the EPM test reveal that VMHdm/c αCaMKII+ neurons exhibit an acute activity increase when mice enter the open arms of the maze, though this response is attenuated under stressed conditions (RRS exposure) compared to baseline. Increased c-Fos expression in VMHdm/c αCaMKII+ neurons shortly after RRS exposure confirms their activation in response to stress. Intriguingly, optogenetic or chemogenetic activation of these neurons increases open-arm exploration time without significantly altering overall motor function, indicating that activating these neurons alleviates anxiety-related behavior. We propose that VMH αCaMKII+ neuron activation plays an adaptive role in response to stress, helping maintain a balanced level of anxiety and arousal necessary for survival. Following RRS exposure, these neurons may transition from an adaptive to a maladaptive state due to GHS-R1a upregulation, which suppresses their excitability and contributes to heightened anxiety. Increased Ca2+ activity during open-arm exploration in stressed mice may initially act as a compensatory mechanism to manage anxiety but is eventually overridden by GHS-R1a-mediated inhibition. Experimental activation via photostimulation or CNO may bypass this inhibition, restoring normal function and reducing anxiety. Further studies are needed to unravel the circuit mechanisms underlying VMH αCaMKII+ neurons’ regulation of anxiety-related behavior, particularly their downstream inhibitory pathways.
SF1+ neurons in the VMHdm/c play a complex role in regulating anxiety-related behavior. Ablation of SF1+ neurons alleviates anxiety-related behavior and eliminates fear response to predators32, consistent with findings that conditional knockout of the excitatory output of VMH SF1+ neurons reduces anxiety-related behavior55. However, mice with CNS-specific knockout of SF1 exhibit increased anxiety-like behavior compared to wild-type littermates56. Previous studies report that unilateral activation of SF1+ neurons with blue light (20 Hz, 20 ms) at 2.5–5 mW/mm2 (equivalent to bilateral stimulation at 1.25–2.5 mW/mm2) reduces immobility and heart rate, whereas lower intensities (0.8-1.7 mW/mm2) produce the opposite effect30. In this study, we found that activating VMHmd/c αCaMKII+ neurons reduced immobility time during the TS test, supporting their role in alleviating anxiety-related behavior. Activating somatostatin (SOM)+ neuronal inputs from the bed nucleus of the stria terminalis (BNST) to the VMHdm inhibits SF1+/Vglut2+ neuron firing, leading to increased anxiety-related behavior and bone loss under both baseline and chronic stress conditions57. Chemogenetic inhibition of SOM+ neurons in the BNST disinhibits SF1+ neurons in the VMH, relieving stress-induced anxiety and bone loss57. Similarly, we observed that increasing αCaMKII+ neurons activity in the VMHdm/c reduced anxiety-like behavior, while suppressing their activity enhanced anxiety-like behavior in both unstressed and stressed mice. Importantly, we specifically targeted stress-driven αCaMKII+ neurons (i.e., c-Fos+αCaMKII+ neurons) rather than a random population of VMHdm/c αCaMKII+ neurons to investigate stress-induced excitability changes. We also identified that increased GHS-R1a expression in VMHdm/c αCaMKII+ neurons suppressed their excitability, driving stress-induced anxiety-related behavior. We propose that a subset of αCaMKII+ neurons in the VMHdm/c are rapidly activated in respond to stress and function adaptively to prevent excessive anxiety. This mechanism may involve feedback or feedforward modulation, warranting further investigation.
We observed that VMHdm neurons displayed at least three different firing patterns—tonic firing, burst-firing, and silent (i.e., the absence of firing). Chronic stress increases the proportion of burst-firing SF1+ neurons (from 33% – 51%) through Cav3.1 upregulation, which is critical for anxiety-like behavior46. Under our experimental conditions, most VMHdm neurons exhibited a tonic-firing pattern, and we did not observe an increase in burst-firing neurons in stressed mice. The photostimulation frequency used in our study (20 Hz) to activate VMH neurons significantly differs from the 0.1 Hz used to specifically activate burst-firing neurons without affecting tonic-firing or silent neurons46. Interestingly, stress-activated αCaMKII+ neurons (αCamk2+/mKate+) in the VMHdm/c displayed higher tonic-firing frequency shortly after stress exposure compared to 6 d later, when anxiety-like behavior was fully developed. This contrasts with burst-firing neurons, which show increased excitability alongside stress-induced anxiety enhancement. In contrast, tonic-firing neurons exhibited reduced excitability as stress-induced anxiety-like behavior progressed. It would be valuable to investigate whether burst-firing neurons express GHS-R1a and how stress alters its expression in these neurons. A very recent study report that activating αCaMKII+ neurons in the VMH induces anxiety-like behavior, while inhibition reduces34. Our results are inconsistent with these findings, possibly due to the smaller viral volume (60 nl vs. 120 nl in our study) and higher photostimulation intensity (5–10 mW/mm2 vs. 1.2 mW/mm2 in our study) used in the prior study, which may have targeted a subpopulation of αCaMKII+ neurons. Additionally, previous studies have shown that activation of SF1+ neurons can drive distinct, even opposite, behavioral responses depending on the specific stimulus parameters30,32. These differences highlight the complexity of VMH neuron activity in regulating stress and anxiety-like behavior.
The VMH is only one component of a broader neural network involved in stress and anxiety regulation. VMHdm/c neurons project to distinct brain regions including the BNST, anterior hypothalamic nucleus, lateral hypothalamus, medial amygdala, and dorsolateral periaqueductal gray, among others. Future studies are still needed to clarify the specific roles of the VMH and these connected regions in anxiety-like behavior. Additionally, it is essential to investigate whether circulating ghrelin contributes to stress-induced anxiety in the VMH and to uncover the mechanisms driving GHS-R1a upregulation following stress exposure. In conclusion, our findings demonstrate that GHS-R1a signaling promotes stress-induced anxiety by shaping the activity of VMH αCaMKII+ neurons. This suggests that GHS-R1a may represent a therapeutic target for treating stress-induced anxiety disorders, including PTSD.
Methods
Animals
Male C57BL/6 J mice were purchased from the Vital River Laboratory Animal Technology Co. (Beijing, China). The Ghsr1afl/fl mice (project no. EGE-ZYY-043-A flox mice) were generated by Biocytogen Boston Corp (Massachusetts, USA), based on CRISPR/Cas9 technique to conditionally knockout the exon 1-2 of mouse Ghsr gene (NCBI ID 208188) by Cre-loxP system. A 5’ loxP site is located upstream of exon 1 and 3’ loxP site is inserted into intron 2. The Camk2a-cre mice (B6.Cg-Tg(Camk2a-cre)T29-1Stl/J) were purchased from the Jackson Laboratory. The Ghsr1a−/− mice with genetic deletion of exon1-2 (Ghsrtm1Smoc) in C57BL/6 background were purchased from Shanghai Research Center for Model Organisms17. All F1 heterozygous mice were backcrossed with C57BL/6 J mice for more than seven generations before expanding our own colony. Mice were group-housed under a 12:12 h light/dark cycle with free access to water and food. Only adult male littermates with the age of 3–6 months old were used in experiments. Mice were randomly assigned to experimental or control groups with blockrandomization method. All behavioral experiments were carried out during light cycle from 9:00 AM–6:00 PM. All animal protocols used in this study were approved by the Chancellor’s Animal Research Committee at Qingdao University, in accordance with National Institutes of Health guidelines.
Repeated restraint stress (RRS)
Restraint device was a plexiglas cylindrical holder with front air holes for breathing and an adjustable backboard to minimize animal movements. Mice were temporarily anesthetized with 1.5% isoflurane, and quickly enclosed into the restrainer. The awake mice were then restrained from voluntary movement (without any difficulty to breath) in the holder for 1 h/d, and for consecutive 4 d. Mice returned to home cage after daily restraint.
Virus injection in the VMH and Optical fiber implantation
Mice were anesthetized with 2% isoflurane and head-fixed on a stereotaxic apparatus (RWD Life Science, China). Ophthalmic ointment was applied to prevent eye drying and body temperature was maintained at 37°C using a heating pad. High titer AAV virus (10 ∧ 13 GC/ml) were bilaterally delivered into the VMHdm/c through a glass needle powered by a Nanoliter 2000 microinjector (World Precision Instruments Inc., USA) at a flow rate of 50 nl/min. The VMH coordinates were AP -1.45 mm, ML ± 0.3 mm, DV -5.5 mm relative to bregma. GHS-R1a-expressing virus AAV-Camk2a-hGhsr1a-GFP and control virus AAV-Camk2a-GFP, Cre-dependent GHS-R1a-expressing virus AAV-Camk2a-DIO-hGhsr1a-GFP and control AAV-Camk2a-DIO-GFP, chemogenetic virus AAV-Camk2a-hM3D(Gq)-2A-hGhsr1a-GFP and control AAV-Camk2a-hM3D(Gq)-2A-mCherry, AAV-Camk2a-hM4D(Gi)-2A-hGhsr1a-GFP and control AAV-Camk2a-hM4D(Gi)-2A-mCherry, rAAV-RAM-d2TTA::TRE-NLS-mKate2-WPRE-pA, Cre-expressing virus AAV-Camk2a-Cre, and optogenetic virus AAV-Camk2a-hChR2-EYFP and control AAV Camk2a-EYFP were prepared by OBiO Technology (Shanghai, China). AAV-Camk2a-GCaMP6f virus were prepared by Taitool Bioscience Co. Ltd (Shanghai, China). The glass needle was left in original place for an additional 10 min after injection to ensure optimal diffusion. A custom-made fiber (FOC-C-1.25-200-0.37-5.5) prepared by Inper Technology Co. Ltd (Hangzhou, China) was placed 0.2 mm above viral injection site in the VMH. Fiber was embedded unilaterally (for photometry) or bilaterally (for optogenetic stimulation). Mice were recovered for 3 to 4 weeks after virus injection and fiber implantation.
In vivo Ca2+ fiber photometry
A single-channel fiber photometry (Thinker Tech Nanjing Biotech Co., Ltd.) was used to record in vivo Ca2+ signals in the VMH during mice exploring the elevated plus maze (EPM). The original signal was first subjected to unified denoising processing using MATLAB function ‘wden’. The fluorescence signals were then normalized by (F– F0)/ F0, where F0 is the baseline fluorescence. Mice were allowed to habituate the system for 3 days before starting behavioral test. dF/F reflects the real-time, active state of VMH neuron population during mice exploring predefined areas (open or closed arms). Average dF/F were then calculated by the following equation: Average (dF/ F(X)) = sum (dF/ F(X)) / Time(X), X refer to open or closed arms.
In vivo and ex vivo optogenetic stimulation
Photostimulation parameters used for in vivo experiment were 473 nm wavelength, 1.2 mW/mm2 intensity, 20 Hz frequency, 20 ms pulse width. Each stimulation lasted for 20 s with a 10 s interstimulus interval (ISI). Light stimulation was delivered using a manual closed-loop protocol, where the laser was switched on by the observer immediately when the mouse left the closed arms, and was switched off as soon as the mouse re-entered the closed arms. Specifically, as for a 10 min EPM test, light stimulation was delivered only when mice entered center area or open arms during the 2nd phase of 5 min test, not during the 1st phase of test. We also conducted control experiments where light stimulation was applied either when mice entered the closed arms or across all zones of the EPM. As for 10 min tail-suspend (TS) test, light was operated alternatively between two testing days. In the real-time place preference (RTPP) test, light stimulation was delivered to a pseudo-random side for 10 min. A TTL-driven light-emitting diode (Lumen Dynamics) was used to generate photostimulation (473-nm, 20 Hz, 5 ms duration) to activate ChR2-expressing VMH neurons in brain slices.
Behavioral tests
Behavioral tests were done between 9:00 am and 6:00 pm by the same investigators unaware of experimental design. Animal behaviors were video-tracked and analyzed by two independent investigators with Noldus EthoVision XT software.
Elevated Plus Maze (EPM)
The EPM test was used to evaluate anxiety-like behavior. The maze has two open arms and two closed arms (with wall height of 16.5 cm), and each arm is 30 cm long and 6 cm wide. Mice were released from the center and allowed to explore the maze for 10 min. Time spent in open and closed arms, number of arm entries, and total travel distance in the maze were analyzed.
Tail Suspension (TS)
Mice was gently suspended upside down with tail (2 cm from the tip) being fixed with adhesive tape to a horizontal bar located 30 cm above the table. Immobility was defined as hanging passively without any voluntary movement except breath. The total immobility time and the latency to first immobility were analyzed during a 10 min TS test.
Forced Swimming (FS)
The FS test was used to evaluate despair-like behavior. Mice were gently released into a transparent plastic cylinder (25 cm height × 10 cm diameter) filled with water (24.5 ± 0.5 °C) up to a depth of 15 cm. Total immobility time and the latency to first immobility were analyzed during a 5-min FS test.
Social Interaction (SI). Individual mouse was first allowed to freely explore the test box (30 cm × 60 cm × 25 cm) for 5 min. After habituation, it was introduced to an unfamiliar, ovariectomized female mouse enclosed in the center of the test box. The social activity, i. e. sniffing the female mouse within close proximity, was then recorded during the following 10-min exploration.
Real-Time Place Preference (RTPP). The RTPP test box was divided into two equal, separated parts with an partition in the middle, and a small door to allow mice freely travel between two sides. First, mice were allowed to explore freely in the box for 10 min, and side preference was analyzed. Then, a train of 20 Hz (20 ms) photostimulation was initiated once mice entered a randomly defined side of stimulation (SOS), and photostimulation was automatically switched off after 20 s or once the mice left the SOS. Movement trajectory was recorded during a 10-min test. The percentage time and travel distance that mice spent in SOS in the presence and absence of photostimulation were analyzed.
Immunohistology and cell counting
Mice were deeply anaesthetized with 2% isoflurane and then transcardially perfused with 4% paraformaldehyde (PFA). The brain were removed and post-fixed with 4% PFA for 2-6 h, and then transferred to 30% sucrose solution. Brains were sliced coronally (40 μm thick) with a vibratome. The primary antibodies used included rabbit anti-FOS antibody (Cell Signaling Technology, 1:3000), mouse anti-αCaMKII antibody (Cell Signaling Technology, 1:100), and chicken anti-GFP antibody (Cell Signaling Technology, 1:1000). The secondary antibodies used were goat anti-rabbit IgG Alexa 488 (Cell Signaling Technology, 1:500), goat anti-mouse IgG Alexa 568 (1:500, Cell Signaling Technology), goat anti-chicken IgG Alexa 488 (Cell Signaling Technology, 1:500). The slices were counter-stained using 40, 60-diamidino-2-phenylindole (DAPI, 1:1000). Fluorescence images were acquired with a laser confocal microscope (FV500, Olympus) equipped with Fluoview 2000 software. The objective lens used was 20X. At least three representative coronal sections spaced equally along the AP axis were adopted for quantifications.
Fluorescence in situ hybridization
Fluorescence in situ hybridization (FISH) was performed with RNAscope Multiplex Fluorescent Reagent Kit V2 (ACD) according to the manufacturer’s instruction and our previous studies17. Briefly, mice were anaesthetized with 2% isoflurane, and brains were immediately collected and frozen in isopentane. Coronal brain slices (14 μm in thickness) were fixed in 4% PFA for 15 min at 4°C, and then dehydrated sequentially in 50%, 70%, and 100% ethanol, slices were finally air-dried at room temperature. RNA probes for Camk2a, Ghsr1a and Nr5a1 mRNA were purchased from ACD. TSA Plus fluorescein, TSA Plus Cyanine 3, and TSA Plus Cyanine 5 (Akoya Biosciences) were used to develop fluorescent signals that can be captured by a Leica LAS-X confocal microscope with a 63 × oil-immersion objective lens. Gain, threshold, and black levels kept unchanged during individual experiment. We delineated individual neuron boundaries in FISH image data using fluorescence intensity thresholds combined with morphological criteria. Thresholding techniques were applied to isolate neurons based on their fluorescence signals, followed by manual adjustments to align with observed morphology. These methods were applied consistently across samples to ensure accuracy.
Quantitative reverse transcription PCR
Mice were deeply anaesthetized with 2% isoflurane and the brains were quickly dissected out. The VMH tissue was freshly isolated with a Harris Micropuncher (World Precision Instruments, USA) from frozen coronal slices (1 mm thickness) prepared using Mouse Brain Matrix (World Precision Instruments, USA). Isolated VMH samples were quickly collected in enzyme-free EP tube and stored at -80°C until use. The whole process was finished in -20 °C Leica cryostat chamber.
Total RNA was extracted from the VMH of RRS mice and controls using the PureLink RNA Mini Kit (Thermo Fisher Scientific, USA) following manufacturer’s instructions. RNA quantity and quality were measured with a NanoDrop 2000 spectrophotometer (Thermo Fisher Scientific, USA). Single-stranded cDNA was synthesized from 1 µg of total RNA with SuperScript III reverse transcriptase (Invitrogen). The reaction condition was as follows: 25 °C for 10 min, 50 °C for 30 min, 85 °C for 5 min. PCR-based quantification of Ghsr1a transcripts was performed using a Thermal Cycler Dice Real Time System (Roche, USA) and QuantiFast SYBR Green PCR kit (Qiagen). The PCR cycling parameters were: 95 °C for 10 min followed by 40 cycles of PCR reaction at 95 °C for 15 s, 60 °C for 1 min, and 72 °C for 1 min. PCR primer sequences (Thermo Fisher Scientific, USA) were as follow: Ghsr1a-F GAAAATGCTGGCTGTAGTGGTG, Ghsr1a-R GACAAAGGACACGAG-GTTGC; Gapdh-F TGACGTGCCGCCTGGAGAAAC, Gapdh-R CCGGCATCGAAGGTGGAAGAG. 2−ΔΔCT method was used to normalize CT values against housekeeping gene Gapdh and to quantify relative expression of Ghsr1a. Triplicates were done for each sample.
DREADDs and CNO injection
The hM3Dq- or hM4Di-DREADD is activated by clozapine-N-oxide (CNO, from Tocris, USA). CNO was initially dissolved in DMSO as 5 mg/ml stock solution, which was then diluted 500 times with 0.9% saline for in vivo experiment, and 1500 time with ACSF for ex vivo experiment. Specifically, animals received intraperitoneal (i.p.) injection of CNO (1 mg/kg of body weight) or same amount of normal (0.9%) saline 45 min before behavioral tests17.
Pharmacological experiments
GHS-R1a antagonist YIL781 (Tocris, USA) was dissolved in 0.9% saline to make the final concentration of 0.3 mg/ml. YIL781 or vehicle was bilaterally microinjected into the VMH through a 28-gauge infusion cannula with the guidance of a preimplanted 22-gauge guide cannula (RWD Life Science, China). The infusion cannula was connected via a PE20 tubing to a Hamilton microsyringe driven by a microinfusion pump (Stoelting Co., USA) with an infusion rate set at 0.1 μl/min for total 0.5 μl/side. The infusion cannula was left in position for an additional 5 min before withdrawal. Drug dosages and the timing of administration were chosen based on our previous studies or preliminary results58.
VMH slices preparation and electrophysiological recordings
Mice were deeply anesthetized with 2% isoflurane and then perfused with carbogenated (95% O2/5% CO2) ice-cold cutting solution (pH 7.4) containing (in mM): 2.5 KCl, 26 NaHCO3, 1 NaH2PO4, 7 MgSO4, 1 CaCl2, 30 Glucose, 119 Choline chloride, 3 Sodium pyruvate, 1 Kynurenic acid, and 1.3 sodium L-ascorbate. Coronal VMH slices (300 μm in thickness) were freshly prepared using a Leica VT-1000 vibratome in oxygenated (95% O2/5% CO2) ice-cold cutting solution.Slices were quickly transferred to recovery solution containing (in mM) 85 NaCl, 2.5 KCl, 1.25 NaH2PO4, 0.5 CaCl2, 4 MgCl2, 24 NaHCO3, 25 glucose, and 50 sucrose to recover for 30 min at 32°C, and then for at least 1 h at room temperature before recording. Slices were then transferred to the submerged recording chamber and continuously perfused with 32°C artificial cerebrospinal fluid (ACSF) containing (in mM): 120 NaCl, 3.5 KCl, 1.25 NaH2PO4, 2.5 CaCl2, 1.3 MgSO4, 26 NaHCO3, and 10 glucose.
Spontaneous firing of VMH neurons were measured with both cell-attached voltage-clamp and whole-cell current-clamp recordings. Glass electrodes (4–6 MΩ) were pulled by a micropipette puller (P-1000, Sutter instrument). Cell-attached electrodes were filled with ACSF (pH 7.3-7.4, 295-305 mOsm). Whole-cell recording electrodes were filled with an internal solution containing (in mM): 125 potassium gluconate, 20 KCl, 10 HEPES, 2 MgCl2, 4 ATP, and 1 EGTA (pH 7.3-7.4, 285-295 mOsm). Only neurons with a resting membrane potential (RMP) smaller than −55 mV were included in data analyses. Data were acquired using digidata 1440 A and pCLAMP 10.0 software (Molecular Devices, USA) with a sampling rate of 10 kHz17.
For ex vivo whole-cell recordings on stress-driven αCaMKII+ neurons identified with the Robust Activity Marking (RAM) system. Considering the characteristics of RAM virus expression, we fed mice food with doxycycline (40 mg/kg) 24 h before injection viruses mixed AAV-Camk2a-GFP and rAAV-RAM-d2TTA::TRE-NLS-mKate2-WPRE-pA. In order to capture more neurons that were activated after RRS (1 h * 4 d), we replace doxycycline with regular food after two days of RRS, and restored doxycycline feed on the 3rd to 5th day of RRS. One group resumed a doxycycline diet for 90 min, while the other group resumed a doxycycline diet for 6 d. Subsequently, EPM detected anxiety levels in mice before recoding the excitability changes of the activated neurons (mKate2+GFP+) in the VMH.
Statistical analyses
Data were expressed as mean ± S.E.M. Statistical analyses were performed with GraphPad Prism 6.0 software. ANOVAs or t-tests were used for statistical comparisons between groups as described in figure legends. Sample sizes were determined based on prior studies conducted in the lab. Sample sizes were also provided in figure legends. Normal distributions and equal variances were assured before performing parametric statistical analyses. Multiple comparisons were done as recommended by the software, using either Tukey’s or Dummett’s multiple comparisons tests. p < 0.05 indicates a significant difference.
Reporting summary
Further information on research design is available in the Nature Portfolio Reporting Summary linked to this article.
Data availability
The data that support the findings of this study are available in the Supplementary Data file. All other data are available from the corresponding author on request. Source data underlying the figures in the main and supplemental figures are provided as supplementary data. Source data are provided with this paper.
References
Penninx, B. W., Pine, D. S., Holmes, E. A. & Reif, A. Anxiety disorders. Lancet (London, England) 397, 914–927 (2021).
Du Preez, A. et al. The type of stress matters: repeated injection and permanent social isolation stress in male mice have a differential effect on anxiety- and depressive-like behaviours, and associated biological alterations. Transl. Psychiatry 10, 325 (2020).
Koskinen, M. K. & Hovatta, I. Genetic insights into the neurobiology of anxiety. Trends Neurosci. 46, 318–331 (2023).
de Kloet, E. R., Joëls, M. & Holsboer, F. Stress and the brain: from adaptation to disease. Nat. Rev. Neurosci. 6, 463–475 (2005).
Sharma, S., Powers, A., Bradley, B. & Ressler, K. J. Gene × environment determinants of stress- and anxiety-related disorders. Annu. Rev. Psychol. 67, 239–261 (2016).
Liu, W. Z. et al. Identification of a prefrontal cortex-to-amygdala pathway for chronic stress-induced anxiety. Nat. Commun. 11, 2221 (2020).
Collaborators, C.-M. D. Global prevalence and burden of depressive and anxiety disorders in 204 countries and territories in 2020 due to the COVID-19 pandemic. Lancet (London, England) 398, 1700–1712 (2021).
Daly, M. & Robinson, E. Depression and anxiety during COVID-19. Lancet (London, England) 399, 518 (2022).
Yanagi, S., Sato, T., Kangawa, K. & Nakazato, M. The homeostatic force of Ghrelin. Cell Metab 27, 786–804 (2018).
Lutter, M. et al. The orexigenic hormone ghrelin defends against depressive symptoms of chronic stress. Nat. Neurosci. 11, 752–753 (2008).
Huang, H. J. et al. Ghrelin alleviates anxiety- and depression-like behaviors induced by chronic unpredictable mild stress in rodents. Behav. Brain Res. 326, 33–43 (2017).
Yousufzai, M., Harmatz, E. S., Shah, M., Malik, M. O. & Goosens, K. A. Ghrelin is a persistent biomarker for chronic stress exposure in adolescent rats and humans. Transl. Psychiatry 8, 74 (2018).
Guan, X. M. et al. Distribution of mRNA encoding the growth hormone secretagogue receptor in brain and peripheral tissues. Brain Res. Mol. Brain Res. 48, 23–29 (1997).
Zigman, J. M., Jones, J. E., Lee, C. E., Saper, C. B. & Elmquist, J. K. Expression of ghrelin receptor mRNA in the rat and the mouse brain. J. Comp. Neurol. 494, 528–548 (2006).
Li, N. et al. Selectively increasing GHS-R1a expression in dCA1 excitatory/inhibitory neurons have opposite effects on memory encoding. Mol. Brain 14, 157 (2021).
Hornsby, A. K. et al. Short-term calorie restriction enhances adult hippocampal neurogenesis and remote fear memory in a Ghsr-dependent manner. Psychoneuroendocrinology 63, 198–207 (2016).
Li, N. et al. GHSR1a deficiency suppresses inhibitory drive on dCA1 pyramidal neurons and contributes to memory reinforcement. Cereb. Cortex. 33, 2612–2625 (2023).
Spencer, S. J., Emmerzaal, T. L., Kozicz, T. & Andrews, Z. B. Ghrelin’s role in the hypothalamic-pituitary-adrenal axis stress response: implications for mood disorders. Biol. Psychiatry 78, 19–27 (2015).
Lu, Y. et al. Acute but not chronic calorie restriction defends against stress-related anxiety and despair in a GHS-R1a-dependent manner. Neuroscience 412, 94–104 (2019).
Zhang, F. et al. Ghrelin/GHS-R1a signaling plays different roles in anxiety-related behaviors after acute and chronic caloric restriction. Biochem. Biophys. Res. Commun. 529, 1131–1136 (2020).
Kojima, M. et al. Ghrelin is a growth-hormone-releasing acylated peptide from stomach. Nature 402, 656–660 (1999).
Ge, X. et al. LEAP2 is an endogenous antagonist of the ghrelin receptor. Cell Metab. 27, 461–469.e466 (2018).
Xiao, X. et al. A new understanding of GHSR1a-independent of ghrelin activation. Ageing Res. Rev. 64, 101187 (2020).
Wyrwicka, W. & Dobrzecka, C. Relationship between feeding and satiation centers of the hypothalamus. Science (New York, N.Y.) 132, 805–806 (1960).
Garfield, A. S. et al. A parabrachial-hypothalamic cholecystokinin neurocircuit controls counterregulatory responses to hypoglycemia. Cell Metab. 20, 1030–1037 (2014).
Sun, J. S. et al. Ventromedial hypothalamic primary cilia control energy and skeletal homeostasis. J. Clin. Invest. 131, e138107 (2021).
Anderson, D. J. Circuit modules linking internal states and social behaviour in flies and mice. Nat. Rev. Neurosci. 17, 692–704 (2016).
Hashikawa, K. et al. Esr1(+) cells in the ventromedial hypothalamus control female aggression. Nat. Neurosci. 20, 1580–1590 (2017).
Kim, D. W. et al. Multimodal analysis of cell types in a hypothalamic node controlling social behavior. Cell 179, 713–728.e717 (2019).
Wang, L., Chen, I. Z. & Lin, D. Collateral pathways from the ventromedial hypothalamus mediate defensive behaviors. Neuron 85, 1344–1358 (2015).
Engelke, D. S. et al. A hypothalamic-thalamostriatal circuit that controls approach-avoidance conflict in rats. Nat. Commun. 12, 2517 (2021).
Kunwar, P. S. et al. Ventromedial hypothalamic neurons control a defensive emotion state. Elife 4, e06633 (2015).
Kennedy, A. et al. Stimulus-specific hypothalamic encoding of a persistent defensive state. Nature 586, 730–734 (2020).
Li, Y. et al. CaMKIIa neurons of the ventromedial hypothalamus mediate wakefulness and anxiety-like behavior. Neurochem. Res. 48, 2463–2475 (2023).
Singh, O. et al. Ghrelin-responsive mediobasal hypothalamic neurons mediate exercise-associated food intake and exercise endurance. JCI Insight 8, e172549 (2023).
Guo, L. et al. GHS-R1a deficiency alleviates depression-related behaviors after chronic social defeat stress. Front. Neurosci. 13, 364 (2019).
Zhang, M. et al. Increased GHS-R1a expression in the hippocampus impairs memory encoding and contributes to AD-associated memory deficits. Commun. Biol. 7, 1334 (2024).
Thiagarajan, T. C., Piedras-Renteria, E. S. & Tsien, R. W. alpha- and betaCaMKII. Inverse regulation by neuronal activity and opposing effects on synaptic strength. Neuron 36, 1103–1114 (2002).
Yasuda, R., Hayashi, Y. & Hell, J. W. CaMKII: a central molecular organizer of synaptic plasticity, learning and memory. Nat. Rev. Neurosci. 23, 666–682 (2022).
Lein, E. S. et al. Genome-wide atlas of gene expression in the adult mouse brain. Nature 445, 168–176 (2007).
Dawson, G. R. & Tricklebank, M. D. Use of the elevated plus maze in the search for novel anxiolytic agents. Trend Pharmacol. Sci. 16, 33–36 (1995).
Calhoon, G. G. & Tye, K. M. Resolving the neural circuits of anxiety. Nat. Neurosci. 18, 1394–1404 (2015).
Roth, B. L. DREADDs for neuroscientists. Neuron 89, 683–694 (2016).
Boyden, E. S., Zhang, F., Bamberg, E., Nagel, G. & Deisseroth, K. Millisecond-timescale, genetically targeted optical control of neural activity. Nat. Neurosci. 8, 1263–1268 (2005).
Sørensen, A. T. et al. A robust activity marking system for exploring active neuronal ensembles. eLife 5, e13918 (2016).
Shao, J. et al. Cav3.1-driven bursting firing in ventromedial hypothalamic neurons exerts dual control of anxiety-like behavior and energy expenditure. Mol. Psychiatry 27, 2901–2913 (2022).
Zhang, X. Y. et al. Targeting presynaptic H3 heteroreceptor in nucleus accumbens to improve anxiety and obsessive-compulsive-like behaviors. Proc. Natl Acad. Sci. USA 117, 32155–32164 (2020).
Gebara, E. et al. Mitofusin-2 in the nucleus accumbens regulates anxiety and depression-like behaviors through mitochondrial and neuronal actions. Biol. Psychiatry 89, 1033–1044 (2021).
Saenz, C. et al. Growth hormone secretagogue receptor and cannabinoid receptor type 1 intersection in the mouse brain. Brain Struct. Funct. 230, 15 (2024).
Mende, F. et al. Translating biased signaling in the ghrelin receptor system into differential in vivo functions. Proc. Natl Acad. Sci. USA 115, E10255–e10264 (2018).
Harmatz, E. S. et al. Central Ghrelin resistance permits the overconsolidation of fear memory. Biol. Psychiatry 81, 1003–1013 (2017).
Spencer, S. J. et al. Ghrelin regulates the hypothalamic-pituitary-adrenal axis and restricts anxiety after acute stress. Biol. Psychiatry 72, 457–465 (2012).
Stone, L. A., Harmatz, E. S. & Goosens, K. A. Ghrelin as a stress hormone: implications for psychiatric illness. Biol. Psychiatry 88, 531–540 (2020).
Meyer, R. M., Burgos-Robles, A., Liu, E., Correia, S. S. & Goosens, K. A. A ghrelin-growth hormone axis drives stress-induced vulnerability to enhanced fear. Mol. Psychiatry 19, 1284–1294 (2014).
Cheung, C. C. et al. Sex-dependent changes in metabolism and behavior, as well as reduced anxiety after eliminating ventromedial hypothalamus excitatory output. Mol. Metab. 4, 857–866 (2015).
Zhao, L. et al. Central nervous system-specific knockout of steroidogenic factor 1 results in increased anxiety-like behavior. Mol. Endocrinol. (Baltimore, Md.) 22, 1403–1415 (2008).
Yang, F. et al. A GABAergic neural circuit in the ventromedial hypothalamus mediates chronic stress-induced bone loss. J. Clin. Invest. 130, 6539–6554 (2020).
Li, N. et al. Blocking constitutive activity of GHSR1a in the lateral amygdala facilitates acquisition of conditioned taste aversion. Neuropeptides 68, 22–27 (2018).
Acknowledgements
This work was supported by NNSFC (Grant no. 32071141, 91732110 and 32371211 to Yu Zhou), and NSF of SD province (Grant no. ZR2019ZD34 to Yu Zhou). We thank Ms. Jennifer Li and Mr Vincent Li for native language editing.
Author information
Authors and Affiliations
Contributions
Y.Z. designed and supervised the experiments. M.Z., X.M., G.H.H., C.W., J.Y., M.L.N. and S.H.W. performed behavioral experiments. L.Y. and N.L. performed electrophysiological experiments. M.Z., G.H.H., C.W. and X.M.S. performed biochemical experiments. X.C.L., J.S.Z. and H.B.Y. perform genotyping of transgenic mice. M.Z., Y.C.L., L.Y., Y.Y.W. and M.Y. helped with data analysis. M.Z., X.M., L.Y. and G.H.H. constructed figures. Y.Z., M.Z. and Y.C.L. wrote the manuscript. All authors read and approved the final manuscript.
Corresponding author
Ethics declarations
Competing interests
The authors declare no competing interests.
Peer review
Peer review information
Nature Communications thanks Haijiang Cai, Ki Goosens and the other, anonymous, reviewer(s) for their contribution to the peer review of this work. A peer review file is available.
Additional information
Publisher’s note Springer Nature remains neutral with regard to jurisdictional claims in published maps and institutional affiliations.
Source data
Rights and permissions
Open Access This article is licensed under a Creative Commons Attribution-NonCommercial-NoDerivatives 4.0 International License, which permits any non-commercial use, sharing, distribution and reproduction in any medium or format, as long as you give appropriate credit to the original author(s) and the source, provide a link to the Creative Commons licence, and indicate if you modified the licensed material. You do not have permission under this licence to share adapted material derived from this article or parts of it. The images or other third party material in this article are included in the article’s Creative Commons licence, unless indicated otherwise in a credit line to the material. If material is not included in the article’s Creative Commons licence and your intended use is not permitted by statutory regulation or exceeds the permitted use, you will need to obtain permission directly from the copyright holder. To view a copy of this licence, visit http://creativecommons.org/licenses/by-nc-nd/4.0/.
About this article
Cite this article
Zhang, M., Yang, L., Mi, X. et al. GHS-R1a signaling drives anxiety-related behavior by shaping excitability of ventromedial hypothalamic neurons. Nat Commun 16, 3858 (2025). https://doi.org/10.1038/s41467-025-59116-3
Received:
Accepted:
Published:
Version of record:
DOI: https://doi.org/10.1038/s41467-025-59116-3











