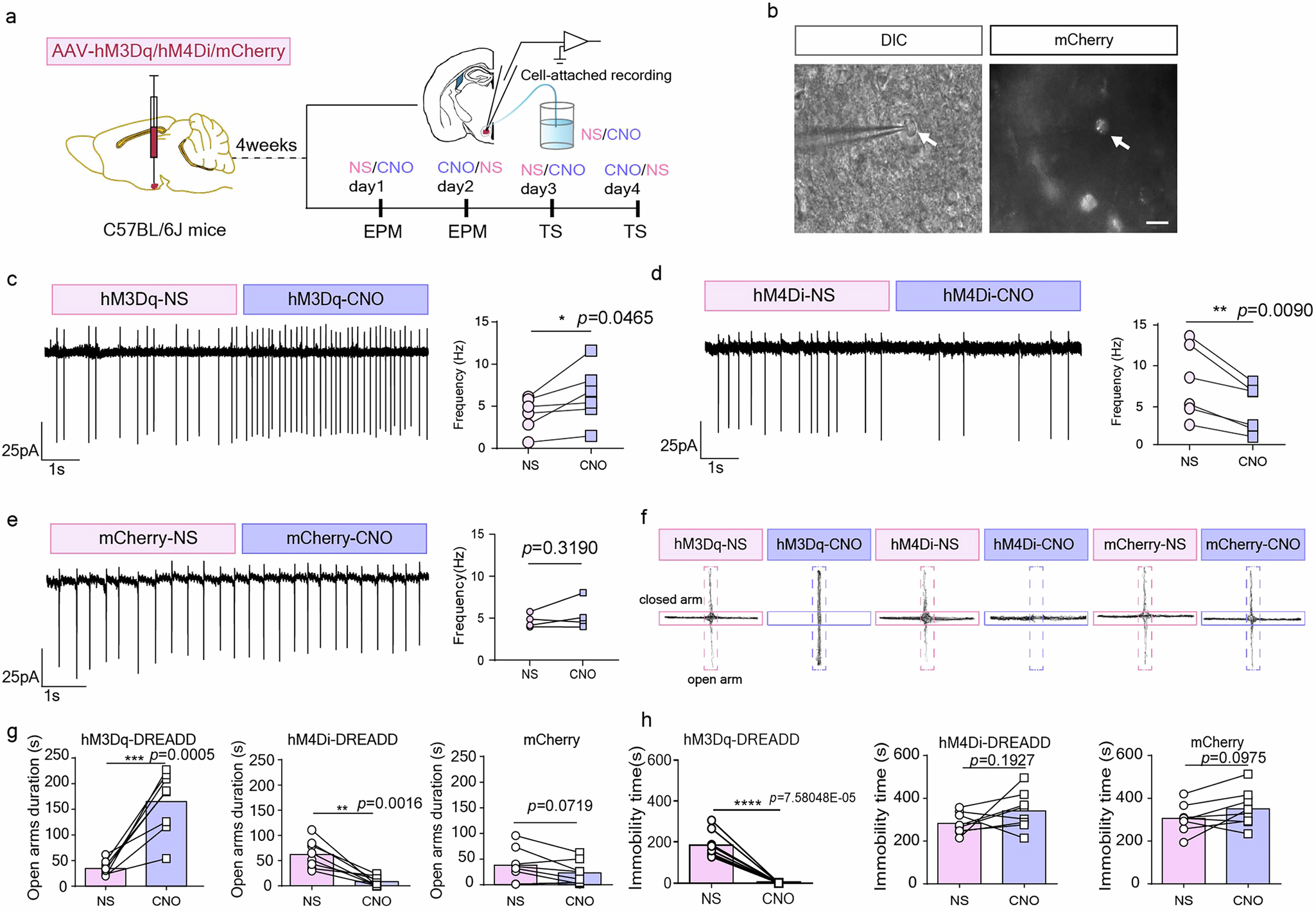
Fig. 2: Chemogenetic manipulation of αCaMKII+ neurons activity in the VMHdm/c.

a The experimental design. Created in BioRender. Zhang, M. (2025) https://www.biorender.com/ bn1utx3. b Representative light and fluorescent images taken under differential interference contrast (DIC) microscopy illustrating visible αCaMKII+ neurons expressing mCherry in an acute VMH slice. Scale bar, 20 μm. c–e Cell-attached recordings of αCaMKII+ neurons expressing Camk2a promoter-driven hM3Dq (c), hM4Di (d) and mCherry only (e) before and after administration of 3 µg/ml CNO. hM3Dq and hM4Di, n = 6 mice (12 cells, 12 slices); mCherry, n = 4 mice (8 cells, 8 slices). Two-tailed paired t-test, t = 2.631, df = 5, *p < 0.05 (c); t = 4.141, df = 5, *p < 0.01 (d); t = 1.192, df = 3, p > 0.05 (e). f Motion trails of representative mice during EPM tests with CNO or normal saline (NS) administration. Mice expressed the indicated constructs (Camk2a-driven hM3Dq or hM4Di or mCherry only) in the VMHdm/c neurons. g Comparison of open-arm exploration time during the EPM test. n = 8 mice per group, two-tailed paired t-test, hM3Dq: t = 6.031, df = 7, ***p < 0.001; hM4Di: t = 4.994, df = 7, **p < 0.01; mCheery: t = 2.118, df = 7, p > 0.05. h, Comparison of immobility time during the TS test. n = 8 mice per group, two-tailed paired t-test, hM3Dq: t = 8.234, df = 7, **** p < 0.0001; hM4Di, t = 1.441, df = 7, p > 0.05; mCheery: t = 1.912, df = 7, p > 0.05. All bar graphs represent mean ± SEM.