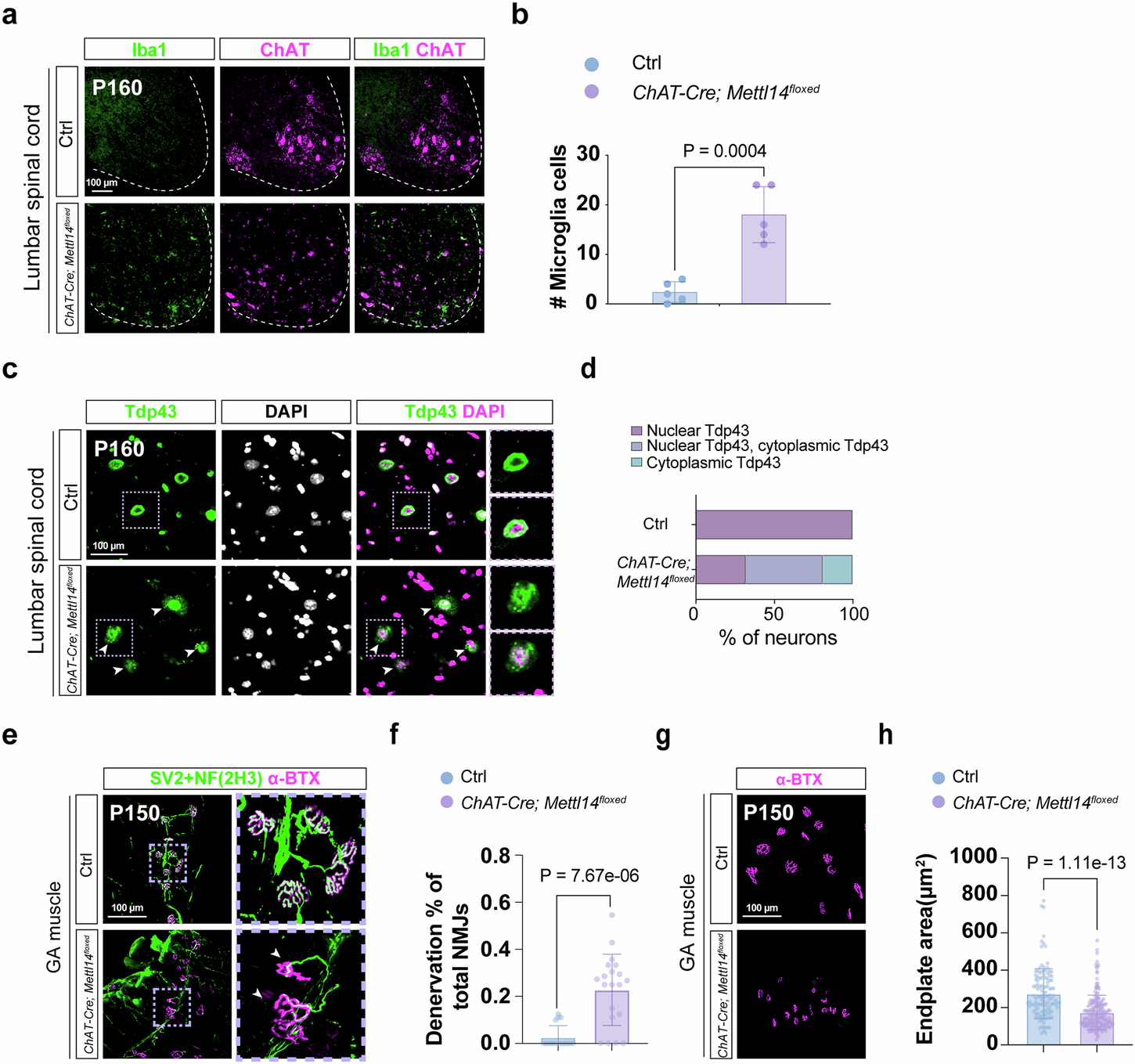
Fig. 3: Molecular characterization of ChAT-Cre; Mettl14floxed mutant mice.

Images illustrate microglial activation, as determined by immunostaining for Iba1 (a), and quantification (b) of lumbar Iba1on numbers at the ventral region, revealing significant microglial activation in ChAT-Cre; Mettl14floxed mice compared to littermate controls. Staining was repeated on nā=ā5 mice. c Tdp43 (green) is localized in the nucleus of the MNs of control mice. In the ChAT-Cre; Mettl14floxed mutant mice, numerous Tdp43 inclusions exist in the cytoplasm (arrow). High magnifications of the highlighted Tdp43 aggregates in MNs are shown in the rightmost panels. Respective quantification is presented in d, (nā=ā3 mice). e, g Representative z-stack confocal images of neuromuscular junctions (NMJs) in gastrocnemius (GA) muscles dissected from P150 ChAT-Cre; Mettl14floxed and littermate control mice. Motor nerves were visualized using a combination of SV2/NF(2H3) (green) and post-synaptic AChRs with α-BTX (magenta). Arrowheads identify denervated synapses, abnormal axonal swellings (e), and smaller endplates (g). f, h Quantification of the denervation ratio of NMJs and endplate area from (e, g). (nā=ā3Ā mice, quantification for all NMJs from all views of captured images). Scale bar, 100āµm. Data are presented as mean ± SD with significant P values from two-tailed t-tests. Source data are provided as a Source data file.