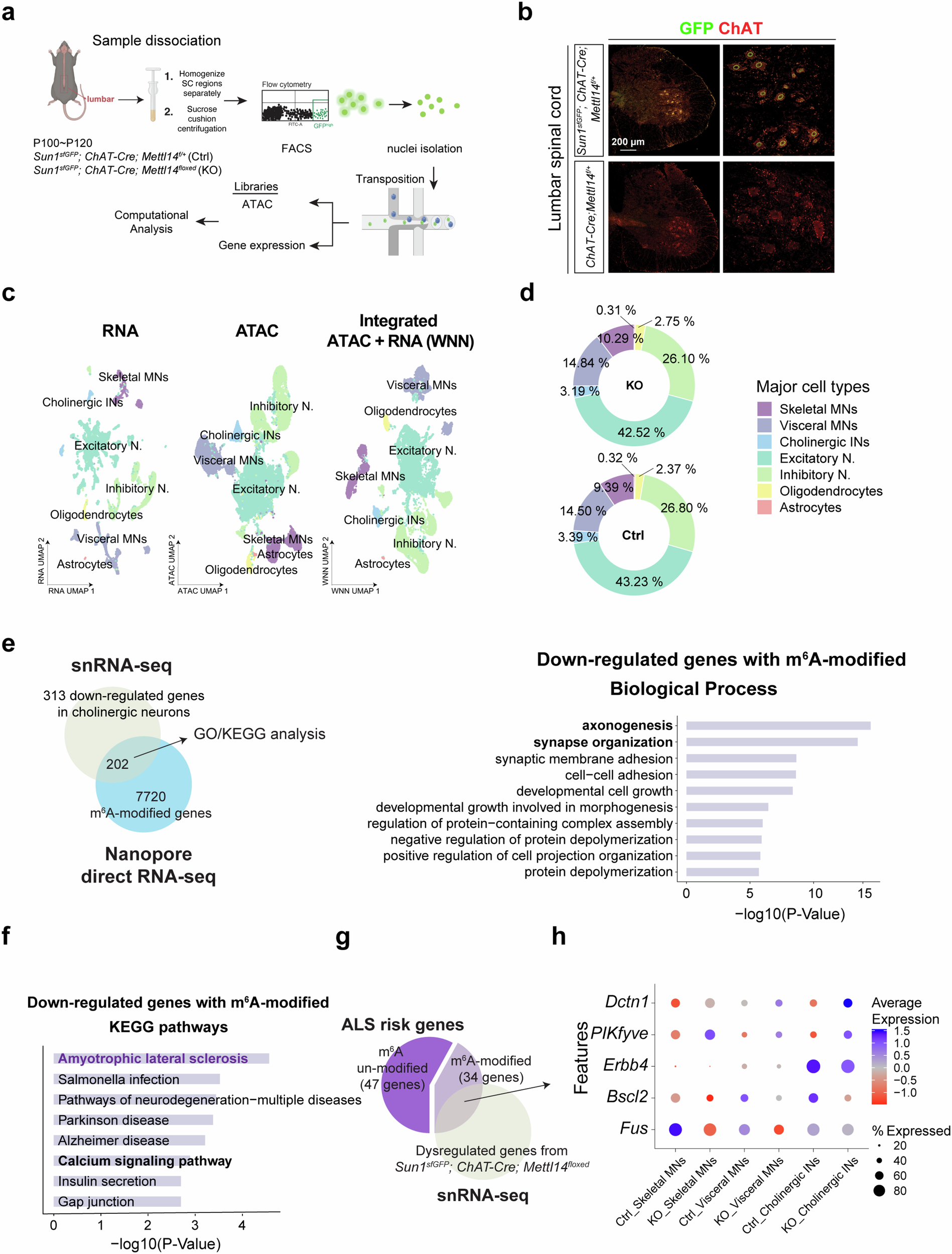
Fig. 6: Identification of m6A-modified genes contributing to MN degeneration.

a Overview of the experimental workflow for single nucleus multiomics. Created in BioRender. Chen, J. (2025) https://BioRender.com/esjho7r. b Immunostaining showing localization of Sun1-sfGFP-myc in MNs that carry R26-CAG-LSL-Sun1-sfGFP-myc together with a Cre driver. Scale bar, 200āµm. The staining experiment was independently repeated. (nā=ā3 mice). c Uniform manifold approximation and projection (UMAP) representation of all nuclei that passed quality filtering. Dimensionality reduction and clustering were performed based on gene expression (RNA, left), chromatin accessibility (ATAC, middle), and weighted nearest neighbor (WNN) integration of RNA and ATAC data (right). Clusters are color-coded and annotated using label transfer prediction, referencing Blum et al., 2021. d Major cell type proportions are unaffected at P100~P120 in Sun1sfGFP; ChAT-Cre; Mettl14floxed mice, a stage before MN degeneration. e Schematic for cross-referencing DEGs, particularly those down-regulated in Sun1sfGFP; ChAT-Cre; Mettl14floxed MNs, and the m6A-modified MN epitranscriptome. The resulting data reveals distinct biological pathways (Gene Ontology, right) and KEGG (f) that might cause MN degeneration in the Sun1sfGFP; ChAT-Cre; Mettl14floxed mice. Terms of interest in this study are highlighted in bold and purple. Schematic for analyzing the dot-plot data (g), with the outcome (h) showing ALS disease risk genes displaying significant changes in expression in Sun1sfGFP; ChAT-Cre; Mettl14floxed mice in each cholinergic neuronal subtype.