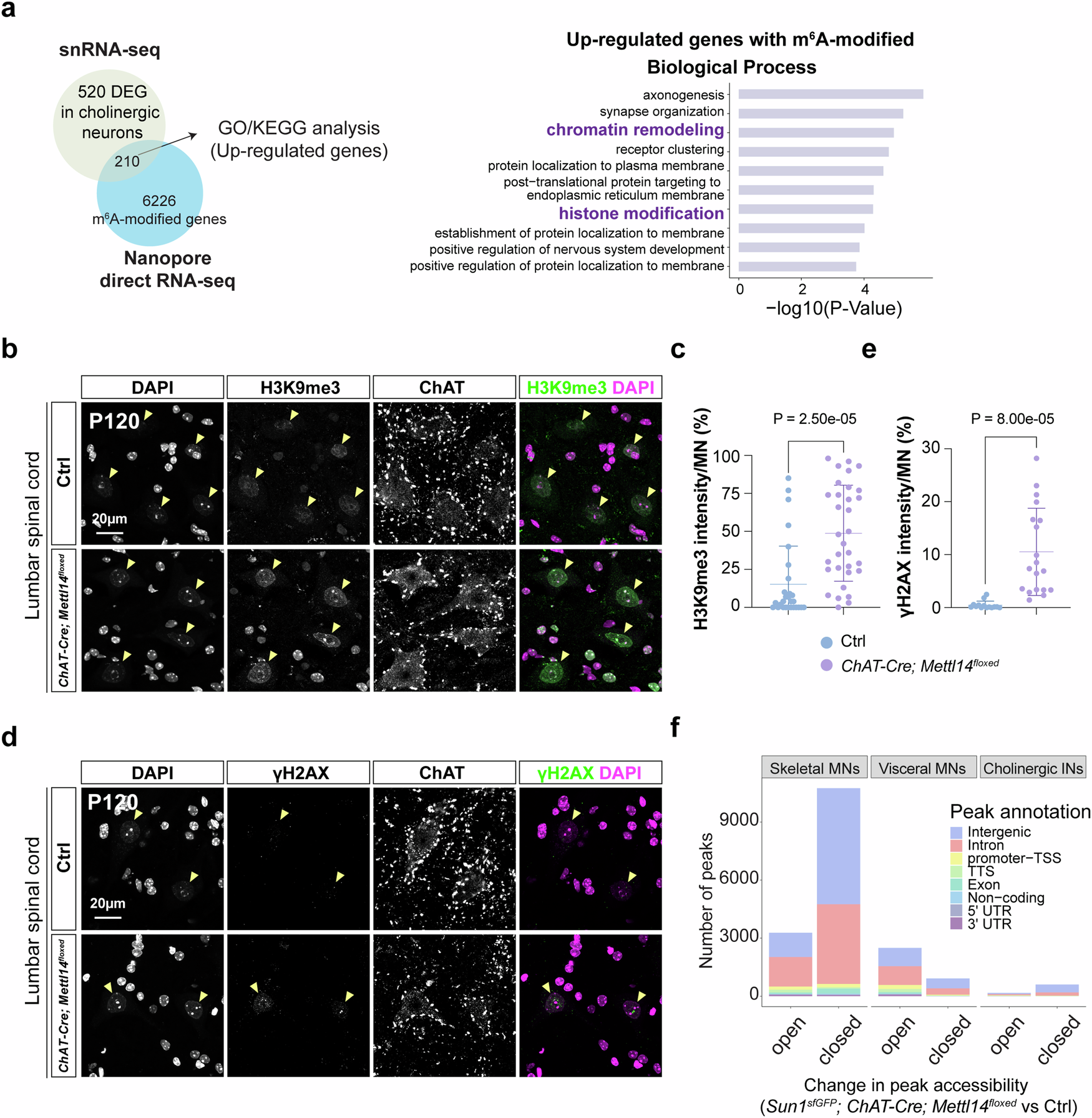
Fig. 7: Increase of repressive histone modification marks and closed chromatin regions in ChAT-Cre; Mettl14floxed mice.

a Schematic for cross-referencing of DEGs, particularly those up-regulated in Sun1sfGFP; ChAT-Cre; Mettl14floxed MNs, and the m6A-modified MN epitranscriptome, with the outcome revealing distinct biological pathways (Gene Ontology, right) that might increase repressive histone modification and the DNA damage response (highlighted in bold purple) in the Sun1sfGFP;Ā ChAT-Cre; Mettl14floxed mice. bāe Representative images illustrate a dramatic increase in repressive H3K9me3 mark (b) and DNA damage γH2AX (d) signals. Quantifications of lumbar H3K9me3on (c) and lumbar γH2AXon (e) signal intensities in the ventral regions from the spinal cord of P120Ā ChAT-Cre; Mettl14floxed mice compared to littermate controls (Ctrl: nā=ā5Ā mice, ChAT-Cre; Mettl14floxed: nā=ā6Ā mice, quantification for all MN nuclei from all views of captured images; Data are presented as mean ± SD with significant P values from two-tailed t-tests; Scale bars, 20āµm). f The bar plot shows changes in the number of peaks and distribution of their annotated genomic locations in cholinergic neuronal subtypes derived from Sun1sfGFP; ChAT-Cre; Mettl14floxed mice and control (Ctrl) snATAC-seq data. Source data are provided as a Source data file.