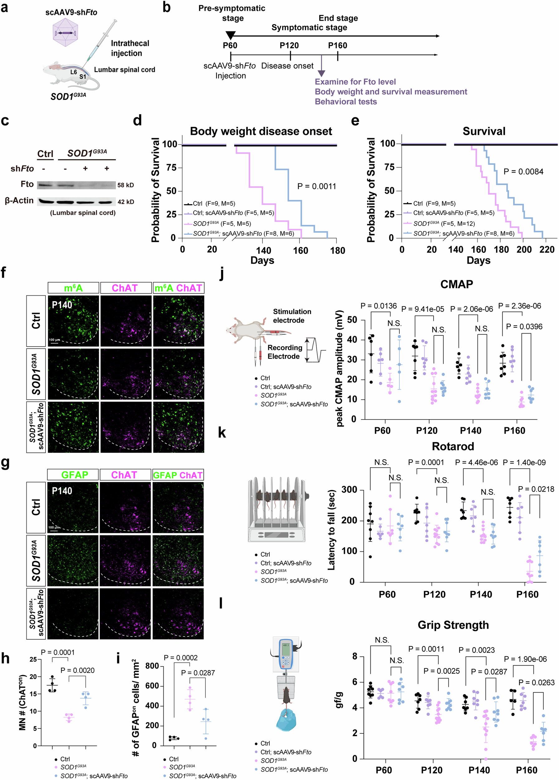
Fig. 9: Gene therapy of adult SOD1G93A mice by overexpressing Fto-shRNA is sufficient to protect neuromuscular function and delay disease onset.

a, b Overview of the experimental strategy. Created in BioRender. Chen, J. (2025) https://BioRender.com/3m2vxum. c Western blot reveals that Fto protein level is reduced in mouse lumbar spinal cords after scAAV9-shFto injection (nā=ā3 mice). d and e Kaplan-Meier survival curves with log-rank test revealing prolongation of the onset of weight decline in SOD1G93A mice (from ā¼140 to ā¼155 days), with lifespans extended by ā¼10% (from ā¼170 days to ā¼187 days), following scAAV9-shFto injection. m6A levels is upregulated (f), MN number is rescued (f, with quantification in h), and gliosis is reduced (g, with quantification in i) after scAAV9-shFto injection of SOD1G93A mice at P140. Scale bars, 100āµm. (mean ± SD, nā=ā4 mice; two-tailed t-tests). j The CMAP amplitude is reduced in SOD1G93A mice at P60 and gradually declines further over time, whereas scAAV9-shFto treatment significantly ameliorates neuromuscular function at P160 (mean ± SD, Ctrl: nā=ā5/1, 4/3, 3/3, and 4/3 mice, Ctrl; scAAV9-shFto: nā=ā5/1, 5/2, 5/2, and 5/2 mice; SOD1G93A: nā=ā2/3, 5/6, 4/5, and 4/3 mice; SOD1G93A; scAAV9-shFto: nā=ā3/2, 5/3, 4/3, and 4/3 mice at P60, 120, 140, and 160 from males/females respectively; two-tailed t-tests) (right). k, l Motor coordination and muscle strength are enhanced by scAAV9-shFto injection, as assayed by rotarod test at P60~P160 (k) (mean ± SD, Ctrl: nā=ā6/2, 4/3, 4/3, and 4/3 mice, Ctrl; scAAV9-shFto: nā=ā5/1, 5/2, 5/2, and 5/2 mice; SOD1G93A: nā=ā3/4, 5/6, 5/6, and 5/5 mice; SOD1G93A; scAAV9-shFto: nā=ā5/2, 5/3, 5/3, and 5/3 mice at P60, 120, 140, and 160 from males/females respectively; two-tailed t-tests), and by grip strength test (l) (mean ± SD, Ctrl: nā=ā6/2, 4/3, 4/3, and 4/1 mice, Ctrl; scAAV9-shFto: nā=ā5/1, 5/2, 5/2, and 5/2 mice; SOD1G93A: nā=ā4/4, 5/6, 5/6, and 4/3 mice; SOD1G93A; scAAV9-shFto: nā=ā5/2, 5/3, 5/3, and 5/3 mice at P60, 120, 140, and 160 from males/females respectively; two-tailed t-tests). N.S. non-significant. Illustrations in jāl were created in BioRender. Chen, J. (2025) https://BioRender.com/mrtnwlk. Source data are provided as a Source data file.