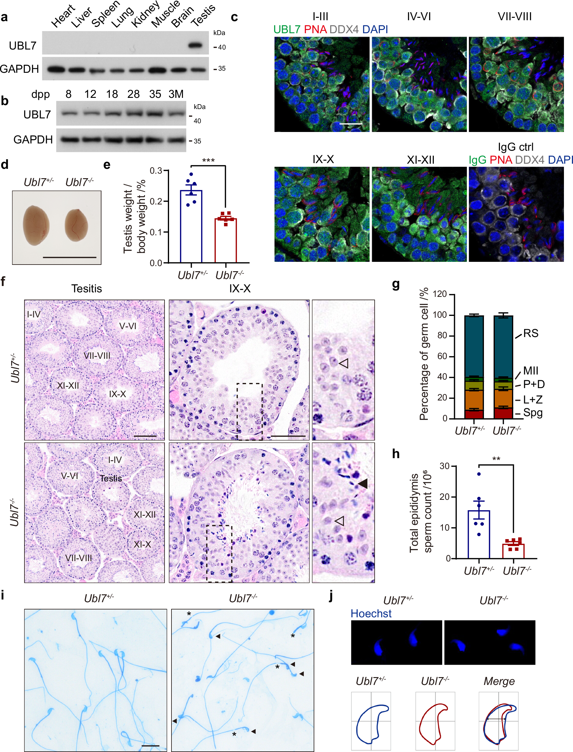
Fig. 1: Loss of UBL7 leads to sperm malformation and male sterility in mice.

a WB analysis of UBL7 protein in multiple mouse tissues. b WB analysis of UBL7 protein in mouse testes at indicated ages. c Immunofluorescent staining of UBL7 in mouse seminiferous tubules at different stages. PNA labels acrosomes, DDX4 labels germ cells, DAPI labels nucleus. Scale bar, 20 μm. d Gross morphology of testes from Ubl7+/- and Ubl7−/− mice. Scale bar, 1 cm. e Ratios of testis weight to body weight of Ubl7+/- and Ubl7−/− mice. Unpaired Student’s t-test (two-sided). Error bar, n = 6 mice (4-month-old), mean ± SEM. ***p = 0.0003. Source data are provided as a Source Data file. f Hematoxylin and eosin staining of testis sections of Ubl7+/- and Ubl7−/− mice. Left panels show overall morphology of seminiferous tubules. Scale bar, 100 μm. Mid panels show seminiferous tubules at stage IX-X. Scale bar, 50 μm. Right panels show enlarged images of area in black boxes of mid panels. White triangles indicate spermatids at step 9-10. The black triangle indicates elongated spermatids at step 16. g Stacked percentage plot shows distributions of germ cells isolated from Ubl7+/- and Ubl7−/− testes. RS, round spermatids; MII, meiosis II spermatocytes; P + D, Pachytene and Diplotene spermatocytes; L + Z, Leptotene and Zygotene spermatocytes; Spg, spermatogonium. Error bar, for Ubl7+/- n = 5 mice, for Ubl7−/− n = 7 mice, mean ± SEM. Source data are provided as a Source Data file. h Count of sperm isolated from cauda epididymis of Ubl7+/- and Ubl7−/− mice. Unpaired Student’s t-test (two-sided). Error bar, n = 6 mice (4-month-old), mean ± SEM. **p = 0.0044. Source data are provided as a Source Data file. i Coomassie Blue staining of sperm isolated from cauda epididymis of Ubl7+/- and Ubl7−/− mice. Asterisks indicate abnormal bend or boundary between midpiece and principal piece. Black triangles indicate abnormal bend between or separation of sperm head and tail. Scale bar, 20 μm. j Upper panels show Hoechst 33342 staining of nucleus of Ubl7+/- and Ubl7−/− sperm. Scale bar, 5 μm. Lower panels show head morphology of Ubl7+/- and Ubl7−/− sperm. The arrows indicate the diameter of sperm around the equator region.