Abstract
Spermiogenesis is a tightly regulated process to produce mature sperm cells. The ubiquitin-proteasome system (UPS) plays a crucial role in controlling protein half-life and is essential for spermiogenesis. Recently, proteins containing ubiquitin-like domains and ubiquitin-associated domains (UBL-UBA proteins) have emerged as novel regulators within the UPS. In this study, we demonstrate that UBL7, a testis-enriched UBL-UBA protein, is indispensable for sperm formation. Deficiency of UBL7 leads to severe malformations of both the sperm tail and head. Mechanistically, UBL7 interacts with the valosin-containing protein (VCP) complex and proteasomes, and shuttles substrates between them. Notably, UBL7 slows down the degradation rates of substrates involved in endoplasmic reticulum-associated degradation (ERAD) within cells. Through a two-step immunoprecipitation method, we identify several essential factors in spermatids that are protected by UBL7, including factors involved in the development of manchette (such as IFT140), head-tail coupling apparatus (such as SPATA20) and cytoplasmic droplets (such as HK1 and SLC2a3). In summary, our findings highlight UBL7 as a guardian that protects crucial factors from excessive degradation and thereby ensures successful spermiogenesis.
Similar content being viewed by others
Introduction
Spermatogenesis is a tightly regulated, continuous, and cyclical process to produce mature sperm cells. This program involves three consecutive stages: proliferation of spermatogonium, meiosis in spermatocytes, and transformation and maturation of sperm cells1,2. The final stage, known as spermiogenesis, is particularly sophisticated. During spermiogenesis, round spermatids dramatically change their shape, undergoing acrosome formation, flagellum formation, head shape deformation and excess cytoplasm removal3,4. Such a complex program requires tightly and precisely controlled protein synthesis and degradation. Transcription ceases in late spermatids, which makes post-translational regulation of protein homeostasis more critical. While RNA-sequencing of male germ cells has provided valuable insights into transcriptional regulation during spermiogenesis2,5, researches on protein homeostasis during this process remain limited.
The ubiquitin-proteasome system (UPS) plays a crucial role in regulating protein homeostasis. In the UPS, substrates are ubiquitinated via an enzymatic cascade involving ubiquitin (Ub) activating enzymes E1, Ub conjugating enzymes E2, and Ub ligases E3. Subsequently, most of these ubiquitinated proteins are presented to proteasomes for degradation6,7. Ubiquitination widely exists in testis from spermatogonium to spermatids8,9,10. Involvement of the UPS during spermiogenesis has been demonstrated by genetic ablation models and protein localization correlations. For example, the E3 ligases UBR2, HUWE1 and the E2 enzyme UBC4-1 are reported to be involved in histone replacement during sperm head deformation11,12. The E3 ligase ARA16013 and the deubiquitinase USP814,15,16 are believed to be crucial for acrosome formation. The E3 ligase RNF19a and the subunit of proteasome PSMC3 are believed to participate in acrosome and head-tail coupling apparatus (HTCA) formation17. Multiple factors, such as E3 ligases Herc4, RNF133 and E2 enzyme UBE2j1 are related to excess cytoplasm removal and cytoplasmic droplets (CDs) formation18,19,20,21. Despite extensive studies on the relationship between spermiogenesis and the UPS, the underlying mechanisms and the exact influenced substrates remain insufficiently described.
The family of proteins containing Ub-like (UBL) and Ub-associated (UBA) domains (UBL-UBA proteins) is a unique regulator in the UPS22,23,24. The UBL domain adopts a typical Ub fold, while the UBA domain appears Ub-binding ability. These domains enable proteins to interact with ubiquitinated proteins and proteasomes simultaneously. Based on this characteristic, UBL-UBA proteins exhibit a multifaceted role. They can facilitate degradation by presenting substrates to proteasomes25,26. For instance, Ubiquilin 2 aids in the removal of mutant TAR DNA-binding protein (TDP43) in an Amyotrophic lateral sclerosis (ALS) disease model27,28. Conversely, UBL-UBA proteins can also stabilize substrates by protecting them from deubiquitination or by impeding substrate recognition by proteasomes29,30,31, such as the protection of Ataxin-3 by Rad2331. The molecular functions of UBL-UBA proteins have recently emerged in disease models. However, their physiological functions and targets during development remain poorly understood.
Here, we focus on a testis-enriched UBL-UBA protein named UBL7 (Ubiquitin like 7, also called BMSC-UbP). UBL7 was first cloned in 2003 from human bone marrow stromal cells (BMSC) and was identified as a UBL-UBA protein based on sequence similarity32,33. It has been reported to enhance innate immune responses by promoting the ubiquitination of mitochondrial antiviral signaling protein (MAVS)34. Since UBL7 is highly expressed in testis under physiological conditions, we wonder whether it participates in normal sperm development. By genetic ablation in mouse, we demonstrate that UBL7 plays a vital role in the formation of crucial sperm structures, including manchette, HTCA and CDs. Furthermore, we uncover that UBL7 interacts with the Valosin-containing protein (VCP/p97) complex, ubiquitinated substrates and proteasomes in testis. Acting as a shuttling factor, UBL7 slows down the degradation rates of the ubiquitinated substrates translocated by the VCP complex. Our study reveals that UBL7 acts as a regulator of the UPS during spermiogenesis and protects a group of factors that are crucial for sperm development from excessive degradation.
Results
Loss of UBL7 leads to sperm malformation and male sterility
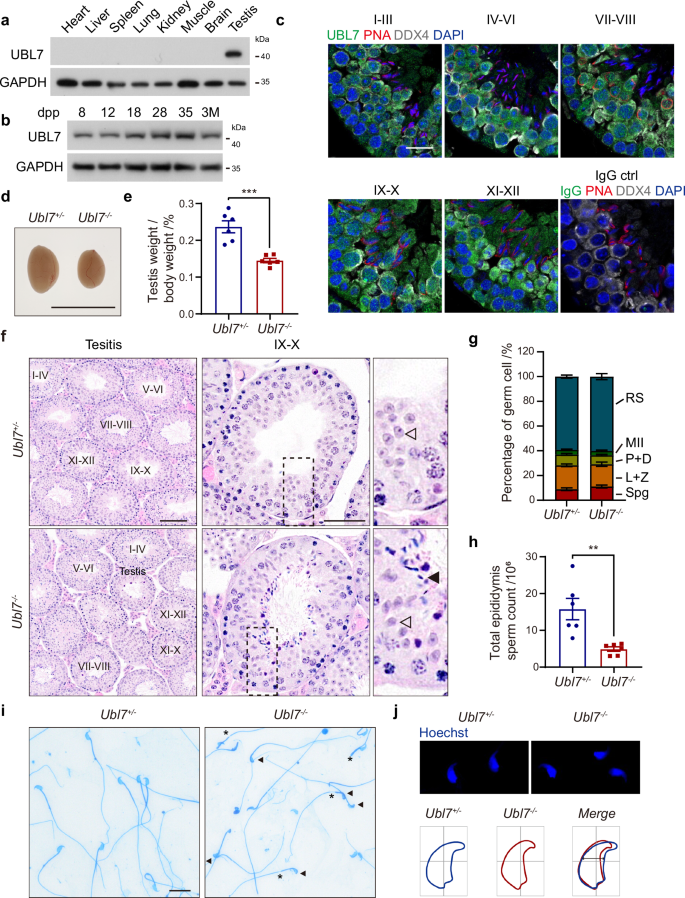
Previous studies have reported that the mRNA of Ubl7 is highly expressed in testis tissue33. Western blot (WB) in multiple mouse tissues showed that UBL7 protein is enriched in testis (Fig. 1a). UBL7 can be detected in testis at day postpartum 8 (dpp 8) and its level gradually increases till dpp 35 and adulthood (3M) (Fig. 1b). Immunofluorescence analysis of adult testis sections demonstrated that UBL7 is expressed in all germ cell types (Fig. 1c). Immunofluorescence of single germ cell showed that UBL7 localizes to both cytoplasm and nucleus of germ cells with highest density in cytoplasm of round spermatids (Supplementary Fig. 1). Additionally, UBL7 was enriched in the residual bodies that are attached to or shed off from elongating spermatids (Supplementary Fig. 1e, f).
a WB analysis of UBL7 protein in multiple mouse tissues. b WB analysis of UBL7 protein in mouse testes at indicated ages. c Immunofluorescent staining of UBL7 in mouse seminiferous tubules at different stages. PNA labels acrosomes, DDX4 labels germ cells, DAPI labels nucleus. Scale bar, 20 μm. d Gross morphology of testes from Ubl7+/- and Ubl7−/− mice. Scale bar, 1 cm. e Ratios of testis weight to body weight of Ubl7+/- and Ubl7−/− mice. Unpaired Student’s t-test (two-sided). Error bar, n = 6 mice (4-month-old), mean ± SEM. ***p = 0.0003. Source data are provided as a Source Data file. f Hematoxylin and eosin staining of testis sections of Ubl7+/- and Ubl7−/− mice. Left panels show overall morphology of seminiferous tubules. Scale bar, 100 μm. Mid panels show seminiferous tubules at stage IX-X. Scale bar, 50 μm. Right panels show enlarged images of area in black boxes of mid panels. White triangles indicate spermatids at step 9-10. The black triangle indicates elongated spermatids at step 16. g Stacked percentage plot shows distributions of germ cells isolated from Ubl7+/- and Ubl7−/− testes. RS, round spermatids; MII, meiosis II spermatocytes; P + D, Pachytene and Diplotene spermatocytes; L + Z, Leptotene and Zygotene spermatocytes; Spg, spermatogonium. Error bar, for Ubl7+/- n = 5 mice, for Ubl7−/− n = 7 mice, mean ± SEM. Source data are provided as a Source Data file. h Count of sperm isolated from cauda epididymis of Ubl7+/- and Ubl7−/− mice. Unpaired Student’s t-test (two-sided). Error bar, n = 6 mice (4-month-old), mean ± SEM. **p = 0.0044. Source data are provided as a Source Data file. i Coomassie Blue staining of sperm isolated from cauda epididymis of Ubl7+/- and Ubl7−/− mice. Asterisks indicate abnormal bend or boundary between midpiece and principal piece. Black triangles indicate abnormal bend between or separation of sperm head and tail. Scale bar, 20 μm. j Upper panels show Hoechst 33342 staining of nucleus of Ubl7+/- and Ubl7−/− sperm. Scale bar, 5 μm. Lower panels show head morphology of Ubl7+/- and Ubl7−/− sperm. The arrows indicate the diameter of sperm around the equator region.
To investigate the physiological function of UBL7 during spermatogenesis, we generated Ubl7 knockout (Ubl7−/−) mice with a deletion of exon 5 that causes a premature termination at exon 6 (Supplementary Fig. 2a). WB and immunofluorescence analysis confirmed the absence of UBL7 protein in Ubl7−/− testes (Supplementary Fig. 2b, c). Fertility tests showed that all Ubl7−/− male mice failed to produce offspring (Supplementary Table 1) or fertilize eggs in vitro (Supplementary Fig. 2d), underscoring the essential role of UBL7 in male fertility.
Further investigations demonstrated that the testes of Ubl7−/− mice were significantly smaller than those of Ubl7+/- mice (Fig. 1d, e). The stage distribution of seminiferous epithelium cycle in Ubl7−/− mice appeared disorganized, exhibiting shorter length of every stage (Supplementary Fig. 2h). Despite the disorganization, the seminiferous tubules at each stage are uniformly shorter than normal tubules, resulting in an unchanged distribution of germ cell subpopulations (Fig. 1f, g, Supplementary Fig. 2e, f). However, we observed abnormal retention of elongated spermatids in stage IX-X seminiferous tubules of Ubl7−/− mice (Fig. 1f), indicating defective spermiation. Sperm isolated from cauda epididymis of Ubl7−/− mice exhibited a reduced count and abnormal morphology (Fig. 1h–j, Supplementary Fig. 2g). The sperm tails showed abnormal bending at the head-neck connecting region and the midpiece-principalpiece connecting region (Fig. 1i). Additionally, the head shape was smaller in size and had a reduced diameter, particularly around the equator region (Fig. 1j). Collectively, our findings highlight that UBL7 is enriched in germ cells and loss of UBL7 leads to malformation in both sperm tail and head, leading to male sterility in mice.
Ubl7 −/− spermatids exhibit abnormal elongated manchette structures
Given that Ubl7−/− sperm exhibited a smaller head shape, we sought to investigate the underlying cause of this abnormality. The shaping of the mammalian sperm head involves several key processes, including histone replacement, acrosome development, and the formation of the manchette structure35. Our immunofluorescent staining of Histone H3, transition protein 1 (TNP1) and protamine 1 (PRM1) revealed that the expression patterns of these proteins were not altered in Ubl7−/− spermatids (Supplementary Fig. 3a–c), suggesting that histone replacement was not affected by UBL7 deficiency. Additionally, PNA staining indicated no abnormalities in acrosome morphology of Ubl7−/− spermatids (Supplementary Fig. 3a–c).
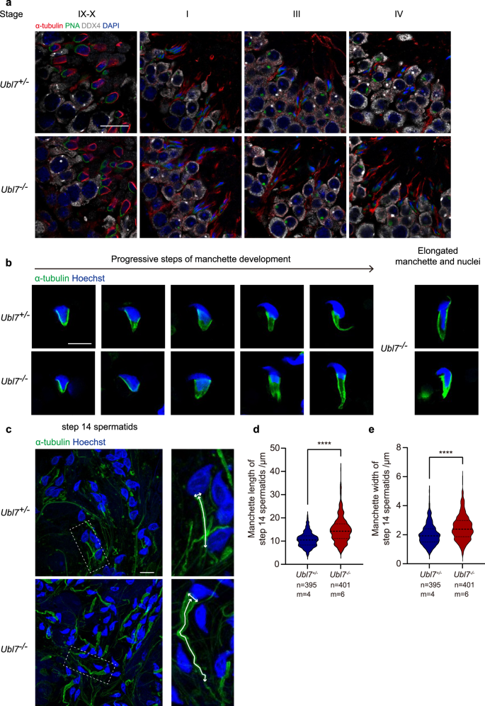
During spermiogenesis, a transient skirt-like structure named manchette progressively moves down the spermatid head, concomitantly constricts to sculpt the base of the nucleus4. We performed immunofluorescent staining using an anti-alpha-tubulin (α-tubulin) antibody to label manchette structures in testis sections. A stage-by-stage comparison of testis sections revealed that manchettes in Ubl7−/− spermatids initiated formation at the correct time, but their removal was delayed, exhibiting longer α-tubulin signals around elongating spermatid heads at stage III and IV (Fig. 2a). Morphological analysis of manchettes in isolated spermatids revealed that the formation of manchettes in Ubl7−/− spermatids proceeded normally at step 9, but their movement down the sperm head stalled around step 12-13 and the disassembly was also delayed around step 14 (Fig. 2b). Intriguingly, we occasionally observed a subset of spermatids with narrow, “rod-like” heads and conspicuously elongated manchettes in Ubl7−/− mice, which were rarely seen in Ubl7+/- mice (Fig. 2b). Furthermore, we isolated stage II seminiferous tubules under a transilluminating dissection microscope and extracted spermatids around step 14. We found that manchettes in Ubl7−/− spermatids around step 14 had increased length and wider coverage of the sperm nucleus (Fig. 2c-e). Malformation of manchettes leads to excessive constriction of nucleus, ultimately resulting in the abnormal head shape of Ubl7−/− sperm.
a Immunofluorescent staining of α-tubulin in seminiferous tubules at indicated stages. PNA labels acrosomes, DDX4 labels germ cells and DAPI labels nucleus. Scale bar, 20 μm. b Immunofluorescent staining of α-tubulin in elongating spermatids isolated from Ubl7+/- and Ubl7−/− testes. Elongating spermatids are shown in progressive steps of manchette development from left to right. Hoechst 33342 labels nucleus. Right panels show spermatids with abnormally elongated manchette and impaired head shape from Ubl7−/− testes. Scale bar, 10 μm. c Immunofluorescent staining of α-tubulin in isolated spermatids around step 14. Scale bar, 10 μm. Right panels show enlarged pictures of regions in dashed boxes of left panels. Polylines with arrows indicate the length and width of the manchettes. d, e Quantification of length and width of manchettes in spermatids around step 14. About 400 spermatids (n) were counted isolated from four Ubl7+/- mice and six Ubl7−/− mice (m) respectively. Unpaired Student’s t-test (two-sided). Violin plot, median and interquartile range (IQR). ****p < 0.0001. Source data are provided as a Source Data file.
Deficiency in ultrastructure of HTCA and annulus in Ubl7 −/− sperm
Sperm isolated from Ubl7−/− epididymis exhibited severe abnormalities in tail shape. We classified these abnormal tail shapes into four clusters: 1. Headless (Hless), sperm with separated head and tail; 2. Head-neck bending (HNB), sperm with a bending tail at the head-neck connecting region; 3. Midpiece-principal-piece bending (MPB), sperm with a bending tail at midpiece-principal-piece connecting region; 4. Midpiece-principal-piece gap (MPG), sperm with separation between midpiece and principal piece at connecting region (Fig. 3a). Quantification showed that the ratios of these four types of abnormal sperm were all significantly higher in Ubl7−/− mice (Fig. 3b). Interestingly, we also found that the abnormalities were exacerbated during sperm transiting through epididymis (Supplementary Fig. 4a, b). Additionally, the motility capacity of Ubl7−/− sperm is poor. The majority of them remain stationary, some move forward slowly, and others spin around in circles (Supplementary Movie 1 and 2). We also measured the ATP and ROS (Reactive Oxygen Species) levels in Ubl7+/- and Ubl7−/− sperm, which are crucial indicators of sperm motility and overall function. The results showed that Ubl7−/− sperm produce lower levels of ATP and contain higher levels of ROS (Fig. 3c, d), indicating impaired sperm performance.
a Morphologically classified abnormalities of Ubl7−/− sperm. Hless, headless; HNB, head-neck bending; MPB, midpiece-principal-piece bending; MPG, midpiece-principal-piece gap. Scale bar, 5 μm. b Quantitative analysis of sperm with four abnormalities. Unpaired Student’s t-test (two-sided). Error bar, n = 5 mice, mean ± SEM. Normal, MPB and MPG ****p < 0.0001, Hless **p = 0.0018, HNB ***p = 0.0003. Source data are provided as a Source Data file. c Relative ATP levels in Ubl7+/- and Ubl7−/− cauda sperm. Unpaired Student’s t-test (two-sided). Error bar, n = 4 mice, mean ± SEM. ****p < 0.0001. Source data are provided as a Source Data file. d Relative ROS levels in Ubl7+/- and Ubl7−/− cauda sperm. Unpaired Student’s t-test (two-sided). Error bar, n = 4 mice, mean ± SEM. **p = 0.0088. Source data are provided as a Source Data file. e TEM analysis of HTCA structures in Ubl7+/- and Ubl7−/− sperm. HTCA, head-tail connecting apparatus. Sc, segmented column. Cp, capitulum. Bp, basal plate. Nu, nuclei. Scale bar, 500 nm. f Immunofluorescent staining of CDs in Ubl7+/- and Ubl7−/− sperm. Ubiquitin (Ub) labels CDs; Mito tracker (Mito) labels midpieces; Hoechst 33342 (Hoechst) labels nucleus. Asterisks indicate intact CD structures. Arrows indicate CD-like vesicles detached from sperm tail. Scale bar, 20 μm. g Quantification of sperm with intact CD structures. Unpaired Student’s t-test (two-sided). Error bar, n = 4 mice, mean ± SEM. Caput sperm ***p = 0.0005, Cauda sperm ****p < 0.0001. Source data are provided as a Source Data file. h Quantification of detached CDs in sperm smear from cauda epididymis. Unpaired Student’s t-test (two-sided). Error bar, n = 4 mice, mean ± SEM. *p = 0.0222. Source data are provided as a Source Data file. i TEM analysis of shrunken CDs at bent regions of Ubl7−/− sperm. The schematic below shows cross-sections of indicated sperm. Scale bar, 1 μm. j TEM analysis of CD structures of Ubl7+/- and Ubl7−/− sperm. Abundant saccular elements and vesicles were present in Ubl7+/- sperm, while there were less (mid panel) or absence (right panel) of saccular elements and vesicles in a portion of Ubl7−/− sperm. Ratios of sperm with indicated CDs morphology were labeled at top right conner. Scale bar, 500 nm.
To gain further insights into the morphological abnormalities of Ubl7−/− sperm tails, we compared the ultrastructure of cauda epididymal spermatozoa from Ubl7+/- and Ubl7−/− mice by transmission electron microscopy (TEM). First of all, Ubl7−/− sperm exhibited an integrated and regular “9 + 2” axonemal arrangement of the flagella (Supplementary fig. 4c). The head-neck connecting region is associated with the HTCA. TEM analysis of longitudinal sperm sections revealed that in Ubl7−/− sperm, segmented columns (Sc) appeared blurry and disorganized, and capitulum (Cp) was incomplete and even completely separated from basal plate (Bp) (Fig. 3e). Notably, in the headless Ubl7−/− sperm, the HTCA was entirely detached from sperm head (Fig. 3e). In summary, UBL7 deficiency leads to fragile HTCA which predisposes sperm to bend or even fracture at the head-neck connecting region, thus resulting in acephalic spermatozoa.
Disruption of a novel structure named annulus typically results in a sharp bend at the midpiece-principal-piece connecting region36,37,38. Septin-4 (SEPT4) is one of the main components of the annulus. Immunofluorescent staining showed that SEPT4 signal appeared normal in Ubl7−/− sperm, regardless of whether the tail exhibited bending abnormalities or not (Supplementary Fig. 4d). Further examination using TEM demonstrated that in Ubl7−/− sperm with a gap between the midpiece and principal piece, the annulus shifted distally along with the fibrous sheath and lost its interaction with the mitochondrial sheath (Supplementary Fig. 4e). In conclusion, the annulus exists but its localization is altered in Ubl7−/− sperm. However, the factors influencing the connection between annulus and mitochondrial sheath remain obscure yet.
The proportion of sperm with cytoplasmic droplets is reduced in Ubl7 −/− mice
The CD is a crucial cytoplasm-like structure attached to the sperm tail, associated with sperm maturation, energy supply and motility39,40,41,42. Deformations of CDs can also lead to abnormal bending of the sperm tail18,20,21,43,44,45. Using ubiquitin (Ub) to label CDs, we found that both caput and cauda sperm from Ubl7−/− mice exhibited a reduced Ub signal at the CD region (Fig. 3f, g). Moreover, we observed numerous free vesicles labeled by Ub in the cauda sperm smear of Ubl7+/- mice (Fig. 3f). We speculated that these vesicles were CDs detached from sperm tail during epididymal transit or sample preparation. Quantification revealed that the count of these CD-like vesicles was also lower in the cauda sperm smear of Ubl7−/− mice (Fig. 3h).
TEM analysis showed that in Ubl7−/− sperm, two regions of the bent tail were encased in a shrunken CD (Fig. 3i), indicating the correlation between tail abnormality and reduced CD size. While normal CDs contained numerous saccular elements and vesicles in Ubl7+/- sperm (39 out of 52, Fig. 3j), only around one-third of CDs remaining in Ubl7−/− sperm (13 out of 34) appeared normal. The majority of CDs in Ubl7−/− sperm had fewer (9 out of 34) or even no (12 out of 34) saccular elements and exhibited a reduced volume (Fig. 3j). To explore whether CD formation failed in Ubl7−/− spermatids, we performed whole-mount staining of stage VIII seminiferous tubules using a marker of CDs, phosphoglycerate kinase 2 (PGK2)40,42. Notably, CDs appeared to form normally in Ubl7−/− spermatids at step 16, albeit slightly smaller in size (Supplementary Fig. 4f). This result indicates that loss of UBL7 impacts the morphology and alters the contents of CDs but does not impede their formation in spermatids.
UBL7 binds to VCP/p97 complex through direct interaction with UBE4B
To understand the molecular mechanisms underlying the defects caused by UBL7 deficiency in sperm, we conducted a screen to identify interacting proteins of UBL7. We generated flag-Ubl7 knock-in mice using CRISPR-Cas9 (Supplementary Fig. 5a). The protein localization remained unchanged in Ubl7flag/flag mice (Supplementary Fig. 5b). Furthermore, the sperm morphology was normal in Ubl7flag/flag mice (Supplementary Fig. 5c), suggesting that the insertion of the FLAG tag in both alleles did not impair UBL7 function or spermatogenesis.
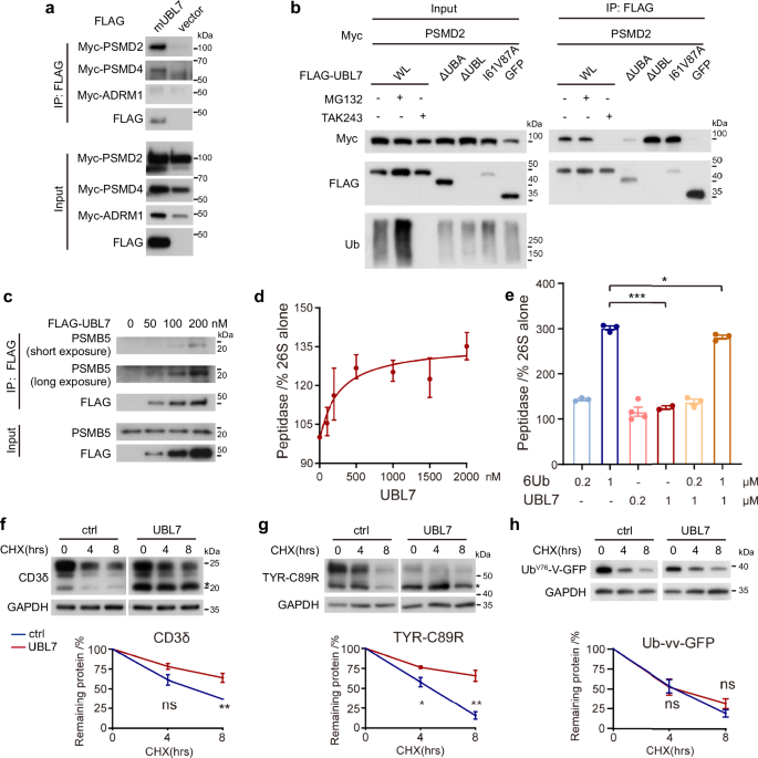
Next, we performed FLAG-UBL7 immunoprecipitation (IP) followed by mass spectrum using testes or spermatids (elongating and round spermatids, ES + RS) of Ubl7 flag/flag and wild-type (WT) mice. Gene Ontology (GO) analysis of proteins identified in FLAG IP revealed that UBL7 predominantly interacted with proteins involved in endoplasmic reticulum associated degradation (ERAD) pathway, as well as processes related to protein folding and stabilization (Fig. 4a, Supplementary Table 2). We validated several UBL7-interacting proteins by WB analysis (Fig. 4b). Intriguingly, we observed slowly migrating ubiquitinated proteins pulled down by FLAG-UBL7 IP (Fig. 4b), which are believed to be proteins with branched Ub chains that are prone to rapid degradation46.
a GO enrichment analysis of UBL7 binding proteins identified by FLAG-IP and mass spectrum in Ubl7flag/flag testis and spermatids. BP, biological processes. Source data are provided as a Source Data file. b WB validation of proteins identified by FLAG-IP in Ubl7flag/flag testis. Endogenous protein co-precipitated with FLAG-UBL7 were detected by indicated antibodies. c Schematic of functional domains and truncated forms of UBL7 protein. d IP of truncated forms of UBL7 and UBE4B. Flag-tagged whole-length or truncated forms of UBL7 were co-transfected with Myc-tagged UBE4B in 293 T cells. 48 h after transfection, cell lysates were subjected to IP with FLAG antibody. UBE4B co-precipitated with FLAG-UBL7 was detected by anti-Myc antibody. Cells transfected with FLAG-tag vector serve as a negative control. e IP of UBE4B and VCP. FLAG-UBE4B was co-transfected with HA-VCP or empty HA-tag vector in 293 T cells and subjected to IP with anti-HA antibody. UBE4B co-precipitated with HA-VCP was detected by FLAG antibody. f IP of UBL7 and VCP in presence of UBE4B in 293 T cells. FLAG-UBL7 was co-transfected with HA-VCP in presence or absence of Myc-UBE4B in 293 T cells. UBE4B and VCP co-precipitated with UBL7 was detected by Myc and HA antibody, respectively. g IP of UBL7 and its truncated forms with Ub-conjugates. FLAG-tagged full-length or truncated UBL7 were transfected in 293 T cells. 48 h after transfection, cells transfected with full length UBL7 were treated with MG132 (10 μM) or TAK243 (10 μM) for 1 h. Then cells were lysed for FLAG-IP. Ub-conjugates co-precipitated with FLAG-UBL7 was detected with anti-ubiquitin antibody. FLAG-GFP serves as a negative control. h A model shows that UBL7 interacts with UBE4B and indirectly binds to VCP complex. In the meantime, UBL7 binds to Ub-conjugates extracted and processed by the VCP complex.
VCP (also named p97), a hexameric ATPase belonging to the AAA (ATPases associated with diverse cellular activities) family, hydrolyzes ATP to dislocate ubiquitinated proteins from cellular structures and facilitates their transfer to the proteasome for degradation. The VCP complex plays a crucial role in protein degradation, especially in various cellular compartments, including endoplasmic reticulum, mitochondria, ribosome, and so on47,48,49. We identified VCP and several cofactors of VCP in FLAG-UBL7 IP. We wondered which components of the VCP complex directly interacted with UBL7. Pull down assays were carried out in 293 T cells and results revealed that UBL7 specifically bound to the E4 ligase UBE4B (Fig. 4d), but not to VCP or its cofactors, UFD1 and NPL4 (Supplementary Fig. 5d). To dissect the critical domains involved in this interaction, we generated truncated forms of UBL7 targeting its UBL and UBA domains (Fig. 4c). While UBL7-ΔUBL was unstable when expressed in cells (Fig. 4d), we constructed two other truncations, UBL7-ΔUBL-1 and UBL7-ΔUBL-2, by preserving specific regions of the UBL domain, and a site mutant, I61V87A, in which the isoleucine at site 61 and the valine at site 87 in the UBL domain are mutated into alanine, thus disrupting the interacting surface of the UBL domain and the Ub binding domains22 (Fig. 4c). The results demonstrated that the affinity between UBL7-ΔUBA and UBE4B was similar to that of whole-length UBL7 (WL), while loss of or disruption of the UBL domain disturbed it (Fig. 4d). Since UBE4B directly interacts with VCP (Fig. 4e), the incorporation of UBE4B resulted in a detectable VCP band in FLAG-UBL7 immunoprecipitations (Fig. 4f). These data suggest that UBL7 was involved in VCP complex through direct interaction with UBE4B depending on its UBL domain.
Analogously, we conducted IP experiments of UBL7 or its truncations and Ub-conjugates in 293 T cells. UBL7 effectively pulled down Ub-conjugates in cells. Notably, in cells treated with proteasome inhibitor MG132, more Ub-conjugates were co-precipitated, while in cells treated with Ub-activating enzyme E1 inhibitor TAK243, little Ub-conjugates were pulled down (Fig. 4g). Furthermore, the binding of UBL7 and Ub-conjugates was mediated by the UBA domain. Intriguingly, the deletion of the UBL domain released the UBA domain and enhanced the affinity (Fig. 4g). Based on these findings, we propose a schematic model in which UBL7 interacts with UBE4B and binds to ubiquitinated substrates translocated by the VCP complex (Fig. 4h).
UBL7 binds to testis 26S proteasome
Next, we investigated whether UBL7 binds to proteasome Ub receptors and act as a shuttling factor like other well-studied UBL-UBA proteins, such as Rad23 and Dsk250,51,52. In mammalian cells, the major intrinsic proteasome Ub receptors include PSMD2, PSMD4 and ADRM16. We performed IP in 293 T cells to analyze the interaction between UBL7 and these receptors. The results showed that UBL7 specifically interacted with PSMD2 and PSMD4, but not with ADRM1 (Fig. 5a). Interestingly, in cells treated with MG132, the amount of PSMD2 interacting with UBL7 is unchanged, while in cells treated with TAK243, UBL7 failed to pull down PSMD2 efficiently (Fig. 5b). Consistent with this, the UBL7-ΔUBA, which lost its ability to bind to Ub-conjugates, also showed reduced interaction with PSMD2, and both UBL7-ΔUBL and UBL7-I61V87A pulled down more PSMD2 (Fig. 5b). Together, these results suggest that in cells, UBL7 interacts with the proteasome Ub receptors PSMD2 and PSMD4 and this interaction is dependent on the presence of Ub-conjugates.
a WB analysis of Ub receptors co-precipitated with UBL7 in 293 T cells. Ub receptors co-precipitated with FLAG-UBL7 were detected with anti-Myc antibody. FLAG-tag vector serves as a negative control. b WB analysis of PSMD2 interacting with whole-length or truncated UBL7. PSMD2 proteins pulled down by FLAG-UBL7 were detected by anti-Myc antibody. FLAG-GFP serves as a negative control. c IP of testis 26S proteasomes with UBL7 in vitro. Subunit PSMB5 contents were used as a measure of proteasomes co-precipitated with UBL7. d Activity of testis 26S proteasomes in presence of indicated concentration of UBL7 protein measured by the hydrolysis of Boc-Leu-Gly-Arg-AMC. n = 4 biological repeats for 0, 100, 200, 500 nM UBL7; n = 2 biological repeats for 1000, 1500 nM UBL7; n = 3 biological repeats for 2000 nM UBL7. Error bar, mean ± SEM. Source data are provided as a Source Data file. e Activity of testis 26S proteasomes in presence of indicated concentrations of 6Ub or UBL7 measured by the hydrolysis of Boc-Leu-Gly-Arg-AMC. n = 3 biological repeats for 0.2 μM 6Ub, 1 μM 6Ub, 0.2 μM 6Ub + 1 μM UBL7 and 1 μM 6Ub + 1 μM UBL7, n = 4 biological repeats for 0.2 μM UBL7, n = 2 biological repeats for 1 μM UBL7. Unpaired Student’s t-test (two-sided). Error bar, mean ± SEM. *p = 0.03, ***p = 0.0001. Source data are provided as a Source Data file. f, g, h WB analysis of CD3δ, TYR-C89R and UbV76-V-GFP degradation in 293 T cells expressing UBL7 or GFP control. Protein remained in cells were detected using anti-Myc antibody. The asterisks indicate unmodified forms of CD3δ and TYR-C89R, while the upper bands represent the glycosylated forms of these proteins. Quantitative analyses are shown below. CD3δ and TYR-C89R, n = 3 biological repeats. UbV76-V-GFP, n = 5 biological repeats. Unpaired Student’s t-test (two-sided). Error bar, mean ± SEM. For CD3δ, ns p = 0.0876, **p = 0.0089. For TYR-C89R, *p = 0.0362, **p = 0.0039. For UbV76-V-GFP 4 h, ns p = 0.9271, 8 h, ns p = 0.1501. Source data are provided as a Source Data file.
To investigate the association between UBL7 and proteasomes in germ cells, we purified 26S proteasomes from testes using the UBL-affinity isolation method53 (Supplementary Fig. 6a). We confirmed the successful isolation of testis 26S proteasomes by WB detection of three proteasome subunits, PSMD4, PSMD2 and PSMB5 (Supplementary Fig. 6b, c). Silver staining further demonstrated that the affinity-purified products from mouse testes exhibited the classical distribution of proteasome subunits53 (Supplementary Fig. 6d). Moreover, the affinity-isolated testis proteasomes efficiently hydrolyzed LLVY-amc (Leu-Leu-Val-Tyr-7-Amido-4-Methylcoumarin) and released the fluorescent amc, while in the presence of proteasome inhibitor MG132 the substrate remained undigested (Supplementary Fig. 6e). Thus, we successfully isolated functional 26S proteasomes from mouse testes under non-reducing conditions.
Using an in vitro pull-down assay, we discovered that purified UBL7 protein directly bound to the isolated testis 26S proteasomes in a concentration-dependent manner, even in absence of Ub-conjugates (Fig. 5c). Thus, we elucidate that UBL7 directly interacts with testis 26S proteasomes in vitro, while in cells, this interaction requires the presence of Ub-conjugates.
UBL7 prevents substrates degradation in cells
As a UBL-domain containing protein54, we observed that UBL7 slightly enhanced the peptidase activity of testis proteasomes, resulting in an approximate 1.3-fold increase over the proteasome alone (Fig. 5d). In contrast, the addition of a linear Ub chain (6Ub) led to a more pronounced, 3-fold increase in proteasome activity (Fig. 5e). However, when UBL7 was incorporated alongside 6Ub, the stimulatory effect was significantly diminished, resulting in lower proteasome activity compared to 6Ub alone (Fig. 5e). These results indicate that when UBL7 acts as a shutting factor between ubiquitinated substrates and proteasomes, the activation of proteasomes by the ubiquitin chain is reduced.
Next, we investigated the impact of UBL7 on the degradation of proteasome substrates. Given the vital role of VCP complex in ERAD, we selected two typical ERAD substrates—Tyrosinase-C89R (TYR-C89R) and CD3δ—and monitored their protein levels over time under the treatment of cycloheximide (CHX) to assess their degradation rates in the presence or absence of UBL7 protein in 293 T cells. The results showed that the degradation rates of both substrates were significantly reduced in the presence of UBL7 (Fig. 5f, g). Additionally, the VCP complex has been implicated in the degradation of cytoplasmic substrates via the ubiquitin fusion degradation (UFD) pathway55,56,57. We constructed an artificial substrate for UFD pathway, UbV76-V-GFP, and found its degradation rate was not significantly changed by UBL7 (Fig. 5h). In conclusion, these CHX chasing assays demonstrate that UBL7 slows down the degradation rates of substrates associated with the VCP complex in cells and shows preference to substrates in organelles, such as in ER.
UBL7 safeguards critical factors from excessive degradation during spermiogenesis
To explore whether UBL7 could also protect substrates in spermatids, we performed tandem mass tag (TMT)-labeled quantitative proteomics of sperm from Ubl7+/- and Ubl7−/− epididymis. Overall, 31,121 unique peptides were detected and 5,034 proteins were identified in our samples. Among these, 3,886 proteins contained quantitative values in three replicates (Supplementary Data 1). We observed that 405 proteins showed significantly reduced abundance in Ubl7−/− sperm (with a 1.5-fold cutoff, p < 0.05), while 22 proteins showed increased abundance (Fig. 6a, Supplementary Data 1). GO analysis of the reduced proteins in Ubl7−/− sperm revealed significant enrichment of terms such as “glycolytic process”, “ATP metabolic process”, “glutathione metabolic process”, and “flagellated sperm motility”, among others (Fig. 6b). These findings correlate with reduced motility, decreased ATP production and increased ROS accumulation in Ubl7−/− sperm. Additionally, these processes shared a large overlap with the processes in which proteins enriched in CDs participate40. We noticed that most of the CD-enriched proteins reported previously were reduced in Ubl7−/− sperm (Supplementary Fig. 7a). We validated the levels of several proteins reduced in Ubl7−/− sperm by WB, including SCCPDH and DNPEP (amino acid metabolism), SDHA and PDHB (ATP metabolism), MAN2C1 (post-translational modification of proteins), PSMD2 and SYPL142 (CD formation). All of the proteins showed significantly lower levels in Ubl7−/− sperm compared to Ubl7+/- sperm (Supplementary Fig. 7b, c). Immunofluorescent staining showed that many of the reduced proteins localized to CDs, such as SYPL1, DNPEP and MAN2C1 (Supplementary Fig. 7d). Some others were enriched in CDs and were also detectable in sperm tails, such as TCP1 (Supplementary Fig. 7d). Proteins exclusively localized to sperm tails also existed, such as SCCPDH (Supplementary Fig. 7d). All of the proteins we validated exhibited lower levels in Ubl7−/− sperm, no matter in CDs or in sperm tails.
a Volcano plots of proteins with differential abundance in Ubl7+/- and Ubl7−/− sperm (n = 3 mice). p-values were calculated using Unpaired Student’s t-test (two-sided). Blue dots indicate proteins significantly decreased in Ubl7−/− sperm (Fold change (FC) > 1.5, p < 0.05), red dots indicate proteins significantly increased in Ubl7−/− sperm. b GO analysis of proteins with reduced abundance in Ubl7−/− sperm. c WB analysis of Ub-conjugates that are enriched by DSP-crosslinked FLAG IP followed by TUBE IP in Ubl7flag/flag testes. d Heat map of levels of the UBL7 targeting substrates enriched by two-step IP in Ubl7−/− sperm compared to that in Ubl7+/- sperm. e WB analysis of BSCL2 immunoprecipitated by FLAG-UBL7 in Ubl7flag/flag and WT testes. f, g IP of BSCL2 or SLC2a3 with UBL7 in 293 T cells. Myc-BSCL2 and Myc-SLC2a3 were co-transfected with FLAG-UBL7 in 293 T cells. IP was performed using anti-FLAG antibody 48 h after transfection. BSCL2 and SLC2a3 pulled down by UBL7 were detected by anti-Myc antibody. FLAG-tag vector serves as a negative control. The asterisks indicate the IgG bands. h, i IP of BSCL2 or SLC2a3 with VCP and PSMD2 in 293 T cells. Myc-PSMD2 and HA-VCP were co-transfected with FLAG-BSCL2 or SLC2a3. FLAG IP was performed 48 h after transfection. PSMD2 and VCP pulled down by BSCL2 or SLC2a3 were detected by anti-Myc and anti-HA antibodies, respectively. FLAG-GFP serves as a negative control. j, k WB analysis of BSCL2 and SLC2a3 in Ubl7+/- and Ubl7−/− sperm. l quantification of WB results in j and k. Unpaired Student’s t-test (two-sided). Error bar, n = 3 mice, mean ± SEM. ***p = 0.0002. Source data are provided as a Source Data file.
The quantitative proteome analysis indicated that UBL7 deficiency led to loss of numerous functional proteins in sperm, suggesting UBL7 probably protected critical factors from degradation. To investigate the direct substrates targeted by UBL7, we set up a two-step IP method to enrich UBL7-interacting Ub-conjugates. For short, we performed FLAG-UBL7 IP in Ubl7 flag/flag testes after crosslinking with dithiobis(succinimidyl propionate) (DSP). Then the elutions were subjected to Tandem Ubiquitin Binding Entities (TUBE)-IP to enrich Ub-conjugates in the UBL7 interactome, as previously described58. WB analysis confirmed that Ub-conjugates binding to UBL7 were successfully isolated (Fig. 6c). In total, we identified 142 proteins that were enriched by the two-step IP in Ubl7 flag/flag testes compared to WT testes (Supplementary Data 2). 81 out of the 142 targets were detectable in the TMT quantitative proteome, and the heat map showed that the majority of the putative UBL7 targets tended to decrease in Ubl7−/− sperm (Fig. 6d).
Among the identified targets, we validated the interaction of UBL7 with BSCL2 and SLC2a3 in testis or 293 T cells (Fig. 6e–g). WB analysis revealed that these proteins exhibited multiple ubiquitinated forms. Additionally, BSCL2 and SLC2a3 significantly interacted with VCP and PSMD2 in cells (Fig. 6h, i). The levels of these proteins were both decreased in Ubl7−/− sperm (Fig. 6j–l). These results confirm that our two-step IP method successfully identified substrates that underwent VCP-dependent degradation by proteasomes and were protected by UBL7.
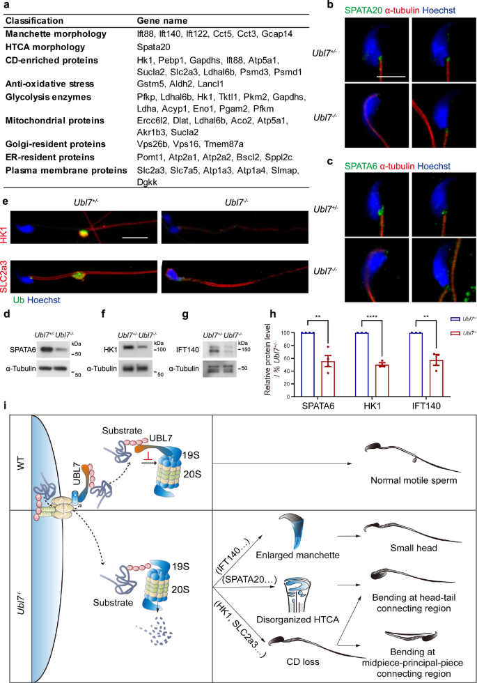
Excluding proteins nonspecifically isolated due to their high abundance in FLAG-IP elution, many other proteins identified by the two-step IP have known functions in spermiogenesis (Supplementary Data 2). We classified these proteins into nine categories based on their functions or subcellular localization (Fig. 7a). For example, IFT88, IFT140, IFT122, CCT3, CCT5 and GCAP14 are involved in manchette development59,60,61,62,63,64,65,66. WB analysis of isolated elongating spermatids showed significant reduced levels of IFT140 in Ubl7−/− spermatids (Fig. 7g, h). SPATA20 and IFT88 contribute to the integrity of the HTCA67,68. Immunofluorescent staining indicated a dim signal of SPATA20 at the HTCA of Ubl7−/− sperm (Fig. 7b). Considering that dysfunction of SPATA20 causes reduced levels of SPATA6 in sperm67, we performed staining of SPATA6 and found a similarly decreased signal at the HTCA in Ubl7−/− sperm (Fig. 7c). Regrettably, we failed to detect a clear single band in WB of sperm using the anti-SPATA20 antibody. However, WB analysis of SPATA6 suggested decreased levels of this protein in Ubl7−/− sperm (Fig. 7d, h). Additionally, plenty of proteins enriched in CDs were detected by the two-step IP. Among them, HK1 and SLC2a3 were examined in Ubl7+/- and Ubl7−/− sperm by immunofluorescent staining and WB, revealing reduced signals in both CDs and sperm tails (Fig. 7e, f, h and Fig. 6k, l). Furthermore, lack of BSCL2 causes teratozoospermia syndrome in men and mice, characterized by lower sperm count and abnormality in head and tail shape69. Reduced BSCL2 level in Ubl7−/− sperm (Fig. 6j, l) is correlated with this similar phenotype in previous studies. Apart from proteins related to the morphological defects of Ubl7−/− sperm, proteins involved in anit-oxidative stress and glycolysis pathway also stood out, consistent with reduced ATP levels and increased ROS levels in Ubl7−/− sperm (Fig. 3c, d), which can give some insights into the dysfunction of Ubl7−/− sperm. In addition, based on subcellular localization, many mitochondrial, Golgi-resident, ER-resident or plasma membrane proteins were detected by the two-step IP. Degradation of these proteins may rely on translocation by the VCP complex, thereby may be affected by UBL7. Bolstered by these results, we speculate that UBL7 protects functional proteins in sperm from undue degradation, thereby ensuring successful spermiogenesis.
a List of UBL7 targeting substrates identified by two-step IP. The targeting proteins were classified by their functions or subcellular localizations. b, c Immunofluorescent staining of SPATA20 and SPATA6 in HTCA of Ubl7+/- and Ubl7−/− sperm. α-tubulin labels sperm flagella; Hoechst (Hoechst 33342) labels nucleus. Scale bar, 5 μm. d WB analysis of SPATA6 in Ubl7+/- and Ubl7−/− sperm. e Immunofluorescent staining of HK1 and SLC2a3 in Ubl7+/- and Ubl7−/− sperm. Ub labels CDs; Hoechst (Hoechst 33342) labels nucleus. Scale bar, 10 μm. f WB analysis of HK1 in Ubl7+/- and Ubl7−/− sperm. g WB analysis of IFT140 in isolated Ubl7+/- and Ubl7−/− elongating spermatids. h Quantification of WB results in d, f and g. n = 4 mice for SPATA6, n = 3 mice for the others. Unpaired Student’s t-test (two-sided). Error bar, mean ± SEM. SPATA6, **p = 0.0022, HK1, ****p < 0.0001, IFT140, **p = 0.0078. Source data are provided as a Source Data file. i A schematic diagram depicting the mechanism that loss of UBL7 causes defects in sperm.
Discussion
During the dramatic morphological changes that occur in spermatids in late spermiogenesis, the UPS pathway is believed to play crucial roles in regulating protein turnover. Although defects in several UPS-related genes are associated with impaired spermiogenesis, the underlying regulatory network remains elusive. In this study, we demonstrate that a testis-enriched UBL-UBA protein, UBL7, which acts as a modulator within the UPS is indispensable for spermiogenesis. UBL7 interacts with the VCP complex and proteasomes, and protects substrates from excessive proteasomal degradation. Loss of UBL7 leads to decreased levels of several critical factors in testis, resulting in abnormal manchette morphology, fragile HTCA structures and defective CDs in sperm (Fig. 7i). Overall, our findings highlight the vital role of precisely regulated protein degradation during sperm formation and uncover the physiological function of UBL7 in spermiogenesis.
Several previous studies have implicated various components of the UPS in spermiogenesis, especially plenty of E3 ligases17,18,19,20,21. However, in most of the previous studies, the specific substrates targeted by the UPS that execute the final functions in sperm remain largely undefined. In our study, we identify a list of putative substrates of UBL7 that have corresponding functions in sperm structures, like manchette, HTCA and CDs (Fig. 7). Our research uncovers particular downstream substrates of the UPS pathway in sperm, giving a further understanding of the association between the UPS and spermiogenesis. Nevertheless, we cannot exclude the possibility that there are crucial substrates we have not identified due to the limited accuracy of the two-step IP method, including factors that cause annulus shift in Ubl7−/− sperm tail. It is also possible that some factors related to the observed phenotypes are not direct targets of UBL7. Further exploration is necessary to elucidate the mechanisms underlying each defect caused by the loss of UBL7.
Interestingly, we find no predominant targets of UBL7 in testis that stand out. UBL7 binds to numerous Ub-conjugated proteins (Figs. 4b, 6c), supporting by plenty of Ub peptides (identified as Uba52) detected by mass spectrum (Supplementary Table 2). However, no predominant protein was identified in the further enriched pool of UBL7-binding Ub-conjugates obtained through the two-step IP. Instead, we identified abundant putative substrates with fewer detected peptides (Supplementary Data 2). These findings implicated that UBL7 targeting substrates are not limited to one or several specific proteins. This is rational considering that UBL7 interacts with Ub chains of substrates via its UBA domain, which does not depend on the specific sequence of substrates. However, whether UBL7 exhibits selectivity towards substrates remains unknown. Further investigations, such as sequence alignment or structure comparison of the substrates discovered in this study, may unveil the regularity of the UBL7 targeting substrates.
Since first cloned in 2003, UBL7 has been recognized as a UBL-UBA protein by sequence similarity33. We characterize UBL7 as a shuttling factor between the substrate extraction machinery and the degradation center as defined previously24,50. Intriguingly, we found that though in the in vitro assays, UBL7 directly binds to proteasomes, the interaction relies on ubiquitinated substrates in cells. We hypothesize that in a cellular context, UBL7 usually associates with UBE4B and the VCP complex. When substrates are present, UBL7 shuttles them to the proteasomes. Once recruited to the proteasomes, UBL7 is able to interact with them directly and hinder their activity. This dynamic interplay makes Ub-conjugates indispensable for the interaction between UBL7 and proteasomes in cells. Additionally, our results indicate that UBL7 retards substrates degradation. Typical UBL-UBA proteins, such as Rad23 and Dsk2, have been reported as shuttling factors in ERAD. These proteins are believed to assist in presenting substrates to the proteasomes, thus promoting degradation rate of the substrates25,26. However, in an in vitro proteasome degradation experiment, the addition of yeast Rad23 protein hindered the degradation of His10-Ub5-DHFR through protection of Ub chains via its UBA domain30. Similarly, the human homolog hRD23 can suppress the deubiquitination of the p53 protein in cultured cells and impede its loading onto the proteasome29. Besides, hRD23 also inhibits the turnover of Ataxin-3, a polyglutamine (polyQ) protein involved in neurodegenerative diseases31. Altogether, these findings highlight that shuttling factors do not always function unidirectionally. The exact impact on substrates depends on physiological conditions, cell types and properties of the substrates. We observed that the activation of testis proteasomes by Ub chains was reduced by the incorporation of UBL7 protein (Fig. 5e). This result implies that when the proteasomes recognize their substrates through the mediation of UBL7, the degradation efficiency may be lower compared to binding directly to the Ub chains of the substrates. This mechanism may explain how UBL7 protects the substrates from excessive degradation. Moreover, to elucidate potential dual functions of UBL7, further exploration using various substrates under different conditions is necessary.
In conclusion, our study describes the molecular function of UBL7 during development under physiological conditions. UBL7 shuttles substrates between the VCP complex and proteasomes, and protects critical proteins in sperm from overly degradation. The substrates targeted by UBL7 are involved in multiple processes, including manchette formation, stability of HTCA structure and CD formation. Our findings emphasize the importance of the UPS pathway in spermiogenesis and open a wide interest in the functional study of UBL-UBA protein during development.
Methods
Mice
All animal experiments were approved by the Chinese Ministry of Health national guidelines and performed following institutional regulations of Institutional Animal Care and Use Committee at the National Institute of Biological Sciences, Beijing. Mice were housed under specific pathogen-free conditions in the Animal Care Facility at National Institute of Biological Sciences, Beijing. Mice were maintained under specific pathogen-free conditions of a 12 h light/dark cycle at controlled temperature (20-25 °C) and humidity (50-70%). All mice used in this study were C57BL/6 J strains. Male mice aged 2 to 5 months were used in this study, unless otherwise specified.
Ubl7+/- and Ubl7flag/+ mice were generated using CRISPR/Cas9 technology. The sgRNAs were prepared using MEGAshortscript T7 Transcription kit (Ambion) according to the manufacturer’s instructions. Cas9 protein, sgRNAs and donor templates were injected into C57BL/6 J fertilized eggs. Injected zygotes were transferred into pseudo-pregnant CD1 female mice. Sequence of gRNA and primers used for genotyping were listed in Supplementary Table 3.
Histology
Testes and epididymis were dissected and fixed in 4% paraformaldehyde (PFA) overnight at 4 °C, then the testes were cut into two pieces. After two washes in PBS, testes and epididymis were dehydrated in gradient series of different concentrations of ethanol (70%, 80%, 90%, 100% ethanol in H2O), followed by removing the ethanol by xylene twice, and embedded in paraffin. Tissues were cut into 5 µm sections using a microtome (Leica RM2245). After deparaffinization and hydration, sections were stained with hematoxylin and eosin (H&E) following standard protocols. Images were acquired with the Olympus VS120 microscope.
Fertility test
In order to examine the fertility of Ubl7−/− mice, adult male mice of Ubl7+/+, Ubl7+/- and Ubl7−/− (8–12 weeks) were partnered with adult wild-type C57BL/6 J females, and vaginal plug was checked every next morning. Plugged mice that gave birth to offspring were recognized as pregnant. The number of litters were recorded.
Sperm count and morphology
Adult Ubl7+/- and Ubl7−/− epididymal sperm were squeezed out and incubated in 0.15 M KCl, 0.01 M Tris-HCl, pH 7.6 for 10 min at 37 °C. The incubated sperm medium was then diluted 1:25 by 4% PFA and incubate for 30 min to fix. The fixed sperm medium was transferred to a hemocytometer for counting and spread onto adhesion microscope slides (CITOTEST) for subsequent staining. For morphological analysis, sperm smears were stained with Coomassie blue GM250 for 15 min at room temperature, rinsed with ddH2O, air dried and mounted with resinene. Images were acquired with the Olympus VS120 microscope.
Flow cytometry separation of germ cells
Flow cytometry separation of germ cells from testes was performed as described previously70. Briefly, testes were dissected in PBS and tunica albuginea was removed. Seminiferous tubules of an adult testis were dispersed with tweezers and incubated in 10 mL DMEM medium containing 1 mg/mL Collagenase IV (YEASEN, C3125030) and 0.1 mg/mL DNase I (YEASEN, D2122070) for 25 min at 34 °C with rotation. Tubules were allowed to settle for 2 min at room temperature (RT) by standing the tube vertically. The remaining tubules were then digested in 10 mL 0.05% Trypsin/EDTA (Gibco, 25300062) containing 0.1 mg/mL DNase I for 8 min at 34 °C with rotation. At the end of the incubation time, 1 mL FBS was added to the solution to stop digestion and pipetting was repeated 10 times. The resulting suspension was passed through a 100 μm nylon cell strainer. After centrifuging of 300 × g for 5 min, germ cells were resuspended with 4 mL DMEM containing 10% FBS. 4 μL of 10 mg/mL Hoechst 33342 (Sigma-Aldrich, B2261) was added to the cell suspension and cells were stained for 45 min at 34 °C with rotation. Finally, the suspension was passed through a 40 μm nylon cell strainer and was analyzed on BD FACSAria Fusion-II. 355 nm laser was used to excite Hoechst 33342 and fluorescence was recorded with a 450/40 nm band-pass filter (Hoechst blue) and a 670 nm long filter (Hoechst red). Flowjo software (vX.0.7) was used for data analysis.
Isolation of stage-specific seminiferous tubules and spermatids
The procedure was described previously71. Briefly, adult testes were dissected and the albuginea was removed. Seminiferous tubules of an adult testis were dispersed and viewed on a transilluminating dissection microscope. Stage II-VI seminiferous tubules were identified by strong spots throughout the tubules. About 3 mm tubules of strong-spot region started from the junction between strong-spot region and weak-spot region were cut. This region was supposed to stage II-III seminiferous tubules enriching for spermatids around step 14. The tubule was put on a slide with PBS and was squashed by putting a coverslip over it. The slide was then frozen in liquid nitrogen for 20 s and the coverslip was removed. The slides were stored at -20 °C or fixed by adding 4% PFA for 15 min and stained with specific antibodies.
Isolation of round and elongating spermatids using STA-PUT velocity sedimentation method
The procedure was performed according to the previous report72 with some modifications. Germ cell suspension was prepared as in Flow cytometry separation of germ cells. The germ cells were resuspended in 3 mL 0.5% Bovine Serum Albumin (BSA, Sigma-Aldrich, 05470) in 1×Krebs (0.25% dextrose, 1.2 mM MgSO4, 1.2 mM KH2PO4, 4.8 mM KCl, 120 mM NaCl, 1.2 mM CaCl2, 25 mM NaHCO3). The suspension was filtrated through a 100 μM cell strainer. A discontinuous gradient of BSA in 1×Krebs from 5% up to 1% was set up and the cell suspension was carefully loaded on top of the gradient. After 1.5 hrs’ gravity sedimentation, germ cell fractions were collected. Elongating spermatids were enriched in the top 3 mL of the cell suspension and round spermatids were enriched in the following 5 mL of the suspension. The isolated spermatids were centrifuged and fixed by 4% PFA or lysed for WB or IP.
Immunofluorescence
Testis paraffin sections were obtained as in Histology. Sperm smears were obtained as in Sperm count and morphology. Testis sections were dehydrated in gradient series of different concentrations ethanol. Sperm smears were fixed with 4% PFA for 15 min. After rinsed by PBS, sections and sperm smears were subjected to antigen retrieval with sodium citrate buffer (10 mM sodium citrate, 0.05% Tween-20, pH 6.0) or Tris-EDTA buffer (10 mM Tris base, 1 mM EDTA, 0.05% Tween-20, pH 9.0), then were blocked in ADB (1% normal donkey serum, 0.3% BSA, 0.05% Triton X-100) for 1 h at room temperature and incubated with primary antibodies in Aq Antibody diluents (Analysis Quiz, AQ519) overnight at 4 °C. Slides were washed with PBS for 3 times and incubated with secondary antibodies for 1 h at room temperature. After another 3 times of wash with PBS, slides were mounted with antifade mounting medium.
For whole-mount staining of seminiferous tubules, 1-2 cm length of tubules containing dark zone (stage VII-VIII tubules) from dissected testis were dispersed. The tubules were fixed with 4% PFA in a 96-well cell culture plate for 2 h at 4 °C and washed with 0.3% Triton X-100 in PBS on an orbital shaker for 4 times, 10 min each. After blocked with ADB for 1 h at 4 °C, tubules were incubated with primary antibodies at 4 °C for 3 days and after washing, the tubules were incubated with secondary antibodies for 24 h at 4 °C. The tubules were unwound on slides by fine-tip forceps and covered with a coverslip with four corners elevated by nail polish avoiding squashing the tubules. antifade mounting medium were added to fill the space between coverslip and slides.
Antibodies used were listed in Supplementary Table 4. Images were acquired using a confocal microscope (Nikon A1 + SIM).
Transmission electronic microscopy (TEM)
About 1 cm of tubules from cauda epididymis were dissected and fixed in 2.5% glutaraldehyde in 1 × PBS overnight at 4 °C. The tubules were further fixed in 1.0% OsO4 for 1 h and stained with 2% uranyl acetate overnight at 4 °C. After dehydrated by gradient acetone, the tubules were infiltrated and embedded in SPI-Pon 812 resin (SPI). 90 nm-thick ultrathin sections were cut using an ultramicrotome (Leica EM UC7, Leica Microsystems). The sections were stained with 3% uranyl acetate in 70% methanol/H2O for 7 min, followed by Sato’s lead for 2 min.
Images were obtained on a TECNAI spirit G2 (FEI; Eindhoven, Netherlands) transmission electron microscope at 120 kV.
Western blot
Testes and sperm were lysed with RIPA buffer (1% Triton X-100, 150 mM NaCl, 2 mM EDTA, 50 mM Tris-HCl, pH 7.6) with protease inhibitor cocktail (Roche, 04693116001). The equal quality of proteins of each sample was separated by sodium dodecyl sulfate-polyacrylamide gel electrophoresis (SDS-PAGE) and transferred to polyvinylidene difluoride (PVDF) membranes (Millipore, IPVH00010). Membranes were blocked with 5% skim milk in TBST (0.05% Tween-20, 150 mM NaCl, 20 mM Tris-HCl, pH 7.6) and incubated with the primary antibody in Aq Antibody diluents overnight at 4 °C. After three times of wash with TBST, membranes were incubated with HRP-conjugated secondary antibody in Aq Antibody diluents for 1 h at room temperature followed by another three times of washing with TBST. NcmECL Ultra reagents (NCM Biotech, P10010) were added onto membranes, and signals were detected by XBT X-ray film (Carestream, 6535876). All uncropped scans of western blots were supplied in Source data file. Antibodies used were listed in Supplementary Table 4.
Immunoprecipitation (IP)
For FLAG-IP in testis or spermatids, samples were lysed in RIPA buffer supplied with protease inhibitor cocktail. The lysates were centrifuged at 13,000 × g for 10 min at 4 °C. 50 μL Protein G magnetic beads (Invitrogen, 10004D) conjugated with 2 μg mouse M2 anti-FLAG antibody were added to supernatants of WT and Ubl7flag/flag samples and incubated for 3 h at 4 °C. The beads were washed and then incubated with elution buffer (200 μg/mL 3 x FLAG peptide in RIPA buffer with protease inhibitor cocktail) overnight at 4 °C. The supernatants were separated SDS-PAGE and the gel was subjected to silver staining using Fast Silver Stain Kit (Beyotime, P0017S) according to the manufacturer’s instructions. The gels were then subjected to mass spectrometry.
For two-step IP, 8 WT or Ubl7flag/flag testes were dissected. Dispersed seminiferous tubules were incubated with 2 mg/mL DSP (ThermoFisher, 22585) in 8 mL DPBS on ice for 2 h. The reaction was stopped by adding 160 μL 1 M Tris-HCl (pH7.6), then the seminiferous tubules were lysed in DSP lysis buffer (0.04 M Hepes-KOH, 0.12 M NaCl, 1 mM EDTA, 1% Triton X-100, pH 7.5) on ice for 30 min. After centrifuged, the supernatants were incubated with 250 μL Protein G magnetic beads and 12.5 μg M2 anti-FLAG antibody for 3 h at 4 °C with rotation. After washing, proteins were eluted from beads with 1250 μL elution buffer (200 μg/mL 3 x FLAG peptide in DSP lysis buffer with protease inhibitor cocktail) overnight at 4 °C with rotation. FLAG-UBL7 and its interacting proteins were decrosslinked by adding Dithiothreitol (DTT) to a final concentration of 50 mM to the elution and incubating for 30 min at RT. The elution was incubated with 80 μg GST-UBL7-TUBE protein and 400 μL Glutathione Beads (Smart-Lifesciences, SA008025) in DSP lysis buffer for 2 h at 4 °C with rotation. After 3 times wash with 1×PBS, TUBE protein along with its interacting Ub-conjugates were eluted from Glutathione Beads with GSH elution buffer (50 mM Glutathione, 100 mM NaCl, 1 mM DTT, 100 mM Tris-HCl, pH9.0) with rotation for 20 min at 4 °C. The elution was concentrated with an Amicon® Ultra-4 Centrifugal Filter, 30 kDa MWCO (Millipore, UFC803008). The products were subjected to SDS-PAGE separation and mass spectrometry.
For IP in culture cells, 293 T cells transfected with indicated vectors were lysed in RIPA buffer with protease inhibitor cocktail and centrifuged at 13,000 × g for 10 min at 4 °C. The supernatants were incubated with anti-FLAG/Myc/HA antibodies and Protein G magnetic beads for 3 h at 4 °C with rotation. After washing, the beads were boiled in 1 × SDS loading buffer and the supernatants were subjected to WB detection.
For in vitro IP of FLAG-UBL7 with testis 26S proteasome, FLAG-UBL7 protein in indicated concentrations were incubated with 5 nM testis 26S proteasome in presence of 0.5 μg anti-FLAG antibody and 10 μL Protein G magnetic beads. After 3 h incubation at 4 °C with rotation, beads were washed and boiled as described in IP in culture cells. The supernatants were subjected to WB detection.
Antibodies used were listed in Supplementary Table 4.
Cloning
FLAG/Myc/HA-tagged pcDNA 3.1 vectors were used to construct plasmids for protein overexpression in 293 T cells. For protein purification, pET28a with His tag and pGEX-6P-1 with GST tag were used. Mouse Ubl7/Vcp/Ufd1/Npl4/Ube4b/Ub/Psmd2/Psmd4/Adrm1 cDNAs were amplified using mouse testis cDNA as a template and human RAD23B/PSMD4/CD3δ/TYR/SOD1/ODC cDNAs were obtained from Invitrogen Ultimate ORF clones or amplified using cDNA of 293 T cells. For pET28a-6Ub and pGEX-6P-1-TUBE, six ubiquitin fragments or four UBL7-UBA fragments were cloned into vectors by Golden Gate cloning method. PCR primers used to amplify cDNAs used in this paper are listed in Supplementary Table 3. All constructs were cloned into vectors using 2 × MultiF Seamless Assembly Mix (ABclonal, RK21020). Expression vectors were transformed into Trans10 Chemically Competent Cell (Transgen, CD101). After sequencing, cells with correct plasmids were lysed for plasmids extraction using TIANprep Midi Plasmid Kit (TIANGEN, DP106).
Cell culture and transient transfection
Human embryonic kidney 293 T cells (ATCC, CRL-3216) were cultured in Dulbecco’s-modified Eagle’s medium (DMEM) (Gibco, 11965092) supplied with 1% penicillin/streptomycin (Gibco, 15140163) and 10% FBS. Expression vectors were transfected to 293 T cells using jetOPTIMUS (Polyplus, 101000006). At indicated time after transfection, cells were treated with MG132 (10 nM) (Millipore, 474790), TAK243 (10 μM) (TargetMol, 1450833-55-2) for 1 h or cycloheximide (100 μg/mL) (Cell Signaling Technology, #2112) for indicated time and harvested for subsequent WB or IP detection.
Protein purification
Competent cells transformed with vectors were allowed to grow at 37 °C to OD600nm of 0.5 to 0.7, and protein expression were induced by 0.5 mM Isopropyl β-D-thiogalactoside (IPTG) for 16 h at 18 °C. Cell pellets were lysed by Ultrasonic Homogenizer (55% power, 3 s on 7 s off) and ultracentrifuged for 1 h at 38,000 × g at 4 °C. The supernatants were filtered through 0.45 μm syringe filters. For purification of GST-hRD23B-UBL and GST-UBL7-TUBE, cells were lysed in GSH binding buffer (10 mM MgCl2, 1 mM DTT in PBS) and the filtered supernatants were incubated with 2 mL Glutathione Beads for 2 h at 4 °C with rotation. After washed with 10 volumes of GSH binding buffer, the protein was eluted from beads with 10 mL GSH elution buffer (100 mM NaCl, 20 mM reduced GSH, 1 mM DTT, 100 mM Tris-HCl, pH 8.0). Fractions containing high concentration of proteins were combined, dialyzed against the Hepes buffer (25 M Hepes–KOH, pH 7.4, 10% glycerol, 40 m KCl, 5 mM MgCl2, 1 mM DTT) in a 3.5 kDa Regenerated Cellulose Dialysis Membranes (Beyotime, FDM303), and diluted to a concentration of 2 mg/mL. For purification of UBL7 or His10-UIM, proteins were digested from GST-tag by adding PreScission Protease (Beyotime, P2303) in 1 × PreScission Buffer to the beads and incubating overnight at 4 °C. The flowthrough was collected and dialyzed against Hepes buffer using 3.5 kDa Regenerated Cellulose Dialysis Membranes. For purification of His-FLAG-UBL7 and His-6Ub, transformed cells were lysed in Ni-NTA binding buffer (500 mM NaCl, 20 mM imidazole-HCl, pH 8, 0.025% NP-40, 1 mM DTT, 25 mM Hepes-KOH, pH 7.4). Supernatants were load onto ProteinIso® Ni-NTA Resin (Transgen, DP101-01) and the beads were washed by 10 volumes of Ni-NTA binding buffer. Proteins were eluted by Ni elution buffer (500 mM NaCl, 250 mM imidazole-HCl, pH 8.0, 0.025% NP-40, 1 mM DTT, 25 mM Hepes-KOH, pH 7.4) and dialyzed against Hepes buffer. All proteins were stored at -80 °C.
Affinity isolation of testis 26S proteasome
10 testes were homogenized in 12.5 mL Affinity Purification buffer (APB) (10% glycerol, 5 mM MgCl2, 1 mM DTT, 25 mM Hepes-KOH, pH 7.4). Cell debris was removed by centrifugation at 1500 g for 15 min at 4 °C. The supernatant was ultracentrifuged for 1 h at 50,000 × g at 4 °C. The supernatant was filtered through a 0.45 μm syringe filter. The cleared lysate was saved as S-100 and the pellet from ultracentrifugation was saved as P-100. The S-100 was incubated with 1 mg GST-UBL and 500 μL Glutathione Beads or 500 μL Glutathione Beads alone as a negative control for 2 h at 4 °C with rotation. The flowthrough was collected as FT. 250 μL of 2 mg/mL UIM-His10 was added to the beads and the slurry was gently mixed by pipetting. After incubation for 15 min, the flowthrough was collected as 26S + UIM. This step was repeated once. The total 500 μL of 26S + UIM was incubated with 100 μL Ni-NTA for 20 min to remove the UIM-His10. The resulting supernatant was collected as 26S. The remaining proteins on Glutathione Beads and Ni-NTA resin were eluted by 20 mM reduced GSH or 500 mM imidazole in APB respectively and collected as GSH and imidazole. Proteasome subunits were detected by WB using anti-PSMD2, anti-PSMD4 and anti-PSMB5 antibodies. Activity of the isolated testis 26S proteasome was measured by cleavage of fluorogenic substrates as described previously53,54,73. For short, 5 nM 26S was incubated with 10 μM N-Succinyl-Leu-Leu-Val-Tyr-7-Amido-4-Methylcoumarin (LLVY-AMC, Sigma, S6510) or Boc-Leu-Gly-Arg-AMC (LGR-AMC, MedChemExpress, HY-P2237) in proteasome reaction buffer (100 mM KCl, 5 mM MgCl2, 0.5 mM DTT, 1 mM ATP, 50 mM Tris-HCl, pH 7.6) at 37 °C for 1 h. The released fluorescent amc was monitored once per 5 min at fluorescence excitation wavelength (λex) 380 nm and emission wavelength (λem) 460 nm. The peptidase activities of testis 26S at different conditions were represented by the slope of the fluorescence releasing curve.
Mass spectrometry
For identification of UBL7 interacting proteins by mass spectrometry, proteins in gel were digested with 10 ng/mL trypsin in 50 mM bicarbonate (pH 8.0) overnight at 37 °C with shaking. Peptides were extracted with 5% formic acid in 50% acetonitrile and 0.1% formic acid in 75% acetonitrile sequentially. The extracted peptides were separated by an analytical capillary column (50 μm × 10 cm) and sprayed into an LTQ ORBITRAP Velos mass spectrometer (Thermo Fisher Scientific, San Jose, CA, USA) equipped with a nano-ESI ion source. Identified peptides were searched in the IPI (International Protein Index) Mouse protein database on the Mascot server (Matrix Science Ltd, UK). From the search results, proteins that showed a two-fold or greater increase in the number of peptide hits in the experimental group compared to the control group, or those detected in the experimental group but not in the control group, were considered potential interactors. Only proteins with at least one peptide hit were included in the analysis.
For tandem mass tag (TMT)-labeled quantitative proteome of sperm, three groups of Ubl7+/- and Ubl7−/− sperm were lysed using RIPA buffer and labeled by TMT Mass Tagging Kits and Reagents (Thermo Scientific, MAN0011639) following the manufacturer’s instructions. Equal volume of each sample was transferred together into a new tube and fractionated using Pierce High pH Reversed-Phase Peptide Fractionation Kit (Thermo Scientific, MAN0015701) into 8 fractions. Each fraction was subjected to mass spectrometry as described above. The relative levels of identified proteins in Ubl7−/− sperm versus Ubl7+/- sperm were represented by ion ratios of TMT 6-plex reporter (126/129, 127/130, 128/131). The mass spectrometer was operated in data-dependent mode with one MS scan followed by ten HCD (High-energy Collisional Dissociation) MS/MS scans for each cycle. Database searches were performed on an in-house Mascot server (Matrix Science, London, UK) against Uniprot mouse protein database. The search parameters are 7 ppm mass tolerance for precursor ions and 0.02 Da mass tolerance for product ions. Two missed cleavage sites were allowed for trypsin digestion and the following variable modifications were included: oxidation on methionine, carbamidomethylation on cysteine. The search results were filtered with both peptide significance threshold and expectation value (p < 0.05).
Functional enrichment analysis
Gene Ontology (GO) analysis was performed using Metascape74 (http://metascape.org) which integrates Gene Prioritization and Enrichment Clustering (GPEC) to identify functional enrichments and cluster related terms. GO biological processes were selected as ontology sources. The statistical significance of enrichment was evaluated using the hypergeometric test, and p-values were adjusted for multiple comparisons via the Benjamini-Hochberg correction. Terms with p-value < 0.01 were retained as significant enrichment.
Statistical analysis
Data are presented as mean ± SEM and unpaired Student’s t-test (two-tailed) was used for the statistical analyses. Differences were considered significant at the level of p < 0.05 (*p < 0.05; **p < 0.01; ***p < 0.001; ****p < 0.0001). GraphPad Prism version 9.3 was used for data processing. Curve fitting for Fig. 5d used the equation “[Agonist] vs. response -- Variable slope” with the Prism software.
Statistics and reproducibility
For all histology, immunofluorescence and western blot experiments, we performed at least three independent biological replicates and achieved similar results. For immunoprecipitation, we performed at least two independent biological replicates and achieved similar results. All uncropped scans of the western blots were supplied in the Source Data file and Supplementary Fig. 8.
Reporting summary
Further information on research design is available in the Nature Portfolio Reporting Summary linked to this article.
Data availability
The mass spectrometry proteomics data have been deposited to the ProteomeXchange Consortium via the iProX partner repository75,76 with the dataset identifier PXD061424. All other datasets are available within the article and its Supplementary Information file or Source Data file. Source data are provided with this paper.
References
Meistrich, M. L. & Hess, R. A. Assessment of spermatogenesis through staging of seminiferous tubules. Spermatogenesis: Methods and Protocols, 299–307 (2013).
Ernst, C., Eling, N., Martinez-Jimenez, C. P., Marioni, J. C. & Odom, D. T. Staged developmental mapping and X chromosome transcriptional dynamics during mouse spermatogenesis. Nat. Commun. 10, 1251 (2019).
Azhar, M. et al. Towards post-meiotic sperm production: genetic insight into human infertility from mouse models. Int. J. Biol. Sci. 17, 2487 (2021).
Dunleavy, J. E., O’Bryan, M. K., Stanton, P. G. & O’Donnell, L. The cytoskeleton in spermatogenesis. Reproduction 157, R53–R72 (2019).
Chen, Y. et al. Single-cell RNA-seq uncovers dynamic processes and critical regulators in mouse spermatogenesis. Cell Res. 28, 879–896 (2018).
Collins, G. A. & Goldberg, A. L. The logic of the 26S proteasome. Cell 169, 792–806 (2017).
Saeki, Y. Ubiquitin recognition by the proteasome. J. Biochem. 161, 113–124 (2017).
Hou, C.-C. & Yang, W.-X. New insights to the ubiquitin–proteasome pathway (UPP) mechanism during spermatogenesis. Mol. Biol. Rep. 40, 3213–3230 (2013).
Bose, R., Manku, G., Culty, M. & Wing, S. S. Ubiquitin–proteasome system in spermatogenesis. Posttranslational protein modifications in the reproductive system, 181-213 (2014).
Xiong, Y., Yu, C. & Zhang, Q. Ubiquitin-proteasome system–regulated protein degradation in spermatogenesis. Cells 11, 1058 (2022).
An, J. Y. et al. UBR2 mediates transcriptional silencing during spermatogenesis via histone ubiquitination. Proc. Natl Acad. Sci. USA 107, 1912–1917 (2010).
Liu, Z., Oughtred, R. & Wing, S. S. Characterization of E3Histone, a novel testis ubiquitin protein ligase which ubiquitinates histones. Mol. Cell. Biol. 25, 2819–2831 (2005).
Lerer-Goldshtein, T. et al. TMF/ARA160: A key regulator of sperm development. Developmental Biol. 348, 12–21 (2010).
Berruti, G. & Martegani, E. The deubiquitinating enzyme mUBPy interacts with the sperm-specific molecular chaperone MSJ-1: the relation with the proteasome, acrosome, and centrosome in mouse male germ cells. Biol. Reprod. 72, 14–21 (2005).
Berruti, G. & Paiardi, C. USP8/UBPy-regulated sorting and the development of sperm acrosome: the recruitment of MET. Reproduction 149, 633–644 (2015).
Berruti, G., Ripolone, M. & Ceriani, M. USP8, a regulator of endosomal sorting, is involved in mouse acrosome biogenesis through interaction with the spermatid ESCRT-0 complex and microtubules. Biol. Reprod. 82, 930–939 (2010).
Rivkin, E., Kierszenbaum, A. L., Gil, M. & Tres, L. L. Rnf19a, a ubiquitin protein ligase, and Psmc3, a component of the 26S proteasome, tether to the acrosome membranes and the head–tail coupling apparatus during rat spermatid development. Developmental Dyn.: Off. Publ. Am. Assoc. Anatomists 238, 1851–1861 (2009).
Rodriguez, C. I. & Stewart, C. L. Disruption of the ubiquitin ligase HERC4 causes defects in spermatozoon maturation and impaired fertility. Developmental Biol. 312, 501–508 (2007).
Nian, H. et al. Mouse RING finger protein Rnf133 is a testis-specific endoplasmic reticulum-associated E3 ubiquitin ligase. Cell Res. 18, 800–802 (2008).
Nozawa, K. et al. The testis-specific E3 ubiquitin ligase RNF133 is required for fecundity in mice. BMC Biol. 20, 1–19 (2022).
Koenig, P.-A. et al. The E2 ubiquitin-conjugating enzyme UBE2J1 is required for spermiogenesis in mice. J. Biol. Chem. 289, 34490–34502 (2014).
Dikic, I., Wakatsuki, S. & Walters, K. J. Ubiquitin-binding domains—from structures to functions. Nat. Rev. Mol. cell Biol. 10, 659–671 (2009).
Grabbe, C. & Dikic, I. Functional roles of ubiquitin-like domain (ULD) and ubiquitin-binding domain (UBD) containing proteins. Chem. Rev. 109, 1481–1494 (2009).
Su, V. & Lau, A. F. Ubiquitin-like and ubiquitin-associated domain proteins: significance in proteasomal degradation. Cell. Mol. life Sci. 66, 2819–2833 (2009).
Baek, G. H., Kim, I. & Rao, H. The Cdc48 ATPase modulates the interaction between two proteolytic factors Ufd2 and Rad23. Proc. Natl Acad. Sci. 108, 13558–13563 (2011).
Medicherla, B., Kostova, Z., Schaefer, A. & Wolf, D. H. A genomic screen identifies Dsk2p and Rad23p as essential components of ER‐associated degradation. EMBO Rep. 5, 692–697 (2004).
Deng, H.-X. et al. Mutations in UBQLN2 cause dominant X-linked juvenile and adult-onset ALS and ALS/dementia. Nature 477, 211–215 (2011).
Le, N. T. et al. Motor neuron disease, TDP-43 pathology, and memory deficits in mice expressing ALS–FTD-linked UBQLN2 mutations. Proc. Natl Acad. Sci. 113, E7580–E7589 (2016).
Glockzin, S., Ogi, F.-X., Hengstermann, A., Scheffner, M. & Blattner, C. Involvement of the DNA Repair Protein hHR23 inp53Degradation. Mol. Cell. Biol. 23, 8960–8969 (2003).
Raasi, S. & Pickart, C. M. Rad23 ubiquitin-associated domains (UBA) inhibit 26 S proteasome-catalyzed proteolysis by sequestering lysine 48-linked polyubiquitin chains. J. Biol. Chem. 278, 8951–8959 (2003).
Blount, J. R. et al. Ubiquitin-binding site 2 of ataxin-3 prevents its proteasomal degradation by interacting with Rad23. Nat. Commun. 5, 4638 (2014).
Chang, Y. G. et al. Solution structure of the ubiquitin‐associated domain of human BMSC‐UbP and its complex with ubiquitin. Protein Sci. 15, 1248–1259 (2006).
Liu, S. et al. Cloning and identification of a novel ubiquitin-like protein, BMSC-UbP, from human bone marrow stromal cells. Immunol. Lett. 86, 169–175 (2003).
Jiang, W. et al. UBL7 enhances antiviral innate immunity by promoting Lys27-linked polyubiquitination of MAVS. Cell Rep. 42, 112272 (2023).
Kierszenbaum, A. L., Rivkin, E. & Tres, L. L. Molecular biology of sperm head shaping. Soc. Reprod. Fertil. Suppl. 65, 33 (2007).
Kissel, H. et al. The Sept4 septin locus is required for sperm terminal differentiation in mice. Developmental cell 8, 353–364 (2005).
Shen, Y.-R. et al. SEPT12 phosphorylation results in loss of the septin ring/sperm annulus, defective sperm motility and poor male fertility. PLoS Genet. 13, e1006631 (2017).
Ihara, M. et al. Cortical organization by the septin cytoskeleton is essential for structural and mechanical integrity of mammalian spermatozoa. Developmental cell 8, 343–352 (2005).
Xu, H., Yuan, S.-Q., Zheng, Z.-H. & Yan, W. The cytoplasmic droplet may be indicative of sperm motility and normal spermiogenesis. Asian J. Androl. 15, 799 (2013).
Yuan, S., Zheng, H., Zheng, Z. & Yan, W. Proteomic analyses reveal a role of cytoplasmic droplets as an energy source during epididymal sperm maturation. PloS one 8, e77466 (2013).
Au, C. E. et al. Compartmentalization of membrane trafficking, glucose transport, glycolysis, actin, tubulin and the proteasome in the cytoplasmic droplet/Hermes body of epididymal sperm. Open Biol. 5, 150080 (2015).
Liu, J. et al. SYPL1 defines a vesicular pathway essential for sperm cytoplasmic droplet formation and male fertility. Nat. Commun. 14, 5113 (2023).
Zheng, H. et al. Lack of Spem1 causes aberrant cytoplasm removal, sperm deformation, and male infertility. Proc. Natl Acad. Sci. USA 104, 6852–6857 (2007).
Moore, K. et al. Altered epididymal sperm maturation and cytoplasmic droplet migration in subfertile male Alox15 mice. Cell tissue Res. 340, 569–581 (2010).
Shirley, C. R., Hayashi, S., Mounsey, S., Yanagimachi, R. & Meistrich, M. L. Abnormalities and reduced reproductive potential of sperm from Tnp1-and Tnp2-null double mutant mice. Biol. Reprod. 71, 1220–1229 (2004).
French, M. E., Koehler, C. F. & Hunter, T. Emerging functions of branched ubiquitin chains. Cell Discov. 7, 6 (2021).
Meyer, H. & Weihl, C. C. The VCP/p97 system at a glance: connecting cellular function to disease pathogenesis. J. cell Sci. 127, 3877–3883 (2014).
Yeo, B. K. & Yu, S.-W. Valosin-containing protein (VCP): structure, functions, and implications in neurodegenerative diseases. Anim. Cells Syst. 20, 303–309 (2016).
Fonseca, D. & Carvalho, P. EGAD! There is an ERAD doppelganger in the Golgi. EMBO J. 38, e102679 (2019).
Chen, L. & Madura, K. Rad23 promotes the targeting of proteolytic substrates to the proteasome. Mol. Cell. Biol. 22, 4902–4913 (2002).
Elsasser, S. et al. Proteasome subunit Rpn1 binds ubiquitin-like protein domains. Nat. cell Biol. 4, 725–730 (2002).
Kim, I., Mi, K. & Rao, H. Multiple interactions of rad23 suggest a mechanism for ubiquitylated substrate delivery important in proteolysis. Mol. Biol. cell 15, 3357–3365 (2004).
Besche, H. C., Haas, W., Gygi, S. P. & Goldberg, A. L. Isolation of mammalian 26S proteasomes and p97/VCP complexes using the ubiquitin-like domain from HHR23B reveals novel proteasome-associated proteins. Biochemistry 48, 2538–2549 (2009).
Collins, G. A. & Goldberg, A. L. Proteins containing ubiquitin-like (Ubl) domains not only bind to 26S proteasomes but also induce their activation. Proc. Natl Acad. Sci. USA 117, 4664–4674 (2020).
Johnson, E. S., Ma, P. C., Ota, I. M. & Varshavsky, A. A proteolytic pathway that recognizes ubiquitin as a degradation signal. J. Biol. Chem. 270, 17442–17456 (1995).
Richly, H. et al. A series of ubiquitin binding factors connects CDC48/p97 to substrate multiubiquitylation and proteasomal targeting. Cell 120, 73–84 (2005).
Baek, G. H. et al. Cdc48: a swiss army knife of cell biology. Journal of amino acids 2013 (2013).
Hjerpe, R. et al. Efficient protection and isolation of ubiquitylated proteins using tandem ubiquitin‐binding entities. EMBO Rep. 10, 1250–1258 (2009).
San Agustin, J. T., Pazour, G. J. & Witman, G. B. Intraflagellar transport is essential for mammalian spermiogenesis but is absent in mature sperm. Mol. Biol. cell 26, 4358–4372 (2015).
Lehti, M. & Sironen, A. Formation and function of the manchette and flagellum during spermatogenesis. Reproduction 151, R43–R54 (2016).
Yap, Y. T. et al. MEIG1 determines the manchette localization of IFT20 and IFT88, two intraflagellar transport components in male germ cells. Developmental Biol. 485, 50–60 (2022).
Naseri, B., Zeinalzadeh, N., Mohseni, J. & Gozali, P. Investigating the expression of IFT122 and ENTPD4 genes in men with Asthenozoospermia. Genet. Eng. Biosaf. J. 11, 172–179 (2022).
Zhang, Y. et al. Intraflagellar transporter protein 140 (IFT140), a component of IFT‐A complex, is essential for male fertility and spermiogenesis in mice. Cytoskeleton 75, 70–84 (2018).
Chen, Y. et al. STYXL1 regulates CCT complex assembly and flagellar tubulin folding in sperm formation. Nat. Commun. 15, 44 (2024).
Souès, S., Kann, M.-L., Fouquet, J.-P. & Melki, R. The cytosolic chaperonin CCT associates to cytoplasmic microtubular structures during mammalian spermiogenesis and to heterochromatin in germline and somatic cells. Exp. Cell Res. 288, 363–373 (2003).
Mun, D. J. et al. Gcap14 is a microtubule plus-end-tracking protein coordinating microtubule–actin crosstalk during neurodevelopment. Proc. Natl Acad. Sci. USA 120, e2214507120 (2023).
Wang, X. et al. Identification of nonfunctional SPATA20 causing acephalic spermatozoa syndrome in humans. Clin. Genet. 103, 310–319 (2023).
Kierszenbaum, A. L. et al. GMAP210 and IFT88 are present in the spermatid golgi apparatus and participate in the development of the acrosome–acroplaxome complex, head–tail coupling apparatus and tail. Developmental Dyn. 240, 723–736 (2011).
Jiang, M. et al. Lack of testicular seipin causes teratozoospermia syndrome in men. Proc. Natl Acad. Sci. USA 111, 7054–7059 (2014).
Gaysinskaya, V., Soh, I. Y., van der Heijden, G. W. & Bortvin, A. Optimized flow cytometry isolation of murine spermatocytes. Cytom. Part A 85, 556–565 (2014).
Kotaja, N. et al. Preparation, isolation and characterization of stage-specific spermatogenic cells for cellular and molecular analysis. Nat. methods 1, 249–254 (2004).
Da Ros, M., Lehtiniemi, T., Olotu, O., Meikar, O. & Kotaja, N. Enrichment of pachytene spermatocytes and spermatids from mouse testes using standard laboratory equipment. JoVE (J. Vis. Exp.), e60271 (2019).
Bousquet-Dubouch, M.-P. et al. Affinity purification strategy to capture human endogenous proteasome complexes diversity and to identify proteasome-interacting proteins* S. Mol. Cell. Proteom. 8, 1150–1164 (2009).
Zhou, Y. et al. Metascape provides a biologist-oriented resource for the analysis of systems-level datasets. Nat. Commun. 10, 1523 (2019).
Chen, T. et al. iProX in 2021: connecting proteomics data sharing with big data. Nucleic acids Res. 50, D1522–D1527 (2022).
Ma, J. et al. iProX: an integrated proteome resource. Nucleic acids Res. 47, D1211–D1217 (2019).
Acknowledgements
We thank Hui Han and Lin Li of the NIBS Proteomics Center for helps in mass spectrometry experiments. We thank Yuhua Li and Hexia Luo of the NIBS electron microscopy facility for helps in TEM analysis.
Author information
Authors and Affiliations
Contributions
F.W. conceived and supervised the project. F.W. and T.Y. designed the experiments. F.W., D.X., H.L. and W.M. generated transgenic mice. J.Y. and D.X. performed mouse breeding and genotyping. T.Y. performed experiments and related quantification. F.W. and T.Y. wrote the manuscript.
Corresponding author
Ethics declarations
Competing interests
The authors declare no competing interests.
Peer review
Peer review information
Nature Communications thanks Liang Ma and the other, anonymous, reviewer(s) for their contribution to the peer review of this work. A peer review file is available.
Additional information
Publisher’s note Springer Nature remains neutral with regard to jurisdictional claims in published maps and institutional affiliations.
Supplementary information
Source data
Rights and permissions
Open Access This article is licensed under a Creative Commons Attribution-NonCommercial-NoDerivatives 4.0 International License, which permits any non-commercial use, sharing, distribution and reproduction in any medium or format, as long as you give appropriate credit to the original author(s) and the source, provide a link to the Creative Commons licence, and indicate if you modified the licensed material. You do not have permission under this licence to share adapted material derived from this article or parts of it. The images or other third party material in this article are included in the article’s Creative Commons licence, unless indicated otherwise in a credit line to the material. If material is not included in the article’s Creative Commons licence and your intended use is not permitted by statutory regulation or exceeds the permitted use, you will need to obtain permission directly from the copyright holder. To view a copy of this licence, visit http://creativecommons.org/licenses/by-nc-nd/4.0/.
About this article
Cite this article
Yuan, T., Yang, J., Xu, D. et al. UBL7 is indispensable for spermiogenesis through protecting critical factors from excessive degradation by proteasomes. Nat Commun 16, 3803 (2025). https://doi.org/10.1038/s41467-025-59209-z
Received:
Accepted:
Published:
Version of record:
DOI: https://doi.org/10.1038/s41467-025-59209-z









