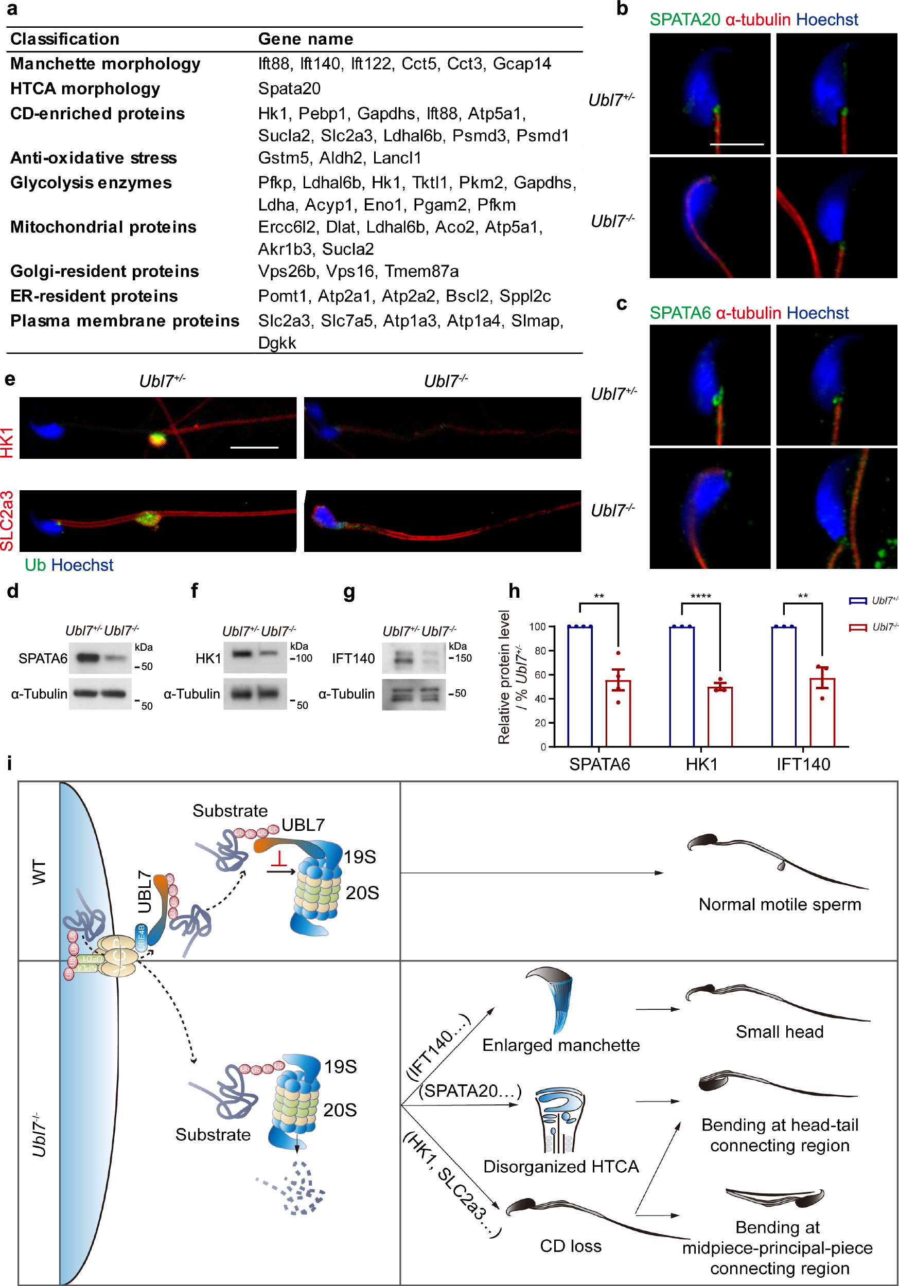
Fig. 7: Loss of substrates protected by UBL7 causes defects in Ubl7−/− sperm structures.

a List of UBL7 targeting substrates identified by two-step IP. The targeting proteins were classified by their functions or subcellular localizations. b, c Immunofluorescent staining of SPATA20 and SPATA6 in HTCA of Ubl7+/- and Ubl7−/− sperm. α-tubulin labels sperm flagella; Hoechst (Hoechst 33342) labels nucleus. Scale bar, 5 μm. d WB analysis of SPATA6 in Ubl7+/- and Ubl7−/− sperm. e Immunofluorescent staining of HK1 and SLC2a3 in Ubl7+/- and Ubl7−/− sperm. Ub labels CDs; Hoechst (Hoechst 33342) labels nucleus. Scale bar, 10 μm. f WB analysis of HK1 in Ubl7+/- and Ubl7−/− sperm. g WB analysis of IFT140 in isolated Ubl7+/- and Ubl7−/− elongating spermatids. h Quantification of WB results in d, f and g. n = 4 mice for SPATA6, n = 3 mice for the others. Unpaired Student’s t-test (two-sided). Error bar, mean ± SEM. SPATA6, **p = 0.0022, HK1, ****p < 0.0001, IFT140, **p = 0.0078. Source data are provided as a Source Data file. i A schematic diagram depicting the mechanism that loss of UBL7 causes defects in sperm.