Fig. 2: Massively parallel screening and selection of candidate enhancer elements.
From: Large-scale discovery of potent, compact and erythroid specific enhancers for gene therapy vectors

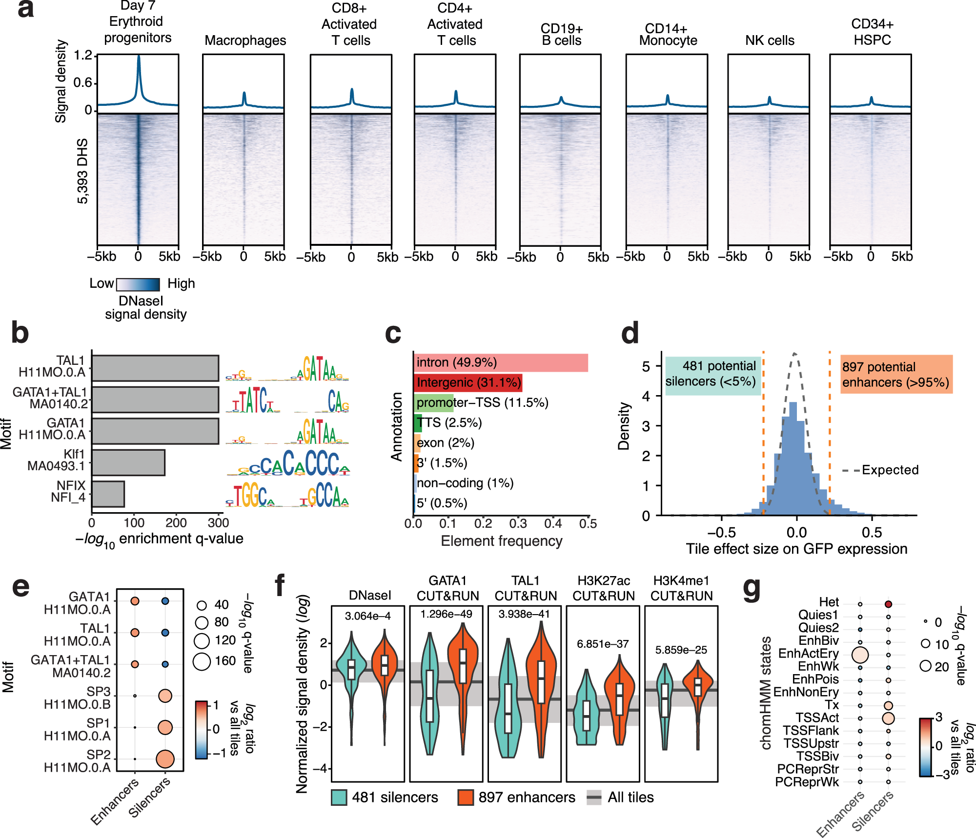
a Normalized DNase I density over the 5393 DHS selected ( ± 5 kb from DHS center) across 8 human hematopoietic populations (b) Top 5 enriched motifs within the 5393 selected DHS, ranked by hypergeometric test q-value. c Frequency barchart of the genic features overlapped by the 5393 selected DHS (d) Histogram depicting the distribution of the maximum likelihood estimated effect of each tile on GPF expression. Gray dashed line represents the expected robust fitted gaussian (normal) distribution. Orange dashed lines annotate the 5 and 95 percentiles of the expected distribution. e Top enriched transcription factor binding site motifs within the potential enhancer and silencer tiles. Point size encodes the hypergeometric test q-value (-log10) and the color encodes the log2 ratio over all tiles. f Violins and boxplots depicting the distribution of chromatin accessibility by DNase I, and CUT&RUN density for GATA1, TAL1 as well as H3K27ac and H3K9me3 chromatin marks as measured in HUDEP-2 cells between potential enhancers (n = 897) and potential silencer (n = 481) tiles. Median is shown as a thick horizontal line, boxes extend to IQR (25th and 75th percentile) and whiskers extend to 1.5x IQR. Background thick gray line and gray band show median and IQR (25th and 75th percentile), respectively, of all tiles (n = 14,999). Benjamini-Hochberg corrected Wilcoxon rank sum test p-values are reported. g Enrichment of chromHMM overlapped by potential and enhancer and silencer tiles against the entire tile library. Point size encodes the binomial test q-value (-log10) and the color encodes the log2 ratio over all tiles.