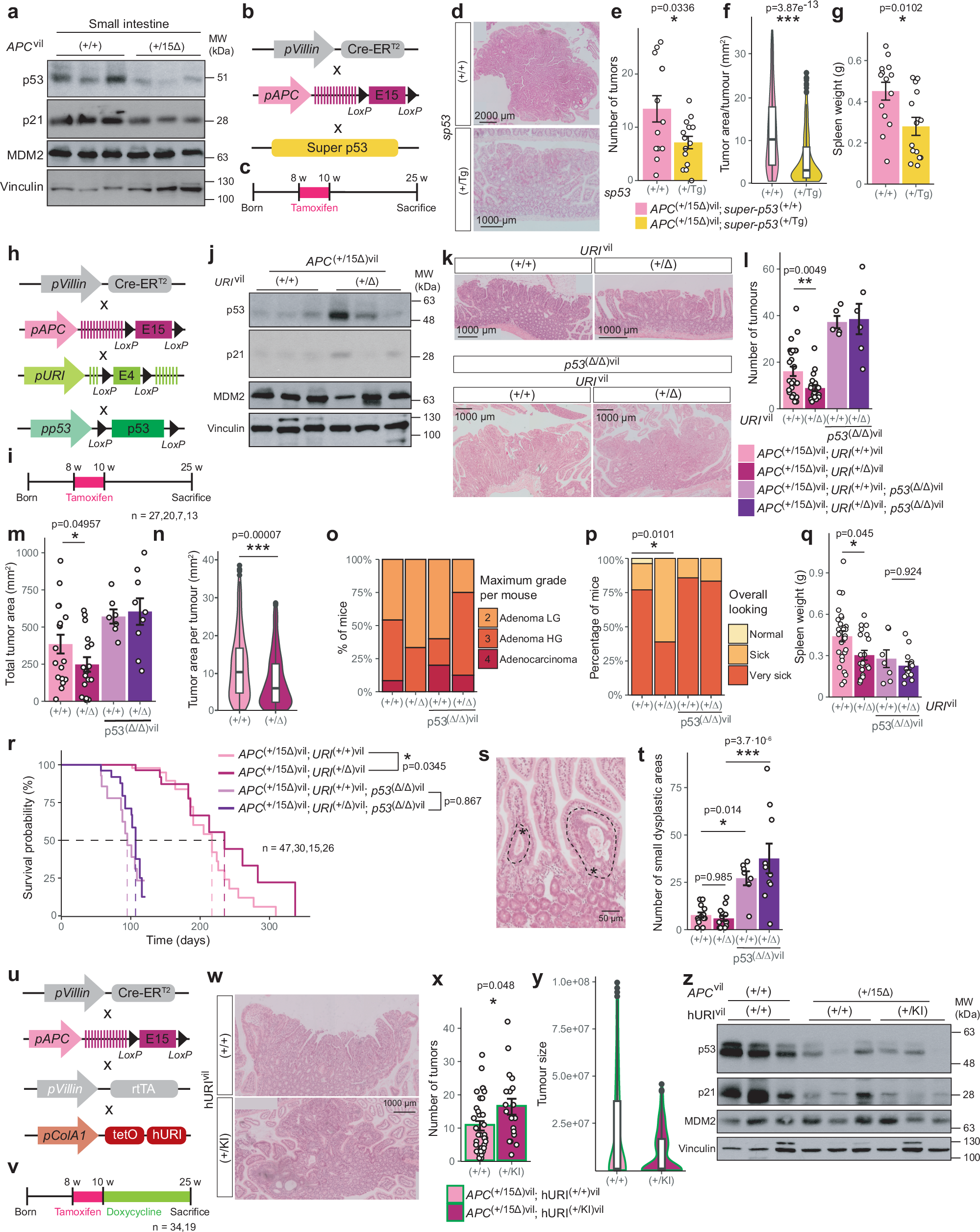
Fig. 6: URI depletion prevents APC loss-driven CRC initiation in a p53-dependent manner.

a WB of p53, p21 and MDM2 in intestines from indicated mice. b Scheme of vil-Cre-ERT2; Apc15lox; Super-p53 mouse model. c Experimental design for tumorigenesis. d H&E of tumours in Apc(+/15Δ)vil; Super p53(+/+) and Apc(+/15Δ)vil; Super p53(+/Tg) mice. e Number of intestinal tumours in these mice (n = 12, 14). f Area of each individual tumour. g Spleen weight of these mice. h Scheme of vil-Cre-ERT2; Apc15lox; URIlox; p53lox/lox mouse models. i Experimental design for tumorigenesis. j WB of p53, p21 and MDM2 in intestines from Apc(+/15Δ)vil; URI(+/+)vil and Apc(+/15Δ)vil; URI(+/Δ)vil mice. k H&E of intestinal tumours in the indicated mice. l Number of intestinal tumours in the indicated mice (n = 27, 20, 7, 13). m Total tumour area per mouse in these models. n Distribution of areas of the tumours. o Maximum tumour grade reached per mouse. p Overall looking of the mice. q Spleen weight of the mentioned mice. r Kaplan-Meier curve indicating survival time of the corresponding mice. s H&E of small dysplastic areas, indicated with (*), from Apc(+/15Δ)vil; p53(Δ/Δ)vil mice. t Number of small dysplastic areas found in the indicated mice. u Scheme of vil-Cre-ERT2; Apc15lox; villin-rtTA; ColA1-tetO-hURI mouse model. v Experimental design for tumorigenesis. w H&E of the tumours in Apc(+/15Δ)vil; hURI(+/+)vil and Apc(+/15Δ)vil; hURI(+/KI)vil mice. x Number of intestinal tumours found in these mice (n = 34, 19). y Area of tumours in the indicated mice. z WB of p53, p21 and MDM2 in intestines from Apc(+/15Δ)vil; hURI(+/+)vil and Apc(+/15Δ)vil; hURI(+/KI)vil mice. In WB analysis, vinculin was used as a protein loading control. Bars represent the mean ± SEM. Dots represent individual mice, and individual tumours (g, n, y). Boxplots represent Q1–Q3. One-way ANOVA test and post-hoc tests with Tukey’s correction was used to compare the statistical differences among the means of different groups. Two-sided t. test was used to compare the statistical differences between means of two different groups. p p. value. (*) = p. value < 0.05; (**) = p. value < 0.01; (***) = p. value < 0.005. Source data are provided as a Source Data file.