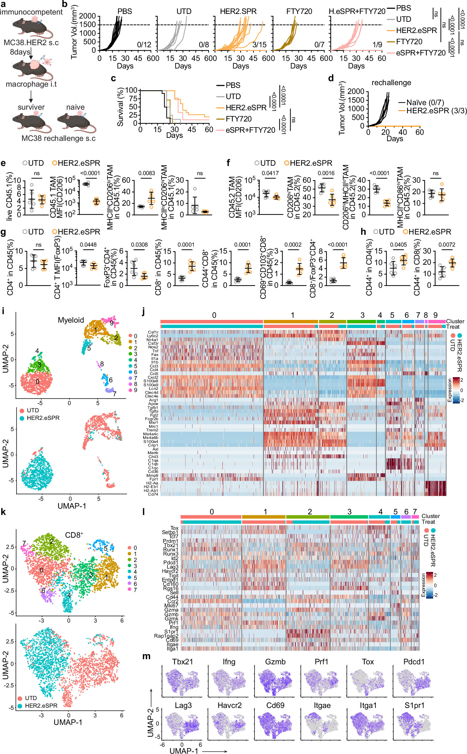
Fig. 5: eSPR macrophages induce durable in vivo anti-tumor immune responses and modulate the TIME.

a Schematic overview of MC38.HER2 xenograft in immunocompetent model. Mice received two doses of macrophage treatment intratumorally. b MC38.HER2 tumor tissue volume growth curves (n = 12 for PBS, n = 8 UTD macrophages, n = 15 for HER2.eSPR macrophages. n = 7 for PBS + FTY720, and n = 9 for HER2.eSPR macrophages + FTY720). Data were pooled. Statistical analysis used data cut-off on day 26. c Kaplan–Meier survival curve of the mice with MC38.HER2 xenograft. d MC38 tumor cells rechallenge at the right flank of the survivor in the MC38 xenograft experiment or age-matched controls. Individual tumor volume growth curves are shown. The number of mice immune from tumor rechallenge was shown. e–g Flow cytometry phenotyping of the tumor-infiltrating leukocytes in MC38.HER2 tumor tissues (n = 6). h Flow cytometry phenotyping of the tumor-draining lymph nodes in MC38.HER2 subcutaneous tumor model (n = 6). i UMAP plots showing tumor-infiltrating myeloid clusters in the MC38.HER2 subcutaneous model, as highlighted by clusters (top) or by treatment (bottom). j Representative gene expression heatmap of the tumor-infiltrating myeloid clusters mirroring clusters in Myeloid UMAP. Treat represents the relative ratio of each treatment in each cluster. k UMAP plots showing tumor-infiltrating CD8+ T lymphocyte clusters in the MC38.HER2 subcutaneous model, as highlighted by clusters (top) or by treatment (bottom). l Representative gene expression heatmap of the tumor-infiltrating CD8+ T lymphocyte clusters mirroring clusters in CD8+ UMAP. Treat represents the relative ratio of each treatment in each cluster. m Feature maps for selected gene transcriptomic expression of the tumor-infiltrating CD8+ T lymphocytes Bars represent the mean and SD. Statistics were performed using two-tailed unpaired Student’s t test for (e–h); two-way ANOVA with Tukey’s multiple comparisons for (b); log-rank Mantel–Cox test for (c). Schematic illustrations were created in BioRender. Chen, S. (2025) https://BioRender.com/x52m488.