Abstract
Macrophage-based cancer cellular therapy has gained substantial interest. However, the capability of engineered macrophages to target cancer heterogeneity and modulate adaptive immunity remains unclear. Here, exploiting the myeloid antibody-dependent cellular phagocytosis biology and phagocytosis checkpoint blockade, we report the enhanced synthetic phagocytosis receptor (eSPR) that integrate FcRγ-driven phagocytic chimeric antigen receptors (CAR) with built-in secreted CD47 blockers. The eSPR engineering empowers macrophages to combat tumor antigen heterogeneity. Transduced by adenoviral vectors, eSPR macrophages are intrinsically pro-inflammatory imprinted and resist tumoral polarization. Transcriptomically and phenotypically, eSPR macrophages elicit a more favorable tumor immune landscape. Mechanistically, eSPR macrophages in situ stimulate CD8 T cells via phagocytosis-dependent antigen cross-presentation. We also validate the functionality of the eSPR system in human primary macrophages.
Similar content being viewed by others
Introduction
Macrophages are phagocytic effectors and immune modulators1,2. Oftentimes, they are the most abundant immune cells within the tumor immune microenvironment (TIME)3,4,5. Upon tumor tissue infiltration, macrophages exhibit a high degree of plasticity and are responsive to environmental stimuli6,7 which skew them toward pro- or anti-tumoral phenotypes3,4. Often immune-suppressive and pro-tumoral, tumor-associated macrophages (TAMs) retain the capacity to phagocytose tumor cells8. Tumor cells can evade macrophage-mediated phagocytosis by hijacking “don’t eat me” signals to counteract “eat me” signals elicited by their “altered-/missing-self” stresses1,8,9,10. Blocking CD47, the most prominent “don’t eat me” signal, to restore tumor cell phagocytosis has emerged as a promising strategy in clinical trials11,12.
The intrinsic tumor penetration and constant recruitment into tumor sites make monocytes/macrophages desirable candidates for adoptive cellular therapy3,4,13,14,15,16,17. Recent progress in macrophage genetic engineering propelled the development of phagocytic CAR macrophages for targeted tumor cell phagocytosis13,18,19,20,21,22,23,24,25,26. Despite the notable advancements, two substantial obstacles persist. First, tumor cells utilize antigen escape mechanisms to evade surveillance by CAR constructs, leading to inefficient responses or disease relapse27,28,29. Second, while efforts have been focused on enhancing tumor phagocytosis by engineered macrophages, as dedicated antigen-presenting cells30, the impact of adoptively transferred macrophages on the TIME and their capacity to stimulate anti-cancer T cell responses, remained largely unexplored.
In this work, utilizing adenovirus transduction, we engineered primary macrophages with enhanced Synthetic Phagocytosis Receptors (eSPR) which incorporate the FcRɣ-driven phagocytosis CAR and an auto-secreted CD47 blocker. The targeted phagocytosis synergized with CD47 blockade, empowering eSPR macrophages to effectively eliminate cancer cells with differential antigen expression. Additionally, the eSPR macrophages, possessing inherent pro-inflammatory imprints, modulated the TIME by mobilizing tumor-infiltrating T cells and myeloid cells, together orchestrating the in vivo therapeutic efficacy in immunocompetent tumor models. Finally, the eSPR system was validated in ex vivo differentiated primary human macrophages, indicating its direct translational merit as autologous cellular therapy.
Results
eSPR empowers macrophages to phagocytose tumor cells in vitro
Antibody-dependent cellular phagocytosis (ADCP) is induced through the interaction between the Fc region of the antibodies and Fcγ receptors on macrophages31,32,33,34. To explore the potential of genetically engineered autologous macrophage in mimicking the ADCP biology, we examined whether a phagocytic chimeric antigen receptor (CAR) with the intracellular signaling domain of FcRγ (FcER1G) would be compatible with downstream signaling molecules in macrophages to sustain phagocytosis. Indeed, FcER1G.CAR-installed PMA-stimulated THP1 macrophage cells were enabled to phagocytose cancer cells in an antigen-dependent and intracellular-signaling-dependent manner (Fig. 1a and Supplementary Fig. 1a–c). The THP1 phagocytosis driven by FcER1G CAR was comparable to CD3zeta CAR, an intracellular domain adopted by other groups8,17,23,24,25,26. ADCP synergized with phagocytosis checkpoint CD47 blocker (Supplementary Figs. 1d)35. Therefore, we reasoned that engineering macrophages with both phagocytic CAR and secreted CD47 blockers could lower the tumor antigen threshold to initiate phagocytosis. To this end, we tailored the enhanced Synthetic Phagocytosis Receptors (eSPR) by leveraging the myeloid phagocytosis biology and the CAR modularity. The FcER1G.CAR fuses the FcRɣ intracellular domain to drive phagocytosis signaling, with the phagocytosis tropism directed by the antigen-binding domain installed upstream of a CD8A hinge-transmembrane stalk. The FcRɣ-driven phagocytosis was further incorporated with an auto-secreted CD47 blocker connected by a cleavable furin-T2A bi-cistronic element, completing the eSPR system (Fig. 1b). The murine CD47 blocker was constructed by fusing the A4 nanobody30 to the N-terminal of a murine IgG2a Fc carrying silencing L234A, L235A, P329G, N297G (LALAPG.NG) mutations36. The LALAPG variants interrupt FcγRs binding to Fc and the NG mutation disables glycosylation, together abolishing the Fc effector function to avoid undesired “eat-me” signal input. Macrophages are terminally differentiated with limited proliferative ability and are relatively impenetrable to lentiviral transduction37. It has been reported that CD11b+ macrophages can be infected by serotype 5 adenovirus38. Indeed, we observed dose-dependent efficient transduction of in vitro differentiated murine bone marrow-derived macrophages (BMDMs) by Ad5 adenoviral vectors (Supplementary Fig. 1e). BMDMs transduced with AdV carrying the eSPR transgene showed an MOI-dependent cell surface display of CAR (Fig. 1c and Supplementary Fig. 1f). The conditioned medium of the transduced macrophages demonstrated distinct tumor cell binding by the CD47 blocker (Fig. 1d), which was sustainedly secreted by transduced macrophages (Supplementary Fig. 1g). The tumor cell-killing effect conveyed by the secreted CD47 blocker was not compromised by the murine FcR blockers (Fig. 1e), affirming the abrogated FcR binding.
a Phagocytosis of sorted empty-, FcER1G- or ZD3zeta- CAR THP1 cells. THP1 cells were pre-stimulated by PMA (n = 3). b Illustrative cartoon of the mechanism of action of the adenoviral transduced eSPR macrophages. c Representative histograms of the HER2.CAR surface display of BMDMs 48 h after adenoviral transduction. d Tumor cells binding histograms by the secreted murine CD47 blocker in the HER2.eSPR macrophages CM (n = 2). e Luminescence-assisted tumor cells killing assay of BMDM and MC38 cells, in the presence of CM from UTD or HER2.eSPR macrophages, with PBS or murine FcRs blocker (n = 4). f Tyrosine kinase inhibitors regulating the CAR-driven phagocytosis of MC38.HER2 target cells, measured in flow cytometry phagocytosis assay (n = 4). g The effect of antigen density on phagocytic preference on sorted MC38.HER2 cells with various HER2 expressions (n = 4). Pearson correlation was performed between the phagocytosis ratio (y-axis) and HER2 MFI (x-axis). h Phagocytosis of UTD-, HER2.CAR-, and HER2.eSPR- macrophages in flow cytometry phagocytosis assay with syngeneic MC38, 4T1, and CT26 derived target cells (n = 4 for 4T1, n = 6 for MC38 and CT26). i Luminescence-assisted tumor cell killing assay of UTD-, CAR-, or eSPR- macrophages, at various effector-to-target ratios, incubated with MC38, 4T1, CT26, or MDA.MB.231 derived target cells for 24 h (n = 6 for MC38.HER2, n = 4 for 4T1.HER2 and CT26.HER2, n = 3 for 4T1.CD19 and 231.IL13Rα2). Bars represent the mean and SD. Statistics were performed using two-way ANOVA with Tukey’s multiple comparison test. Schematic illustrations were created in BioRender. Chen, S. (2025) https://BioRender.com/vkvrygy.
During phagocytosis, the antigen-receptor interaction elicits “eat me” signals by inducing the clustering of ligand-engaged ITAM-containing receptors at the “phagocytic synapse”39. ADCP is driven by the phosphorylation of the Src and Syk family kinases and Bruton’s tyrosine kinase (Btk) following FcRs engagement40,41. We utilized a flow-cytometry-assisted phagocytosis assay (Supplementary Fig. 1h), which minimizes the impact of the secreted CD47 blocker, to investigate the CAR-driven cancer cell recognition and phagocytosis behavior in primary macrophages. 4D5-derived HER2-targeting eSPR (HER2.eSPR) macrophages were redirected to phagocytose target cells in an antigen-dependent fashion, which was diminished in the presence of the Syk, Src, or Btk inhibitors (Fig. 1f and Supplementary Fig. 1i), indicating that the canonical ADCP signal pathways were recruited by eSPR to elicit phagocytosis. When incubated with a panel of sorted MC38.HER2 cells with varying HER2 expression intensities (Supplementary Fig. 1j), the HER2.eSPR macrophages preferably targeted HER2-high over wildtype or HER2-low tumor cells (Fig. 1g and Supplementary Fig. 1k), in line with previous observation in CAR-T context that antigen density impacted the behavior of the 4D5-derived CAR42. When parallelly compared in the flow-cytometry-assisted phagocytosis assays, both HER2.CAR and HER2.eSPR macrophages exhibited enhanced abilities to engulf antigen-positive target cells, while the potency of the targeted tumor cell engulfment was dictated by the surface-displayed CAR (Fig. 1h and Supplementary Fig. 1l–r).
Next, to investigate how the eSPR-secreted CD47 blocker modulates phagocytosis, we utilized luminescence-based phagocytosis assays where macrophages were continuously incubated with tumor cells stably transduced with EGFP-luciferase fusion protein for an extended period. This assay allowed the accumulation of secreted CD47 blockers, and the surviving tumor cells were quantified by luminescence. HER2.eSPR macrophages demonstrated more favorable antigen-positive target cell killing over the HER2.CAR macrophages (Fig. 1i and Supplementary Fig. 1s). Additionally, we observed fortified killing of antigen-negative target cells by HER2.eSPR macrophage (Fig. 1i). To exemplify the modularity and synergy of the eSPR system, alongside the 4D5 scFv-derived HER2.eSPR, we also devised the FMC6343 scFv-derived CD19.eSPR and the IL-13 mutant (E13Y)44-derived IL13Rα2.eSPR. These eSPRs empowered macrophages to excel over their CAR and UTD counterparts in the phagocytic removal of antigen-positive and -negative tumor cells (Fig. 1i). Our data supported the notion that the synergistic action between the CAR and secreted CD47 blocker enhanced the phagocytic capacity of the engineered macrophages. In addition, the secreted CD47 blocker licensed the macrophages to deplete target cells with an expanded antigen expression spectrum.
eSPR macrophages output efficacious phagocytic removal of cancer cells in vivo
Given that HER2 is a well-established tumor-associated antigen, we focused our investigation on HER2.eSPR macrophages. To decouple the tumor cell elimination dictated by macrophage phagocytosis from the effecter functions of other immune cells, we utilized the immunodeficient RAG2−/−γc−/− BALB/c mice lacking functional mature adaptive immune compartments9. In a carcinomatosis model by intraperitoneally inoculating murine breast cancer cell 4T1 with exogenous HER2 expression (4T1.HER2) (Fig. 2a), HER2.CAR macrophages, either alone or in combination with systemically administered CD47 blocking antibody, failed to translate into sustained efficacy and overall survival benefits (Fig. 2b–d and Supplementary Figs. 2a, b). In contrast, HER2.eSPR macrophages curbed carcinomatosis tumor burden in a dose-dependent fashion and delivered the most robust and persistent therapeutic benefits (Fig. 2b–d). In a 4T1.HER2 lung metastasis model (Fig. 2e), similarly, HER2.eSPR macrophages outperformed HER2.CAR macrophages in obstructing the metastasis progression, resulting in improved survival outcomes (Fig. 2f–h and Supplementary Figs. 2c, d). Of note, treatment with CD19.eSPR macrophages, which secrete the CD47 blocker but are unable to redirect the phagocytosis toward HER2-expressing tumor cells, did not confer therapeutic benefits (Fig. 2g, h). Mechanistically, in the lung metastasis model, the matching antigen-CAR pairing allowed engineered macrophages to actively surveil (Fig. 2i) and eliminate tumor cells (Supplementary Figs. 2e, f).
a Schematic overview of 4T1-HER2 carcinomatosis model. Individual (b) and average (c) normalized bioluminescence fold-change for tumor burden of the 4T1.HER2 carcinomatosis model. Normalized to day 0. Data were pooled (n = 12 for PBS, n = 5 for 2 million HER2.CAR, n = 5 for 2 million HER2.CAR + anti-CD47, n = 8 for 1 million HER2.eSPR, n = 11 for 2 million HER2.eSPR). Statistics were calculated using data on day 8. d Kaplan–Meier survival curve of the 4T1.HER2 carcinomatosis. e Schematic overview of 4T1-HER2 lung metastasis model. Individual (f) and group average (g) normalized bioluminescence fold-change of the 4T1.HER2 lung metastasis tumor model. Bioluminescence was normalized to day 0 (n = 5). Statistical significance was calculated for day 13. h Kaplan–Meier survival curve of the 4T1-HER2 lung metastasis model. i, Representative views for 4T1.HER2 lung metastasis treated with macrophages. Tumor cells, purple, anti-HER2; transduced macrophages, green, anti-myc.tag (eSPR) (n = 2). Bar means 250 μm and 50 μm. j–m Survived tumor cells and HER2 expression of MC38-WT/HER2 cells co-cultured with macrophage in vitro (n = 4). n–q BLI quantified tumor burden and flow cytometry assessed HER2 expression of 4T1-WT/HER2 tumor cells co-inoculated with macrophages (n = 6). r Schematic overview of heterogeneous antigen MDA.MB.231 carcinomatosis model. s Bioluminescence quantification of established IL13Rα2-heterogeneous MDA.MB.231 metastasis burden i.p treated with macrophages (n = 5). Schematic overview of advanced heterogeneous antigen CT26 carcinomatosis (t) or lung metastasis (v). u Bioluminescence quantification of advanced HER2-heterogeneous CT26 carcinomatosis (n = 4 for UTD, n = 5 for HER2.CAR and HER2.eSPR). w Bioluminescence quantification of advanced HER2-heterogeneous CT26 lung metastasis (n = 6). Bars represent the mean and SEM for (c); the mean and SD for (g, k–m, o–q, s, u, and w). Statistics were performed using two-tailed Student’s t test for (m); one-way ANOVA with multiple comparison tests for (k–l and o–q); two-way ANOVA with multiple comparison tests for (c, g, n, s, u, and w); two-sided log-rank Mantel–Cox test without adjustment for (d and h). Schematic illustrations were created in BioRender. Chen, S. (2025) https://BioRender.com/x52m488.
eSPR macrophages combat tumor antigen heterogeneity
Tumor cells express heterogeneous intensities of antigen27,29, where low-intensity antigen does not always ensure efficient “eat me” signaling, evidenced by CAR-redirected phagocytic avidity for high antigen-expressing target cells (Fig. 1g). We hypothesized that blocking “don’t eat me” signals may lower the threshold of macrophage phagocytosis to engulf target cells with lower antigen expression. To investigate this theory, we transduced MC38 cells to express HER2 across a continuous spectrum, with roughly 50% HER2 positivity (Fig. 2j). These cells were incubated with various macrophages for 18 h, allowing the secreted CD47 blocker to accumulate and functionally impact the phagocytosis. Remnant tumor cells and their HER2 expression were quantified (Fig. 2j). HER2.CAR macrophages predominantly phagocytosed high HER2-expressing tumor cells (Fig. 2k–m). In comparison, HER2.eSPR macrophages phagocytosed more tumor cells overall (Fig. 2k). They effectively eliminated target cells with minimum HER2 expression, as indicated by the lower HER2 expression on the residual tumor cells (Fig. 2l–m), suggesting that the built-in CD47 blocker sensitized CAR-redirected phagocytosis.
Next, in an orthotopic inoculation model, macrophages were co-inoculated with antigen heterogeneous 4T1 cells (50% HER2 positivity), and tumor burden growth was monitored (Supplementary Fig. 3a). HER2.eSPR macrophages more prominently delayed tumor growth than HER2.CAR macrophages (Fig. 2n, o and Supplementary Fig. 3b, c). While the HER2 expression intensity on remanent tumor cells appeared to be on par between HER2.eSPR and HER2.CAR (Fig. 2p, q and Supplementary Fig. 3d), the significantly lower tumor burden indicated effective removal of HER2-negative tumor cells by HER2.eSPR macrophages. Parallelly, in mice with lung metastasis from IL13Rα2+ tumor cells spiked with antigen-negative counterparts (IL13Rα2+:IL13Rα2- ratio of 75%:25%) (Fig. 2r), treatment with IL13Rα2.eSPR macrophages proved more efficacious than IL13Rα2.CAR macrophages in delaying lung metastasis progression (Fig. 2s and Supplementary Fig. 3e), highlighting the modularity and superior efficacy of the eSPR system in targeting tumor antigen heterogeneity.
Recognizing the limited efficacy of CAR macrophages as monotherapy in addressing established tumor burdens25,26, we investigated whether eSPR macrophages engineered with built-in secreted CD47 blockers could suppress tumor progression in advanced xenograft models, particularly in antigen-heterogeneous tumors. Antigen heterogeneous CT26 tumor cells (HER2+: wildtype ratio of 50%:50%) were inoculated to generate carcinomatosis and lung metastasis models respectively. Macrophage treatments were administered after the establishment of advanced metastasis burden (Fig. 2t, v). In both models, HER2.CAR macrophages were relatively ineffective, in line with previous reports25,26. Conversely, HER2.eSPR macrophages stalled the progression of advanced antigen-heterogeneous metastasis (Fig. 2u, w, and Supplementary Fig. 3f–i), underscoring the synergy of built-in CD47 blocker with CAR in combating tumor antigen heterogeneity.
Adenoviral transduction eSPR macrophages are inherently pro-inflammatory
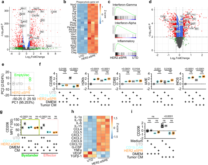
Macrophages sense adenovirus and initiate inflammation responses, independent of the transgenes they carry14,45. To elucidate how the adenoviral transduction imprinted macrophages, we comprehensively profiled the HER2.eSPR macrophages with multiple layers of approaches. At 48 h post-transduction, macrophages exhibited distinctive transcriptomic and proteomic landscapes (Supplementary Fig. 4a, b). A panel of interferon-associated genes (Isg15, Isg20, Ifit1, Ifit2, and Ifit3), pro-inflammatory macrophages markers (Clec4e and Cd38), and pro-inflammatory cytokine genes (Tnf, Ccl4 and Cxcl2) were upregulated (Fig. 3a). Concurrently, signature genes associated with immunosuppression, such as Mrc1 (encoding CD206), Trem2, Apoe, and Stab1, were downregulated (Fig. 3a). Additionally, downregulation of Csf1r and upregulation of Adgre1 (F4/80) were observed in HER2.eSPR macrophages (Fig. 3a), a pattern indicative of pro-inflammatory macrophages with enhanced phagocytic ability that we reported34. Gene Set Enrichment Analysis (GSEA) revealed significant enrichment of gene sets involved in interferon and inflammatory responses (Fig. 3c) which was supported by the upregulation of multiple interferon-associated genes (Isg15, Isg20, Ifit1, ifit2, Ifi35, and Ifi44) at the protein level. Among the most downregulated are signature markers associated with macrophage immunosuppression (Mrc1, Trem2, Mertk, Chil3, and C5ar1) and tumor progression (Tgfb1) (Fig. 3d).
a Volcano plot of differentially expressed genes in HER2.eSPR vs UTD macrophages in NGS bulk RNA sequence (n = 3). b Heatmap of distinctively upregulated genes in phagocytosis Reactome gene set. c Enrichment plots for the top three enriched pathways in the GSEA, using the human hallmarks molecular signatures database. d Volcano plot of differentially expressed genes in eSPR vs UTD macrophages in proteomic analysis (n = 3). e PCA plot for NGS bulk RNA sequencing of UTD, empty adenoviral vector (EmptyVec), and HER2.eSPR macrophages (n = 2). f Log2 Normalized MFI ratio changes of UTD, CD19.CAR and HER2.eSPR macrophages, treated with fresh medium or tumor CM (n = 3), normalized to UTD in fresh medium. g CD206 MFI changes of bystander (green square) and effector (pink square) macrophages co-cultured in the presence of fresh DMEM or tumor CM for 48 h (n = 4). h Cytokine concentration heat map of the distinctively changed cytokines in HER2.eSPR macrophage secretome measured by multiplex (n = 3). i Log2 Normalized CD206 MFI ratio changes for naïve bystander macrophages treated with various CM for 48 h (n = 3), normalized to UTD in fresh medium. Bars represent the mean and SD. Statistical analyses were performed using one-way ANOVA with Tukey’s multiple comparison for (f and i); and two-way ANOVA with Tukey’s multiple comparison for (g).
Flow cytometry phenotyping aligned with the transcriptomic and proteomic profiling (Supplementary Fig. 4c), collectively indicating a pro-inflammatory-skewed (M1) phenotype. In addition, reactome gene set analysis of the transcriptome showed multiple upregulated genes in the phagocytosis signaling pathway (Fig. 3b), which was strengthened by proteomic analysis as key effectors such as Syk, Ptk2, Hck, Vav1, Lyn, and Vasp were significantly upregulated (Fig. 3d), highlighting the elevated phagocytic ability of the engineered macrophages. At 96 h post-transduction, Principal Component Analysis (PCA) demonstrated that empty vector and HER2.eSPR-transduced macrophages converged on the opposite side of UTD macrophages (Fig. 3e). Transcriptomic analysis and flow cytometry phenotyping (Fig. 3f) confirmed that the persistent pro-inflammatory signature was due to adenoviral transduction rather than the transgene payload. It is noteworthy that adenoviral transduction per se did not confer in vivo phagocytic efficacy (Supplementary Fig. 4d).
Pro-inflammatory eSPR macrophages reject tumor repolarization
Macrophages are highly plastic and prone to tumoral stimuli reshaping4. We investigated the in vitro phenotypic behavior of transduced macrophages under tumoral influence. UTD macrophages upregulated the canonical inhibitory macrophage marker CD20646,47,48,49, among other perturbations, after tumor-conditioned medium (CM) treatment (Fig. 3f). Of note, following exposure to tumor CM, transduced macrophages maintained decreased CD206 expression levels and sustained elevated expression of MHCs, co-stimulatory molecules, and iNOS after exposure to tumor CM (Fig. 3f and Supplementary Fig. 4e), reflecting an inherent resistance of adenoviral transduced macrophages to tumoral control. We hypothesized that the intrinsic pro-inflammatory features of the transduced macrophages could defend naïve bystander macrophages from tumoral influence. To this end, we co-cultured effector macrophages with naïve bystander macrophages in the presence of tumor CM and assessed CD206 modulation (Supplementary Fig. 4f). As expected, transduced macrophages (CD19.CAR and HER2.eSPR) maintained low CD206 expression under tumoral stimuli, whereas the control effectors surrendered (Fig. 3g and Supplementary Fig. 4g, h). Notably, bystander macrophages synchronized with effector cells regarding phenotypic responses to tumor CM exposure (Fig. 3g and Supplementary Fig. 4g, h), evidencing that the transduced macrophages effectively shielded the bystander cells from tumoral influence. We observed a pro-inflammatory secretome in the transduced macrophages (Fig. 3h and Supplementary Fig. 4i). To interrogate if the bystander macrophage shielding (Fig. 3g) relies on cell-cell contact, we devised an effector macrophage CM transfer assay. Bystanders receiving CM from transduced macrophages (CD19.CAR and HER2.eSPR) adopted a less suppressive phenotype that was largely resistant to tumoral stimuli (Fig. 3i), affirming the role of soluble factor communication. To functionally characterize the impact of engineered macrophages on the phagocytic ability of bystander macrophages, we cultured bystander macrophages in control or tumor CM to induce respective phenotypes, and then introduced various effector cells and target cells (Supplementary Fig. 4j, k). The phagocytic ability of bystander macrophages was inevitably compromised by the tumoral impacts, and HER2.CAR macrophages exhibited a slight positive impact. In contrast, HER2.eSPR macrophages significantly potentiated the phagocytic capacity of tumor-educated bystander macrophages (Supplementary Fig. 4l), which is likely attributed to the combinatory impacts of bystander macrophage reprogramming and CD47 blocker secretion.
eSPR macrophages do not induce detectable tissue toxicity
We next sought to characterize the persistence and distribution of the engineered macrophages. Macrophages were co-transduced with adenoviral vectors carrying the HER2.eSPR and firefly luciferase for in vivo tracking. In tumor-free immunocompetent mice, the HER2.eSPR macrophages were sequestered in the lung immediately post-injection, followed by a rapid transition to the liver where the signals gradually deteriorated (Supplementary Fig. 5a, b).
CD47 blockade demonstrated certain toxicity11. Inflammatory-activated macrophages are also associated with the adverse effects induced by CAR-T therapies50. To evaluate the safety profile of inflammatory eSPR macrophages which secret CD47 blockers, HER2.eSPR macrophages were i.v injected into tumor-free immunocompetent mice. In line with the in vivo tracking (Supplementary Fig. 5a, b), immunohistochemical staining revealed apparent HER2.eSPR macrophage enrichment in the liver and spleen, with fewer detected in the lung by day 7. By day 30, the HER2.eSPR macrophages were absent in the liver and lung, but some resided in the spleen (Supplementary Fig. 5c). Comparatively, histological examination did not detect apparent tissue destruction or toxicity in organs infiltrated by eSPR macrophages (Supplementary Fig. 5c).
eSPR macrophages cross-present to T cells to elicit durable tumor control
The T lymphocytes have become a focal point for engaging tumors in an antigen-directed manner, while macrophages are professional phagocytes and APCs sitting at the crossroad connecting innate and adaptive immune responses1,28,51,52,53. Thus far, engineered macrophages were mainly evaluated in immunodeficient mouse models for their phagocytic effector role14,23,24,25,26. To fill in the knowledge gap, we determined how eSPR macrophages bridge innate and adaptive immunity.
HER2.eSPR macrophages displayed significantly upregulated OVA257-264/H2-Kb complex post incubation with MC38.HER2 cells expressing exogenous OVA (MC38-O/H) (Fig. 4a, b), which directly correlated with target tumor cell phagocytosis (Fig. 4c and Supplementary Fig. 6a). Utilizing the well-established OVA/OT-I/II systems, we functionally evaluate T cell proliferation induced by macrophage antigen presentation, by co-culturing T cells and macrophages with matching MHC-TCR pairs in vitro in the presence of tumor cells. When fed with the MDA.MB.468 cells expressing exogenous HER2 and OVA (MDA.MB.468-HER2.OVA), HER2.eSPR macrophages, but not the CD19.CAR nor UTD counterparts, induced the proliferation of OT-I T cells that react to the OVA257-264/H2-Kb complex (Fig. 4d and Supplementary Fig. 6b). In contrast, MC38-O/H-fed macrophages failed to induce the proliferation of OT-II T cells which recognize OVA323-339/I-Ab complex (Fig. 4e and Supplementary Fig. 6c), despite confirmed phagocytosis-induced OVA257-264/H2-Kb display (Fig. 4a, b). Notably, using the model antigen ovalbumin, which does not require the ADCP-mimicking CAR for engulfment, transduced macrophages exhibited T cell activation capacity comparable to splenic DCs (Supplementary Fig. 6c–f). In line with previous reports54,55,56, our data indicated that macrophages preferably prime CD8+ T cells via antigen cross-presentation after phagocytosis. Additionally, the pro-inflammatory secretome of the transduced macrophages could enhance T cell activation and proliferation in the presence of CD3/28 activation beads as artificial antigen-presenting cells (Supplementary Fig. 6g, h).
OVA/H2-Kb surface display on macrophages after phagocytosis. Representative scatter plots (a) and quantified ratio (b) of the surface OVA/H2-Kb expression (n = 3). c Macrophages surface OVA/H2-Kb display in correlation to phagocytosis. Pearson correlation was performed between the phagocytosis index and OVA/H2-Kb display ratios (n = 4). Proliferation of naïve OT-I (d) or OT-II (e) T cells cocultured with tumor-fed macrophages for 72 h (n = 3). f Schematic overview of MC38.HER2 carcinomatosis immunocompetent model. n = 15 for PBS, n = 10 for CD19.CAR, n = 11 for HER2.eSPR, n = 11 for B2M−/− HER2.eSPR. Data were pooled. g Kaplan–Meier survival curve of MC38.HER2 carcinomatosis with early treatment. h MC38 rechallenge for the survivors in the HER2.eSPR group or age-matched controls. i Schematic overview of MC38.HER2 carcinomatosis immunocompetent model. n = 5 for PBS, n = 5 for CD19.CAR, n = 13 for HER2.eSPR. j Kaplan–Meier survival curve of MC38.HER2 carcinomatosis with late treatment. k Schematic overview of MC38.HER2 carcinomatosis immunodeficient model. n = 4 for PBS, n = 5 for HER2.eSPR and B2M−/− HER2.eSPR. l Kaplan–Meier survival curve of MC38.HER2 carcinomatosis immunodeficient mice with early treatment. Representative scatter plots showing no apparent CD45.1 macrophage migration into lymph nodes (m) and phenotyping of dendritic cells (n) in tumor-draining lymph nodes (mediastinal-) and non-draining lymph nodes (inguinal-) from MC38.HER2 carcinomatosis-bearing mice with CD45.1 macrophage treatment (n = 4). o, p Flow cytometry phenotyping of lymphocytes from the tumor-draining lymph nodes (mediastinal-) and non-draining lymph nodes (inguinal-) from MC38.HER2 carcinomatosis-bearing mice with macrophage treatment (n = 4). Bars represent the mean and SD. Statistics were performed using one-way ANOVA with Tukey’s multiple comparisons for (n–p), two-way ANOVA with Tukey’s multiple comparisons for (b, d, and e); two-sided log-rank Mantel–Cox test without adjustment for (g, j, and l). Schematic illustrations were created in BioRender. Chen, S. (2025) https://BioRender.com/x52m488.
Next, we investigated how the interaction between HER2.eSPR macrophages and T cells modulates therapeutic efficacy. To this end, we utilized the B6.HER2 tg mice, which exhibit central immune tolerance to human HER257. MC38.HER2 carcinomatosis-bearing mice were treated intraperitoneally with engineered macrophages (Fig. 4f, i). As expected, all mice in the PBS or antigen/CAR-mismatched CD19.CAR macrophage groups were eventually overwhelmed by overgrown peritoneal tumor burdens. HER2.eSPR macrophage treatment demonstrated significant survival benefits, with the majority of the mice achieving tumor-free (Fig. 4g, j, Supplementary Fig. 7a, c). There were no signs of abnormal bodyweight changes in the mice that survived primary carcinomatosis (Supplementary Fig. 7b, d), suggesting minimum treatment-associated systemic toxicity. Subsequently, the surviving HER2.eSPR macrophage-treated mice were subcutaneously rechallenged with parental MC38 tumor cells. Most of the mice were immune to tumor rechallenge, while the remainder exhibited significantly delayed tumor development (Fig. 4h). Notably, there was a significantly decreased survival probability for mice treated with MHC-I-deficient (B2M−/−) HER2.eSPR macrophages compared to their antigen cross-presentation-competent counterparts (Fig. 4g), highlighting the crucial role of macrophage antigen cross-presentation in conferring persistent anticancer efficacy. Treating MC38.HER2 carcinomatosis-bearing immunodeficient mice with HER2.eSPR macrophages (Fig. 4k) significantly prolonged the overall survival but failed to achieve durable tumor-free (Fig. 4l and Supplementary Fig. 7e, f), emphasizing the indispensability of endogenous T cells in mediating durable anti-tumor protection elicited by eSPR macrophages. Notably, in immunodeficient mice, the lack of cross-presentation competency showed no impact on engineered macrophages’ phagocytic tumor elimination (Fig. 4l), suggesting the cross-presentation is independent and downstream of phagocytosis.
Lymph nodes are privileged immune niches28,53,58,59,60. Peritoneal antigen drains to mediastinal lymph nodes61,62 and bone-marrow-originated monocytes can migrate into lymph nodes under pathological conditions63. We questioned if the memory adaptive immune responses were fostered in the tumor-draining lymph nodes via antigen cross-presentation by HER2.eSPR macrophages. To this end, tumor-draining lymph nodes (mediastinal-) (TdLNs) and non-draining lymph nodes (inguinal-) were examined via flow cytometry in mice treated with CD45.1 congenic UTD or HER2.eSPR macrophages (Supplementary Fig. 7g, h) and by immunohistochemical staining in mice treated with syngeneic UTD or HER2.eSPR macrophages (Supplementary Fig. 7i). We were unable to detect macrophages in the TdLNs in both experiments (Fig. 4m and Supplementary Fig. 7i), suggesting the inability of ex vivo differentiated bone marrow-derived macrophages to migrate into lymph nodes, despite moderately increased CCR7 expression following adenoviral transduction (Supplementary Fig. 7j). Additionally, we did not detect apparent changes in the proportion and costimulatory molecule expression for the CD11chi MHC-IIint resident DC cells and CD11chi MHC-IIhi migratory DC cells (Fig. 4n), or the proportion of T cells (Fig. 4o) in the TdLNs. However, we observed moderately increased levels of activation (CD44) for CD4+ T cells and CD8+ T cells, as well as TNFα-producing CD8+ T cells (Fig. 4o, p and Supplementary Fig. 7k), suggesting the potential existence of redundant mechanism(s) in regulating T cells activation in the TdLNs. Collectively, our data suggested that HER2.eSPR macrophages capturing and displaying the tumor antigen via re-directed phagocytosis is crucial for the priming and activation of tumor-reactive T cells.
eSPR macrophages are resistant to tumoral influence and instill pro-inflammatory traits into the TIME
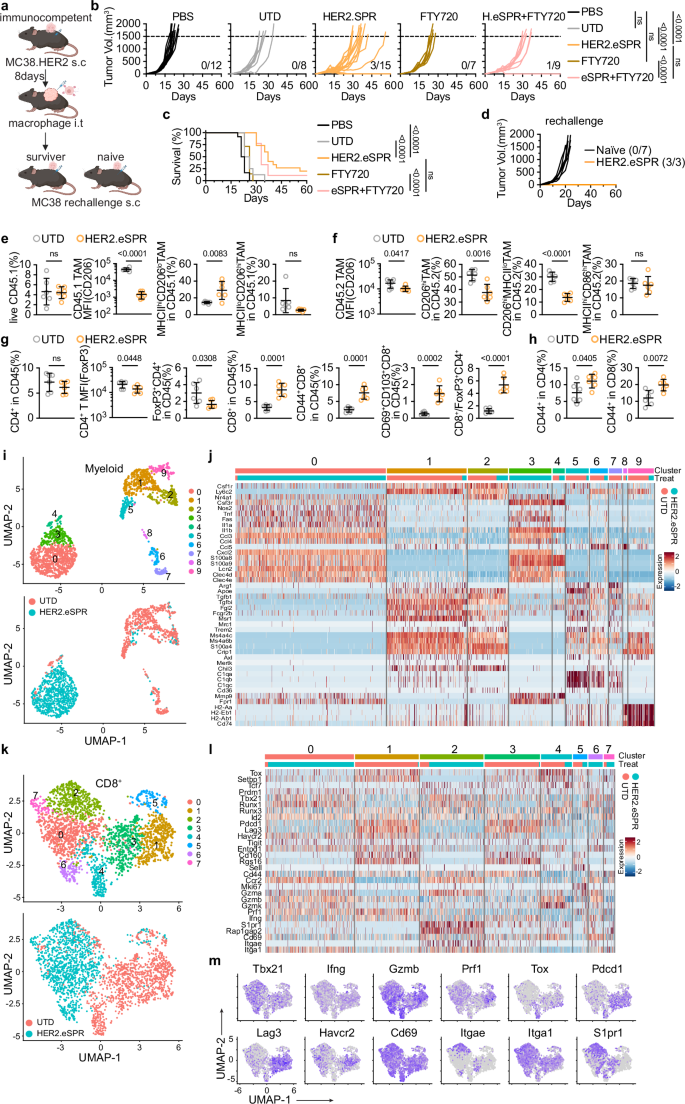
Myeloid cells in the TIME play a vital role in the maintenance of tumoricidal functionality for tumor-infiltrating T cells64,65,66. To investigate if local immune reactions can be induced by HER2.eSPR macrophages, we intratumorally treated the established MC38.HER2 subcutaneous tumors with macrophages (Fig. 5a). HER2.eSPR macrophages delayed tumor development, with 20% (3/15) of the mice being cured, resulting in improved overall survival (Fig. 5b, c). Notably, all cured mice rejected subsequent MC38 rechallenge (Fig. 5d). Our data suggested that locally administered HER2.eSPR macrophages were efficacious and capable of establishing durable tumor-specific memory immune responses. To further elucidate whether HER2.eSPR macrophages fostered T cell anti-cancer responses at the tumor local site, we utilized FTY720 (Fingolimod)67, a sphingosine-a-phosphate that precludes T cells from egressing out of lymphoid tissues to enter peripheral circulation (Supplementary Fig. 8a). FTY720 was given after tumor tissues became palpable yet naïve to macrophage treatment, thus barring the inflow of additional fresh peripheral lymphocytes into the tumor tissues68. The addition of FTY720 did not abrogate the therapeutic efficacy of HER2.eSPR macrophages (Fig. 5b, c), suggesting the capacity of HER2.eSPR macrophages to stimulate pre-existing T cells, likely CD8+ T cells, in situ for anti-tumor activity.
a Schematic overview of MC38.HER2 xenograft in immunocompetent model. Mice received two doses of macrophage treatment intratumorally. b MC38.HER2 tumor tissue volume growth curves (n = 12 for PBS, n = 8 UTD macrophages, n = 15 for HER2.eSPR macrophages. n = 7 for PBS + FTY720, and n = 9 for HER2.eSPR macrophages + FTY720). Data were pooled. Statistical analysis used data cut-off on day 26. c Kaplan–Meier survival curve of the mice with MC38.HER2 xenograft. d MC38 tumor cells rechallenge at the right flank of the survivor in the MC38 xenograft experiment or age-matched controls. Individual tumor volume growth curves are shown. The number of mice immune from tumor rechallenge was shown. e–g Flow cytometry phenotyping of the tumor-infiltrating leukocytes in MC38.HER2 tumor tissues (n = 6). h Flow cytometry phenotyping of the tumor-draining lymph nodes in MC38.HER2 subcutaneous tumor model (n = 6). i UMAP plots showing tumor-infiltrating myeloid clusters in the MC38.HER2 subcutaneous model, as highlighted by clusters (top) or by treatment (bottom). j Representative gene expression heatmap of the tumor-infiltrating myeloid clusters mirroring clusters in Myeloid UMAP. Treat represents the relative ratio of each treatment in each cluster. k UMAP plots showing tumor-infiltrating CD8+ T lymphocyte clusters in the MC38.HER2 subcutaneous model, as highlighted by clusters (top) or by treatment (bottom). l Representative gene expression heatmap of the tumor-infiltrating CD8+ T lymphocyte clusters mirroring clusters in CD8+ UMAP. Treat represents the relative ratio of each treatment in each cluster. m Feature maps for selected gene transcriptomic expression of the tumor-infiltrating CD8+ T lymphocytes Bars represent the mean and SD. Statistics were performed using two-tailed unpaired Student’s t test for (e–h); two-way ANOVA with Tukey’s multiple comparisons for (b); log-rank Mantel–Cox test for (c). Schematic illustrations were created in BioRender. Chen, S. (2025) https://BioRender.com/x52m488.
To explore how HER2.eSPR macrophages modulated the TIME, tumor-infiltrating leukocytes and tumor-draining lymph nodes were phenotypically analyzed (Supplementary Fig. 8b, c). Mice were treated with congenic CD45.1 UTD or HER2.eSPR macrophages, allowing us to distinguish adoptively transferred effector macrophages from endogenous bystander myeloid cells. Both CD45.1 macrophages constituted a small portion of the total tumor-infiltrating leukocytes (Supplementary Fig. 8d), but retained at comparable levels (Fig. 5e and Supplementary Fig. 8d). Compared to UTD macrophages, HER2.eSPR macrophages withstood the in vivo tumoral polarization, as indicated by lower overall CD206 expression intensity and increased MHC-IIhighCD206low ratio (Fig. 5e and Supplementary Fig. 8d). Collectively, our data fortified the notion that adenoviral transduced eSPR macrophages are resistant to tumoral influences. HER2.eSPR macrophages did not alter the infiltration of endogenous CD45.2 leukocytes (Supplementary Fig. 8d), but significantly reduced CD206 expression in bystander TAMs, which comprised over 70% of the CD45.2 leukocytes (Fig. 5f and Supplementary Fig. 8d). Particularly there was a significant reduction of the MHC-IIlow CD206high TAM population in HER2.eSPR macrophage-treated tumors (Fig. 5f). Additionally, adjustments of CD11b+Gr-1high neutrophils and MHC-IIhighCD86highCD11c+ dendritic cells were noted within HER2.eSPR macrophage-treated tumors, although these populations represented relatively small proportions (Supplementary Fig. 8d).
Over the adaptive immune arm, HER2.eSPR macrophage treatment dampened FoxP3+ CD4+ T cells (Fig. 5g). Conversely, there was an increase in the ratios of tumor-infiltrating CD8+ T cells and memory-like CD44+ CD8+ T cells (Fig. 5g). In line with previous reports that pro-inflammatory macrophages are associated with increased tissue-resident memory T (Trm) cells – a crucial local anticancer immunity mediator69,70, we observed increased CD69+CD103+ CD8+ T cells in HER2.eSPR macrophage-treated group (Fig. 5g). Additionally, in this subcutaneous tumor model, we did not detect CD45.1 macrophage infiltration in the TdLNs (Supplementary Fig. 8e). While there were similar levels of CD4+ and CD8+ T cells in the TdLN (Supplementary Fig. 8e), we observed an increase in CD44+ T cells in the HER2.eSPR macrophage-treated group (Fig. 5h).
To further delineate the immune landscape in the TIME with higher resolution, tumor-infiltrating leukocytes (CD45+ cells) were isolated from UTD or HER2.eSPR macrophage-treated mice and subjected to single-cell RNA sequencing (scRNA-seq) (Supplementary Fig. 9a, b). Unbiased analyses identified 10 myeloid cell clusters (Fig. 5i). UTD macrophage-treated tumors were dominated by inhibitory mono/macrophage clusters C1-2, and suppressive macrophage clusters C5-7, which were mostly depleted in HER2.eSPR macrophage-treated tumors. Both clusters C1 and C2 were characterized by canonical immune-inhibitory genes such as Apoe, Tgfb1, Fcgr2b, Trem2, Axl and S100a471, while cluster C1 was additionally featured with M2-associated scavenger Msr172, TREM2-associated CD20-like family Ms4a4c73, immunosuppression-related Fgl274, and Arg1 (Fig. 5j). Clusters C5-7 uniformly upregulated complement-associated C1qa, C1qb, and C1qc expression, known for macrophage inflammasome inhibition75, in addition to angiogenic-associated Apoe, Arg1 and Mrc1 (Fig. 5j). In comparison, in HER2.eSPR macrophage-treated tumors, the depletion of inhibitory TAM clusters coincided with the rise of pro-inflammatory macrophage cluster C0, which expressed almost exclusively various canonical pro-inflammatory macrophage genes such as Nos2, Tnf, Fas, Il1a, Il1b, Cxcl2, S100a8/a976 (Fig. 5j). Pro-inflammatory cluster C3 (Csf3r, Tnf, Fas, Il1b, Cxcl2) appeared almost exclusively in HER2.eSPR macrophage-treated tumors, indicating an inflamed myeloid compartment. Dendritic cell clusters C8 and C9 were also detected.
The HER2.eSPR macrophage treatment drove tumor-infiltrating CD4+ T cells toward less immuno-suppressive paths. Two inhibitory clusters were largely depleted in HER2.eSPR macrophages treated tumors, namely the Klrg1+ IL10-producing Treg cluster C2 (Foxp3, Il2ra, Il10, Ikzf2, Klrg1, Ctla4 and Icos) associated with severe immune suppression77 and the T helper 2-like cluster C4 (Gata3, Tcf7 (encoding TCF1), Tbx21 (encoding T-bet) and Il4) (Supplementary Fig. 9c, d). Additionally, HER2.eSPR macrophage treatment ameliorated the exhaustion level of tumor-infiltrating CD8+ T cells, demonstrated by the dramatic deprivation of terminal exhausted cluster C1 and precursor exhausted-like cluster C4 (Fig. 5k–m and Supplementary Fig. 9e). Cluster C1 was characterized by the expression of Tox, Setbp1, Pdcd1 (encoding PD-1), Lag3, Havcr2 (encoding Tim-3), Tigit, and Entpd1 (encoding CD39), and cluster C4 by Tox, Setbp1, Tcf7 and Pdcd1 and Cd16078,79,80 (Fig. 5k–m and Supplementary Fig. 9e). Exhausted cell clusters were replaced with effector-like CD8+ T cells cluster C0 (Tbx21, Id2, Havcr2, Entpd1, Gzmb, Prf1, Ifng and Ccr2)81, and memory-like infiltrating CD8+ T cell cluster C2 (Tbx21, S1pr1, Rap1gap2, Cd44, and Ifng)82 were highly enriched in tumors treated with HER2.eSPR macrophages (Fig. 5k–m and Supplementary Fig. 9e). Consistent with previously reported transcriptional signature83,84,85, we detected an emerging CD8+ T cell cluster C6 in HER2.eSPR macrophage-treated tumors, characterized by tissue residency (Cd69, Itgae, Itga1) and functionality (Gzmb, Prf1, Ifng, Pdcd1) (Fig. 5m and Supplementary Fig. 9f).
Taking together, the transcriptomic and phenotypic evidence demonstrated that the HER2.eSPR macrophage treatment sustained pro-inflammatory TIME modulation and enhanced adaptive immunity.
Installation of eSPR to primary human monocyte-derived macrophages
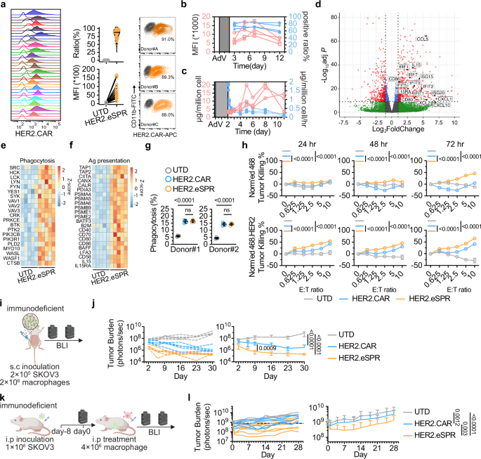
Lastly, we evaluated the applicability of the eSPR system in primary human macrophages. The human HER2.eSPR system was constructed by placing the HER2.FcRγ.CAR upstream of a Fc-effector function-silenced human CD47 blocker, which was constructed by fusing affinity-maturated SIRPα variant CV1 with the human IgG1 Fc variant (LALAPG.NG)36,86. Ad5 adenovirus vector consistently transduced human CD14+ monocytes-derived macrophages, resulting in high surface HER2.CAR display (Fig. 6a). Surface HER2.CAR display on transduced human macrophages peaked at day 5–7 and persisted to at least day 12 during in vitro culture (Fig. 6b). The conditioned medium of transduced human macrophages showed functional tumor cell binding while sparing FcR engagement (Supplementary Fig. 10a, b), and effectively elicited FcR-independent tumor killing (Supplementary Fig. 10c). The human CD47 blocker secretion remained stable, with an average secretion of 138 ng per hour per 1 million transduced macrophages on day 11 post-transduction, quantified using a customized ELISA in a time-course fashion (Fig. 6c). Unbiased hierarchical clustering of paired UTD and adenoviral transduced macrophages from 5 donors showed distinct transcriptome profiles (Supplementary Fig. 10d). Interferon-associated and pro-inflammatory chemokine genes were upregulated in transduced human macrophages, indicating a pro-inflammatory transcriptome (Fig. 6d). GSEA (Supplementary Fig. 10e) and KEGG pathway analysis (Supplementary Fig. 10f) both echoed the canonical M1-activated macrophage phenotype. Gene set profiling also revealed upregulated expression of genes associated with phagocytosis signaling as well as antigen processing and presentation (Fig. 6e, f). Functionally, HER2.eSPR redirected the engineered human macrophages to phagocytose HER2-positive target cells, as shown in the flow cytometry-assisted phagocytosis assay (Fig. 6g and Supplementary Figs. 10g–j). In a SKOV3 carcinomatosis mouse model (Supplementary Fig. 11a), HER2.eSPR human macrophage treatment led to distinct tumor growth inhibition, translated into enhanced overall survival (5/10) (Supplementary Fig. 11b–d).
a Adenovirus penetration of primary human macrophages differentiated in vitro from CD14+ monocytes (n = 20). b Quantified expression intensity (red) and ratios (blue) of HER2.CAR on AdV-transduced primary human macrophages (n = 4). c Secreted human CD47 blocker quantified by a customized ELISA in the conditioned medium from human macrophages (n = 3). d Volcano plot of differentially expressed genes in eSPR- vs UTD- human macrophages in NGS bulk RNA sequence (n = 5). e, f Gene expression heat map of distinctively upregulated genes. g Phagocytosis of human macrophages in flow cytometry phagocytosis assay with SKOV3 tumor cells (n = 4). h Luminescence-assisted tumor cell killing assay of human macrophages with wildtype or HER2 overexpressed MDA.MB.468 tumor cells (n = 4). i Schematic overview of SKOV3 and human macrophage co-inoculation. j BLI-measured subcutaneous SKOV3 co-inoculated with human macrophages (n = 5 for UTD and HER2.CAR, n = 6 for HER2.eSPR). Statistical analysis was performed using data on day 9 for HER2.CAR vs HER2.eSPR, and day 30 for UTD vs HER2.CAR and HER2.eSPR. k Schematic overview of SKOV3 carcinomatosis late treatment model. l BLI-measured SKOV3 carcinomatosis tumor burden treated (n = 5 for UTD and HER2.CAR, n = 6 for HER2.eSPR). Bars represent the mean and SD. Statistics were performed using one-way ANOVA with Tukey’s multiple comparison test for (g); and two-way ANOVA with Tukey’s multiple comparison test for (h, j, and l). Schematic illustrations were created in BioRender. Chen, S. (2025) https://BioRender.com/x52m488.
In the luminescence-assisted tumor cell killing assay, HER2.eSPR macrophages demonstrated superior clearance of target tumor cells over UTD and HER2.CAR macrophages (Fig. 6h and Supplementary Fig. 10k). When co-inoculated in vivo with SKOV3 tumor cells to NSG mice subcutaneously (Fig. 6i), HER2.eSPR macrophages enhanced tumor elimination compared to the HER2.CAR macrophages (Fig. 6j and Supplementary Fig. 11e). In an established SKOV3 carcinomatosis mouse model (Fig. 6k), HER2.eSPR macrophage treatment more prominently inhibited the progression of carcinomatosis burden (Fig. 6l and Supplementary Fig. 11f).
Discussion
Macrophages play a significant role in TIME construction as well as cancer progression4,5. They are also crucial effectors for anti-cancer antibody therapies87. In macrophage-based immunotherapy, there has been a paradigm shift from TAM elimination to reprogramming2,14. We sought to explore the feasibility and mechanism underlying the targeted phagocytic tumor elimination and immune modulation through genetically engineered macrophages.
Along the lines that CAR constructs for T cells employ intracellular domains involved in native TCR signal pathways (CD3ζ, CD28, and/or 4-1BB), we incorporated the intracellular domain of FcRɣ, a crucial facilitator for ADCP signaling pathway in myeloid cells1, into CAR constructs, which drives efficient phagocytosis in macrophages with multiple origins and from various human donors. Our work, inspired by the synergistic effect of ADCP and phagocytosis checkpoint CD47 blockade35, sought to explore the therapeutic potential by genetically combining ADCP and locally secreted CD47 blockade. Recently, CAR-T cells were engineered to secrete CD47 blockers to bypass antigen sink, improve safety, and mobilize bystander TAMs to phagocytose12,88,89. In addition, antigen escape has been identified as a key driver of immune evasion and tumor relapse27,29. Engineering macrophages with phagocytic chimeric antigen receptors alone14,18,22,23,24,25,26 may fall victim to the very mechanism of restricted tumoral antigen expression, leading to inferior phagocytosis90. Blocking CD47 effectively modulates the phagocytosis behaviors of professional phagocytes, including macrophages, underlined by the principal discovery that tumor cells often overexpress “don’t eat me” signals to counteract “eat me” signals and evade clearance by the innate immune system9,91. Our data strongly support the notion that CD47 blocker-reinforced modular eSPR system potentiated macrophages with powerful phagocytic tumor elimination in multiple tumor models, especially those with heterogeneous antigen expression.
Unlike the CAR-T cells27,43, thus far there lacks evidence supporting the notion of proliferation and long-term persistence for engineered macrophages after engaging antigen-matching tumor cells27. It is challenging to solely rely on the phagocytosis of engineered macrophages to achieve durable tumor control, given the sustained proliferation and replicative immortality nature of tumor cells92. In our work, cross-presentation competent eSPR macrophages achieved durable tumor-specific memory immune responses in a syngeneic immunocompetent environment, while host immunodeficiency abrogated this substantial anti-tumor protection, collectively highlighting the necessity of innate and adaptive immune interaction in orchestrating robust anti-tumor immune responses. Our work provided insights on mobilizing adaptive immune cells for the development of myeloid-centric engineered cellular therapy, such as autologous or in vivo engineered.
Tumor-draining lymph nodes are essential hubs modulating tumoricidal T cell immune responses59,60,61. Bone marrow-originated monocytes63,93 and ex vivo-generated macrophages with enforced CCR7 expression94 can migrate into and reside in the lymph nodes. Our data did not support the notion that ex vivo differentiated adenoviral transduced bone marrow-derived HER2.eSPR macrophages can migrate into tumor-draining lymph nodes to facilitate tumor-specific T cell stimulation. It’s noteworthy that only a minor fraction of subcutaneous administrated bone marrow-derived DCs can migrate into draining lymph nodes95. Nevertheless, our work highlighted the importance of tumor antigen capture and presentation by engineered macrophages in T cell priming and activation. The fact that MHC-I deficiency in HER2.eSPR macrophages did not completely abrogate their efficacy to achieve cancer remission suggested the existence of complementary mechanisms besides direct antigen presentation by eSPR macrophages. HER2.eSPR macrophages secrete CD47 blockers, which could facilitate bystander phagocytes to engulf tumor cells. DCs can also be cross-dressed with pMHC complexes acquired from neighboring cells to prime and activate T cells64,96,97. The mechanism underlying eSPR macrophage-induced adaptive immune responses, as well as the extent of its contribution, warrants further investigation.
There is a growing recognition of the importance of reprogramming the TIME from a “cold” to a “hot” state for better therapeutic outcomes28,53. Among various strategies, reprogramming TAMs is particularly of promise27,55,98,99. It has been shown that incorporating the TLR4 TIR domain in the CAR construct bypass iPSC-induced CAR macrophages from the tumoral M2-skewing stimuli23,24,25; in situ engineered macrophages are skewed toward M1-polarization after being exposed to nanoparticles18. Along the same line, human macrophages transduced ex vivo by chimeric Ad5f35 adenovirus are endowed with pro-inflammatory phenotype and the capacity to sculpt the TIME1. Our in vitro and in vivo data collectively demonstrated that adenoviral-transduced eSPR macrophages not only possess intrinsic pro-inflammatory properties but also resist tumoral influence. Our engineered macrophages, as bona fide beneficiaries, also shield bystander macrophages from tumoral skewing. To the best of our knowledge, we demonstrated how locally administered adenoviral transduced macrophages reshape the TIME immune landscape using both phenotypic flow cytometry and scRNA-seq, exemplified by a reduction in inhibitory myeloid cells and a decrease in exhausted lymphoid cells. Trm cells are increasingly recognized for their role in mediating anti-tumor responses70,100,101,102. We observed an increased proportion of Trms in tumor tissues treated with HER2.eSPR macrophages, displaying heightened functionality and mitigated exhaustion signatures. However, whether HER2.eSPR macrophages directly modulate Trm cell differentiation or if Trms are byproducts of TIME modulation mediated by HER2.eSPR macrophages warrants future investigation. Recently, clinical trials have been initiated to investigate the potential of chimeric Ad5f35 adenoviral ex vivo engineered CAR-macrophages (NCT04660929) and CAR-monocytes (NCT06254807), as well as mRNA-LNP in vivo programmed CAR-macrophages (NCT05969041). These trials aim to empower myeloid cells by redirecting their phagocytic capacity to bridge adaptive immunity. In this context, future endeavors to improve the manufacturing turnover, in vivo persistence, and adaptive immune invigoration of engineered macrophages hold promise and merit further exploration.
In summary, our work demonstrates, both mechanistically and efficaciously, that eSPR macrophages are capable of stimulating both innate and adaptive immune systems, converting the immunosuppressive (cold) TIME into an inflamed (hot) one, and ultimately eliciting effective anti-tumor immune responses.
Methods
Mice
All animal procedures were under the guidelines and approved by the Administrative Panel on Laboratory Animal Care at the City of Hope Comprehensive Cancer Center.
The general health of the mice was in good condition (BAR: bright, alert, and responsive) before the cancer-related experiments started. Mice were housed in free access to water and food, temperature and humidity-controlled colony room, maintained on a 12 h light/dark cycle. Mice’s health was checked every day. For subcutaneous tumor xenograft, a maximal of 1500mm3 was permitted and complied with. Mice, both female and male, aged 5–12 weeks were used for experiments.
C57BL6-tg(hFcR)-mFcr(KO) (B6-hFcR tg) mouse strain was a generous gift from Dr. Jeffrey V. Ravetch at Rockefeller University. BALB/c, C57BL6/J, B6.Cg-Pds5bTg(Wap-ERBB2)229Wzw/J (B6-HER2 tg), C57BL6-tg(hFcR)-mFcr(KO) (B6-hFcR tg), NSG, RAG2−/− γc−/− BALB/c, C57BL/6-Tg(TcraTcrb)1100Mjb/J (OT-I), B6.Cg-Tg(TcraTcrb)425Cbn/J (OT-II), B6.SJL-Ptprca Pepcb/BoyJ (CD45.1), and B6.129P2-B2mtm1Unc/DcrJ (B2m KO) mice were bred and kept in the Animal Resources Center at the City of Hope Comprehensive Cancer Center.
Cell lines
The THP-1, Raji, MDA.MB.468, MDA.MB.231, MCF-7, SKBR3, SKOV3, CT26, and 4T1 cell lines were purchased from the American Type Culture Collection (ATCC), K562 cell line was obtained from Dr. Leo David Wang at City of Hope, MC38 cell line was obtained from Dr. Defu Zeng at City of Hope. Cells were kept in high-glucose DMEM medium supplemented with 10% fetal bovine serum and 1% penicillin/streptomycin (MDA.MB.468, MDA.MB.231, MCF-7, SKBR3, SKOV3, MC38, CT26), or RPMI-1640 medium supplemented with 10% fetal bovine serum and 1% penicillin/streptomycin (THP1, K562, Raji, 4T1). Unless otherwise stated, tumor target cells were transduced with a lentiviral vector encoding enhanced green fluorescent protein (EGFP)-firefly luciferase fusion protein under a CMV promoter. CAR-THP-1 cells were lentivirally transduced, FACS sorted, and maintained in liquid culture. CAR as well as mCherry expression and purity were routinely validated.
All cell lines were maintained at 37 °C in a humidified 5% CO2/95% air incubator. Mycoplasma examination was routinely performed.
Generation of primary macrophages
To generate mouse bone marrow-derived macrophages, bone marrow cells were isolated from C57BL/6 or BALB.c mice 6–10 weeks of age. The cells were treated with ACK lysis buffer for 5 min and then cultured in IMDM medium supplemented with 10% FBS and 10 ng/ml murine M-CSF for 6–8 days to stimulate macrophage differentiation. To generate human peripheral blood-derived macrophages, buffy coat was isolated from leukapheresis cones by Ficoll-Paque centrifugation. Monocytes were enriched from human PBMC by CD14 beads positive selection (Miltenyi Biotec) and cultured in IMDM supplanted with 10% human AB serum (Omega Scientific, Cat# HS-20) for 7–10 days for them to differentiate into macrophages.
Plasmid constructs and virus generation
All plasmid cloning used standard molecular biology techniques.
For lentivirus, CAR constructs were cloned into the previously reported epHIV7 vector with modifications. All CAR constructs were controlled by an EF1a promoter and used a GM-CSFR signal peptide, (GGGGS) linker, CD8a hinge, and CD8a transmembrane domain. Following the CAR constructs, instead of a T2A peptide-guided CD19t, this fragment was replaced with an IRES element-guided mCherry to ensure fluorescence distinguishment. Human HER2 full-length over-expression lentivirus vector was generated by sub-cloning the human HER2 ORF cDNA (SinoBiological #HG1004-M) into pCDH vector (System Biosciences). OVA overexpression lentivirus vector was generated by sub-cloning the OVA ORF from pCL-neo-cOVA (Addgene #25097) into pCDH vector (System Biosciences). All plasmids were verified by Sanger sequencing. Lentivirus was packaged in HEK293T cells using the standard calcium transfection method, lentivirus supernatant was harvested 48 h after transfection, spun down, and froze-thawed before use.
For adenovirus, in cases where secretive payloads were included, a furin-T2A bicistronic element was cloned to replace the stop codon at the end of the CAR constructs, followed by the secretive payload constructs led by a GM-CSFR signal peptide. All constructs were firstly cloned into the MCS region of the pShuttle-CMV shuttle plasmids, and linearized shuttle plasmids were homologous recombined with Adeasy backbone plasmids in BJ5183 competent cells (Agilent) via electroporation. Replication-deficient adenovirus was generated by transfecting linearized homologous recombined plasmid into AD293 cells (Agilent) via standard calcium transfection method, followed by subsequent 3 rounds of stepwise amplification. AD293 cell pellets were harvested, resuspended in a complete DMEM medium, and underwent 4 cycles of freeze/thaw/vortex to release the adenovirus. Adenovirus supernatant was cleared by spinning down the cell debris and functional titrated on 293T cells for CAR display ratio measured at 24 hpi.
The empty adenoviral vector was generated using empty pAdTrack shuttle plasmids which carry an EGFP gene with corresponding backbones. The firefly luciferase gene was cloned to the MCS region of the pAdTrack shuttle vector, recombined with the Adeasy backbone, and adenovirus was generated following the steps mentioned above.
Primary macrophages transduction
CAR- and eSPR-macrophages were generated by replating primary macrophages into low-bind plates at indicated cell numbers. Unless otherwise indicated, on differentiation day 5 for BMDM or day 6 for human macrophages, cells were replated at 3 million cells per 10 cm plate or 0.4 million cells per 6-well one day before adenovirus infection with the corresponding medium. mM-CSF supplemented medium for murine BMDM and 10% human AB serum supplement IMDM for human macrophages. The other day, MOI = 750 adenovirus supernatant was added to BMDM cells, or MOI = 1000 adenovirus supernatant for human macrophages, to allow transduction. An equivalent volume of fresh complete DMEM medium was added to untreated macrophage as the negative control. 48 h post-transduction, the medium was aspired, and cells were ready for downstream assays.
In vitro phagocytosis assays of primary macrophages
For flow cytometry-based phagocytosis assay, cells are seeded to low-binding 6-well plates and transduced with adenovirus as above described for 48 hrs. Cells were washed with cold PBS twice and dissociated with TrypLE express, resuspended in a complete IMDM medium, and ready for phagocytosis assay set-up. Tumor target cells were kept in culture between 50 and 80% confluency and split one day before the assay set-up to ensure no additional exposure of the “eat-me” signal on the tumor cell surface due to nutrient exhaustion or over-confluency. Target cells were either stably transduced with EGFP.ffLuc and sorted to uniformity or labeled with CFSE or Calcium Green AM-1 dye following the manufacturer’s protocol, immediately before the assay set-up. Untreated or transduced macrophages were incubated with target cells in 400ul complete medium in 5 ml Falcon tubes for 90–120 min at 37 °C. Samples were then transferred on ice, washed with cold FACS buffer twice, and stained by anti-F4/80 for murine BMDM cells or anti-CD11b for human macrophages. Followed with antibody incubation, wash, and live/dead dye label, samples were subject to flow cytometry analysis using BD LSRFortessa flow cytometer.
For experiments with pharmacological inhibitors, pharmacological inhibitors were adjusted to a final concentration of 2 uM. Inhibitors were added to macrophages at the time of the phagocytosis assay set-up.
For the luminescence-based phagocytosis tumor cell killing assay, tumor target cells were stably transduced with EGFP.ffLuc and kept in culture in the same fashion as flow cytometry-based assay. Target cells were seeded to a luciferase 96-well plate at 2000 cells per well, while the effector macrophages were seeded according to the E: T ratio indicated in each assay. Cells were co-cultured in 150 ul complete IMDM medium for the indicated period. At each time point of measurement, 50 ul pre-warmed complete IMDM medium supplemented with D-luciferin was added to each well and bioluminescence was immediately measured. Afterward, 50 ul of the medium was removed to restore the incubation system volume.
In vitro antigen threshold for phagocytosis selection assay
Target MC38 tumor cells were mixed from MC38 and MC38-HER2 cells to achieve roughly 50% of HER2 positive expression ratio. CAR- and eSPR macrophages were generated as described. Target MC38 cells and effector macrophages were mixed at a 3:1 ratio, and seeded into a low-binding 24-well plate, incubated for 18 h. Then cells are dissociated with TrypLE, and analyzed by flow cytometry for target cell killing efficiency and HER2 expression in remaining tumor cells. F4/80 was used to distinct BMDM and target MC38 cells. The killing efficiency was semi-quantified by referring the remaining MC38 tumor cells to the number of macrophage cells, as macrophage cells are not expected to self-proliferate.
In vitro phenotypic assay using tumor-conditioned medium
MC38 conditioned medium was generated by culturing log-phase growing MC38 cells in complete DMEM medium for 48 h. conditioned medium were then harvested, spin-down at 1250 rpm for 5 min and pass through 0.45 um filter, stored in −20 °C.
To evaluate the macrophage phenotypic changes, macrophages at 48 h after adenoviral transduction were treated with fresh complete DMEM or tumor CM (25% fresh complete DMEM + 75% MC38 conditioned medium) for 48 h. Cells were then harvested, washed, and stained for flow cytometry assessment.
To evaluate the bystander macrophage phenotypic changes, 36 or 96 h post adenovirus transduction, effector macrophage cells were washed with PBS extensively, and replated to a low-attachment 12-well plate at 0.1 million cells per well. Simultaneously, CFSE-labeled bystander BMDM cells were added to the same wells at 0.3 million cells per well, forming a bystander-to-effector ratio at 3:1. Cells were then cultured in a final 1 ml medium system (100% fresh complete DMEM or 25% fresh complete DMEM + 75% MC38 CM) for 48 h. Cell samples were harvested, washed, and stained for flow cytometry assessment.
In another conditioned medium transfer assay, effector macrophages were transduced with adenoviral vectors for 36 h, medium was aspired, washed, and supplemented with fresh medium to incubate for another 48 h to generate macrophages conditioned medium. Bystander macrophages were treated with effector macrophages CM mixed with an equal volume of fresh medium or tumor CM (25% fresh complete DMEM + 75% MC38 CM)) for 48 h before cells were collected for phenotyping flow cytometry.
To evaluate the phagocytic capacity of bystander macrophages, bystander macrophages were either treated in fresh medium or tumor CM (25% fresh complete DMEM + 75% MC38 conditioned medium) for 24 h. Effector macrophages at 48 h post adenovirus transduction were stained with 2uM CellTrace Violet. 0.05 million CTV-stained effector cells were mixed with 0.1 million bystander macrophages in a total of 400ul medium for 24 h. After the incubation period, the medium was kept, and 0.15 million Calcium Green stained MC38 tumor cells were then fed to the macrophages, creating an effector: bystander: tumor = 1:2:3, ratio. Cells were incubated in a total of 500ul volume and incubated at 37 °C for another 2 h before phagocytosis was measured by flow cytometry.
Bulk RNA sequencing
BMDM macrophages and human monocyte-derived macrophages were transduced as described above. Total mRNA was extracted using Qiagen RNeasy Kits following the manufacturer’s protocol.1 ug of RNA was used for cDNA library construction and bulk RNA sequencing was performed by Novogene (Sacramento CA). RNA-seq raw data were analyzed using Partek Flow. Briefly, sequencing reads were aligned to the mouse or human genome using Spliced Transcripts Alignment to a Reference (STAR 2.7.8a). Aligned reads were then quantified to transcriptome (mm10 and Ensembl Transcripts release 98, hg38 and Ensembl Transcripts release 110 respectively) and normalized (Median Ratio normalization). Differentiated gene expression analysis (DESeq2), Gene Set Enrichment Analysis (GSEA), and KEGG pathway enrichment were performed and visualized in R studio. Hierarchical clustering analysis was performed using the pheatmap function in R studio.
Secretome multiplex
HER2.eSPR BMDM cells were transduced as described above in a 6-well plate. 24 hrs post the transduction, mediums were withdrawn, and cells were washed with PBS twice. Complete IMDM medium was supplemented at 2 ml per well, and transduced BMDM cells were kept in culture for another 48 h. Conditioned medium was then collected, and centrifuged at 3000 × g for 10 min at 4 °C to remove cell debris. Cleared supernatant was collected and flash frozen, then shipped to Eve Technologies Corp. (Calgary, Alberta) for multiplex analysis. The multiplexing analysis was performed using the Luminex™ 200 system (Luminex, Austin, TX, USA) by Eve Technologies Corp. (Calgary, Alberta). Cytokines were simultaneously measured in the samples using Eve Technologies’ Mouse Cytokine 44-Plex Discovery Assay® and TGF-β 3-Plex (Multi-Species) (TGFB1-3) Discovery Assay®.
Proteomics analysis
HER2.eSPR BMDM macrophages were transduced as described above in 10-cm petri plates at 5 million cells per plate. Engineered BMDM cells were dissociated 48 hrs after transduction with TrypLE Express. Samples were further processed and subjected to LC-MS and analyzed by Proteas Health (Torrance CA).
Cell pellets were dissolved in 100 µL lysis buffer (0.5 M triethylammonium bicarbonate, 0.05% sodium deoxycholate). Samples were subjected to tip sonication (Q700, QSonica, amplitude = 1, 2 sec on/2 sec off pulses, 20 s total processing time per sample, on ice) and then centrifuged at 15 K rpm at 40 °C for 10 min. The supernatant was transferred to a fresh tube (on ice) and the protein concentration of each sample was measured using the Qubit Protein Assay Kit (Thermo, Q33211) and Qubit 4.0 fluorometer per manufacturer’s instructions. An equal amount of protein (100 µg) per sample was transferred to a fresh tube adjusted to 90 µL with lysis buffer. Four µL Reducing Reagent (Sigma, 4381664) were added to each sample. Samples were incubated at 600 °C for 1 h. Two µL Alkylating Reagent (Sigma, 4381664) were added to each sample. Samples were incubated at room temperature for 15 min. Four µg trypsin/LysC (Promega, V50703) were added to each sample. Samples were incubated overnight at room temperature in the dark. TMTpro reagents (Thermo, A34808) were equilibrated at room temperature. Twenty µL of anhydrous acetonitrile (Sigma, 900644) were added to each label and the contents were then transferred to each sample. Samples were incubated at room temperature for 1 h. Eight µL 5% hydroxylamine were added to each sample. Samples were incubated at room temperature for 15 min. Samples were then combined and dried up using a speedvac (Eppendorf 5301 vacufuge concentrator). Phosphopeptide enrichment was performed using the High-SelectTM SMOAC protocol (Thermo, A32992, A32993) per the manufacturer’s instructions.
The labeled native peptides were fractionated using offline alkaline reverse phase chromatography (time-dependent fraction collection). Fractions were then dried-up up using a speedvac (Eppendorf 5301 vacufuge concentrator), reconstituted in water with 0.1% formic acid, and analyzed using LC-MS (nano-easy LC 1200, Thermo Orbitrap Exploris 480). Phosphopeptides were analyzed separately using LC-MS (nano-easy LC 1200, Thermo Orbitrap Exploris 480).
Raw data files were submitted to Proteome Discoverer 2.5 (Thermo) for target decoy search using Byonic against the swissprot/trembl mouse database including isoforms (TaxID= 10090, v2021-07-30). The search allowed for up to two missed cleavages, a precursor mass tolerance of 10ppm, a minimum peptide length of six, and a maximum of nine variable (three equal each) modifications of oxidation (M), deamidation (N, Q) or phosphorylation (S, T, Y). Methylthio (C) and TMTpro (K, peptide N-terminus) were set as static modifications. Peptide level confidence was set at q < 0.01. Percent co-isolation excluding peptides from quantitation was set at 50. Reporter ion ratios from unique peptides only were considered for protein abundance calculation. Protein level abundances were median normalized.
The mean abundance of the control samples was used as the denominator to calculate the ratios of experimental conditions vs. control. Ratios were log2 transformed. To identify differentially expressed proteins (DEPs) and differentially expressed phosphopeptides (DEpPs) in experimental conditions vs. controls, a one-sample heteroscedastic T-Test with the Benjamini, Krieger, and Yekutieli step-up method for multiple testing correction was performed. Significance was set at q < 0.05. Proteins were considered differentially expressed in treated cells vs.WT when they had a T-Test q < 0.05 and a mean log2ratio (treated vs. WT) > |0.4|.
ELISA for CV1-Fc (LALAPG.NG) quantification in conditioned medium
The conditioned medium was harvested from eSPR human macrophages transduced at MOI = 1000 for 48 h. A customized ELISA was developed. Briefly, the MaxiSorp ELISA plate was coated with 1 ug/ml of recombinant his-tag human CD47-ECD protein (SinoBiological, Cat#12283-H08H) in 100ul 1X PBS overnight. After washing and blocking with 2%BSA in PBS, wells are incubated with serial diluted anti-human CD47 antibody hu5F9 or diluted conditioned medium samples at room temperature for 2 h, followed by incubation of 1:2500 diluted biotin-conjugated goat anti-human IgG (Jackson ImmunoResearch, Cat#109-065-003) at room temperature for 1 h. 1:1000 diluted HRP Streptavidin (BioLegend) was added as the final incubation at room temperature for 30 min, before washing and the addition of TMB substrate for color development. The customized ELISA assay was developed with a standard curve ranging from 2000ng/ml to 2.74 ng/ml with R-squared >0.95.
The CV1.Fc(LALAPG.NG) was quantified by applying the OD450 reading to the standard curve equation, followed by correction with the molecular size of the standard to the CV1.hIgG1Fc (hu5F9, 145.78 kDa to CV1.Fc, 77.8 kDa), and finally normalized to the cell number of eSPR macrophages used for condition medium.
OVA antigen cross-presentation assay
BMDM cells were replated into a low-binding 24-well plate at 0.1 million cells per well, 0.4 million MC38-OVA or MC38-OVA.HER2 cells were added to the wells and incubated for 6 h. After the incubation, cells were dissociated with TrypLE express, and stained with F4/80-APC, OVA/H2kB-PE for flow cytometry analysis of cross-presentation of OVA peptide on the surface of BMDM cells.
For experiments with pharmacological inhibitors, macrophages were incubated with the following pharmacological inhibitors: Src kinase inhibitor, dasatinib; V-ATPase inhibitor, concanamycin D; actin polymerization inhibitor, cytochalasin D; protease inhibitor, leupeptin, and pepstatin A. Inhibitors were sourced from Selleckchem or Caymanchem and adjust to final concentration of 2 uM. Inhibitors were added to macrophages at the time of the cross-presentation assay set-up. After 6 h of incubation, cells were harvested and stained with F4/80-APC, OVA/H2kB-PE for flowcytometry analysis of cross-presentation of OVA peptide on the surface of BMDM cells, EGFP was also assessed in BMDM cells to measure the phagocytosis activity.
For antigen (cross-)presentation assay, macrophages were pulsed 10ug/ml OVA peptide and 0.25 mg/ml ovalbumin protein for 2 h and then the medium was aspired, and washed, and then T cells were added. Tumor cells were fed to macrophages 6 h before the addition of T cells. Tumor cells were not removed prior to the addition of T cells, to mimic the tumor tissue environment. For antigen cross-presentation to OT-I cells, human breast tumor cells MDA.MB.468 were used, to avoid unwanted OT-I cell activation by engaging with tumor cell surface OVA/H2-Kb complex, which MDA.MB.468 tumor cells do not express. For antigen presentation to OT-II cells, murine MC38 cells were used, as MC38 cells do not express MHC-II therefore unable to engage OT-II cells via TCR/MHC synapse. Macrophages were replated into low binding 24-well plate at 0.1 million cells per well overnight before being fed with 0.4 million designated target cells or pulsed with OVA peptide or ovalbumin protein. OT-I or OT-II cells were immunomagnetically negatively selected using a mouse T cell isolation kit (STEMCELL, Cat#19851) following standard protocols. Purified T cells were then labeled with 1 μM CellTrace Violet. 0.2 million CTV labeled T cells were added to the wells, and culture for another 72 h. Cells were harvested for flow cytometry assessment.
T cell in vitro activation by macrophages conditioned medium
Macrophage mediums were conditioned for 48 h, starting from 36 h post the adenoviral transduction. T cells were immunomagnetically negatively selected from bulk splenocytes using a mouse T cell isolation kit (STEMCELL, Cat#19851) following standard protocol. Negative selected naïve T cells were then stained with 1 μM CellTrace Violet. 0.15 million CTV label naïve T cells were then incubated with CD3/28 mouse T cell activation beads (ThermoFisher Cat#11452D) in 48 well plates. An equivalent of 0.05 million macrophage-conditioned medium was added, and T cells were incubated for 72 h before flow cytometry analysis.
In vivo longevity assays
Murine macrophages were co-transduced with equal amounts of HER2.eSPR adenoviral vector and firefly luciferase adenoviral vector at a total MOI = 1000. 4*106 transduced macrophages were i.v injected into tumor-free syngeneic immunocompetent mice. The distribution and persistence were monitored via bioluminescence imaging.
In vivo safety assays
HER2.eSPR murine macrophages were transduced as mentioned above. 2*106 cells were i.v injected into immunocompetent B6.HER2 tg mice. Organs were collected on day7 (acute) and day 30 (chronic) post-injection. Organ tissues were preserved in formalin buffer and proceeded to histological (H&E) and immunohistochemical (anti-myc tag) staining to evaluate the pathological changes and the presence of HER2.eSPR macrophages.
Mouse tumor model for therapeutic efficacy of murine engineered macrophages
For immunodeficient murine carcinomatosis model, 4T1.HER2 tumor cells were i.p inoculated into immunodeficient RAG2−/− γc−/− BALB/c mice at 5*104 cells per mouse at day 0. Syngeneic macrophages were i.p injected 6 h later at designated numbers. A baseline BLI image was acquired before treatment. Tumor burden was monitored via Bioluminescence imaging. CD47 blocking antibodies were given at 50ug per mouse on experiment day 1 where designated. Data were pooled from n = 12 for PBS from 5 experiments, n = 5 for 2 million HER2.CAR macrophages from 2 experiments, n = 5 for 2 million HER2.CAR macrophages + MIAP410 from 1 experiment, n = 8 for 1 million HER2.eSPR macrophages from 3 experiments, n = 11 for 2 million HER2.eSPR macrophages from 4 experiments.
For immunodeficient murine lung metastasis model, 4T1.HER2 tumor cells were i.v inoculated into immunodeficient RAG2−/− γc−/− BALB/c mice at 5*104 cells per mouse on day 0. Syngeneic macrophages were i.v injected 6 h later at 2*106 cells per mouse. A baseline BLI image was acquired before treatment. Tumor burden was monitored via Bioluminescence imaging. A veterinarian closely monitored survival and mice health to determine the experimental terminal. To visualize the tumor/macrophage colocalization, 2*105 4T1.HER2 tumor cells were i.v inoculated into RAG2−/− γc−/− BALB/c on day 0. On day 3, 1.5*106 CD19.eSPR or HER2.eSPR macrophages were i.v treated to tumor-bearing mice. Left lobe lung tissue was collected 24 h after the macrophage treatment, preserved in formalin, and proceeded to duo-color IHC stain (anti-human HER2 and anti-myc tag).
In an advanced murine carcinomatosis model with heterogeneous antigen expression, CT26, and CT26-HER2 cells were mixed at a 1:1 ratio, adjusted to 1*105 cells per mouse and i.p inoculated to RAG2−/− γc−/− BALB/c mice on experiment day -3. The establishment of carcinomatosis burden was monitored by bioluminescence imaging. Mice were randomized post the baseline day 0 BLI quantification and macrophages were i.p injected at 2*106 cells per mouse, carcinomatosis burden was monitored via Bioluminescence imaging. The experiment was terminated when overexposed pixels were detected.
In an advanced murine lung metastasis model with heterogeneous antigen expression, CT26, and CT26-HER2 cells were mixed at a 1:1 ratio, adjusted to 2*104 cells per mouse and i.v inoculated to RAG2−/− γc−/− BALB/c mice on experiment day −10. The baseline tumor burden was monitored by bioluminescence imaging, and mice were randomized. Murine macrophages were i.v injected on day 0 at 4*106 cells per mouse, and lung metastasis tumor burden was monitored via Bioluminescence imaging. The experiment was terminated when overexposed pixels were detected.
In another immunodeficient murine lung metastasis model with heterogeneous antigen expression, green fluorescent protein (EGFP)-firefly luciferase fusion protein stably transduced MDA.MB.231 and MDA.MB.231-IL13Rα2 cells were mixed at 1:3 ratio, adjusted to 4*105 cells per mouse and intravenously inoculated to immunodeficient NSG mice. The tumor burden was verified by bioluminescence imaging, and mice were randomized afterward, this is experiment day −1. Murine macrophages were i.v injected on day 0 at 2*106 cells per mouse, and lung metastasis tumor burden was monitored via Bioluminescence imaging.
In an immunodeficient murine carcinomatosis model, MC38.HER2 tumor cells were i.p injected into RAG2−/− γc−/− BALB/c mice at 5*104 cells per mouse at day 0. Syngeneic macrophages were i.p injected at 2*106 cells per mouse 6 h later. Mouse survival was monitored.
For immunocompetent murine carcinomatosis model, MC38.HER2 tumor cells were i.p injected into immunocompetent C57BL6-HER2 transgenic (B6.HER2) mice at 5*104 cells per mouse at day 0. Syngeneic macrophages were i.p injected at 2*106 cells per mouse 6 h later. Mouse survival was monitored for up to 110 days. Mice that survived the primary peritoneal carcinomatosis were rechallenged with 0.1 million MC38 cells on their left flank. Age-matched mice were used as controls. In another experiment, macrophages were treated on day 5. Mouse survival was monitored for 60 days.
For immunocompetent murine subcutaneous model, MC38.HER2 tumor cells were s.c inoculated into the left flank of the immunocompetent B6.HER2 tg mice at 1*105 cells per mouse at day 0. Mice were randomized on day 7. Macrophages were intratumorally injected at 4*106 cells per mouse on day 8 and day 10. Tumor volumes were measured by electronic caliper and calculated as (L*W*W)/2, a tumor volume of 1500 mm3 was set as the humane terminal. Mice that survived the primary tumor challenge were rested for 30 days before being rechallenged with 1*105 MC38 cells on their right flank. Age-matched mice were used as controls. FTY720 was injected via the i.p route at 20ug per dosage, treatment started on day 7 (day -1 of treatment) on every other day. Data were pooled from n = 12 for PBS from 6 experiments, n = 8 UTD macrophages from 3 experiments, n = 7 for PBS + FTY720 from 2 experiments, n = 15 for eSPR macrophages from 5 experiments, n = 9 for eSPR macrophages + FTY720 from 3 experiments.
Mouse tumor model for therapeutic efficacy of human engineered macrophages
Immunodeficient NSG mice were s.c inoculated with a tumor/macrophage mixture consisting of 2*105 SKOV3 tumor cells and 2*106 designated human macrophages. Tumor burden was monitored via bioluminescence imaging.
SKOV3 tumor cells were i.p inoculated into immunodeficient NSG mice at 1*106 each mouse. 8 days after the tumor inoculation, baseline BLI quantification was acquired and mice were randomized. Macrophages were injected at 4*106 per mouse as treatment. Tumor burden was monitored via bioluminescence imaging.
SKOV3 tumor cells were i.p inoculated into immunodeficient NSG mice at 2*105 each mouse. 6 h post the tumor cell inoculation, designated human macrophages were i.p injected. Macrophages were injected at 4*106 per mouse. Tumor burden was monitored via bioluminescence imaging. BLI quantification over 1010 was used as a humane endpoint. Data was pooled from three independent experiment repeats.
Mouse tumor model for flow cytometry phenotyping
For the intraperitoneal carcinomatosis model, MC38.HER2 tumor cells were i.p injected into immuno-competent B6.HER2 tg mice at 0.1*106 cells per mouse at day 0. HER2.eSPR macrophages were i.p injected at 2*106 cells per mouse 6 h later. C57Bl6 background syngeneic or congenic CD45.1 macrophages were injected for lymph node migration, and syngeneic macrophages were injected for lymphocyte phenotyping. Mice were euthanized for lymph node extraction on day 3 for macrophage migration into tumor-draining lymph nodes, and lymph node-residing myeloid cell activation; otherwise, mice were euthanized on day 8 for lymph nodes associated lymphocyte phenotyping. The tumor-draining lymph nodes (mediastinal-) and non-draining lymph nodes (inguinal-) were extracted. Lymph nodes were crushed using a plunger in a checker-pattern scratched well plate filled with 2 ml of RPMI medium supplemented with 2 mg/ml Collagenase I and 25 μg/ml DNase I and incubated at 37 °C for 15 min with mild agitation. Digestion was then quenched, passed through the 60-micron mesh, and washed with PBS twice.
For the subcutaneous tumor model, MC38-HER2 tumor cells were s.c inoculated in the left flank of the immuno-competent B6.HER2 tg mice at 0.1*106 cells per mouse at day 0. Mice were randomized on day 7. UTD or HER2.eSPR macrophages were intratumorally injected at 4*106 cells per mouse on day 8. Mice were euthanized on day 11, and tumor tissue and tumor-draining lymph nodes were extracted. Tumor tissue was weighed and chopped into ~1 mm small pieces, tumor tissue was then digested in plain RPMI medium supplemented with 2 mg/ml Collagenase I, 2 mg/ml Hyaluronidase, and 25 μg/ml DNase I. 3 ml of the digestion medium were added to every 0.2 gram of tumor tissue. Tumor tissue was digested at 37 °C with vigorous shaking for 45 min. The digestion was then quenched, passed through a 60-micron mesh, and washed PBS twice, then proceeded to flow cytometry antibody staining.
In vivo antigen threshold selection mouse tumor model
Green fluorescent protein (EGFP)-firefly luciferase fusion protein stably transduced 4T1 and 4T1.HER2 cells were mixed at a 1:1 ratio, adjusted to 0.1 million cells, and were mixed with 0.5 million BMDM cells immediately prior to mammary fat pad subcutaneous inoculation to female RAG2−/− γc−/− BALB/c mice. Tumor growths were monitored via bioluminescence imaging. At experiment day 12, tumor tissue was extracted, weighed, diced, and enzyme digested to single cell suspension. 20% volume of the tumor tissue single cell suspension was aliquoted, and stained with anti-HER2 antibody, GFP positive tumor cells were gated out and HER2 expression profiles were examined.
Bioluminescence imaging
Bioluminescent imaging was performed on a Lago X instrument (Spectral Instruments Imaging). Mice were intraperitoneally injected with D-luciferin (140 mg/kg; #MB000102-R70170, Syd labs) and then anesthetized by 2–3% isoflurane inhalation. Mice were imaged inside the camera box with continuous exposure to isoflurane. For the efficacious experiments, data was acquired using binning 16, and exposure 1 s as default; For macrophages in vivo distribution and longevity, data was acquired using binning 16 and exposure 120 s. Data were analyzed with Aura software (Spectral Instruments Imaging) where regions of interest were drawn and quantified as photons per second.
Histological and immunohistochemical stain assay
Tissues isolated from the experimental mice were placed in 10% neutral buffered formalin for a minimum of 72 h. Dehydration, clearing, and paraffinization were performed on a Tissue-Tek VIP Vacuum Infiltration Processor (SAKURA). The samples were embedded in paraffin, sectioned at 5 μm, and put on positively charged glass slides. The slides were deparaffinized, rehydrated, and stained with Modified Mayer’s Hematoxylin and Eosin Y Stain (America MasterTech Scientific) on an H&E Auto Stainer (Prisma Plus Auto Stainer, SAKURA)according to standard laboratory procedures.
IHC was performed on the Ventana Discovery Ultra IHC automated stainer (Ventana Medical Systems, Roche Diagnostics, Indianapolis, USA). Briefly, the slides were deparaffinized, rehydrated, and incubated with endogenous peroxidase activity inhibitor and antigen retrieval reagent. Then, the primary antibody was incubated followed by a mouse blocker for anti-Myc-tag antibody. DISCOVERY anti-rabbit HQ and DISCOVERY anti-HQ-HRP (Ventana) were incubated. The stains were visualized with DISCOVERY ChromoMap DAB Kit (Ventana) and counterstained with hematoxylin and coverslipped. The following primary antibodies were used: Myc-tag (Cell Signaling Technology, Cat#: 2276) and Her2 (Cell Signaling Technology, Cat#: 2165).
H&E and IHC whole slide images were acquired with NanoZoomer S360 Digital Slide Scanner (Hamamatsu) and viewed by NDP.view image viewer software.
For IHC double staining quantification, the images were first converted to Lab stack format and underwent an inversion process in ImageJ. When selecting the 2/3 inversion, green-stained regions exhibited a dark appearance, while purple-stained areas appeared white, and unstained regions appeared gray. Threshold values of green-stained regions (−1e30 for above, −21.04 for below) were set. In parallel, purple-stained region pixels were identified using thresholds of 6.25 for above and 1e30 for below. Subsequently, the mean intensity and area fraction were determined utilizing ImageJ’s “Measure” function.
Single Cell RNA sequencing
Subcutaneous MC38.HER2 tumor models were generated and treated as described above. Tumor tissues were extracted on experiment day 13 and processed, stained with anti-CD45 antibody and live CD45+ tumor-infiltrating leukocytes were sorted using BD Aria III sorter.
The samples were submitted to the Integrative Genomics Core at City of Hope for library preparation and subsequent RNA sequencing. Around 7000 cells per sample were captured on a 10xGenomics Chromium controller using a 10X V3.1 Single Cell 3’ Solution kit (10xGenomics, Chromium Next GEM Single Cell 3’ Regent kits V3.1, Cat. PN-1000268). All protocols were performed following the manufacturer’s instructions. Final sequencing libraries were analyzed on a High Sensitivity DNA Chip (Agilent, Cat 5067-4626) to determine the library size. The library concentration was determined with a Qubit High Sensitivity DNA assay Kit (Thermo, Cat. Q32854). The libraries were sequenced with the paired end setting of 28 cycles of read1, 101 cycles of R2, 10 cycles of index i7, and 10 cycles of index i5 read on Illumina NovaSeq 6000 platform with S4 Reagent kit v1.5 (Illumina, Cat 20028313) at TGen.
Single-cell RNA-seq reads were quantified by Cell Ranger-7.1.0, aligned to transcriptome Mus musculus. GRCm39.105. Each sample resulted in over 190 million aligned reads, with over 95% of the reads aligning successfully. The raw data from UTD and HER2.eSPR macrophage-treated groups were combined and subjected to filtering to remove cells that expressed fewer than 500 genes, or more than 5000 genes, or had more than 5% mitochondrial reads. The data was then normalized and log-transformed using the Normalize Data function from Seurat (v4.3.0).
Out of the initially sequenced 11,891 cells, 10,825 cells passed quality control, expressing a total of 16,164 genes. The Seurat vst algorithm was employed to identify the top 2000 highly variable genes. Subsequently, the data was scaled, and the jackstraw analysis was performed. The elbow plot of standard deviation in each principal component (PC) indicated that the first 20 PCs captured the majority of true signals. These PCs were used to generate the K-nearest neighbor (KNN) neighborhood graph, and clustering was performed using the Louvain algorithm with a 0.7 resolution. After that, two iterations of doublet removing were performed using Doublet Finder 2.0.3 with 9603 cells remaining, and clusters were grouped based on the expression of myeloid cell, CD4+ T cell, or CD8 T cell markers. In each cell type group, further unsupervised clustering was performed using the first 20 PCs and 0.7 resolution and visualized in UMAP-reduced dimensions. Differentially expressed genes for each cluster were calculated using ROC analysis.
Splenic dendritic cells
Spleen tissue was collected, minced into small pieces, and enzymatically digested in 5 ml plain RPMI medium supplemented with 2 mg/ml Collagenase I, 2 mg/ml Hyaluronidase, and 25 μg/ml DNase I at 37 °C for 30 min with constant agitation. Enzymatic digestion was then quenched, and samples were filtered through a 60-micron strainer and washed. Red blood cells were lysed by ACK buffer. Splenic myeloid cells were first enriched by first incubating with biotinylated anti-mouse CD3e(clone 145-2C1), anti-mouse TER119 (clone TER-119), anti-mouse B220 (clone RA3-6B2), anti-mouse Gr-1 (clone RB6-8C5), anti-mouse Ly6-C (clone HK1.4) in the presence of murine FcR blocker, followed by the incubation with streptavidin magnetic beads. The enriched splenic myeloid cells were then labeled with anti-CD11c, anti-SIRPa, and anti-XCR1 before being sorted with BD Aria III cell sorter. Sorted DC cells were immediately used for antigen (cross-)presentation assays.
Software
Schematic illustrations were drawn with BioRender under an institutional license (Biorender.com); flow cytometry data were analyzed using FlowJo V10.0 (TreeStar); statistical significance and the bulk of data visualization were performed with GraphPad Prism (GraphPad Software). Mouse BLI quantification and images were processed with Aura Imaging software (Spectral Instruments Imaging). Bulk RNA sequence data were processed with Partek Flow (Partek, an Illumina company), and visualized with R studio (posit.co). GSEA was analyzed with GSEA software (gsea-msigdb.org). Single-cell RNA-sequence data were analyzed with CellRanger (10x Genomics) and Seurat (Satijalab.org). Duo-stained IHC slides were analyzed with ImageJ V1.54 (imagej.net)
Data availability
The bulk RNA sequencing and single-cell RNA sequencing data have been deposited into the Gene Expression Omnibus (GEO) with accession numbers GSE234605, GSE253342, GSE234627, and GSE293891. The proteomics data have been deposited to the ProteomeXchange Consortium via the PRIDE partner repository with the identifier PXD043161. The remaining data are available within the Article, Supplementary Information, or Source Data file. Source data are provided with this paper.
References
Feng, M. et al. Phagocytosis checkpoints as new targets for cancer immunotherapy. Nat. Rev. Cancer 19, 568–586 (2019).
DeNardo, D. G. & Ruffell, B. Macrophages as regulators of tumour immunity and immunotherapy. Nat. Rev. Immunol. 19, 369–382 (2019).
Pollard, J. W. Tumour-educated macrophages promote tumour progression and metastasis. Nat. Rev. Cancer 4, 71–78 (2004).
Cassetta, L. & Pollard, J. W. Targeting macrophages: Therapeutic approaches in cancer. Nat. Rev. Drug Discov. 17, 887–904 (2018).
Binnewies, M. et al. Understanding the tumor immune microenvironment (TIME) for effective therapy. Nat. Med. 24, 541–550 (2018).
Biswas, S. K. & Mantovani, A. Macrophage plasticity and interaction with lymphocyte subsets: Cancer as a paradigm. Nat. Immunol. 11, 889–896 (2010).
Kerzel, T. et al. In vivo macrophage engineering reshapes the tumor microenvironment leading to eradication of liver metastases. Cancer Cell 41, 1892–1910.e10 (2023).
Willingham, S. B. et al. The CD47-signal regulatory protein alpha (SIRPa) interaction is a therapeutic target for human solid tumors. Proc. Natl. Acad. Sci. USA 109, 6662–6667 (2012).
Majeti, R. et al. CD47 Is an Adverse Prognostic Factor and Therapeutic Antibody Target on Human Acute Myeloid Leukemia Stem Cells. Cell 138, 286–299 (2009).
Jaiswal, S., Chao, M. P., Majeti, R. & Weissman, I. L. Macrophages as mediators of tumor immunosurveillance. Trends Immunol. 31, 212–219 (2010).
Advani, R. et al. CD47 Blockade by Hu5F9-G4 and Rituximab in Non-Hodgkin’s Lymphoma. N. Engl. J. Med. 379, 1711–1721 (2018).
Sikic, B. I. et al. First-in-human, first-in-class phase i trial of the anti-CD47 antibody Hu5F9-G4 in patients with advanced cancers. Journal of Clinical Oncology 37, 946–953 (2019).
Moyes, K. W. et al. Genetically Engineered Macrophages: A Potential Platform for Cancer Immunotherapy. Hum. Gene. Ther. 28, 200–215 (2017).
Klichinsky, M. et al. Human chimeric antigen receptor macrophages for cancer immunotherapy. Nat. Biotechnol. 38, 947–953 (2020).
Aalipour, A. et al. Engineered immune cells as highly sensitive cancer diagnostics. Nat. Biotechnol. 37, 531–539 (2019).
Ritchie, D. et al. In vivo tracking of macrophage activated killer cells to sites of metastatic ovarian carcinoma. Cancer Immunol. Immunother. 56, 155–163 (2007).
Joshi, B. P., Hardie, J., Mingroni, M. A. & Farkas, M. E. Surface-Modified Macrophages Facilitate Tracking of Breast Cancer-Immune Interactions. ACS Chem. Biol. 13, 2339–2346 (2018).
Chen, C. et al. Intracavity generation of glioma stem cell–specific CAR macrophages primes locoregional immunity for postoperative glioblastoma therapy. Sci. Transl. Med. 14, 1128 (2022).
Kang, M. et al. Nanocomplex-Mediated In Vivo Programming to Chimeric Antigen Receptor-M1 Macrophages for Cancer Therapy. Advanced Materials 33, 2103258 (2021).
Liu, Y. et al. In situ MUC1-specific CAR engineering of tumor-supportive macrophages stimulates tumoricidal immunity against pancreatic adenocarcinoma. Nano Today 49, 101805 (2023).
Morrissey, M. A. et al. Chimeric antigen receptors that trigger phagocytosis. Elife 7, e36688 (2018).
Zhang, J. et al. Generation of anti-GD2 CAR macrophages from human pluripotent stem cells for cancer immunotherapies. Stem Cell Reports 18, 585–596 (2023).
Zhang, L. et al. Pluripotent stem cell-derived CAR-macrophage cells with antigen-dependent anti-cancer cell functions. J. Hematol. Oncol. 13, 153 (2020).
Lei, A. et al. A second-generation M1-polarized CAR macrophage with antitumor efficacy. Nat. Immunol. 25, 102–116 (2023).
Shen, J. et al. Activating innate immune responses repolarizes hPSC-derived CAR macrophages to improve anti-tumor activity. Cell Stem Cell 31, 1003–1019.E9 (2024).
Shah, Z. et al. Human anti-PSCA CAR macrophages possess potent antitumor activity against pancreatic cancer. Cell Stem Cell 31, 803–817.e6 (2024).
Young, R. M., Engel, N. W., Uslu, U., Wellhausen, N. & June,. C. H. Next-Generation CAR T-cell Therapies. Cancer Discov. 12, 1625–1633 (2022).
Chen, D. S. & Mellman, I. Oncology meets immunology: The cancer-immunity cycle. Immunity 39, 1–10 (2013).
Dentro, S. C. et al. Characterizing genetic intra-tumor heterogeneity across 2,658 human cancer genomes. Cell 184, 1–16 (2021).
Sockolosky, J. T. et al. Durable antitumor responses to CD47 blockade require adaptive immune stimulation. Proc. Natl Acad. Sci. USA 113, E2646–E2654 (2016).
Wang, B. et al. Integrative analysis of pooled CRISPR genetic screens using MAGeCKFlute. Nat. Protoc. 14, 756–780 (2019). 2019 14:3.
Overdijk, M. B. et al. Antibody-mediated phagocytosis contributes to the anti-tumor activity of the therapeutic antibody daratumumab in lymphoma and multiple myeloma. MAbs 7, 311–320 (2015).
Clynes, R. A., Towers, T. L., Presta, L. G. & Ravetch, J. V. Inhibitory Fc receptors modulate in vivo cytotoxicity against tumor targets. Nat. Med. 6, 443–446 (2000).
Cao, X. et al. Promoting antibody-dependent cellular phagocytosis for effective macrophage-based cancer immunotherapy. Sci. Adv. 8, 9171 (2022).
Upton, R. et al. Combining CD47 blockade with trastuzumab eliminates HER2-positive breast cancer cells and overcomes trastuzumab tolerance. Proc. Natl Acad. Sci. USA 118, e2026849118 (2021).
Lo, M. et al. Effector-attenuating substitutions that maintain antibody stability and reduce toxicity in mice. J. Biol. Chem. 292, 3900–3908 (2017).
Hrecka, K. et al. Vpx relieves inhibition of HIV-1 infection of macrophages mediated by the SAMHD1 protein. Nature 474, 658–661 (2011).
Zhang, Y. et al. Acute cytokine response to systemic adenoviral vectors in mice is mediated by dendritic cells and macrophages. Mol. Ther. 3, 697–707 (2001).
Goodridge, H. S. et al. Activation of the innate immune receptor Dectin-1 upon formation of a ‘phagocytic synapse’. Nature 472, 471–475 (2011).
Park, H., Ishihara, D. & Cox, D. Regulation of tyrosine phosphorylation in macrophage phagocytosis and chemotaxis. Arch. Biochem. Biophys. 510, 101–111 (2011).
Berton, G., Mócsai, A. & Lowell, C. A. Src and Syk kinases: key regulators of phagocytic cell activation. Trends Immunol. 26, 208–214 (2005).
Liu, X. et al. Affinity-Tuned ErbB2 or EGFR Chimeric Antigen Receptor T Cells Exhibit an Increased Therapeutic Index against Tumors in Mice. Cancer Res. 75, 3596–3607 (2015).
Porter, D. L., Levine, B. L., Kalos, M., Bagg, A. & June, C. H. Chimeric Antigen Receptor–Modified T Cells in Chronic Lymphoid Leukemia. N. Engl. J. Med. 365, 725–733 (2011).
Brown, C. E. et al. Regression of Glioblastoma after Chimeric Antigen Receptor T-Cell Therapy. N. Engl. J. Med. 375, 2561–2569 (2016).
Muruve, D. A. et al. The inflammasome recognizes cytosolic microbial and host DNA and triggers an innate immune response. Nature 452, 103–107 (2008).
Fujiwara, T. et al. CSF1/CSF1R signaling inhibitor pexidartinib (PLX3397) reprograms tumor-associated macrophages and stimulates T-cell infiltration in the sarcoma microenvironment. Mol. Cancer Ther. 20, 1388–1399 (2021).
Dammeijer, F. et al. Depletion of tumor-associated macrophages with a CSF-1R kinase inhibitor enhances antitumor immunity and survival induced by DC immunotherapy. Cancer Immunol. Res. 5, 535–546 (2017).
Paul, S., Chhatar, S., Mishra, A. & Lal, G. Natural killer T cell activation increases iNOS+CD206- M1 macrophage and controls the growth of solid tumor. J. Immunother. Cancer 7, 208 (2019).
Jaynes, J. M. et al. Mannose receptor (CD206) activation in tumor-associated macrophages enhances adaptive and innate antitumor immune responses. Sci. Transl. Med. 12, 6337 (2020).
Giavridis, T. et al. CAR T cell–induced cytokine release syndrome is mediated by macrophages and abated by IL-1 blockade. Nat. Med. 24, 731–738 (2018).
Vesely, M. D., Kershaw, M. H., Schreiber, R. D. & Smyth, M. J. Natural innate and adaptive immunity to cancer. Annu. Rev. Immunol. 29, 235–271 (2011).
Waldman, A. D., Fritz, J. M. & Lenardo, M. J. A guide to cancer immunotherapy: from T cell basic science to clinical practice. Nat. Rev. Immunol. 20, 651–668 (2020).
Chen, D. S. & Mellman, I. Elements of cancer immunity and the cancer-immune set point. Nature 541, 321–330 (2017).
Tseng, D. et al. Anti-CD47 antibody-mediated phagocytosis of cancer by macrophages primes an effective antitumor T-cell response. Proc. Natl Acad. Sci. USA 110, 11103–11108 (2013).
Beck, J. D. et al. Long-lasting mRNA-encoded interleukin-2 restores CD8 + T cell neoantigen immunity in MHC class I-deficient cancers. Cancer Cell 42, 568–582 (2024).
Kersten, K. et al. Spatiotemporal co-dependency between macrophages and exhausted CD8 + T cells in cancer. Cancer Cell 40, 624–638 (2022).
Piechocki, M. P., Ho, Y.-S., Pilon, S. & Wei, W.-Z. Human ErbB-2 (Her-2) transgenic mice: a model system for testing Her-2 based vaccines. J. Immunol. 171, 5787–5794 (2003).
Nikolos, F. et al. Cell death-induced immunogenicity enhances chemoimmunotherapeutic response by converting immune-excluded into T-cell inflamed bladder tumors. Nat. Commun. 13, 1–16 (2022).
Munn, D. H. & Mellor, A. L. The tumor-draining lymph node as an immune-privileged site. Immunol. Rev. 213, 146–158 (2006).
Huang, Q. et al. The primordial differentiation of tumor-specific memory CD8 + T cells as bona fide responders to PD-1/PD-L1 blockade in draining lymph nodes. Cell 185, 4049–4066.e25 (2022).
Dammeijer, F. et al. The PD-1/PD-L1-Checkpoint Restrains T cell Immunity in Tumor-Draining Lymph Nodes. Cancer Cell 38, 685–700.e8 (2020).
Kool, M. et al. Alum adjuvant boosts adaptive immunity by inducing uric acid and activating inflammatory dendritic cells. J. Exp. Med. 205, 869–882 (2008).
Mondor, I. et al. Lymphatic Endothelial Cells Are Essential Components of the Subcapsular Sinus Macrophage Niche. Immunity 50, 1453 (2019).
Duong, E. et al. Type I interferon activates MHC class I-dressed CD11b + conventional dendritic cells to promote protective anti-tumor CD8 + T cell immunity. Immunity 55, 308–323.e9 (2021).
Broz, M. L. et al. Dissecting the Tumor Myeloid Compartment Reveals Rare Activating Antigen-Presenting Cells Critical for T Cell Immunity. Cancer Cell 26, 638–652 (2014).
Ruffell, B. et al. Macrophage IL-10 Blocks CD8 + T Cell-Dependent Responses to Chemotherapy by Suppressing IL-12 Expression in Intratumoral Dendritic Cells. Cancer Cell 26, 623–637 (2014).
Nizard, M. et al. Induction of resident memory T cells enhances the efficacy of cancer vaccine. Nat. Commun. 8, 1–11 (2017). 2017 8:1.
Bae, J. et al. IL-2 delivery by engineered mesenchymal stem cells re-invigorates CD8 + T cells to overcome immunotherapy resistance in cancer. Nat. Cell Biol. 24, 1754–1765 (2022).
Garrido-Martin, E. M. et al. M1 hot tumor-associated macrophages boost tissue-resident memory T cells infiltration and survival in human lung cancer. J. Immunother. Cancer 8, e000778 (2020).
Mueller, S. N. & Mackay, L. K. Tissue-resident memory T cells: local specialists in immune defence. Nat. Rev. Immunol. 16, 79–89 (2015).
Abdelfattah, N. et al. Single-cell analysis of human glioma and immune cells identifies S100A4 as an immunotherapy target. Nat. Commun. 13, 1–18 (2022).
Medina, R. J. et al. Myeloid angiogenic cells act as alternative M2 macrophages and modulate angiogenesis through interleukin-8. Mol. Med. 17, 1045–1055 (2011).
Deming, Y. et al. The MS4A gene cluster is a key modulator of soluble TREM2 and Alzheimer’s disease risk. Sci. Transl. Med. 11, 21 (2019).
Liu, H. et al. The FGL2-FcγRIIB pathway: A novel mechanism leading to immunosuppression. Eur. J. Immunol. 38, 3114–3126 (2008).
Benoit, M. E., Clarke, E. V., Morgado, P., Fraser, D. A. & Tenner, A. J. Complement Protein C1q Directs Macrophage Polarization and Limits Inflammasome Activity during the Uptake of Apoptotic Cells. J. Immunol. 188, 5682–5693 (2012).
Ma, R. Y., Black, A. & Qian, B. Z. Macrophage diversity in cancer revisited in the era of single-cell omics. Trends Immunol. 43, 546–563 (2022).
Adeegbe, D. O. et al. BET bromodomain inhibition cooperates with PD-1 blockade to facilitate antitumor response in kras-mutant non-small cell lung cancer. Cancer Immunol. Res. 6, 1234–1245 (2018).
Khan, O. et al. TOX transcriptionally and epigenetically programs CD8 + T cell exhaustion. Nature 571, 211–218 (2019).
Weisshaar, N. et al. Rgs16 promotes antitumor CD8 + T cell exhaustion. Sci. Immunol. 7, 1873 (2022).
Blank, C. U. et al. Defining ‘T cell exhaustion’. Nat. Rev. Immunol. 19, 665–674 (2019).
Chen, Z. et al. TCF-1-Centered Transcriptional Network Drives an Effector versus Exhausted CD8 T Cell-Fate Decision. Immunity 51, 840–855.e5 (2019).
Benechet, A. P. et al. T cell-intrinsic S1PR1 regulates endogenous effector T-cell egress dynamics from lymph nodes during infection. Proc. Natl Acad. Sci. USA 113, 2182–2187 (2016).
Kumar, B. V. et al. Human tissue-resident memory T cells are defined by core transcriptional and functional signatures in lymphoid and mucosal sites. Cell Rep. 20, 2921 (2017).
Szabo, P. A., Miron, M. & Farber, D. L. Location, location, location: Tissue resident memory T cells in mice and humans. Sci. Immunol. 4, eaas9673 (2019).
Skon, C. N. et al. Transcriptional downregulation of S1pr1 is required for the establishment of resident memory CD8 + T cells. Nat. Immunol. 14, 1285–1293 (2013).
Weiskopf, K. et al. Engineered SIRPα variants as immunotherapeutic adjuvants to anticancer antibodies. Science 341, 88–91 (2013).
Weiskopf, K. & Weissman, I. L. Macrophages are critical effectors of antibody therapies for cancer. MAbs 7, 303–310 (2015).
Dacek, M. M. et al. Potentiating antibody-dependent killing of cancers with CAR T cells secreting CD47-SIRPα checkpoint blocker. Blood 141, 2003–2015 (2023).
Piccione, E. C. et al. A bispecific antibody targeting CD47 and CD20 selectively binds and eliminates dual antigen expressing lymphoma cells. MAbs 7, 946–956 (2015).
Suter, E. C. et al. Antibody:CD47 ratio regulates macrophage phagocytosis through competitive receptor phosphorylation. Cell Rep. 36, 109587 (2021).
Jaiswal, S. et al. CD47 Is Upregulated on Circulating Hematopoietic Stem Cells and Leukemia Cells to Avoid Phagocytosis. Cell 138, 271–285 (2009).
Hanahan, D. & Weinberg, R. A. Hallmarks of cancer: The next generation. Cell 144, 646–674 (2011).
Baratin, M. et al. T Cell Zone Resident Macrophages Silently Dispose of Apoptotic Cells in the Lymph Node. Immunity 47, 349–362.e5 (2017).
Yu, K. et al. Targeted delivery of regulatory macrophages to lymph nodes interferes with T cell priming by preventing the formation of stable immune synapses. Cell Rep. 35, 109273 (2021).
Martín-Fontecha, A. et al. Regulation of Dendritic Cell Migration to the Draining Lymph Node: Impact on T Lymphocyte Traffic and Priming. J. Exp. Med. 198, 615 (2003).
MacNabb, B. W. et al. Dendritic cells can prime anti-tumor CD8 + T cell responses through major histocompatibility complex cross-dressing. Immunity 55, 982–997.e8 (2022).
Wolfers, J. et al. Tumor-derived exosomes are a source of shared tumor rejection antigens for CTL cross-priming. Nat. Med. 7, 297–303 (2001).
Kaczanowska, S. et al. Genetically engineered myeloid cells rebalance the core immune suppression program in metastasis. Cell 184, 2033–2052.e21 (2021).
Sun, L. et al. Activating a collaborative innate-adaptive immune response to control metastasis. Cancer Cell 39, 1361–1374.e9 (2021).
Amsen, D., Van Gisbergen, K. P. J. M., Hombrink, P. & Van Lier, R. A. W. Tissue-resident memory T cells at the center of immunity to solid tumors. Nat. Immunol. 19, 538–546 (2018).
Chen, Y. et al. Dopamine Signaling Promotes Tissue-Resident Memory Differentiation of CD8 + T Cells and Antitumor Immunity. Cancer Res. 82, 3130–3142 (2022).
Virassamy, B. et al. Intratumoral CD8 + T cells with a tissue-resident memory phenotype mediate local immunity and immune checkpoint responses in breast cancer. Cancer Cell 41, 585–601 (2023).
Acknowledgements
The authors thank the excellent technical support of Core Facilities at City of Hope, including the Analytical Cytometry, Animal Resource Center, Small Animal Imaging, Pathology, and Integrative Genomics, supported by the NIH P30CA033572. The authors thank X. Cao, B. Li, S. Wang, B. Wang, and other Feng lab members and alumni for their input in this work. The authors thank Chris Gandhi and Keely Walker for textual editing; Dr. Antigoni Manousopoulou and Proteas Bioanalytics for the HPLC-MS; Drs. Xiaolong Fan, Andre Lieber, and Anrea Cimarelli for technical assistance in viral vectors. This work was supported by NIH R01CA255250 (M.F.), R01CA258778 (M.F.), R21CA280317 (M.F.), R01HL157280 (G.N.H.), and R01HL138456 (G.N.H.); the V Foundation for Cancer Research V Scholar Award V2018-012 (M.F.); the Leukemia and Lymphoma Society 1364-19 (J.Y.); the California Institute for Regenerative Medicine (CIRM) TRAN1-14003 (J.Y.), and CIRM Training Program EDUC4-12772 (N.S.); the American Heart Association Transformation and Established Investigator Award (G.N.H.); the American Heart Association Postdoctoral Fellowship (X.C.); and the startup research funding from City of Hope (M.F.). Funds from anonymous donors helped accelerate this study.
Author information
Authors and Affiliations
Contributions
S.C. conceived and designed the project, designed and performed the bulk of experiments, analyzed the data, and wrote and edited the manuscript; Y.W. performed the scRNA-seq analysis; J.D. performed some of the animal experiments; N.S. performed some of the human macrophage experiments; J.W. performed the scRNA-seq experiment; X.C, G.N.H., C.E.B., J.Y., and I.L.W. provided resources and scientific input; S.T.R. conceived and designed the project, wrote and edited the manuscript; M.F. conceived and designed the project, designed the experiment, analyzed the data, secured funding, oversaw the project, supervised the laboratory, and wrote and edited the manuscript.
Corresponding author
Ethics declarations
Competing interests
S.C., S.T.R., and M.F. filed a US patent 63/431,575, “Compositions Comprising Myeloid Phagocytic Cells Expressing A Chimeric Antigen Receptor”. I.L.W. is a cofounder, director, stockholder in and consultant for Forty Seven (but not Gilead). The remaining authors declare no competing interests.
Peer review
Peer review information
Nature Communications thanks Martina Seiffert and the other, anonymous, reviewer(s) for their contribution to the peer review of this work. A peer review file is available.
Additional information
Publisher’s note Springer Nature remains neutral with regard to jurisdictional claims in published maps and institutional affiliations.
Supplementary information
Source data
Rights and permissions
Open Access This article is licensed under a Creative Commons Attribution-NonCommercial-NoDerivatives 4.0 International License, which permits any non-commercial use, sharing, distribution and reproduction in any medium or format, as long as you give appropriate credit to the original author(s) and the source, provide a link to the Creative Commons licence, and indicate if you modified the licensed material. You do not have permission under this licence to share adapted material derived from this article or parts of it. The images or other third party material in this article are included in the article’s Creative Commons licence, unless indicated otherwise in a credit line to the material. If material is not included in the article’s Creative Commons licence and your intended use is not permitted by statutory regulation or exceeds the permitted use, you will need to obtain permission directly from the copyright holder. To view a copy of this licence, visit http://creativecommons.org/licenses/by-nc-nd/4.0/.
About this article
Cite this article
Chen, S., Wang, Y., Dang, J. et al. CAR macrophages with built-In CD47 blocker combat tumor antigen heterogeneity and activate T cells via cross-presentation. Nat Commun 16, 4069 (2025). https://doi.org/10.1038/s41467-025-59326-9
Received:
Accepted:
Published:
Version of record:
DOI: https://doi.org/10.1038/s41467-025-59326-9
This article is cited by
-
Redefining cell therapy: CAR-engineered innate immune cells to conquer solid and hematologic malignancies
Molecular Biology Reports (2026)
-
Engineered iron oxide nanoplatforms: reprogramming immunosuppressive niches for precision cancer theranostics
Molecular Cancer (2025)
-
CD86 costimulation enhances the antitumor activity of NKG2D CAR-Macrophages and synergizes with Anti-PD-L1 therapy to suppress prostate cancer progression
Cell Communication and Signaling (2025)








