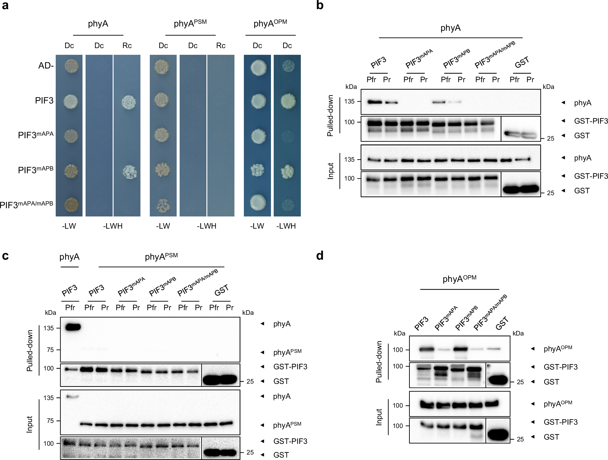
Fig. 2: PhyA interacts with PIF3 through the phyAOPM-APA interaction.

a Y2H assay showing the interaction between phyAOPM and the APA motif of PIF3. BD-fused full-length phyA, phyAPSM (1-615 a.a.), or phyAOPM (608-1122 a.a.) were transformed into AH109C with AD-fused PIF3, PIF3mAPA, PIF3mAPB, or PIF3mAPA/mAPB. Transformants were spotted on non-selective (-LW, lacking leucine and tryptophan) and selective (-LWH, additionally lacking histidine) media, then grown in the dark (Dc) or under red light (Rc). The additional information on AH109C is provided in Supplementary Figs. 9, 11. b–d In vitro binding assay showing the light-dependent interaction between phyA and the APA motif of PIF3. GST-fused PIF3 proteins were used to pull down either SBP-fused full-length phyA (b), phyAPSM (c), or MBP-fused phyAOPM (d). PhyA and phyAPSM were irradiated with either red light pulses (15 μmol m−2s−1, 5 min, Pfr) or far-red light pulses (2.5 μmol m−2s−1, 5 min, Pr) before mixing with GST-PIF3. The pulled-down proteins were separated by SDS-PAGE and detected with anti-SBP (phyA, phyAPSM), anti-MBP (phyAOPM), or anti-GST (GST-PIF3, GST) antibodies. GST control images were taken from the lower part of the same immunoblot with the respective GST-fused PIF3 bands and demarcated by vertical lines. All in vitro binding assays were independently repeated at least twice with consistent results.