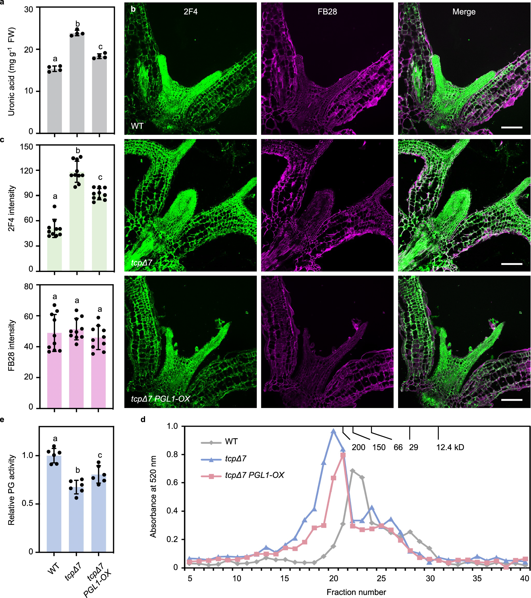
Fig. 7: PGL1 partially restores cell wall pectin accumulation in tcpΔ7.

a Quantification of cell wall pectin in 7-day-old seedlings of the indicated genotypes. Values are mean ± SD (n = 4 independent experiments). Statistical analysis was performed using one-way ANOVA with Tukey’s multiple comparison test, and different letters above the bars indicate statistical significance at p < 0.001. FW, fresh weight. Source data are provided as a Source Data file. b Immunolabeling analysis of pectin by 2F4 and FB28 staining. Scale bars, 100 μm. c Quantification of average intensity of 2F4 and FB28. Values are mean ± SD of 10 areas (100 μm by 100 μm) from five cotyledons. Statistical analysis was performed using one-way ANOVA with Tukey’s multiple comparison test, and different letters above the bars indicate statistical significance at p < 0.001. Source data are provided as a Source Data file. d Molecular mass analysis of CDTA-soluble pectin extracted from 7-day-old seedlings of the indicated genotypes by size-exclusion chromatography. Uronic acid content in fractions 5 to 40 was measured by absorbance at 520 nm. Molecular masses of the standards used to calibrate the column are indicated on top. Source data are provided as a Source Data file. e Comparison of in vivo PG activity in 7-day-old seedlings of the indicated genotypes. Values are mean ± SD (n = 6 independent experiments) of measured absorbance normalized to the wild type. Statistical analysis was performed using one-way ANOVA with Tukey’s multiple comparison test, and different letters above the bars indicate statistical significance at p < 0.05. Source data are provided as a Source Data file.