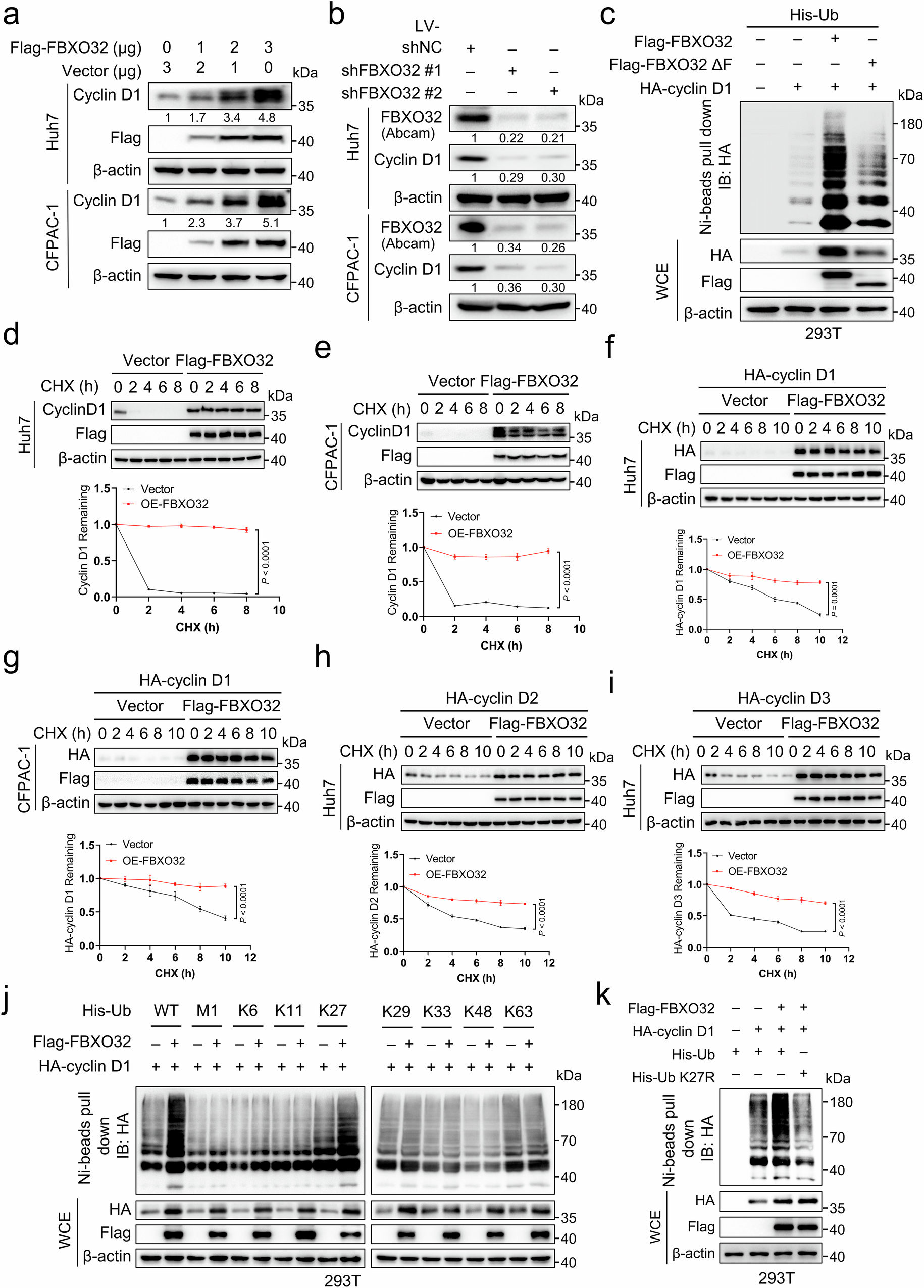
Fig. 2: FBXO32 upregulates D-type cyclins protein level by ubiquitin-mediated stabilization.
From: F-box protein FBXO32 ubiquitinates and stabilizes D-type cyclins to drive cancer progression

a Huh7 and CFPAC-1 cells were transfected with the indicated concentrations of plasmids expressing Flag-FBXO32 and negative control for 48 h, followed by western blot analysis to detect the protein levels of cyclin D1. b After transfection with FBXO32-specific shRNA or negative control (sh-NC) for 48 h, Huh7 and CFPAC-1 cells were lysed for western blot analysis to determine cyclin D1 protein levels. c 293T cells were co-transfected with His-Ub and HA-cyclin D1 expression plasmid together with either a Vector control, Flag-FBXO32 or FBXO32ΔF plasmid for 48 h, followed by ubiquitination assay. d, e Huh7 (d) and CFPAC-1 (e) cells were transfected with Flag-tagged FBXO32 expression plasmid (Flag-FBXO32) or negative control (Vector) for 48 h, followed by treatment with 100 μg/mL cycloheximide (CHX) for the indicated times. The protein level of cyclin D1 was detected by western blot and quantified using Image J software. f, g After co-transfection with plasmids expressing HA-cyclin D1 and Flag-FBXO32 or negative control (Vector) for 48 h, Huh7 (f) and CFPAC-1 (g) cells were treated as in (d). The protein level of HA-cyclin D1 was measured by western blot and quantified using Image J software. h, i Plasmids expressing HA-cyclin D2 or HA-cyclin D3 were co-transfected with Flag-FBXO32 or negative control (Vector) into Huh7 cells for 48 h, followed by treatment as in (d). The protein levels of HA-cyclin D2 (h) and HA-cyclin D3 (i) were measured by western blot and quantified using Image J software. j 293T cells were co-transfected with Flag-FBXO32 and HA-cyclin D1 together with WT His-Ub or various His-Ub mutants (M1, K6, K11, K27, K29, K33, K48, K63) for 48 h, followed by ubiquitination assay. k 293T cells were co-transfected with Flag-FBXO32 and HA-cyclin D1 together with WT His-Ub or His-Ub mutant (K27R), followed by ubiquitination assay. Representative immunoblot was shown from 3 biologically independent experiments (a–k). Data are presented as mean ± SEM, and P-values were calculated using two-tailed unpaired Student’s t-test (d–i). Source data are provided as a Source Data file. LV lentivirus.