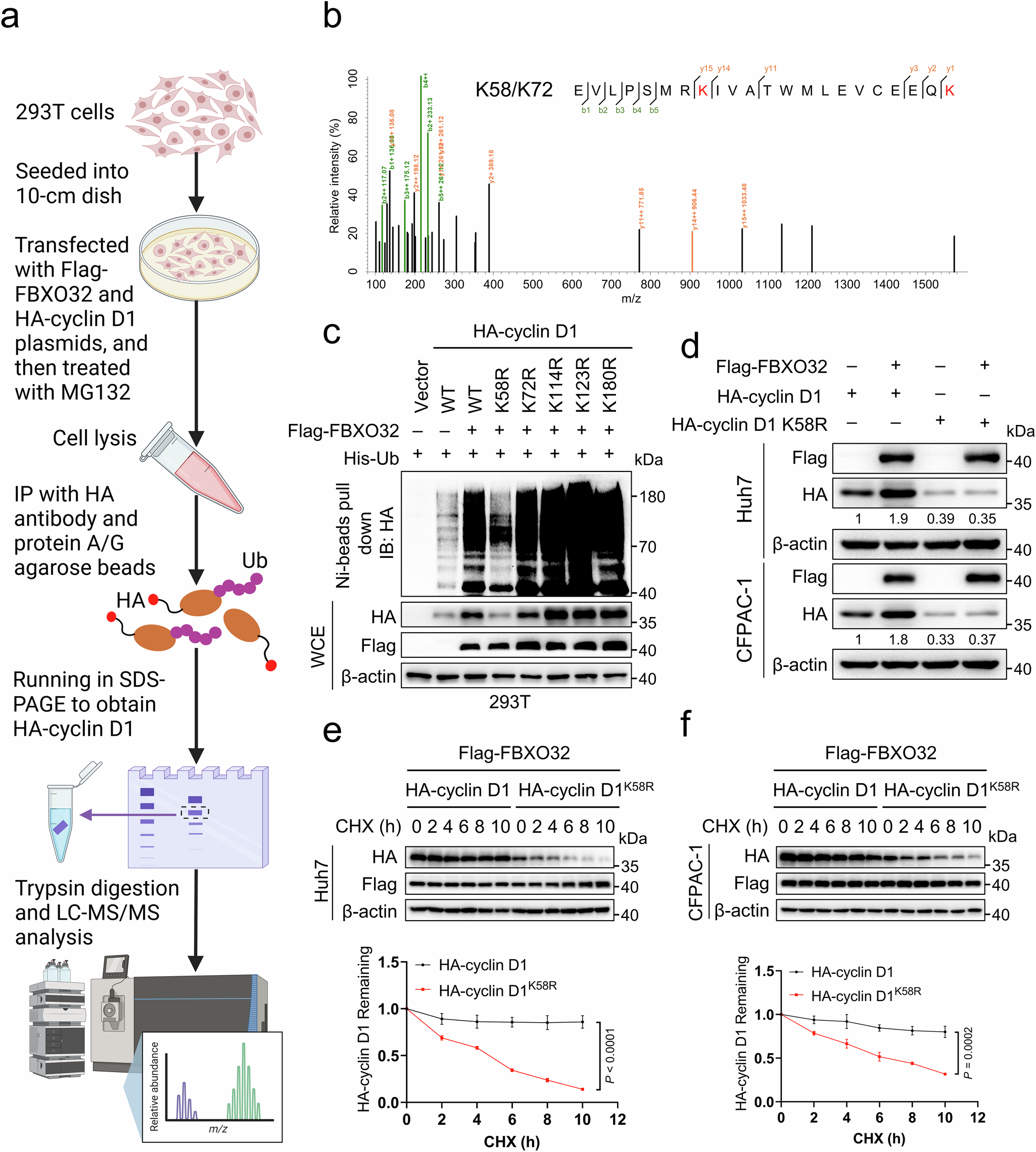
Fig. 3: FBXO32 mediates cyclin D1 protein stabilization by ubiquitination at lysine 58.
From: F-box protein FBXO32 ubiquitinates and stabilizes D-type cyclins to drive cancer progression

a Schematic of the workflow for identifying the potential ubiquitination sites of cyclin D1 influenced by FBXO32 with mass spectrometry analysis. Schematic illustration was created in BioRender (https://BioRender.com/m10t423). b Lysine 58 (K58) ubiquitination sites in cyclin D1 identified by mass spectrometry analysis. c 293T cells were co-transfected with plasmids expressing Flag-FBXO32 and His-Ub together with WT HA-cyclin D1 or various mutants HA-cyclin D1 (K58R, K72R, K114R, K123R, K180R) for 48 h. Then the cells were lysed with ubiquitination lysis buffer, followed by pull-down using Ni-NTA beads, and the precipitates were analyzed by western blot. d Flag-FBXO32 or control plasmid was co-transfected with HA-cyclin D1 WT or K58R in Huh7 and CFPAC-1 cells, followed by immunoblotting with indicated antibodies. e, f Huh7 cells (e) and CFPAC-1 cells (f) were co-transfected with Flag-FBXO32 and WT HA-cyclin D1 or mutant HA-cyclin D1K58R for 48 h, followed by treatment with 100 μg/mL CHX for the indicated times. The protein levels of HA-cyclin D1 and HA-cyclin D1K58R were detected by western blot and quantified using Image J software. The immunoblotting experiments were repeated three times with similar results (c–f). Data are presented as mean ± SEM, and P-values were calculated using two-tailed unpaired Student’s t-test (e, f). Source data are provided as a Source Data file.