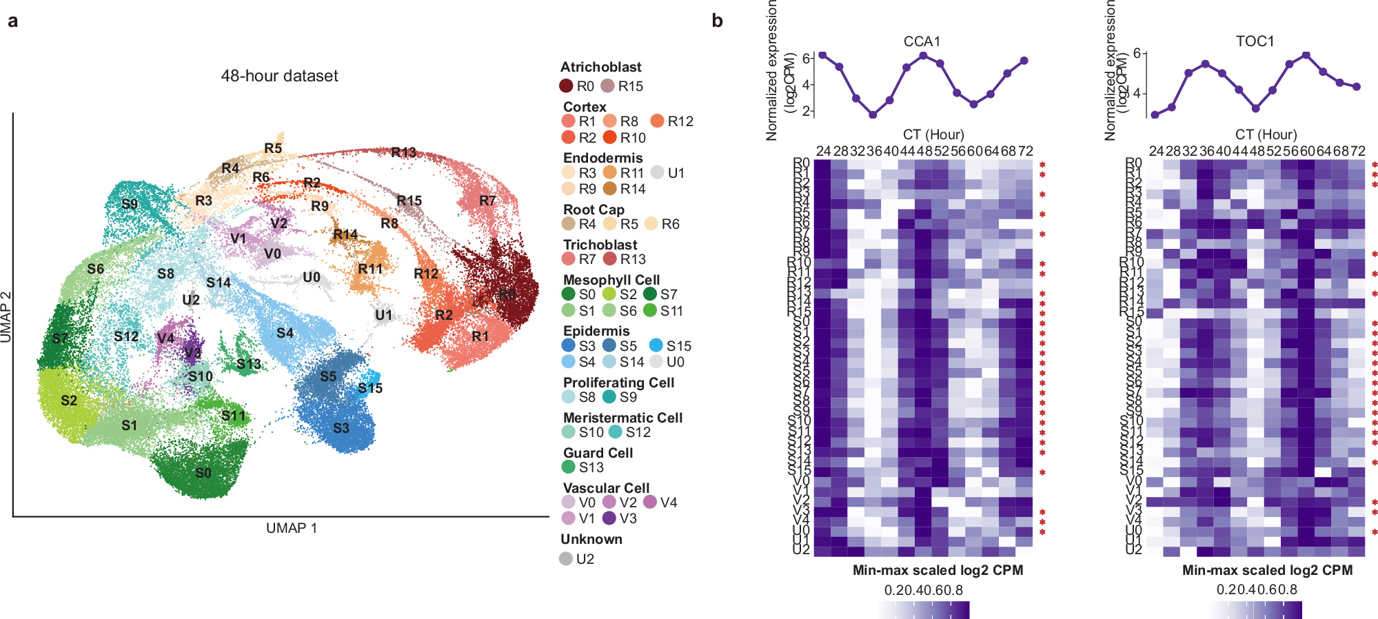
Fig. 2: Dissection of cell types and circadian gene expression.

a UMAP plot of 40 clusters in the 48 h dataset. Clusters are labeled with “R”, “S”, and “V” to represent cell types derived from roots, shoots, and vascular tissues, respectively. Clusters labeled “U” correspond to cells with origins from the shoot and root that remain to be determined. The term “Unknown” is reserved for cells with unidentified cell types. b Expression of CCA1 and TOC1 across different cell types. Heatmaps representing the mean expression level of the same gene across different clusters at 13 circadian time points. An asterisk (*) indicates clusters where the gene is oscillating. Source data are provided as a Source Data file.