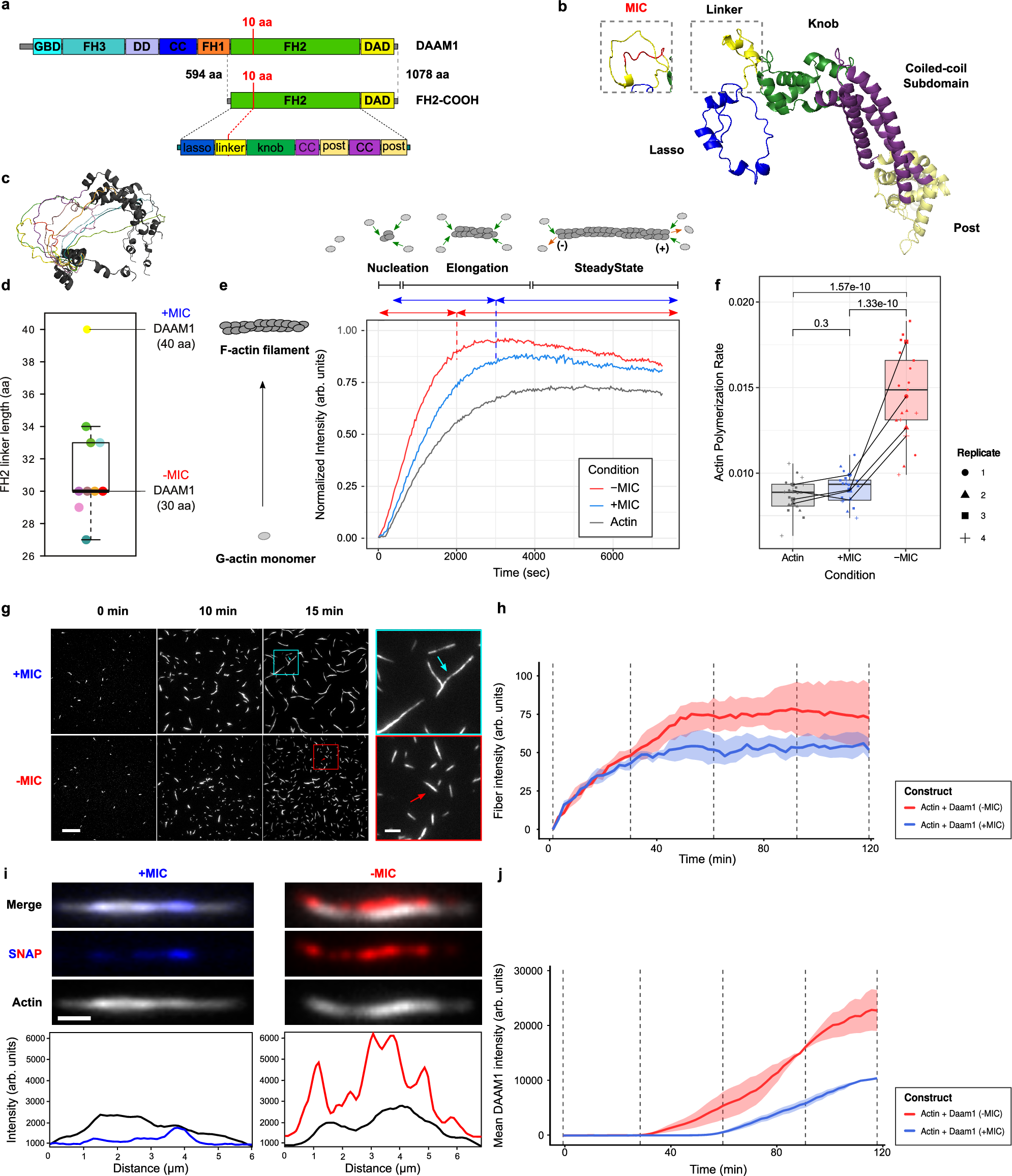
Fig. 2: Splice variants of the DAAM1 FH2-COOH fragment differentially modulate actin dynamics.

a Schematic representation of DAAM1 domains (top) and subdivisions (bottom). FH2-COOH corresponds to the purified protein fragment. Domain nomenclature from Fig. 1e. b Structure of FH2 domain with (left) or without (right) microexon. Subregions share the same color-code as in (a). c Comparison of the linker regions among all human formin proteins. Loop color corresponds to the formin color from Fig. S1a. Structures obtained from AlphaFold2 and visualized using the PyMoL program. d Linker lengths across 10 formins. Linker color corresponds to c and S1a. Source data are provided as a Source Data file 2. e Pyrene actin polymerization assay. Each curve is the average of four technical replicates. Top: Schematic representations of the actin polymerization phases. f Actin polymerization rates, where data points correspond to technical replicates from four independent experiments. P-values from one-way ANOVA with replicate and category as factors. g Representative images of fluorescence micrographs showing F-actin fibers in the presence of microexon-containing (+MIC) or non-containing (-MIC) splice variants. 2 μM Actin and 200 nM DAAM1 fragments were used. Scale bars: 10 μm and 2 μm (magnification). Right: zoom of the regions highlighted in “15 min”. Arrows indicate differences in actin fiber morphology. h Total fiber intensity through time for 0.2 μM actin and 200 nM DAAM1 fragments. Statistical tests in Fig. S2f. i Dual-color TIRF microscopy of actin fibers obtained after 50 min using 0.2 μM actin and 200 nM SNAP-tagged proteins. Top: representative images of actin fibers. Bottom: fluorescence intensity distribution along the fibers (black/blue/red indicates actin/+MIC/-MIC proteins, respectively). Scale bar: 1 μm. j Fluorescence intensity along actin fibers through time. Statistical tests in Fig. S3f. h, j Thick lines: median from two independent experimental replicates. Dispersion: first and third quartiles.