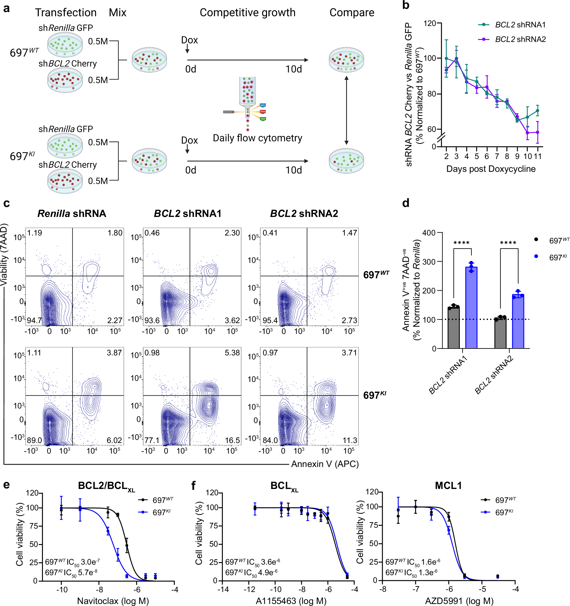
Fig. 2: Venetoclax exerts its effect on CREBBP-mutated B-ALL cell lines by on-target inhibition of BCL2.

a Schematic of doxycycline-inducible shRNA KD system competitive co-culture assay. 697WT and 697KI cells were stably transfected with two separate doxycycline-inducible shRNAs targeting BCL2, reported by mCherry, or a control shRNA targeting Renilla, reported by GFP. BCL2 and Renilla shRNA-expressing cells were mixed in equal numbers, doxycycline added to the media (500 ng/ml) to induce shRNA expression and the proportion of cells surviving BCL2/Renilla-KD analysed by daily flow cytometry. Created in BioRender. Huntly, B. (2025) https://BioRender.com/w63h764. b BCL2 shRNA KD competitive proliferation assay for two different BCL2-targeting shRNAs are presented, showing the ratio of BCL2-targeting shRNA (mCherry) vs. Renilla control (GFP), in 697KI normalized to 697WT as a percentage. n = 3 independent replicates, mean ± SD. c Representative flow cytometry plots of externalization of Annexin-V (APC) in 697WT (top) and 697KI (bottom) cell lines in response to doxycycline-induced shRNAs targeting Renilla (left), or two different BCL2-targeting shRNAs (middle and right). Day 6 post induction. Viability is assessed by 7AAD exclusion. d Proportion of viable 7AAD-veAnnexin-V+ve early apoptotic cells normalized to doxycycline-induced Renilla control. n = 3 independent replicates analysed 6 days after induction, mean ± SD, 2-way ANOVA ****, shRNA1 P = 0.0000003 and shRNA2 P = 0.00002. e Dose response curve of 697WT (black) and 697KI (blue) to Navitoclax in 72 h MTS viability assays. n = 3 technical replicates, mean ± SD. f Dose response curve of 697WT (black) and 697KI (blue) to A1155463 (BCLXL only inhibitor, left) and AZD5991 (MCL1 inhibitor, right) in 72 h MTS viability assays. n = 3 technical replicates, mean ± SD. Source data are provided as a Source Data file.