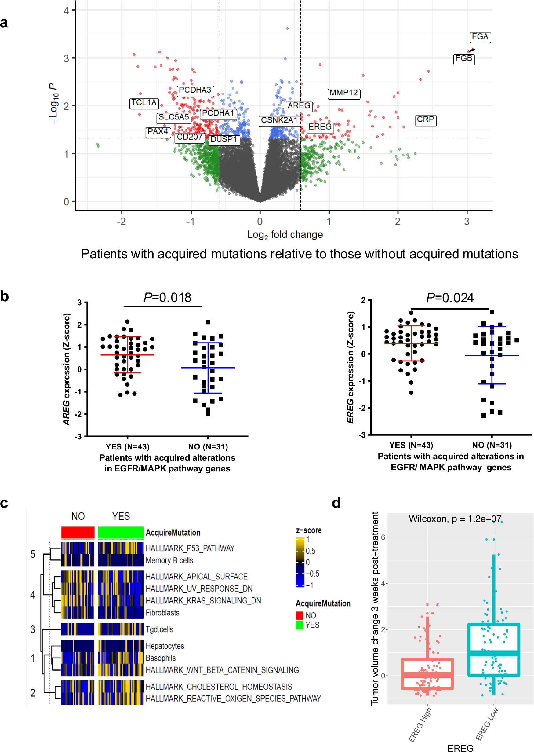
Fig. 6: Differentially expressed genes and pathways levels in RAS/BRAF-wild type anti-EGFR treated patients from the IMblaze370 study with acquired EGFR/MAPK pathway gene alterations and those without acquired alterations.

a Volcano plot representing differentially expressed genes between patients with and without acquired alterations. Genes with FDR-corrected p < 0.05. P-value determined using a Limma-Voom moderated t test. b Comparison of EGFR ligands (EREG and AREG) expression levels between the two groups. Data are presented as mean +/− SD. The p-value was generated using a two-tailed, unequal variances two-sample t test. c Heatmap patient samples sorted by acquired mutation status in the column and the most significantly (FDR corrected Krueskal Wallis p-value < 0.05) acquired mutation status associated MSigDb hallmark pathways and xCell cell types clustered in row. P-value determined using a Kruskal-Wallis rank sum test. d Changes in tumor volume from baseline to 3 weeks post-cetuximab treatment in 244 PDX models with EREG high (above median, n = 122) and EREG low (below median n = 122). The box and whisker plot shows the median, quartiles (hinges), whiskers, and individual outliers. P-value determined using a two-sided Wilcoxon rank sum test. Source data are provided as a Source Data file.