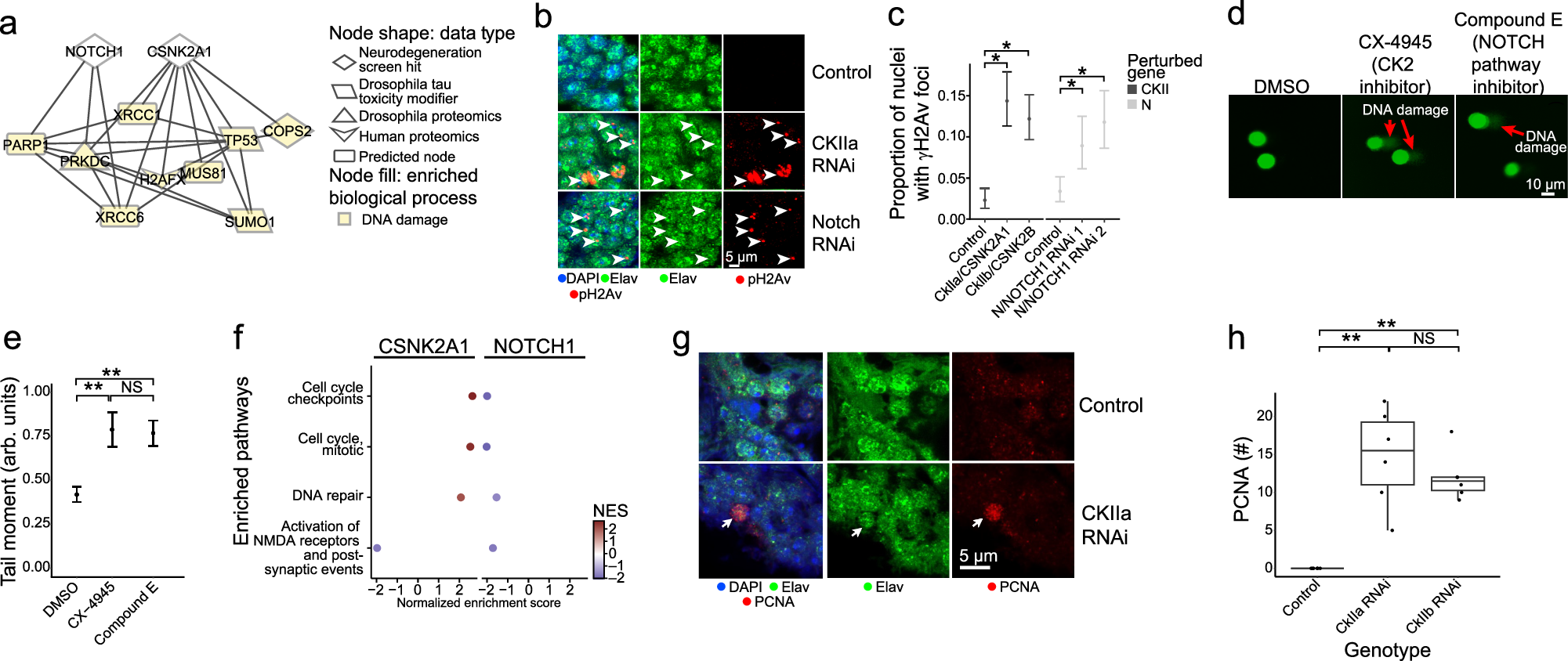
Fig. 6: Network analysis implicates neurodegeneration genes as regulators of the AD-associated biological process of DNA damage repair.
From: An integrative systems-biology approach defines mechanisms of Alzheimer’s disease neurodegeneration

a NOTCH1 and CSNK2A1 interactors (highlighted in yellow) are involved in DNA damage repair. b Knockdown of Drosophila orthologs for NOTCH1(N) and CSNK2A1 (CKIIa and CKIIb lead to increased DNA damage in adult neurons as measured by increased pH2Av-positive foci (red, arrowheads); elav immunostaining (green) marks neurons; nuclei are identified with DAPI (blue). Scale bar = 5 µm. c Percent of pH2Av foci in control and knockdowns of CKIIa, CKIIb and N. Asterisks indicate p < 0.01 with a one-way binomial test after Benjamini-Hochberg FDR correction with 95% binomial confidence intervals (n = 6, N RNAi 1 p = 2.04*10−6, N RNAi 2 p = 5.87*10−12, CKIIa p = 1.34*10−31, CKIIb p = 1.42*10−29). d COMET assay shows increased DNA damage in human iPSC neural progenitor cells after inhibition of Casein Kinase 2 (CK2) by CX-4945 and inhibition of NOTCH cleavage. e Quantification of mean tail moments from panel A in arbitrary units. Asterisks indicate p < 0.01 by one-way ANOVA with Tukey’s Post-Hoc correction (p = 6.01*10−3, Compound E vs DMSO, p = 3.95*10−3, CX-4945 vs DMSO). Error bars = +/- SEM (DMSO n = 693, CX-4945 n = 793, Compound E n = 860). f Dot plots showing the normalized enrichment scores (NES) of selected, significantly enriched pathways after CSNK2A1 and NOTCH1 knockdown in NGN2 neural progenitor cells. Red and blue dots indicate positive (upregulation) and negative (downregulation) NES, respectively. g Representative immunofluorescence images of mature neurons in Drosophila brains show inappropriate cell cycle re-entry in postmitotic neurons as indicated by PCNA expression (red, arrow) following CKIIa knockdown. elav (green) identifies neurons. h) Quantification of PCNA expression in control brains and brains of Drosophila with knockdown of orthologs of CSNK2A1 (CKIIa and CKIIb). Asterisks indicate p < 0.01 by one-way ANOVA with Tukey’s Post-Hoc correction (p = 4.94*10−5, CKIIa vs control, p = 3.92*10−4, CkIIb vs control). n = 6. Control is elav-GAL4/ + ; UAS-Dcr-2/+. Flies are 10 days old. For the boxplots: the line marks the median, the 25th-75th percentiles are the boundaries of the box and the whiskers depict 1.5 times the interquartile range. The source data for (c, e, h) are provided in the source data file.