Abstract
Despite years of intense investigation, the mechanisms underlying neuronal death in Alzheimer’s disease, remain incompletely understood. To define relevant pathways, we conducted an unbiased, genome-scale forward genetic screen for age-associated neurodegeneration in Drosophila. We also measured proteomics, phosphoproteomics, and metabolomics in Drosophila models of Alzheimer’s disease and identified Alzheimer’s genetic variants that modify gene expression in disease-vulnerable neurons in humans. We then used a network model to integrate these data with previously published Alzheimer’s disease proteomics, lipidomics and genomics. Here, we computationally predict and experimentally confirm how HNRNPA2B1 and MEPCE enhance toxicity of the tau protein, a pathological feature of Alzheimer’s disease. Furthermore, we demonstrated that the screen hits CSNK2A1 and NOTCH1 regulate DNA damage in Drosophila and human stem cell-derived neural progenitor cells. Our study identifies candidate pathways that could be targeted to ameliorate neurodegeneration in Alzheimer’s disease.
Similar content being viewed by others
Introduction
Neurodegenerative diseases are characterized by a progressive loss of neurons and preferentially affect older individuals. As the global population ages, there is an increasing imperative to understand and design effective therapies for neurodegenerative disorders. Brains from patients with Alzheimer’s disease, the most common neurodegenerative disorder, show pathological aggregation and deposition of extracellular amyloid β plaques and intracellular neurofibrillary tangles comprised of tau protein1,2,3. Amyloid β plaques are predominantly made up of 42-amino acid amyloid β peptides (amyloid β1-42), which are processed from the larger amyloid precursor protein (APP)4 through the action of the gamma-secretase complex. The presenilin proteins comprise the protease subunit of gamma-secretase. Mutations in APP and in the genes encoding the presenilins give rise to fully penetrant, though rare, familial Alzheimer’s disease. Mutations in MAPT, the gene encoding the microtubule-associated protein tau, have not been discovered in Alzheimer’s disease patients. However, wild-type tau is the major aggregating protein in a group of sporadic neurodegenerative disorders characterized by tau deposition in neurofibrillary aggregates, termed tauopathies. Further, missense mutations in MAPT cause fully penetrant, severe forms of familial neurodegeneration, strongly linking tau to aging-dependent neurodegeneration5.
Discovery of single gene mutations leading to familial forms of neurodegenerative disease provided a critical starting point for developing animal models and understanding underlying pathophysiology. More recently, data derived from high content approaches has added to clues from classical genetics. Genome-wide association studies (GWAS), transcriptomic analysis, and quantitative trait locus (QTL) analysis have identified genetic risk factors and associated molecular changes underlying Alzheimer’s disease in the brain at bulk and single-neuron resolution6,7,8,9,10,11,12,13.
Despite the wealth of human pathological and genetic data, the pathways through which both single gene mutations and QTL-associated molecular changes impact neuronal cell death remain incompletely defined. Complementary approaches are thus needed to define the full set of mechanisms mediating neurodegenerative disease pathogenesis. A more complete understanding of cell death pathways should provide an important new set of therapeutic targets in Alzheimer’s disease and related age-dependent neurodegenerative disorders14.
Forward screens in organisms, like Drosophila, with relatively short lifespan, well-developed experimental tools, and conserved neuronal biology, represent a potentially valuable method for discovering new pathways mediating neurodegeneration. Indeed, prior genetic screens in tauopathy model flies have identified a number of pathways mediating toxicity of pathological human tau that are conserved in vertebrate systems15,16,17,18,19,20,21,22,23,24,25,26,27,28. Similarly, genetic screens in otherwise wild type flies have identified mutants causing progressive neurodegeneration with relevance to human disease, but these efforts have been relatively modest in scale29,30,31,32,33. Here we have employed unbiased forward genetic screening at genome-scale in Drosophila to define mechanisms required for maintenance of aging adult neurons.
We then used a multi-omic integration approach to relate the hits from our model organism screen to human disease and identify the pathways that influence age-associated neurodegeneration. We measured proteomics, phosphoproteomics and metabolomics in transgenic Drosophila models of human amyloid β and tau to identify molecular changes associated with Alzheimer’s disease toxic proteins (Fig. 1). To determine how our transgenic Drosophila RNAi screen and the other model organism data were related to human Alzheimer’s disease patients, we generated RNA-sequencing (RNA-seq) data from pyramidal neuron-enriched populations from the temporal cortex using laser-capture microdissection34,35,36,37,38 (Fig. 1). We identified fine-mapped expression QTLs (eQTLs) and the eQTL-associated genes (eGenes) in neurons vulnerable to disease pathology to find patterns of gene expression associated with human genetic risk factors of Alzheimer’s disease. Next, we integrated these multi-species, multi-omic data with a previously published genome-scale screen for tau-mediated neurotoxicity15, existing human Alzheimer’s disease GWAS hits, proteomics, and metabolomics7,9,15,39,40 using advanced network modeling approaches (Fig. 1)41,42.
We performed a forward genetic screen for age-associated neurodegeneration in Drosophila. We measured proteomics, phosphoproteomics and metabolomics in amyloid β (gold) and tau (purple) models of Alzheimer’s disease and performed an eQTL meta-analysis of previous Alzheimer’s disease studies. We used a network integration model to integrate these new data with previously published human proteomics, human genetics, human lipidomics, and Drosophila modifiers of tau-mediated neurotoxicity. We tested hypotheses inferred from subnetwork analysis of the network model in Drosophila and human iPSC-derived neural progenitor cells. Created in BioRender. Leventhal, M. (2025) https://BioRender.com/y28s838.
Based on our integrated model, we nominated genes and pathways that contribute to age-associated neurodegeneration in Alzheimer’s disease. We experimentally tested the predicted functional effects of knockdown of proposed targets in flies and in human induced pluripotent stem cells. Specifically, we demonstrate that the human Alzheimer’s disease genetic risk factor MEPCE and neurodegeneration screen hit HNRNPA2B1 regulate tau-mediated neurotoxicity. Furthermore, we show in flies and iPSC-derived neural progenitor cells that NOTCH1 and CSNK2A1 regulate the DNA damage response, suggesting pathways through which these genes enhance neurodegeneration.
Results
A genome-scale, forward genetic screen for neurodegeneration in Drosophila
We performed a genome-scale, forward genetic screen in Drosophila to identify genes required for maintenance of viability of aging neurons in vivo. We used transgenic RNAi to knock down 5261 fly genes in neurons using the UAS-GAL4 bipartite expression system and the widely used elav-GAL4 driver, which mediates expression in the pattern of the pan-neuronal gene elav43,44. Genes were knocked down based on availability of transgenic RNAi lines from the public Bloomington Drosophila Stock Center and were not otherwise preselected. Adult flies with neuronal gene knockdown were aged for 30 days and brain integrity was assessed on tissue sections representing the entire brain. Scoring was performed in a blinded fashion. Genes were identified as hits in the screen if there was neuronal loss or vacuolation in the context of a properly developed brain. Neurodegeneration is frequently accompanied by vacuolation of the brain in flies and is commonly viewed as a sensitive and specific measure of neurodegeneration in the brain aging and neurodegenerative disease models20,29,33,45,46,47,48,49,50,51,52,53,54,55,56,57. Vacuoles often occur in a range of human neurodegenerative disease as well, including Alzheimer’s disease and related tauopathies58,59,60,61,62,63,64.We identified 198 genes that promoted age-associated neurodegeneration in Drosophila after knockdown (Supplementary Data 1). Strikingly, we recovered orthologs of both APP (Appl) and the presenilins (Psn), genes mutated in the two monogenic causes of familial Alzheimer’s disease. Our findings are consistent with demonstration of age-dependent neurodegeneration in Appl and Psn mutants in other studies28,65. In addition to Drosophila APP and Psn we also recovered fly orthologs of genes mutated in monogenic forms of Parkinson’s disease (PLA2G6/iPLA2-VIA), amyotrophic lateral sclerosis (SOD1/Sod1, VAPB/Vap33), hereditary spastic paraparesis (VPS37A/Vps37A), and mitochondrial encephalomyopathy (COX10/Cox10, NDUFS7/ND-20, NDUFV1/ND-51, MSTO1/Mst, TTC19/Ttc19). Further connecting the results of our screen with neurodegeneration, we observed an enrichment for ubiquitin-associated pathways (Benjamini-Hochberg FDR-adjusted p-value = 1.48*10−3). We also found that a list of genes with significant age-associated proteomic and transcriptomic changes in the Drosophila brain and neurons from previous studies were enriched for neurodegeneration screen hits66,67,68,69,70 (hypergeometric p-value = 2.13*10−3, Supplementary Data 2). This result suggests that the hits from the screen have some association with chronological age.
Gene expression of the human orthologs of the neurodegeneration screen hits declines with age and Alzheimer’s disease in the human brain
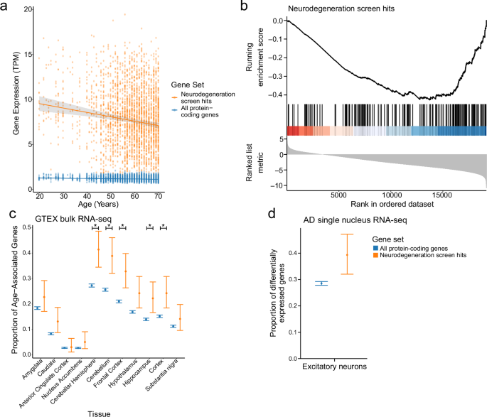
To assess more broadly if Drosophila screen hits were associated with human neurodegeneration we analyzed RNA-seq data from 2642 human post-mortem brain tissues from the Genotype-Tissue Expression (GTEx) project. We assessed whether there was a significant association between the mean expression of the human orthologs of the neurodegeneration screen hits and age in these human brains. We found that the average expression of neurodegeneration screen hits was negatively associated with chronological age (Fig. 2a, p = 1.14*10−5). There was a stronger negative association between average gene expression and age for the neurodegeneration screen hits than the average expression of all protein-coding genes (Fig. 2a, all protein-coding genes: R = 0.12, neurodegeneration screen hits: R = 0.15). We found there was a significant difference in the slopes of the regression lines showing the relationship between gene expression and age for neurodegeneration screen hits compared to that of all protein-coding genes (p = 7.38*10−6). We subsequently ranked all genes by the regression coefficients measuring the relationship between gene expression and age. We performed Gene Set Enrichment Analysis on this ranked list to identify which pathways had significant changes in gene expression with respect to age. Our analysis showed a negative association between the expression of screen hits and age (Fig. 2b, Benjamini-Hochberg FDR-adjusted p-value < 0.1). We note that the average expression of neurodegeneration screen hits is significantly greater than that of all protein-coding genes (Wilcoxon rank-sum test, p < 1*10−16). To assess the robustness of our results, we performed permutation tests by randomly shuffling the patient ages. Not a single permutation out of 10,000 iterations had a more significant association between age and gene expression of the screen hits, suggesting that this result is specific to chronological age in humans.
a Geometric mean expression in transcripts per million (TPM) of neurodegeneration screen hits (neurodegeneration genes, orange) and all protein-coding genes in the Genotype-Tissue Expression (GTEx) shows that the expression of neurodegeneration screen hits declines with age in human brain tissues (all protein-coding genes: two-sided t-test Benjamini-Hochberg FDR-adjusted p = 2.91*10−4, neurodegeneration screen hits: two-sided t-test Benjamini-Hochberg FDR-adjusted p = 1.14*10q5). There is a significant difference in the slopes of the trends between age and gene expression for neurodegeneration screen hits and all protein-coding genes (all protein-coding genes: R = 0.12, neurodegeneration screen hits: R = 0.15, p = 7.38*10−6). Regression lines indicate the relationship between age and TPM with a 95% confidence interval (standard error of the mean). The mixed effects regression analysis controlled for post-mortem interval, sex, ethnicity, and tissue of origin. b Gene set enrichment plot showing that the set of age-associated neurodegeneration genes has reduced expression with respect to age. Vertical lines indicate rank of neurodegeneration screen hits by their association between gene expression and age determined by mixed-effects regression analysis coefficients. c Proportion of genes that have significant associations between gene expression and age relative to the set of all protein-coding genes (blue, n = 20438) or the set of age-associated neurodegeneration genes (orange, n = 163). Data is presented as proportion of differentially expressed genes relative to total with 95% binomial confidence intervals of the estimated proportion of genes with a significant association with age. Asterisk indicates tissues with a FDR-adjusted one-tailed hypergeometric test p-value less than 0.01. Binomial test p-values after FDR correction: Amygdala=7.61*10−2, Caudate=2.15*10−2, Anterior Cingulate cortex=5.49*10−1, Nucleus Accumbens=3.32*10−2, Cerebellar Hemisphere=1.48*10−4, Cerebellum=1.74*10−4, Frontal Cortex=3.17*10−4, Hypothalamus=1.24*10−2, Hippocampus=1.85*10−3, Cortex=1.85*10−3, Substantia Nigra=1.30*10−1. d Proportion of protein-coding genes (blue, n = 17926) and age-associated neurodegeneration genes (orange, n = 169) that are differentially expressed between Alzheimer’s disease (AD) and control in excitatory neurons in single-nucleus RNA-seq. Data is presented as proportion of differentially expressed genes relative to total with 95% binomial confidence intervals. Source data for (a) is provided in the source data file.
Next, we examined expression of the human orthologs of the screen hits with respect to age across regions of the human brain (Fig. 2c). Tissues enriched in age-associated changes of the screen hits include Alzheimer’s disease-vulnerable regions such as the hippocampus and the frontal cortex (Fig. 2c, hypergeometric test Benjamini-Hochberg FDR-adjusted p-value < 0.01). In many cases, the same genes showed significant age-associated changes in expression in several tissues (Supplementary Fig. 1, mixed effect model Benjamini-Hochberg FDR-adjusted p-value < 0.1, absolute value of regression coefficient> 0.1). We observed that the Alzheimer’s disease-vulnerable tissues clustered together and with the Parkinson’s disease-vulnerable substantia nigra by hierarchical clustering (Supplementary Fig. 1). These human results suggest that the hits from our screen are associated with human aging in multiple regions of the brain, some of which are affected by common neurodegenerative diseases.
We analyzed the single nuclear RNA-seq data of excitatory neurons from a previously published single-nucleus RNA-seq study to examine cellular specificity of the neurodegeneration screen hits71. We observed that the average expression of screen hits was lower in Alzheimer’s disease-associated excitatory neurons than in excitatory neurons from healthy controls (Supplementary Fig. 2). We also found that the genes differentially expressed in Alzheimer’s disease-associated excitatory neurons in this dataset were enriched for neurodegeneration screen hits (Fig. 2d, Benjamini-Hochberg FDR-adjusted p-value < 0.1). These results show that gene expression of the neurodegenerative screen hits declines with respect to age in human brain tissues and human Alzheimer’s disease excitatory neurons, suggesting their importance in human disease and aging.
Human genetic risk factors enriched in disease-associated neurons complement results from the neurodegeneration screen
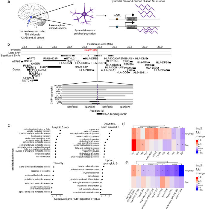
We collected human gene expression, human genetics, and proteomics, phosphoproteomics and metabolomics from Drosophila models of Alzheimer’s disease to systematically characterize omic perturbations in Alzheimer’s disease and further explore the role of neurodegeneration screen hits to human neurodegeneration (Fig. 1). For the human data, we used laser-capture microdissection to obtain pyramidal neurons from the human temporal cortex of 75 individuals, including 42 Alzheimer’s disease and 33 control individuals (Fig. 3a). We examined temporal pyramidal neurons because they are preferentially vulnerable to the formation of neurofibrillary tangles and neurodegeneration35. We performed RNA-seq and eQTL analysis on laser-captured material to examine how the hits from our transgenic Drosophila RNAi screen relate to genetic causes of Alzheimer’s disease in human neurons (Fig. 3a, TCPY in Supplementary Data 3). The RNA-seq from these pyramidal neurons demonstrated high expression of the excitatory neuron marker SLC17A7, as expected (Supplementary Fig. 3a)72.
a Schematic depicting the identification of eGenes from laser-capture microdissection of temporal cortex pyramidal neuron-enriched populations from 75 individuals including 42 human Alzheimer’s disease (AD) and 33 healthy control patients and identification of eGenes. b The eQTL associated with the eGene HLA-DRB1 is highlighted in red and overlaps with DNA binding motifs of MEF2B, CUX1 and ATF2 derived from ENCODE ChIP-seq and FIMO-detected motifs. Grey horizontal bars indicate ChIP-seq binding regions and the black horizontal bars indicate where the DNA-binding motif is located. c Dot plots showing the negative log10 FDR-adjusted hypergeometric test p-values for enriched GO terms in proteins that are significantly upregulated or significantly downregulated in both Drosophila models of tau and amyloid β, only differentially abundant in Drosophila models of amyloid β (Amyloid β only), or only differentially abundant in Drosophila models of tau (Tau only). d Heat maps depict the log2 fold changes between Aβ1-42 transgenic flies (Amyloid β) or tauR406W (Tau) transgenic flies with controls for (d) proteins or (e) phosphoproteins that were hits in the age-associated neurodegeneration screen. An asterisk indicates whether the comparison was significant at an FDR threshold of 0.1. The columns of all heatmaps were clustered by hierarchical clustering.
We first performed an eQTL meta-analysis across 7 different bulk RNA-seq and genomics studies in post-mortem brains (Supplementary Data 3 and 4, Methods). The results from this meta-analysis were then forwarded to the eQTL analysis in the newly collected temporal cortex pyramidal neuron RNA-seq data to see which brain eQTLs were enriched in Alzheimer’s disease-vulnerable neurons. We found cis-regulatory effects in the pyramidal neuron-enriched transcriptomes for 12 eGenes (Table 1). The enriched genes included C4A, EPHX2, PRSS36, and multiple MHC class II genes (Table 1). Expression of the eGenes was correlated with several known biological processes previously associated with Alzheimer’s disease such as insulin signaling, protein folding and lipid metabolism71,73,74,75,76,77,78,79,80,81,82,83,84 (Supplementary Fig. 3b). We incorporated the eGenes from the temporal cortex pyramidal neurons and the meta-analysis in our analysis of the fly screen hits.
We hypothesized that some temporal cortex pyramidal neuron eQTLs influence eGene expression by disrupting transcription factor binding. We used the ENCODE 3 transcription factor ChIP-seq data to see which eQTLs overlapped transcription factor peaks and DNA-binding motifs (Fig. 3b). We found that the eQTL (rs9271209) for HLA-DRB1 overlapped with ChIP-seq peaks and DNA-binding motifs for the transcription factors MEF2B, CUX1 and ATF2 (Fig. 3b). Patients with the rs9271209 eQTL have reduced expression of HLA-DRB1, suggesting that this Alzheimer’s disease-associated effect on gene expression could be mediated through inhibition of transcription factor binding (Fig. 3b and Table 1).
Proteomics, phosphoproteomics and metabolomics from Drosophila models of tauopathy or amyloid β neurotoxicity show significant changes in neurodegeneration screen hits in disease contexts
We generated proteomic, phosphoproteomic and metabolomic data from the heads of established Drosophila models of amyloid β and tau toxicity to broadly characterize molecular changes in models of Alzheimer’s disease pathology85,86 (Fig. 1, Supplementary Fig. 4, and Supplementary Data 5–7). Specifically, we modeled amyloid β pathology using a transgenic fly line expressing the human amyloid β1-42 isoform (Aβ1-42 transgenic flies)86. We modeled tau pathology using a well-characterized transgenic fly line expressing human MAPT with the neurodegenerative disease-associated R406W point mutation (tauR406W transgenic flies)85. We used tauR406W transgenic flies because these flies display a modest, but detectable degree of neurodegeneration at 10 days of age85. We aged control and experimental flies for 10 days and measured proteomics, phosphoproteomics and metabolomics. Proteins downregulated in both Aβ1-42 transgenic flies and tauR406W transgenic flies were enriched for enzymes that metabolize carboxylic acids, amino acids, and lipids, suggesting shared manifestations of molecular pathology (Fig. 3c, Benjamini-Hochberg FDR-adjusted p-value < 0.1). Additionally, we found that proteins that were upregulated in Aβ1-42 transgenic flies and tauR406W transgenic flies were enriched for muscle development and cell adhesion (Fig. 3c, g:SCS FDR-adjusted p-value < 0.1). Proteins that were only differentially abundant in Aβ1-42 transgenic flies were enriched for Golgi-associated processes, while proteins that were only differentially abundant in tauR406W transgenic flies were enriched for wound healing responses and amino acid synthesis pathways (Fig. 3c, Benjamini-Hochberg FDR-adjusted p-value < 0.1). These results suggest biological processes that are common among models of Alzheimer’s disease, which are specific to amyloid β pathology, and which are specific to tau-mediated pathology.
Few of the neurodegeneration screen hits were differentially abundant in the proteomic and phosphoproteomic data, and the lack of overlap is a phenomenon that has been noted previously in other comparisons of genetic and expression data87. The screen hits that were differentially abundant in the Aβ1-42 transgenic fly proteomics were enriched for biological processes pertaining to development and cognition (Fig. 3d, Supplementary Fig. 4g, Benjamini-Hochberg FDR-adjusted p-value < 0.1). None of the screen hits were differentially phosphorylated in the tauR406W transgenic flies, while there were 11 phosphopeptides found in neurodegeneration screen hits that were differentially phosphorylated in Aβ1-42 transgenic flies (Fig. 3e). Despite the small overlap, our results highlight neurodegeneration screen hits that are differentially altered in models of Alzheimer’s disease pathology. Furthermore, we observe that more neurodegeneration screen hits show proteomic and phosphoproteomic changes in Aβ1-42 transgenic flies than in tauR406W transgenic flies (Fig. 3d, e).
Network integration of Alzheimer’s disease omics and novel genetic screening data identifies subnetworks representing biological processes underlying neurodegeneration in Alzheimer’s disease
We performed network integration of our Drosophila neurodegeneration screen hits with Alzheimer’s disease multi-omics to determine how the neurodegeneration screen hits contribute to human Alzheimer’s disease (Fig. 1). We integrated the hits from the neurodegeneration screen with our human eGenes and Drosophila proteomics, phosphoproteomics and metabolomics, a previously published genome-scale screen for tau mediated neurotoxicity tauR406W flies, previously published human Alzheimer’s disease proteomics, and previously published human lipidomics using the Prize-collecting Steiner Forest algorithm (PCSF) to build a protein-protein/protein-metabolite interaction network model of Alzheimer’s disease15,39,40 (Figs. 1 and 4a; Supplementary Data 8). Briefly, the method links as many input nodes as possible while minimizing the number of low-confidence edges in the final network. The result includes a mix of the input nodes and new interactors of interest that were not part of the input set, which we call “predicted nodes” (Fig. 4a, Methods). We filtered out predicted nodes that did not show up in a sufficient number of networks after 100 edge permutations and were found in too many networks with randomized node weights (Supplementary Fig. 5, Methods). We found that the majority of the nodes in our network were observed in multiple hyperparameter selections, showing that these results were robust to parameter choices (Supplementary Data 8). This procedure filtered out 19102 nodes from the initial solution. We compared our results to a previously published study in a different disease indication, medulloblastoma, to emphasize the specificity of our results to Alzheimer’s disease. We found that while both analyses had subnetworks enriched for cell cycle regulation, none of the nodes in these overlapping enrichments were shared. This result supported our claim that our Alzheimer’s disease-associated network was distinct from networks derived from the same method in different disease indications88. The detailed results of this network are visualized in an interactive website (Methods, Data availability).
a Network integration of human and Drosophila multi-omics for Alzheimer’s Disease highlights subnetworks enriched for proteins belonging to known gene ontologies. Each subnetwork is represented by a pie chart, which indicates the proportion of nodes represented by a given data type. Edge width is determined by the number of interactions between nodes within or with another subnetwork and colored by one of the involved subnetworks. Each pie chart is labeled by the enriched biological process by hypergeometric test (FDR-adjusted p-value less than 0.1). b A subnetwork enriched for postsynaptic activity. Nodes belonging to the annotated process are highlighted in yellow. Also in this subnetwork are metabolites associated with postsynaptic activity such as acetylcholine. c Phosphorylated tau, APOE, and APP-processing proteins interact with each other and are in a subnetwork enriched for NOTCH signaling-associated genes. Members of the NOTCH signaling pathway are highlighted in yellow.
Louvain clustering of the network revealed subnetworks enriched for biological processes associated with Alzheimer’s disease in previous studies, such as insulin signaling, postsynaptic activity, and double-strand break repair76,77,78,83,84,89,90,91 (Fig. 4a). Subnetworks were also enriched for cell signaling pathways such as NOTCH signaling and hedgehog signaling that have not been previously characterized as hallmarks of neurodegeneration84 (Fig. 4a). We found that the subnetworks associated with postsynaptic activity and insulin signaling were enriched for genes that were differentially expressed in excitatory neurons in a previously published study with respect to Alzheimer’s disease status, Braak staging, and amyloid plaque burden71 (Supplementary Data 8). The subnetworks enriched for NOTCH signaling and condensation of prometaphase chromosomes were enriched for differentially expressed genes in excitatory neurons with respect to Alzheimer’s disease status and Braak staging (Supplementary Data 8). We chose Louvain clustering instead of Leiden clustering because the Louvain clusters had a higher modularity score than the Leiden clusters (Louvain Q = 0.415, Leiden Q = 0.412). We note that there is a significant overlap in the number of biological processes enriched in the subnetworks derived from Louvain clustering or Leiden clustering, suggesting that our findings are robust to the clustering method of choice (hypergeometric test p-value < 1*10−16).
506 of the 1008 nodes in the network had no previously known association with Alzheimer’s disease according to OpenTargets, which supports the ability of the network-based approach to identify new regulators of biological processes in Alzheimer’s disease. Out of the 690 input nodes in the network, only 60 were enriched in more than one data type. The largest intersection was of 15 nodes shared between Drosophila amyloid β proteomics and phosphoproteomics. These overlapping nodes were enriched for ERBB4 signaling, NRIF-mediated cell death and ion transport (Supplementary Data 8). These observations highlight the contribution of network analysis in integrating findings from multiple data sources to discover disease-associated biological processes and to design experiments about specific nodes of interest.
We re-ran the Prize-Collecting Steiner Forest omitting one data type at a time to determine the relative contribution of each data type to the network solution. Most of the nodes that were missing from these new network solutions were those contributed by the omitted data type (Supplementary Data 8). Regardless of the data type removed, each PCSF result had a subnetwork enriched for mitochondrial biogenesis and at least one pathway involved in postsynaptic activity (Supplementary Data 8). We note that the networks that lacked neurodegeneration screen hits were not enriched for hedgehog signaling, insulin signaling, autophagy, Gɑq signaling events, and condensation of prometaphase chromosomes like our final network (Supplementary Data 8). Overall, removing the neurodegeneration screen hits removed the largest number of pathway enrichments compared to the final network solution (Supplementary Data 8). In contrast, removing Alzheimer’s disease GWAS hits removed pathway enrichments for Gαq signaling events and NOTCH signaling (Supplementary Data 8). These results underscore the importance of neurodegeneration screen hits in our network analysis, and how each integrated datatype influenced the enrichment of different biological processes in our final network solution.
We inspected the nodes of our network communities to determine whether the subnetworks represented expected or new relationships in the context of Alzheimer’s disease. The subnetwork enriched for postsynaptic activity showed expected protein-metabolite and protein-protein interactions in choline metabolism92,93 (Fig. 4b). We observed interactions involving the metabolite acetylcholine with choline O-acetyl transferase (CHAT) and choline transporter (SLC22A1) (Fig. 4b). Additionally, we saw interactions between choline, CHAT and choline transporters SLC22A1 and SLC22A2 (Fig. 4b). This subnetwork illustrates the ability of our network analysis to recover established biological processes in Alzheimer’s disease.
A novel role of NOTCH signaling emerged in one subnetwork that linking members of the pathway with phosphorylated tau, members of the gamma secretase complex, the APOE protein (Fig. 4c). Each of these proteins has been associated with hallmarks of Alzheimer’s disease94,95,96,97,98. This subnetwork suggests that Notch signaling could influence the previously characterized relationship between amyloid β and APOE99. These results suggest roles for NOTCH signaling proteins in Alzheimer’s disease-mediated pathology.
We found strong overlaps for pathway enrichments between our network and networks derived from comparable methods. We compared our result to those of ROBUST and GNNExplainer (Supplementary Data 8). We found a significant overlap in the number of enriched biological pathways in subnetworks derived from the Prize-Collecting Steiner Forest and ROBUST (hypergeometric p-value < 1*10−16). We further found a significant overlap between nodes in the Prize-Collecting Steiner Forest-derived network and the ROBUST-derived network (hypergeometric p-value < 1*10−16). Some pathways were only enriched in one method: viral response pathways were only enriched in the ROBUST-derived network, inositol phosphate metabolism pathways were only enriched in the GNNExplainer-derived network and respiratory electron transport pathways were only enriched in the Prize-Collecting Steiner Forest results. Overall, our network analysis findings were not highly dependent on our network integration method of choice.
Network integration of Alzheimer’s disease Omics and genetic hits reveals HNRNPA2B1 and MEPCE as targets that regulate tau-mediated neurotoxicity
We then experimentally tested implications of a subnetwork linking a screen hit (HNRNPA2B1) and an eGene (MEPCE) with Drosophila modifiers of tau toxicity15 (Fig. 5a). The HNRNPA2B1 protein is known as an intronic splice suppressor, while MEPCE is known as a protein that provides a methyl phosphate cap on 7SK non-coding RNA. HNRNPA2B1 was of particular interest because it was the only neurodegeneration screen hit that interacted with phosphorylated tau in our network (Supplementary Fig. 6). We selected MEPCE for follow-up experimentation because we observed interactions between the MEPCE protein and the HNRNPA2B1 protein, MEPCE did not previously have an association with tau-mediated neurotoxicity, and MEPCE had the highest-confidence Drosophila ortholog among the hits from our eGene analysis. We knocked down the fly orthologs of HNRNPA2B1 or MEPCE in a Drosophila model of tauopathy with two independent RNAi lines per gene (Fig. 5b, c). To increase relevance to Alzheimer’s disease, in which wild type human tau is deposited into neurofibrillary tangles, we used transgenic flies expressing wild-type human tau (tauWT) in the fly retina85. We found that knockdown of fly orthologs of either HNRNPA2B1 or MEPCE enhanced tau retinal toxicity, as quantified using a previously described semi-quantitative rating scale based on morphologic disruption and reduction in size of the adult fly eye following expression of human tau100 (Fig. 5b, c, one-way ANOVA with Tukey’s post-hoc correction p < 0.05). Enhancement of tau toxicity in the fly retina is consistent with the human eQTL results, which show that MEPCE expression is reduced in Alzheimer’s disease patients with the eQTL rs7798226 (Supplementary Data 4) and suggest a mechanism for effects of the GWAS variant in Alzheimer’s disease.
a The proteins coded by the neurodegeneration modifier HNRNPA2B1 and the eGene MEPCE interact with each other and have protein-protein interactions with modifiers of tau neurotoxicity. The interaction between HNRNPA2B1 and MEPCE is found in the subnetwork in Fig. 4 that is enriched for insulin signaling. b Knockdown of the Drosophila orthologs of HNRNPA2B1 (Hrb98DE) and MEPCE (CG1293) shows enhancement of the rough eye phenotype in flies expressing wild type human tau. c Quantification of rough eye severity. The scale reflects the extent of morphological disruption after human tau retinal expression (Methods). Statistical significance was measured using a one-way ANOVA with Tukey’s post-hoc correction and is indicated with an asterisk. Error bars are the standard error of the mean. Two independent RNAi constructs were used to knock down each gene. n = 8. Control is GMR-GAL4/+. Flies are one day old. The boxplots are defined where the line within the box depicts the median, the 25th-75th percentiles are the boundaries of the box and the whiskers depict 1.5 times the interquartile range. d Volcano plot depicting differential expression analysis by DeSeq2 of bulk RNA-seq after HNRNPA2B1 CRISPRi knockdown in NGN2 neural progenitor cells (Benjamini-Hochberg FDR-adjusted two-sided Wald test p-value < 0.1, absolute log2 fold change > 1). Each dot represents a single gene. The horizontal dashed line indicates the negative log10 FDR-adjusted p-value significance cut-off of 0.1 and the vertical dashed lines indicate the log2 fold change cut-offs of 1 and −1. Red dots indicate genes that are significantly upregulated and blue dots indicate genes that are significantly downregulated. e Dot plot of the enriched pathways identified by gene set enrichment analysis of the RNA-seq data. The 10 pathways with the highest negative log10 FDR-adjusted Gene Set Enrichment Analysis empirical p-value are plotted. The size of the dot indicates the proportion of genes that are part of the enriched pathway. The color of the dot represents the normalized enrichment score (NES), where blue indicates downregulation and red indicates upregulation. The x-position of the dot indicates the negative log10 FDR-adjusted Gene Set Enrichment Analysis empirical p-value and the y-position is the corresponding, enriched pathway. Source data for (c) is provided in the source data file.
To understand how HNRNPA2B1 contributes to age-associated neurodegeneration in human systems, we performed RNA-seq after CRISPRi knockdown of HNRNPA2B1 in human iPSC-derived, NGN2 neural progenitor cells. Our knockdown achieved a partial reduction of HNRNPA2B1 gene relative to control (Supplementary Fig. 7a, log2(Fold Change)=-0.60, Benjamini-Hochberg FDR-adjusted p-value < 0.1). Differential expression after HNRNPA2B1 knockdown showed that the most significantly downregulated genes involved those involved in neuronal development or synaptic activity such as SCG2, FABP7, TENM1, and SIX3 (Fig. 5d and Supplementary Data 9, log2(Fold Change)< −1, Benjamini-Hochberg FDR-adjusted p-value < 0.1). No individual subnetwork was enriched for differentially expressed genes after HNRNPA2B1 knockdown. Gene Set Enrichment Analysis showed that the top enriched pathways include downregulation of the electron transport chain and of genes involved in postsynaptic events (Fig. 5e and Supplementary Data 10, Benjamini-Hochberg FDR-adjusted p-value < 0.1). Reduced postsynaptic activity and electron transport chain activity have been previously associated with Alzheimer’s disease and tau-mediated neurotoxicity83,101,102,103,104,105,106. These changes suggest potential mechanisms by which HNRNPA2B1 contributes to tau-mediated neurotoxicity and neurodegeneration in human aging.
Network analysis implicates CSNK2A1 and NOTCH1 as regulators of the Alzheimer’s disease-associated biological process of DNA damage repair in neurons
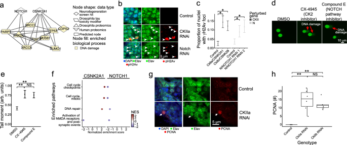
In addition to the network connections between NOTCH signaling proteins and hallmark proteins of Alzheimer’s disease (Fig. 4c), we also noted that NOTCH signaling proteins were linked with the Alzheimer’s disease-associated process of DNA damage, a process also associated with Alzheimer’s disease72,89,90,91,107,108 (Fig. 6a). We calculated the network betweenness of all neurodegeneration screen hits with regulators of DNA damage repair (Supplementary Data 11). We found that NOTCH1 and the neurodegeneration screen hit CSNK2A1 were among the top 5 neurodegeneration genes in terms of network betweenness among nodes associated with DNA damage repair (Supplementary Data 11). CSNK2A1 and NOTCH1 shared some interactors that regulated DNA damage repair (Fig. 6a). NOTCH1 is a key receptor in NOTCH signaling that regulates cell-fate decisions. CSNK2A1 is a kinase for many proteins including casein; the activity of CSNK2A1 regulates processes such as apoptosis and cellular proliferation. All the interacting DNA damage repair-associated nodes that interact with CSNK2A1 and NOTCH1 except for H2AFX and COPS2 regulate double-strand break repair, suggesting that CSNK2A1 and NOTCH1 knockdown may disrupt the DNA damage response.
a NOTCH1 and CSNK2A1 interactors (highlighted in yellow) are involved in DNA damage repair. b Knockdown of Drosophila orthologs for NOTCH1(N) and CSNK2A1 (CKIIa and CKIIb lead to increased DNA damage in adult neurons as measured by increased pH2Av-positive foci (red, arrowheads); elav immunostaining (green) marks neurons; nuclei are identified with DAPI (blue). Scale bar = 5 µm. c Percent of pH2Av foci in control and knockdowns of CKIIa, CKIIb and N. Asterisks indicate p < 0.01 with a one-way binomial test after Benjamini-Hochberg FDR correction with 95% binomial confidence intervals (n = 6, N RNAi 1 p = 2.04*10−6, N RNAi 2 p = 5.87*10−12, CKIIa p = 1.34*10−31, CKIIb p = 1.42*10−29). d COMET assay shows increased DNA damage in human iPSC neural progenitor cells after inhibition of Casein Kinase 2 (CK2) by CX-4945 and inhibition of NOTCH cleavage. e Quantification of mean tail moments from panel A in arbitrary units. Asterisks indicate p < 0.01 by one-way ANOVA with Tukey’s Post-Hoc correction (p = 6.01*10−3, Compound E vs DMSO, p = 3.95*10−3, CX-4945 vs DMSO). Error bars = +/- SEM (DMSO n = 693, CX-4945 n = 793, Compound E n = 860). f Dot plots showing the normalized enrichment scores (NES) of selected, significantly enriched pathways after CSNK2A1 and NOTCH1 knockdown in NGN2 neural progenitor cells. Red and blue dots indicate positive (upregulation) and negative (downregulation) NES, respectively. g Representative immunofluorescence images of mature neurons in Drosophila brains show inappropriate cell cycle re-entry in postmitotic neurons as indicated by PCNA expression (red, arrow) following CKIIa knockdown. elav (green) identifies neurons. h) Quantification of PCNA expression in control brains and brains of Drosophila with knockdown of orthologs of CSNK2A1 (CKIIa and CKIIb). Asterisks indicate p < 0.01 by one-way ANOVA with Tukey’s Post-Hoc correction (p = 4.94*10−5, CKIIa vs control, p = 3.92*10−4, CkIIb vs control). n = 6. Control is elav-GAL4/ + ; UAS-Dcr-2/+. Flies are 10 days old. For the boxplots: the line marks the median, the 25th-75th percentiles are the boundaries of the box and the whiskers depict 1.5 times the interquartile range. The source data for (c, e, h) are provided in the source data file.
Next, we used RNAi to knock down Drosophila orthologs of NOTCH1 and CSNK2A1 in a pan-neuronal pattern in the aging adult fly brain to assess the relationship between these neurodegeneration screen hits and DNA damage (Fig. 6b, c). To exclude off-target effects we used two independent RNAi transgenes targeting the NOTCH1 ortholog N (Fig. 6b, c). For CSNK2A1 we used one RNAi to target the CkIIa subunit of the casein kinase holoenzyme and another RNAi to target the CkIIb subunit of the casein kinase holoenzyme (Fig. 6b, c) because other available transgenic RNAi lines were lethal with pan-neuronal expression. We observed that knockdown of the Drosophila orthologs for NOTCH1 and CSNK2A1 led to an increase in DNA damage, as measured by the number of phospho-H2Av (Drosophila ortholog of mammalian phosphor-H2AX) foci (Fig. 6b, arrowheads, c, One-Way Binomial Test p < 0.01).
We performed a COMET assay in wild-type human neuronal progenitor cells treated with inhibitors for the Notch signaling pathway or the casein kinase holoenzyme (CK2) to test if reduced CSNK2A1 or NOTCH1 function leads to increased DNA damage in human cells (Fig. 6d, arrows, e). We observed that treatment with the Notch inhibitor Compound E and the CK2 inhibitor CX-4945 led to an increase in the tail moment of the neural progenitor cells compared to DMSO treatment, showing an increase in DNA damage after inhibitor treatment (Fig. 6d, arrows, e, ANOVA with Tukey’s post-hoc correction p-value < 0.01, Methods). These results show how the screen hits NOTCH1 and CSNK2A1 regulate DNA damage in human and Drosophila neurons, as inferred by our computational network analysis.
Transcriptomic analysis suggests how CSNK2A1 and NOTCH1 knockdown could lead to age-associated neurodegeneration through distinct DNA-damaging pathways
We performed RNA-seq after CRISPRi knockdown of CSNK2A1 or NOTCH1 in NGN2-expressing neural progenitor cells to broadly understand how human cells respond to reduced CSNK2A1 and NOTCH1 expression (Fig. 6). Expression of both target genes dropped significantly in the respective knockdowns (CSNK2A1: log2(fold change)<−1, FDR-adjusted p-value < 0.1, Supplementary Fig. 7b; NOTCH1: log2(fold change)= −0.92, FDR-adjusted p-value < 0.1, Supplementary Fig. 7c), with good clustering of replicates in PCA analysis (Supplementary Fig. 7d). We found 145 significantly upregulated and 282 significantly downregulated genes upon knocking down CSNK2A1, while we found 15 significantly upregulated and 5 significantly downregulated genes after knocking down NOTCH1 (Supplementary Fig. 8a, b and Supplementary Data 9, absolute value of log2(fold change)>1, FDR-adjusted p-value < 0.1). The disparity in the number of differentially expressed genes could be explained by how the knockdown efficiency of NOTCH1 was less than that of CSNK2A1 (Supplementary Fig. 7a,b). We then used Gene Set Enrichment Analysis (GSEA), which can identify coordinated expression changes, even when some fall below univariate statistical thresholds. GSEA found significant enrichment for DNA damage repair pathways. However, we were surprised to find that these pathways were upregulated after CSNK2A1 knockdown but downregulated after NOTCH1 knockdown (Fig. 6f and Supplementary Data 10). Interestingly, we also found an upregulation for cell cycle regulating-genes after CSNK2A1 knockdown (Fig. 6f).
Examining the expression changes in the context of the network, we found that that the effects of CSNK2A1 knockdown decreased significantly the greater the network distance from CSNK2A1 (Kruskal-Wallis test p = 4.77*10−4, Supplementary Fig. 8c). There was no significant variation in log2 change between NOTCH1 knockdown and control with respect to the degree of separation from NOTCH1, which could also be a consequence of lower NOTCH1 knockdown efficiency than CSNK2A1 knockdown efficiency (Kruskal-Wallis test p = 0.146, Supplementary Fig. 8d).
To determine if CSNK2A1 knockdown could alter cell cycle in aging postmitotic neurons in vivo, we knocked down the Drosophila the CkIIa and CKIIb subunits of the casein kinase holoenzyme in adult Drosophila brain neurons and assessed changes in proliferating cell nuclear antigen (PCNA), a robust marker of cell cycle activation in Drosophila and mammalian systems20,109,110 (Fig. 6g, arrow, h). We found a significant increase in PCNA following CKIIa knockdown of either CKIIa or CKIIb (Fig. 6h, ANOVA with Tukey’s post-hoc correction p = 4.94*10−5), supporting our hypothesis that knockdown of CSNK2A1 promotes neuronal activation of cell cycle regulators. As expected, there was no PCNA activation in control postmitotic neurons (Fig. 6g, h). Activation of cell cycle proteins in mature neurons is associated with Alzheimer’s disease, cell death, and double-strand break-bearing neurons20,111,112,113,114. Our results collectively suggest that CSNK2A1 knockdown may lead to neurodegeneration through accumulation of DNA damage and subsequent inappropriate activation of the cell cycle in postmitotic neurons leading to cell death.
Discussion
We have integrated results from the largest reported forward genetic screen for age-related neurodegeneration mutants with multi-omic data from Alzheimer’s disease patients and Alzheimer’s disease relevant models to computationally and experimentally define pathways controlling neurodegeneration. One highlight of our work is the demonstration that CSNK2A1 and NOTCH1 regulate age-associated neurodegeneration through DNA damage response pathways (Figs. 5 and 6). We provide evidence that CSNK2A1 and NOTCH1 regulation of the Alzheimer’s disease-associated process of DNA damage is a key process for neurodegeneration among the many processes these genes regulate. Previous studies showed that that HDAC inhibitors reduced DNA damage burden and neuronal cell death72,89,107,108,115,116,117. Other studies have proposed neuroprotective compounds that inhibit cell cycle re-entry in postmitotic neurons like we observed upon CSNK2A1 knockdown118. Our study suggests that the CSNK2A1 and NOTCH1 pathways should also be explored for potential approaches to prevent DNA damage-associated neurodegeneration.
Future work could explore cause-and-effect relationships between DNA damage and activation of cell cycle genes in the context of CSNK2A1 knockdown. Currently, the relationship between cell cycle regulators and DNA damage in neurodegeneration is unclear119. One hypothesis supported by our results is that CSNK2A1 knockdown leads to neurodegeneration by activating genes that promote DNA replication and entry into the G1 phase of the cell cycle, amplifying existing DNA damage in the neuron (Fig. 6d, e). Alternatively, excess accumulation of DNA damage upon CSNK2A1 knockdown could lead to inappropriate activation of cell cycle regulators and DNA repair proteins to fix DNA damage (Fig. 6d, e). Follow-up work can determine the causes or consequences of DNA damage as regulated by CSNK2A1. Such studies can help inform neuroprotective approaches for limiting age-associated DNA damage.
In another advance from our study, we suggest how changes in MEPCE expression contribute to neuronal death in Alzheimer’s disease (Fig. 5). Our eQTL analysis showed that patients that inherited the rs7798226 eQTL had reduced MEPCE expression and our experimental data shows that reduced expression of MEPCE enhances tau toxicity in the Drosophila nervous system (Fig. 5b,c and Supplementary Data 3). Future studies could investigate whether the downregulation of MEPCE in patients with the rs7798226 eQTL is strong enough to induce tau-mediated neurotoxicity in humans. This example illustrates how multi-omic network integration identified pathways potentially downstream of a disease-causing variant. Our network analysis work identified an eQTL that may play a role in Alzheimer’s disease-mediated neurodegeneration, which is an inference that could not be made from fine-mapping analysis alone.
Interestingly, some of our network findings differ from expectations in the literature. We found from our network analysis and subsequent experimentation in human tau transgenic flies that knockdown of HNRNPA2B1 led to increased age-associated neurodegeneration and increased tau-mediated neurotoxicity (Fig. 5). However, HNRNPA2B1 was upregulated in Alzheimer’s disease excitatory neurons in the largest published single nucleus RNA-seq study in human Alzheimer’s disease72. Another study showed that HNRNPA2B1 knockdown in iPSC-derived neurons and mouse hippocampal neurons was protective against oligomeric tau-mediated neurotoxicity120. Given these prior observations, our results suggest that the HNRNPA2B1 is under tight control; significant changes in HNRNPA2B1 homeostasis may have consequences on tauopathy.
The network algorithms used in this study have previously been used to identify biological processes in various disease consequences, including Alexander disease, medulloblastoma, Parkinson’s disease in Drosophila, amyotrophic lateral sclerosis, and an Appl model of Alzheimer’s disease in Drosophila28,88,121,122,123. Related algorithms such as ROBUST, COSMOS, DOMINO and GNN-based tools have demonstrated the broad applicability of such approaches124,125,126,127. In some cases, the goal of network integration is to identify novel targets that were not found in the input data, but are implicated by the network. Indeed, in prior work, we knocked down a large number of nodes nominated by the network to test for neurotoxicity in a Drosophila model relevant to Amyotrophic Lateral Sclerosis and found that many of these targets had a significant effect on neurotoxicity123. The goal of the current study was different. Our genetic screen was intentionally broad, with genes knocked down in a pan-neuronal pattern to maximize recovery of neurodegeneration hits. The comprehensiveness of the screen reduced the need for computational methods to expand the number of genes of interest. Rather, the role of computational was to prioritize the genes and to generate hypotheses explaining the mechanisms by which these genes influenced neuronal health.
Many of the nodes in our network had only modest effect sizes in comparisons between disease in control. Additionally, the genes we studied in our follow-up experiments had only modest prior connections with Alzheimer’s disease; in the OpenTargets list of Alzheimer’s associated genes, the highest rank was 1256th out of 6595. The network-based multi-omic integration allowed us to focus on disease-associated targets that would not be found by simpler approaches.
The framework presented in this paper could be used to combine the screen hits with appropriate disease-specific data to search for disease-universal or disease-specific regulators across neurodegenerative diseases. We observed that a significant proportion of age-associated genes in multiple human brain tissues are enriched for neurodegeneration screen hits. Given the diversity of brain regions affected in aging-related disorders, some of the screen hits are likely associated with diseases other than Alzheimer’s disease, and some may influence more than one disease. We also note that while our genetic screen data was neuron-specific, future work could use network analysis approaches presented in this or other studies to screens in other non-neuronal cell types10,128. Pathways that influence multiple diseases would be particularly important for therapeutic strategies to prevent aging of the brain.
Methods
Declaration of consent for human subjects
We were granted access to the Genotype-Tissue Expression Project datasets through dbGaP, following the policies of informed consent from the original publication129. Human patient single-nucleus RNA-sequencing data was acquired through data use agreements with the AD Knowledge Portal confirming informed consent71. We confirmed that all samples used from the Genotype-Tissue Expression Project and AD knowledge portal were collected with ethics approval from the relevant institutional review boards as part of the data use agreements for the respective sources of data. We complied with the data use agreements that ensured the data were collected with informed consent from the patients in the studies for the human patient brains that we analyzed with laser capture microdissection. Human patient brains for laser capture microdissection were recruited with the oversight of the Institutional Review Board of Brigham and Women’s hospital.
Drosophila stocks and genetics
All fly crosses and aging were performed at 25 °C. Equal numbers of adult male and female flies were analyzed. For the genome-scale screen, gene knockdown was mediated by the elav-GAL4 pan-neuronal driver and brain histology was examined at 30 days post-eclosion. Transgenic RNAi lines for genome-scale gene were obtained from the Bloomington Drosophila Stock Center and from the Vienna Drosophila Resource Center and are listed in Supplementary Data 1. We used all available transgenic RNAi lines from the Bloomington Drosophila stock center when the screen was performed. The UAS-tau wild type, UAS-tauR406W and UAS-Aβ1–42 transgenic flies been described previously85,86. Expression of human tau or amyloid β was directed to neurons using the pan-neuronal driver elav-GAL4 or to the retina using the GMR-GAL4 driver. Flies were aged to 10 days post-eclosion for brain proteomics, metabolomics, and histology. Dcr-2 was expressed in some animals to enhance RNAi-mediated gene knockdown. The following stocks were also obtained from the Bloomington Drosophila Stock Center: elav-GAL4, GMR-GAL4, UAS-CG1239 (MEPCE) RNAi HMC02896, UAS-CG1239 (MEPCE) RNAi HMC04088, UAS-Hrb98DE (HNRNPA2B1) RNAi HMC00342, UAS-Hrb98DE (HNRNPA2B1) RNAi JF01249, UAS-CkIIɑ RNAi JF01436, UAS-CkIIβ RNAi JF01195, UAS-N RNAi 1 (GLV21004), UAS-N RNAi 2 (GL0092), UAS-Dcr-2.
Histology, immunostaining, and imaging
Flies were fixed in formalin and embedded in paraffin. 4 µm serial frontal sections were prepared through the entire brain and placed on a single glass slide. Hematoxylin and eosin staining was performed on paraffin sections. For immunostaining of paraffin sections, slides were processed through xylene, ethanol, and into water. Antigen retrieval by boiling in sodium citrate, pH 6.0, was performed prior to blocking. Blocking was performed in PBS containing 0.3% Triton X-100 and 2% milk for 1 h and followed by incubation with appropriate primary antibodies overnight. Primary antibodies to the following proteins were used at the indicated concentrations: pH2Av (Rockland, 600-401-914, 1:100), elav (Developmental Studies Hybridoma Bank, 9F8A9 at 1:20 and 7E8A10 at 1:5) and PCNA (DAKO, MO879, 1:500). For immunofluorescence studies, Alexa 555- and Alexa 488-conjugated secondary antibodies (Invitrogen) were used at 1:200. For quantification of pH2Av, a region of interest comprised of approximately 100 Kenyon neurons was identified in well-oriented sections of the mushroom body and the number of neurons containing one or more than one immuno-positive foci was determined. Images were taken on Zeiss LSM800 confocal microscope (Carl Zeiss, AG), and quantification was performed using Image-J software. All acquisition parameters were kept the same for all experimental groups. Quantification for PCNA was assessed by counting the number of sections containing PCNA immunopositivity in the entire brain. At least 6 brains were analyzed per genotype and time point for pH2Av and PCNA quantification. Histologic assessments were performed blinded to genotype.
Quantitative mass spectrometry sample preparation for proteomics
Three control (genotype: elav-GAL4/+), three tau (genotype: elav-GAL4/ + ; UAS-tauR406W/+), and three Aβ1-42 (genotype: elav-GAL4/ + ; UAS-Aβ1–42) samples of approximately 350 fly heads each were used for proteomic analysis. Samples were prepared as previously described (Paulo and Gygi 2018) with the following modifications. All solutions are reported as final concentrations. Drosophila heads were lysed by sonication and passaged through a 21-gauge needle in 8 M urea, 200 mM EPPS, pH 8.0, with protease and phosphatase inhibitors (Roche). Protein concentration was determined with a micro-BCA assay (Pierce). Proteins were reduced with 5 mM TCEP at room temperature for 15 minutes and alkylated with 15 mM Iodoacetamide at room temperature for one hour in the dark. The alkylation reaction was quenched with dithiothreitol. Proteins were precipitated using the methanol/chloroform method. In brief, four volumes of methanol, one volume of chloroform, and three volumes of water were added to the lysate, which was then vortexed and centrifuged to separate the chloroform phase from the aqueous phase. The precipitated protein was washed with one volume of ice-cold methanol. The protein pellet was allowed to air dry. Precipitated protein was resuspended in 200 mM EPPS, pH 8. Proteins were digested with LysC (1:50; enzyme:protein) overnight at 25 oC followed by trypsin (1:100; enzyme:protein) for 6 hs at 37 oC. Peptide quantification was performed using the micro-BCA assay (Pierce). Equal amounts of peptide from each sample was labeled with tandem mass tag (TMT10) reagents (1:4; peptide:TMT label) (Pierce). The 10-plex labeling reactions were performed for 2 h at 25 oC. Modification of tyrosine residues with TMT was reversed by the addition of 5% hydroxyl amine for 15 minutes at 25 oC. The reaction was quenched with 0.5% trifluoroacetic acid and samples were combined at a 1:1:1:1:1:1:1:1:1:1:1 ratio. Combined samples were desalted and offline fractionated into 24 fractions as previously described.
Liquid chromatography-MS3 spectrometry (LC-MS/MS)
12 of the 24 peptide fractions from the basic reverse phase step (every other fraction) were analyzed with an LC-MS3 data collection strategy on an Orbitrap Lumos mass spectrometer (Thermo Fisher Scientific) equipped with a Proxeon Easy nLC 1000 for online sample handling and peptide separations130. Approximately 5 µg of peptide resuspended in 5% formic acid + 5% acetonitrile was loaded onto a 100 µm inner diameter fused-silica micro capillary with a needle tip pulled to an internal diameter less than 5 µm. The column was packed in-house to a length of 35 cm with a C18 reverse phase resin (GP118 resin 1.8 μm, 120 Å, Sepax Technologies). The peptides were separated using a 180 min linear gradient from 3% to 25% buffer B (100% acetonitrile + 0.125% formic acid) equilibrated with buffer A (3% acetonitrile + 0.125% formic acid) at a flow rate of 600 nL/min across the column. The scan sequence began with an MS1 spectrum (Orbitrap analysis, resolution 120,000, 350 − 1350 m/z scan range, AGC target 1 × 106, maximum injection time 100 ms, dynamic exclusion of 75 seconds). The “Top10” precursors were selected for MS2 analysis, which consisted of CID (quadrupole isolation set at 0.5 Da and ion trap analysis, AGC 1.5 × 104, NCE 35, maximum injection time 150 ms). The top ten precursors from each MS2 scan were selected for MS3 analysis (synchronous precursor selection), in which precursors were fragmented by HCD prior to Orbitrap analysis (NCE 55, max AGC 1.5 × 105, maximum injection time 150 ms, isolation window 2 Da, resolution 50,000).
LC-MS3 data analysis
A suite of in-house software tools was used for.RAW file processing and controlling peptide and protein level false discovery rates, assembling proteins from peptides, and protein quantification from peptides as previously described130. MS/MS spectra were searched against a Uniprot Drosophila reference database appended with common protein contaminants and reverse sequences. Database search criteria were as follows: tryptic with two missed cleavages, a precursor mass tolerance of 50 ppm, fragment ion mass tolerance of 1.0 Da, static alkylation of cysteine (57.02146 Da), static TMT labeling of lysine residues and N-termini of peptides (229.162932 Da), and variable oxidation of methionine (15.99491 Da). TMT reporter ion intensities were measured using a 0.003 Da window around the theoretical m/z for each reporter ion in the MS3 scan. Peptide spectral matches with poor quality MS3 spectra were excluded from quantitation ( < 200 summed signal-to-noise across 10 channels and < 0.7 precursor isolation specificity).
Metabolomics
Three control (genotype: elav-GAL4/+), three tau (genotype: elav-GAL4/ + ; UAS-tauR406W/+), and three Aβ1-42 (genotype: elav-GAL4/ + ; UAS-Abeta1–42) samples of 40 fly heads each were collected and untargeted positively and negative charged polar and non-polar metabolites were assessed using liquid chromatography-mass spectrometry as described in detail previously131.
Identifying age-associated genes in RNA-seq data from the Genotype-Tissue Expression (GTEx) project
To identify genes with significant associations between gene expression in the brain and chronological age, we sought out RNA-seq data sets with many individuals and a large dynamic range of ages. We analyzed 2642 samples from 382 individuals representing 13 different brain tissues, using the measurements of transcripts per million (TPM) available from the GTEx analysis version 8 (https://gtexportal.org/home/datasets). The age range of the patients are from 20-70 years old with a median age of 58 years old. To measure the effects of age on gene expression in the brain, we used a mixed-effects model as implemented in lme4 version 1.1.27.1, treating sex, ethnicity, patient identity and tissue of origin as covariates with the following equation:
Where “Sample ID” is treated as a random effect while all other covariates are treated as fixed effects. We identify genes as significantly associated with age if the FDR-adjusted p-value for the age coefficient is less than 0.1 and if the absolute unstandardized coefficient for age is greater than 0.1, which corresponds to a change of 1 TPM per decade in this data set, assuming age is the only factor. We used this equation to assess whether there was a significant effect on gene expression with age given the mean expression of the screen hits. To assess robustness of this test, we performed 10,000 permutations of either gene sets of the same size as the set of the screen hits or over patient age. We computed an empirical p-value which was the number of permutations with p-values smaller than the original test divided by the number of permutations. When performing this analysis for individual tissues, we used a generalized additive model with the same formula but excluding the “Sample ID” and “Tissue” variables.
To perform Gene Set Enrichment Analysis, we used the R package “fgsea” version 1.14.0 using the Reactome 2022 library from Enrichr as the reference set of pathways. We added the neurodegeneration screen hits as a pathway term, for pathway enrichment analysis. We defined the gene set of this new pathway using the human orthologs of the neurodegeneration screen hits, which were mapped using the DRSC integrative ortholog prediction tool (DIOPT)132. We used the standardized regression coefficient to rank the genes73,133.
Analysis of single-nuclear RNA-seq data
To identify cellular subtypes that were associated with disease, we analyzed previously published single nuclear RNA-seq data71, which included 70,000 cells from 24 Alzheimer’s disease patients and 24 age and sex-matched healthy controls. The data were preprocessed as in previous work71. In short, for each of the previously defined “broad cell types” (excitatory neurons, inhibitory neurons, astrocytes, oligodendrocytes, microglia and oligodendrocyte progenitor cells), we applied Seurat version 4.0.4’s implementations for log-normalizing the data, detecting highly variable features, and standard scaling the data. We used Seurat’s implementation of PCA reducing the data to 20 principal components. After applying PCA, we used Harmony version 0.1 to correct for the effects of sex, individual, sequencing batch and post-mortem interval in our data. This correction was performed to minimize the effects of confounders in our clustering analysis. We further applied Scrublet to predict and remove doublet cells from the population as implemented in Scanpy version 1.8.2. We used the Harmony components for UMAP dimensionality reduction and Leiden clustering. To determine the Leiden clustering resolution, we calculated the silhouette coefficient after applying Leiden clustering on a range of values (resolution = {0.1,0.2,0.3,0.4, 0.6, 0.8, 1.0, 1.4, 1.6, 2.0,2.1,2.2,2.3,2.4,2.5}). We selected the clustering resolution that maximized the silhouette coefficient. To identify disease-associated clusters, we applied a hypergeometric test to determine if a cluster was over-represented by cells derived from Alzheimer’s disease patients or healthy controls. We subsequently applied MAST as implemented in Seurat to determine the differentially expressed genes between Alzheimer’s disease-enriched clusters and the remaining sub-clusters within a given cell type. We defined differentially expressed genes as having an FDR-adjusted p-value less than 0.1 and an absolute log2 fold change greater than 1.
Analysis of drosophila multi-omics
We performed two-way t-tests to assess the significance of Drosophila proteins, phosphoproteins and metabolites between Drosophila models of amyloid β and control as well as significant proteins, phosphoproteins and metabolites between Drosophila models of tau and control. We used gProfiler with the g:SCS multiple hypothesis correction to identify significant gene ontology terms using Drosophila pathways as a reference134. We used PiuMet to map unannotated m/z peaks in the metabolomic data to known compounds135.
Laser-capture RNA-seq
We used the laser-capture RNA-seq method to profile total RNA of brain neurons similar to what we reported in previous studies37,38. In brief, laser-capture microdissection was performed on human autopsy brain samples to extract neurons38. For each temporal cortex (middle gyrus) about 300 pyramidal neurons were outlined in layers V/VI by their characteristic size, shape, and location in HistoGene-stained frozen sections and laser-captured using the Arcturus Veritas Microdissection System (Applied Biosystems) as in previous studies38. Linear amplification, construction, quantification, and quality control of sequencing libraries, fragmentation, and sequencing methods were described in earlier studies38. RNA seq data processing and quality control was performed similar to what we reported in previous studies37,38. In summary,
The RNA-sequencing data was aligned to the human genome reference sequence hg19 using TopHat v2.0 and Cufflinks v1.3.0. To measure RNA-sequencing quality control, we used FASTQC and RNA-SeQC. We blinded ourselves to the disease status of the patient when preparing the samples.
Data sets used for expression Quantitative Trait Locus (eQTL) analysis
eQTL analysis was performed using seven previously published bulk cortex data sets and one new laser-captured pyramidal neuron data set. ROSMAP, MayoRNAseq, MSBB, and HBTRC data were obtained from the AD Knowledge Portal (https://adknowledgeportal.org) on the Synapse platform (Synapse ID: syn9702085). CommonMind was obtained from the CommonMind Consortium Knowledge Portal (https://doi.org/10.7303/syn2759792) also on the Synapse platform (Synapse ID: syn2759792); GTEx was obtained from https://gtexportal.org/home/. UKBEC, was obtained from http://www.braineac.org/; BRAINCODE, was obtained from http://www.humanbraincode.org/. The data sets are described in detail at each of the source portals and in the corresponding original publications37,38,129,136,137,138,139,140,141,142,143.
We used a conservative four-stage design: 1, Cortex discovery stage: eQTL analysis in four human cortex cohorts (stage D in Supplementary Data 3). 2, Cortex replication stage: replication of findings from the discovery stage in three independent human cortex cohorts (stage R in Supplementary Data 3). 3, To further enhance statistical power, we performed meta-analysis across all seven cohorts. This meta-analysis highlighted an additional 17 suggestive eGenes with P-values < 5 * 10−8 (Supplementary Data 3) which were not recovered in the two-stage design. 4, We confirmed 12 suggestive eGenes in the laser-captured pyramidal neuron data set with P-values < 0.05.
Gene expression data processing
For RNAseq data sets, the gene reads counts were normalized to TPM (Transcripts Per Kilobase Million) by scaling gene length first and followed by scaling sequencing depth. The gene length was considered as the union of exon lengths. Consistent and stringent quality control and normalization steps were applied for each of the cohorts: 1) For sample quality control, we removed samples with poor alignment. We kept samples with > 10 M mapped reads and > 70% mappability by considering reads with mapping quality of Q20 or higher (the estimated read alignment error rate was 0.01 or less). 2) Filtering sample mix-ups by comparing the reported sex with the transcriptional sex determined by the expression of female-specific XIST gene and male-specific RPS4Y1 gene. 3) Filtering sample outliers. Sample outliers with problematic gene expression profiles were detected based on Relative Log Expression (RLE) analysis, spearman correlation based hierarchical clustering, D-statistics analysis144. 4) For normalization, gene expression values were quantile normalized after log10 transformed by adding a pseudo count of 1e-4. 5) SVA package was applied for removing batch effects by using combat function and adjusting age, sex, RIN, PMI. We accounted for latent covariates by performing fsva function. Residuals were outputted for downstream analysis. For array-based gene expression datasets, we directly used the downloaded, quality-controlled gene expression profiles.
Genotype data processing for eQTL analyses
We applied PLINK2 (v1.9beta) and in house scripts to perform rigorous subject and SNP quality control (QC) for each dataset in the following order: 1) Set heterozygous haploid genotypes as missing; 2) remove subjects with call rate < 95%; 3) remove subjects with gender misidentification; 4) remove SNPs with genotype call rate < 95%; 5) remove SNPs with Hardy-Weinberg Equilibrium testing P-value < 1 * 10−6; 6) remove SNPs with informative missingness test (Test-mishap) P-value < 1 * 10−9; 7) remove SNPs with minor allele frequency (MAF) < 0.05; 8) remove subjects with outlying heterozygosity rate based on heterozygosity F score (beyond 4*sd from the mean F score); 9) IBS/IBD filtering: pairwise identity-by-state probabilities were computed for removing both individuals in each pair with IBD > 0.98 and one subject of each pair with IBD > 0.1875; (10) population substructure was tested by performing principal component analysis (PCA) using smartPCA in EIGENSOFT145. PCA outliers were excluded and the top 3 principal components were used as covariates for adjusting population substructures.
Imputation of genotypes for eQTL analyses
The array-based genotype datasets were enhanced by genotype imputation. Genotype imputation for each dataset was performed separately on Michigan Imputation Server, using 1000 G phase 3 reference panel. Eagle v2.3 and Minimac3 were selected for phasing and imputing respectively, and EUR population was selected for QC. Only variants with R2 estimates less than or equal to 0.3 were excluded from further analysis. And only variants with MAF > 5% were also included in downstream eQTL analysis. Prior to imputation, pre-imputation checks provided by Will Rayner performed external quality controls to fit the requirements of the imputation server.
We used European population reference (EUR) haplotype data from the 1000 Genomes Project (2010 interim release based on sequence data freeze from 4 August 2010 and phased haplotypes from December 2010) to impute genotypes for up to 6,709,258 SNPs per data set. We excluded SNPs that did not pass quality control in each study
eQTL analysis
The eQTL mapping was conducted using R Package Matrix EQTL using the additive linear model on a high-performance Linux-based Orchestra cluster at Harvard Medical School. For cis-eQTL analysis, SNPs were included if their positions were within 1 Mb with the TSS of a gene. And trans-eQTL analysis included SNP-gene association if their distance was beyond this window. FDRs reported by MatrixEQTL were used to estimate the association between SNPs and gene expression.
Meta eQTL analysis
We performed meta eQTL analysis using three separate effects model implemented in METASOFT146, which took effect size and standard error of SNP-gene pair in each dataset as input. Fixed effects model (FE model) was based on inverse-variance-weighted effect sizes. Random Effects model (RE model) was a very conservative model based on inverse-variance-weighted effect size. Han and Eskin’s random effects model (RE2 model) was optimized to detect associations under heterogeneity. We reported statistics of the RE2 model in this study.
Identifying eGene-associated variants that associate with transcription factor binding
We were interested in determining whether eGene-associated variants overlapped with transcription factor binding sites. We used the optimal hg19 ChIP-seq-derived transcription factor peak sets from ENCODE 3, which we downloaded from the UCSC genome browser. To determine if the eQTL of interest overlapped with a DNA-binding motif, we extracted the sequence 50 base pairs upstream and 50 base pairs downstream of the variant and used FIMO to detect the presence of an overlapping DNA-binding motif147. We used the HOCOMOCO version 11 core motif set as reference motifs. Correlations between HLA-DRB1 and CUX1 expression were performed using Pearson’s correlation test as implemented in R version 4.0.2.
To identify correlations between eGenes and biological pathways, we applied GSVA version 1.42.0 to the CPM-normalized temporal cortex pyramidal neuron RNA-seq to identify the REACTOME pathway enrichments per-sample. For this analysis we used the REACTOME pathways available in GSVAdata version 1.30, which downloads the REACTOME pathways from msigdb version 3.0 with the data set named “c2BroadSets”. We calculated correlations between GSVA signatures and gene expression using the Pearson correlation coefficient as implemented in R version 4.0.2, considering correlations with an FDR-adjusted p-value less than 0.1.
Design of integration analyses
In order to identify the biological mechanisms through which human and model organism genetic hits contribute to neurodegenerative disease, we utilized the Prize-Collecting Steiner Forest algorithm (PCSF) as implemented in OmicsIntegrator 242 (OI v2.3.10, https://github.com/fraenkel-lab/OmicsIntegrator2). The PCSF algorithm identifies disease-associated networks based on signals derived from molecular data that are significantly altered in individuals with the disease. The algorithm aims to retrieve as many termini as possible while minimizing the number of low-confidence edges in the final network. The resulting network includes a subset of the input nodes and high-confidence interactors that were not part of the input. We used OmicsIntegrator to map proteomic, phosphoproteomic, metabolomic and genetic changes to a set of known protein-protein and protein-metabolite interactions derived from physical protein-protein interactions from iRefIndex version 17 and protein-metabolite interactions described in the HMDB and Recon 2 databases. To add brain-specific edges, we include the interactions derived from Affinity Purification Mass Spectrometry (AP-MS) of mice in BraInMap148. Additionally, we include previously published interactions between proteins found in tau aggregates and phosphorylated tau derived from AP-MS of neurofibrillary tangles149. The costs on the protein-protein interactions were computed as 1 minus the edge score reported by iRefIndex, while the cost of the protein-metabolite interactions were calculated as in previous studies135,150. Given that these reference interactions were defined in human proteins and metabolites, we mapped the Drosophila proteins and phosphoproteins to their human orthologs using DIOPT version 8.0, choosing the human orthologs that the tool determined were of “moderate” or “high” confidence132 (https://www.flyrnai.org/cgi-bin/DRSC_orthologs.pl). Briefly, DIOPT identifies gene-ortholog pairs from multiple databases and computes a score based on how many databases report the gene-ortholog pair. We chose the human ortholog most frequently reported by this ensemble of databases. Orthologs reported in fewer than three reference databases were also excluded. In order to comprehensively characterize metabolomic changes, we used PiuMet to map uncharacterized metabolites to compounds identified in HMDB135. In addition to integrating the phosphoproteomic data, we included the predicted upstream kinases from iProteinDB whose proteomic levels in Drosophila correlated with its phosphoproteomic targets151 (Spearman correlation coefficient> 0.4, https://www.flyrnai.org/tools/iproteindb/web/).
For the Alzheimer’s disease-specific network, we integrated the screen hits with genetic modifiers of disease severity from model organism screens and available proteomics, phosphoproteomics and metabolomics from the literature and generated data. These data are derived from multiple brain tissues, and several brain regions are represented in individual data sets as well (Supplementary Data 8). To make sure no individual brain region or study was overrepresented in terms of the number of weighted nodes, we applied different thresholds of significance for each data source to generate the Alzheimer’s disease network. The prizes of the proteomic, phosphoproteomic, and metabolomic data are calculated as the negative base 10 logarithm of the Benjamini-Hochberg FDR-corrected p-value calculated by a two-way t-test. The Drosophila phosphoproteomic data and the metabolomic data were subject to an FDR threshold of 0.1, while the Drosophila proteomic and human proteomic data had more stringent cutoffs (FDR < 0.01 and FDR < 0.0001 respectively). Additionally, the metabolomic data were only assigned prizes if the absolute log2 fold change was greater than 1. The human lipidomic data were assigned prizes by their negative log10 nominal p-value and were included if their nominal p-value was less than 0.05. The upstream kinases were assigned the same prizes as the targeted phosphoproteins. Instead of assigning prizes based on a two-way t-test, the genetic hits were assigned prizes differently. For the human eGenes, prizes were assigned to all genes in the discovery phase with a value equal to -log10(genome-wide FDR). For genes found in the Drosophila neurodegeneration and tau aggregation screens, prizes were set to 1 = −log10(0.1). For the human GWAS loci, the prizes were set to the -log10 Bonferroni corrected, genome-wide p-value for those determined to be causal loci according to previous analyses and 1 otherwise9. After the initial prize assignments, the values are minimum-maximum normalized to values between 0 and 1 within each data type, weighing each prize by a scale factor reflecting our confidence in the degree to which a given data type reflects Alzheimer’s disease pathology (Supplementary Data 8). We further included previously published Drosophila modifiers of tau toxicity15. If any nodes overlapped between data sets, we attributed the node to the data set for which it was assigned the greatest weight and dropped all entries with smaller weights for the given node.
For each network, we performed 100 randomizations of the edges with gaussian noise to assess the robustness of the nodes to perturbations to edges and prize values. Additionally, we performed 100 randomizations of the prize values to assess the specificity of each node to their assigned prizes. We filtered out nodes that did not have a prize (Predicted nodes) if they appeared in fewer than 40 of the robustness randomizations and more than 40 of the specificity randomizations. We then performed Louvain clustering with a resolution of 1.0 for community detection in the networks. We applied Leiden clustering with the same resolution parameter and calculated the modularity scores for Louvain and Leiden clustering results. Louvain clustering had a slightly higher Q-value than Leiden clustering, so we reported the Louvain clustering results for our network analysis (Louvain Q = 0.415, Leiden Q = 0.412).
OmicsIntegrator hyperparameters control the weights on prizes (β), the weight of the edges on the dummy node for network size (ω) and the edge penalty for highly connected “hub” nodes (γ). In order to select hyperparameters for OmicsIntegrator, we evaluated a range of hyperparameters for each network: β = {2,5,10}, ω = {1,3,6} and γ = {2,5,6}. We chose networks based on minimizing the mean specificity, maximizing the mean robustness and minimizing the KS statistic between node degree of the prizes as compared to those of the predicted nodes. Our final selection was β = 5, ω = 3 and γ = 5.
Networks were visualized using Cytoscape version 3.8.0.
Implementation of ROBUST to compare to the result of OmicsIntegrator
We applied ROBUST to the same interactome and initial node list as we did for OmicsIntegrator. We used the version of ROBUST from https://github.com/bionetslab/robust_bias_aware/tree/main. We used the default parameters for ROBUST.
Comparison of OmicsIntegrator to a graph neural network and GNNExplainer
We trained a graph neural network with two graph convolutional layers using a mean squared error loss function to predict the node weights supplied to OmicsIntegrator using the same interactome as we used for OmicsIntegrator. The graph neural network was implemented in Pytorch Geometric version 2.5.2. To select hyperparameters, we trained the algorithm on 80% of the nodes and tested the model on 20% of the data selecting the combination of learning rate, weight decay and number of epochs minimized the loss between the predicted and observed values. We found that the best learning rate was 0.01, the optimal number of epochs was 100 and the best weight decay was 1*10−4. We re-ran the model on our whole data set using these hyperparameters and applied GNNExplainer as implemented in Pytorch Geometric version 2.5.2. To establish which node attributions were most important for prediction, we re-ran the model after re-distributing node weights to establish a null distribution of node attributions. We kept the nodes that were within the top 99th quantile of the empirical distribution.
Semiquantitative scale for assaying the Drosophila rough eye phenotype
The approach for evaluating the Drosophila rough eye phenotype is described in ref. 24. We used a semiquantitative scale ranging from 0-5. 0 represents a wild-type eye, 1 refers to less than 50% of fly eye ommatidia displaying morphological disruption. A score of 2 indicates that there is morphological disruption in 50-100% of the fly eye ommatidia and 0-25% reduction in eye size. A score of 3 indicates 100% ommatidial disruption and a 25–50% in fly eye size. A score of 4 describes fly eyes with 100% ommatidial disruption and one of the following features: ommatidial fusions, darkened or discolored areas, or over 50% reduction in eye size. A score of 5 refers to eyes with at least two of the features that can be observed in an eye with a rough eye score of 4.
Betweenness analysis of neurodegeneration screen hits with regulators of DNA damage
We used the R package igraph version 1.2.6 to compute the subnetwork of neurodegeneration screen hits, and regulators of DNA damage. We used the package’s implementation of betweenness centrality to compute each node’s betweenness in this subnetwork.
COMET assay for DNA damage in human neural progenitor cells
For the alkaline COMET assay, we applied inhibitors of CK2 (CX-4945) and the NOTCH signaling pathway (Compound E) to human iPSC-derived neural progenitor cells. iPS cells AG06840 was obtained from the Coriell Institute as a fibroblast then converted to iPS cells under guidelines and approval of MIT institutional review board using human materials, confirming that it was obtained under informed donor consent. Cells were treated with 5 µM of the inhibitor overnight and harvested. Comets were selected using the OpenComet plugin in ImageJ116,152. The extent of DNA damage was measured by the tail moment and proportion of intensity between the tail and the head of the comet. The tail represents single-stranded DNA that trails off from the nucleus due to DNA damage burden. Longer tails indicate a greater extent of DNA damage. DMSO and etoposide were included as negative and positive controls respectively.
Human iPSC culture
Human iPSCs (male WTC11 background from the Coriell Institute #GM25256, gift from the lab of Michael Ward) harboring a single-copy of doxycycline-inducible (DOX) mouse NGN2 at the AAVS1 locus and pC13N-dCas9-BFP-KRAB at human CLYBL intragenic safe harbor locus (between exons 2 and 3) were cultured in mTeSR Medium (Stemcell Technologies; Cat. No. 85850) on Corning Tissue Culture Treated Dishes (VWR International LLC; Cat. No. 62406-161) coated with Geltrex (Life Technologies Corporation; Cat. No. A1413301). Briefly, mTESR medium supplemented with mTESR supplement (Stemcell Technologies; Cat. No. 85850) and antibiotic Normocin (Invivogen; Cat. No. Ant-nr-2) was replenished every day until 50% confluent153. Stem cells were transduced with lentivirus packaged with CROPseq-Guide-Puro vectors and selected with Puromycin (Gibco; Cat. No. A11138-03) until confluent. When cells were 80%-90% confluent, cells were passaged, which entailed the following: dissociating in Accutase (Stemcell Technologies; Cat. No. 7920) at 37 °C for 5 minutes, diluting Accutase 1:5 with mTeSR medium, collecting in conicals and centrifuging at 300 g for 5 min, asipirating supernatant, resuspending in mTESR supplemented with 10uM Y-27632 dihydrochloride ROCK inhibitor (Stemcell Technologies; Cat. No. 72302) and plating in Geltrex-coated plates.
NGN2 neuronal differentiation and RNA extraction
Neuronal differentiation was performed as described in previous work with a few modifications154. On day 1, iPSCs transduced with CROPseq-Guide-Puro were plated at 40,000 cells/cm2 density in Geltrex-coated tissue culture plates in mTESR medium supplemented with ROCK inhibitor and 2 µg/ml Doxycycline hyclate (Sigma; Cat. No. D9891-25G). On Day 2, Medium was replaced with Neuronal Induction media containing the following: DMEM/F12 (Gibco; Cat. No 11320-033), N2 supplement (Life Technologies Corporation; Cat. No. 17502048), 20% Dextrose (VWR; Cat. No. BDH9230-500G), Glutamax (Life Technologies Corporation; Cat. No. 35050079), Normocin (Invivogen; Cat. No. Ant-nr-2), 100 nM LDN-193189 (Stemcell Technologies; Cat. No. 72147), 10uM SB431542 (Stemcell Technologies; Cat. No. 72234) and 2uM XAV (Stemcell Technologies; Cat. No. 72674) and 2 µg/ml DOX. The Neuronal Induction Media was replenished on day 3. On day 4, the medium was replaced with Neurobasal Media (Life Technologies Corporation; Cat. No. 21103049) containing B27 supplement (Gibco; Cat. No. 17504044), MEM Non-Essential Amino Acids (Life Technologies Corporation; Cat. No. 11140076) Glutamax, 20% Dextrose, 2 µg/ml DOX, Normocin, 10 ng/ml BDNF (R&D Systems; Cat. No. 11166-BD), 10 ng/ml CNTF (R&D Systems; Cat. No. 257-NT/CF), 10 ng/ml GDNF (R&D Systems; Cat. No. 212-GD/CF) and cultured for 2 days. At day 6, cells were dissociated with Accutase and resuspended with Trizol (Thermofisher Scientific; Cat. No.15596018). RNA was extracted following manufacturer’s manual, using Direct-zol RNA Miniprep kit (Zymo Research, R2050). The sequences for each guide is as follows: Non-targeting guide 1: GTAGCCTTAGGTAGAGGGGG; Non-targeting guide 2: GTACCACCCAAACGATAACG; HNRNPA2B1 guide 1: CTGCGAGGAGCACCTCCGCA; HNRNPA2B1 guide 2: GCTCGAGAAACAACTCTGCG; CSNK2A1 guide 1: GCGATGGAGGAGGAGACACA; CSNK2A1 guide 2: AGACAATATGGCGGCGATGG; NOTCH1 guide 1: GGCCGCGGGAGGGAGCGCAA, NOTCH1 guide 2: CGCGGGCGCGAGCGCAGCGA.
Bulk RNA-seq analysis of CRISPRi knockdowns in neural progenitor cells
We analyzed the RNA-seq data after CRISPRi knockdown as performed in previous CRISPRi studies155. In summary, we mapped the raw sequencing reads to the hg38 reference transcriptome with salmon version 1.10.1. We used the ‘-noLengthCorrection’ option to generate transcript abundance counts. We generated gene-level count estimates with tximport version 1.16.1. To account for the effects of different guides, we performed differential expression analysis between knockdown and control with DESeq2 version 1.28.1 treating guide identity as a covariate. We applied the apelgm package version 1.10.0 to shrink the log2 fold changes. We applied Gene Set Enrichment Analysis to the ranked, shrunk log2 fold changes using the fgsea package version 1.14.0 and the Reactome 2022 library as the reference pathway set73,133.
Sample size determination for experiments
All sample sizes were determined according to standards in the field. No power calculations were performed before performing experiments.
Ethical acquisition of human patient data
Human patient data was acquired through data use agreements with the AD Knowledge Portal and the Genotype-Tissue Expression Project. We complied with the data use agreements that ensured the data were collected with informed consent from the patients in the studies. Human patient brains for laser capture microdissection were recruited with the oversight of the Institutional Review Board of Brigham and Women’s hospital.
Reporting summary
Further information on research design is available in the Nature Portfolio Reporting Summary linked to this article.
Data availability
The full network is available and explorable at https://fraenkel-lab.github.io/neurodegeneration-network/. The RNA-seq data from the laser-capture microdissection temporal cortex pyramidal neurons has been deposited at the Gene Expression Omnibus at the accession number GSE261775. The RNA-seq data from NGN2-expressing neural progenitor cells is deposited at the Gene Expression Omnibus at the accession number GSE261878. Source data are provided with this paper.
Code availability
Code can be found at https://github.com/fraenkel-lab/neurodegeneration-network. The version of the code associated with the manuscript is archived in Zenodo at https://zenodo.org/records/14796065156.
References
Wilson, R. S. et al. The natural history of cognitive decline in Alzheimer’s disease. Psychol. Aging 27, 1008–1017 (2012).
Goedert, M. & Spillantini, M. G. A Century of Alzheimer’s Disease. Science 314, 777–780 (2006).
Lee, V. M.-Y., Goedert, M. & Trojanowski, J. Q. Neurodegenerative Tauopathies. Annu. Rev. Neurosci. 24, 1121–1159 (2001).
Selkoe, D. J. & Hardy, J. The amyloid hypothesis of Alzheimer’s disease at 25 years. EMBO Mol. Med 8, 595–608 (2016).
Hutton, M. et al. Association of missense and 5′-splice-site mutations in tau with the inherited dementia FTDP-17. Nature 393, 702–705 (1998).
Raj, T. et al. Integrative transcriptome analyses of the aging brain implicate altered splicing in Alzheimer’s disease susceptibility. Nat. Genet. 50, 1584–1592 (2018).
Kunkle, B. W. et al. Alzheimer Disease Genetics Consortium, European Alzheimer’s Disesase Initiative, Cohorts for Heart and Aging Research in Genome Epidemiology Consortium, and Genetic and Environmental Risk in AD/Defining Genetic Polygenic and Environmental Risk for Alzheimer’s Disease Consortium/ Genetic meta-analysis of diagnosed Alzheimer’s disease identifies new risk loci and implicates Aβ, tau, immunity and lipid processing. Nat. Genet. 51, 414–430 (2019).
Jansen, I. E. et al. Genome-wide meta-analysis identifies new loci and functional pathways influencing Alzheimer’s disease risk. Nat. Genet. 51, 404–413 (2019).
Corces, M. R. et al. Single-cell epigenomic analyses implicate candidate causal variants at inherited risk loci for Alzheimer’s and Parkinson’s disease. Nat. Genet. 52, 1158–1168 (2020).
Roussaire, J.-P. et al. Selective neuronal vulnerability in Alzheimer’s disease: a network-based analysis. Neuron 107, 821–835 (2020).
Bellenguez, C. et al. New insignts into the genetic etiology of Alzheiemer’s disease and related dementias. Nat. Genet. 54, 412–436 (2022).
Scherzer, C. R., Jensen, R. V., Gullans, S. R. & Feany, M. B. Gene expression changes presage neurodegeneration in a Drosophila model of Parkinson’s disease. Hum. Mol. Genet. 12, 2457–2466 (2003).
Scherzer, C. R. et al. Loss of Apolipoprotein E Receptor LR11 in Alzheimer Disease. Arch. Neurol. 61, 1200–1205 (2004).
Lunn, J. S., Sakowski, S. A., Hur, J. & Feldman, E. L. Stem Cell Technology for Neurodegenerative Diseases. Ann. Neurol. 70, 353–361 (2011).
Lohr, K. M., Frost, B., Scherzer, C. & Feany, M. B. Biotin rescues mitochondrial dysfunction and neurotoxicity in a tauopathy model. Proc. Natl Acad. Sci. USA 117, 33608–33618 (2020).
Shulman, J. M. & Feany, M. B. Genetic modifiers of tauopathy in Drosophila. Genetics 165, 1233–1242 (2003).
Ambegaokar, S. S. & Jackson, G. R. Functional genomic screen and network analysis reveal novel modifiers of tauopathy dissociated from tau phosphorylation. Hum. Mol. Genet 20, 4947–4977 (2011).
Blard, O. et al. Cytoskeleton proteins are modulators of mutant tau-induced neurodegeneration in Drosophila. Hum. Mol. Genet. 16, 555–566 (2007).
Butzlaff, M. et al. Impaired retrograde transport by the Dynein/Dynactin complex contributes to Tau-induced toxicity. Hum. Mol. Genet. 24, 3623–3637 (2015).
Khurana, V. et al. TOR-mediated cell-cycle activation causes neurodegeneration in a Drosophila tauopathy model. Curr. Biol. 16, 230–241 (2006).
Fulga, T. A. et al. Abnormal bundling and accumulation of F-actin mediates tau-induced neuronal degeneration in vivo. Nat. Cell Biol. 9, 139–148 (2007).
Khurana, V. et al. Lysosomal dysfunction promotes cleavage and neurotoxicity of tau in vivo. PLoS Genet. 6, e1001026 (2010).
Khurana, V. et al. A neuroprotective role for the DNA damage checkpoint in tauopathy. Aging Cell 11, 360–362 (2012).
Shulman, J. M. et al. Functional screening in Drosophila identifies Alzheimer’s disease susceptibility genes and implicates Tau-mediated mechanisms. Hum. Mol. Genet. 23, 870–877 (2014).
Köhler, C., Dinekov, M. & Götz, J. Granulovacuolar degeneration and unfolded protein response in mouse models of tauopathy and Aβ amyloidosis. Neurobiol. Dis. 71, 169–179 (2014).
Merlo, P. et al. p53 prevents neurodegeneration by regulating synaptic genes. Proc. Natl Acad. Sci. USA 111, 18055–18060 (2014).
Frost, B., Hemberg, M., Lewis, J. & Feany, M. B. Tau promotes neurodegeneration through global chromatin relaxation. Nat. Neurosci. 17, 357–366 (2014).
Nithianandam, V. et al. Integrative analysis reveals a conserved role for the amyloid precursor protein in proteostasis during aging. Nat. Commun. 14, 1–19 (2023).
Min, K. T. & Benzer, S. Spongecake and eggroll: two hereditary diseases in Drosophila resemble patterns of human brain degeneration. Curr. Biol. 7, 885–888 (1997).
Akassoglou, K. et al. Brain-specific deletion of neuropathy target esterase/swisscheese results in neurodegeneration. Proc. Natl Acad. Sci. USA 101, 5075–5080 (2004).
Mühlig-Versen, M. et al. Loss of Swiss cheese/neuropathy target esterase activity causes disruption of phosphatidylcholine homeostasis and neuronal and glial death in adult Drosophila. J. Neurosci. 25, 2865–2873 (2005).
Kretzschmar, D. Neurodegenerative mutants in Drosophila: a means to identify genes and mechanisms involved in human diseases? Invert. Neurosci. 5, 97–109 (2005).
Palladino, M. J., Hadley, T. J. & Ganetzky, B. Temperature-sensitive paralytic mutants are enriched for those causing neurodegeneration in Drosophila. Genetics 161, 1197–1208 (2002).
Hof, P. R., Cox, K. & Morrison, J. H. Quantitative analysis of a vulnerable subset of pyramidal neurons in Alzheimer’s disease: I. Super. frontal Infer. temporal cortex 301, 44–54 (1990).
Arnold, S. E., Hyman, B. T., Flory, J., Damasio, A. R. & Hoesen, G. W. The Topological and Neuroanatomical Distribution of Neurofibrillary Tangles and Neuritic Plaques in the Cerebral Cortex of Patients with Alzheimer’s Disease. Cereb. Cortex 1, 103–116 (1991).
Emert-Buck, M. R. et al. Laser capture microdissection. Science 274, 998–1001 (1996).
Dong, X. et al. Enhancers active in dopamine neurons are a primary link between genetic variation and neuropsychiatric disease. Nat. Neurosci. 21, 1482–1492 (2018).
Dong, X. et al. Circular RNAs in the human brain are tailored to neuron identity and neuropsychiatric disease. Nat. Commun. 14, 5327 (2023).
Blanchard, J. W. et al. APOE4 impairs myelination via cholesterol dysregulation in oligodendrocytes. Nature 611, 769–779 (2022).
Johnson, E. C. B. et al. Large-scale proteomic analysis of Alzheimer’s disease brain and cerebrospinal fluid reveals early changes in energy metabolism associated with microglia and astrocyte activation. Nat. Med. 26, 769–780 (2020).
Tuncbag, N. et al. Simultaneous Reconstruction of Multiple Signaling Pathways via the Prize-Collecting Steiner Forest Problem. J. Comp. Biol. 20, 124–136 (2013).
Tuncbag, N. et al. Network-based interpretation of diverse high-throughput datasets through the Omics Integrator software package. PLoS Comput. Bio 12, 1004879 (2016).
Robinow, S. & White, K. Characterization and spatial distribution of the ELAV protein during Drosophila melanogaster development. J. Neurobiol. 22, 443–461 (1991).
Brand, A. H. & Perrimon, N. Targeted gene expression as a means of altering cell fates and generating dominant phenotypes. Development 118, 401–415 (1993).
Benzer, S. From the Gene to Behavior. JAMA 218, 1015–1022 (1971).
Hotta, Y. & Benzer, S. Mapping of Behaviour in Drosophila Mosaics. Nature 240, 527–535 (1972).
Benzer, S. Genetic dissection of behavior. Sci. Am. 229, 24–37 (1973).
Coombe, P. E. & Heisenberg, M. The structural brain mutant Vacuolar medulla of Drosophila melanogaster with specific behavioral defects and cell degeneration in the adult. J. Neurogenet. 3, 135–158 (1986).
Kretzschmar, D., Hasan, G., Sharma, S., Heisenberg, M. & Benzer, S. The swiss cheese mutant causes glial hyperwrapping and brain degeneration in Drosophila. J. Neurosci. 17, 7425–7432 (1997).
Dias-Santagata, D., Fulga, T. A., Duttaroy, A. & Feany, M. B. Oxidative stress mediates tau-induced neurodegeneration in Drosophila. J. Clin. Invest 117, 236–245 (2007).
Iijima, K. et al. Aβ42 Mutants with Different Aggregation Profiles Induce Distinct Pathologies in Drosophila. PLoS One 3, e1703 (2008).
Bettencourt da Cruz, A., Wentzell, J. & Kretzschmar, D. Swiss Cheese, a protein involved in progressive neurodegeneration, acts as a noncanonical regulatory subunit for PKA-C3. J. Neurosci. 28, 10885–10892 (2008).
Cook, M., Mani, P., Wentzell, J. S. & Kretzschmar, D. Increased RhoA prenylation in the loechrig (loe) mutant leads to progressive neurodegeneration. PLoS One 7, e44440 (2012).
Bolkan, B. J. & Kretzschmar, D. Loss of Tau results in defects in photoreceptor development and progressive neuronal degeneration in Drosophila. Dev. Neurobiol. 74, 1210–1225 (2014).
Sujkowski, A., Rainier, S., Fink, J. K. & Wessells, R. J. Delayed Induction of Human NTE (PNPLA6) Rescues Neurodegeneration and Mobility Defects of Drosophila swiss cheese (sws) Mutants. PLoS One 10, e0145356 (2015).
Sunderhaus, E. R. & Kretzschmar, D. Mass Histology to Quantify Neurodegeneration in Drosophila. J. Vis. Exp. 54809 https://doi.org/10.3791/54809 (2016).
Fergestad, T., Ganetzky, B. & Palladino, M. J. Neuropathology in Drosophila membrane excitability mutants. Genetics 172, 1031–1042 (2006).
Fujino, Y. & Dickson, D. W. Limbic lobe microvacuolation is minimal in Alzheimer’s disease in the absence of concurrent Lewy body disease. Int J. Clin. Exp. Pathol. 1, 369–375 (2008).
McKeith, I. G. et al. Consensus guidelines for the clinical and pathologic diagnosis of dementia with Lewy bodies (DLB): report of the consortium on DLB international workshop. Neurology 47, 1113–1124 (1996).
Jellinger, K. A. Lewy body-related alpha-synucleinopathy in the aged human brain. J. Neural Transm. (Vienna) 111, 1219–1235 (2004).
Budka, H. et al. Neuropathological diagnostic criteria for Creutzfeldt-Jakob disease (CJD) and other human spongiform encephalopathies (prion diseases). Brain Pathol. 5, 459–466 (1995).
Smith, T. W., Anwer, U., DeGirolami, U. & Drachman, D. A. Vacuolar change in Alzheimer’s disease. Arch. Neurol. 44, 1225–1228 (1987).
Boeve, B. F. et al. Pathologic heterogeneity in clinically diagnosed corticobasal degeneration. Neurology 53, 795–800 (1999).
Brun, A. & Passant, U. Frontal lobe degeneration of non-Alzheimer type. Structural characteristics, diagnostic criteria and relation to other frontotemporal dementias. Acta Neurol. Scand. Suppl. 168, 28–30 (1996).
Kang, J. et al. Lipophorin receptors genetically modulate neurodegeneration caused by reduction of Psn expression in the aging Drosophila brain. Genetics 226, iyad202 (2024).
Hall, H. et al. Transcriptome profiling of aging Drosophila photoreceptors reveals gene expression trends that correlate with visual senescence. BMC Genomics 18, 894 (2017).
Yang, L. et al. Multidimensional Proteomics Identifies Declines in Protein Homeostasis and Mitochondria as Early Signals for Normal Aging and Age-associated Disease in Drosophila*[S]. Mol. Cell. Proteom. 18, 2078–2088 (2019).
Mangleburg, C. G. et al. Integrated analysis of the aging brain transcriptome and proteome in tauopathy. Mol. Neurodegener. 15, 56 (2020).
Pacifico, R., MacMullen, C. M., Walkinshaw, E., Zhang, X. & Davis, R. L. Brain transcriptome changes in the aging Drosophila melanogaster accompany olfactory memory performance deficits. PLOS ONE 13, e0209405 (2018).
Islam, M. S. et al. Human R1441C LRRK2 regulates the synaptic vesicle proteome and phosphoproteome in a Drosophila model of Parkinson’s disease. Hum. Mol. Genet 25, 5365–5382 (2016).
Mathys, H. et al. Single- Cell Transcriptomic Analysis of Alzheimer’s disease. Nature 570, 332–337 (2019).
Mathys, H. et al. Single-cell atlas reveals correlates of high cognitive function, dementia, and resilience to Alzheimer’s disease pathology. Cell 186, 4365–4385 (2023).
Croft, D. et al. Reactome: a database of reactions, pathways and biological processes. Nucleic Acids Res 39, 691–697 (2011).
Iqbal, K. et al. Defective brain microtubule assembly in Alzheimer’s disease. Lancet 328, 421–426 (1986).
Selkoe, D. J. Folding proteins in fatal ways. Nature 426, 900–904 (2003).
Watson, G. S. & Craft, S. Moculation of memory by insulin and glucose: neuropsychological observations in Alzheimer’s disease. Eur. J. Pharm. 490, 97–113 (2004).
Bedse, G., Domenico, F., Serviddio, G. & Cassano, T. Aberrant insulin signaling in Alzheimer’s disease: current knowledge. Front. Neurosci. 9, 204 (2015).
Stanley, M., Macauley, S. L. & Holtzman, D. M. Changes in insulin and insulin signaling in Alzheimer’s disease: cause or consequence? J. Exp. Med 213, 1375–1385 (2016).
Grubman, A. et al. A single-cell atlas of entorhinal cortex from individuals with Alzheimer’s disease reveals cell-type-specific gene expression regulation. Nat. Neurosci. 22, 2087–2097 (2019).
Zhou, Y. et al. Human and mouse single-nucleus transcriptomics reveal TREM2-dependent and TREM2- independent cellular responses in Alzheimer’s disease. Nat. Med 26, 131–142 (2020).
Lau, S.-F., Cao, H., Fu, A. K. Y. & Ip, N. Y. Single-nucleus transcriptome analysis reveals dysregulation of angiogenic endothelial cells and neuroprotective glia in Alzheimer’s disease. Proc. Natl Acad. Sci. USA 117, 25800–25809 (2020).
Davila-Velderrain, J. et al. Single-cell anatomical analysis of human hippocampus and entorhinal cortex uncovers early-stage molecular pathology in Alzheimer’s disease. Preprint at BioRxiv. https://doi.org/10.1101/2021.07.01.450715. (2021).
Murdock, M. & Tsai, L.-H. Insights into Alzheimer’s disease from single-cell genomic approaches. Nat. Neurosci. 26, 181–195 (2023).
Wilson, I. I. I. et al. Hallmarks of neurodegenerative diseases. Cell 186, 693–706 (2023).
Wittmann, C. W. et al. Tauopathy in Drosophila: neurodegeneration without neurofibrillary tangles. Science 293, 711–714 (2001).
Finelli, A., Kelkar, A., Song, H.-J., Yang, H. & Konsolaki, M. A model for studying Alzheimer’s Abeta42-induced toxicity in Drosophila melanogaster. Mol. Cell. Neurosci. 26, 365–375 (2004).
Yeger-Lotem, E. et al. Bridging high-throughput genetic and transcriptional data reveals cellular responses to alpha-synuclein toxicity. Nat. Genet 41, 316–323 (2009).
Archer, T. C. et al. Proteomics, Post-translational Modifications, and Integrative Analyses Reveal Molecular Heterogeneity within Medulloblastoma Subgroups. Cancer Cell 34, 396–410 (2018).
Lodato, M. A. et al. Aging and neurodegeneration are associated with increased mutations in single human neurons. Science 359, 555–559 (2018).
Welch, G. M. et al. Neurons burdened by DNA double-strand breaks incite microglia activation through antiviral-like signaling in neurodegeneration. Sci. Adv. 8, 4662 (2022).
Welch, G. & Tsai, L. Mechanisms of DNA damage-mediated neurotoxicity in neurodegenerative disease. EMBO Rep. 23, 54217 (2022).
Mesulam, M., Shaw, P., Mash, D. & Weintraub, S. Cholinergic nucleus basalis tauopathy emerges early in the aging-MCI-AD continuum. Ann. Neurol. 55, 815–828 (2004).
Bartus, R. T., Dean, R. L., Beer, B. & Lippa, A. S. The cholinergic hypothesis of geriatric memory dysfunction. Science 217, 408–414 (1982).
Grundke-Iqbal, I. et al. Microtubule-associated protein tau. A component of Alzheimer paired helical filaments. J. Biol. Chem. 261, 6084–6089 (1986).
Lee, V. M., Balin, B. J., Otvos, L. & Trojanowski, J. Q. A68: a major subunit of paired helical filaments and derivatized forms of normal Tau. Science 251, 675–678 (1991).
Kamenetz, F. et al. APP processing and synaptic function. Neuron 37, 925–937 (2003).
Strittmatter, W. J. et al. Apolipoprotein E: high-avidity binding to beta-amyloid and increased frequency of type 4 allele in late-onset familial Alzheimer disease. Proc. Natl Acad. Sci. USA 90, 1977–1981 (1993).
Corder, E. H. et al. Gene dose of apolipoprotein E type 4 allele and the risk of Alzheimer’s disease in late onset families. Science 261, 921–923 (1993).
Farfel, J. M., Yu, L., De Jager, P. L., Schneider, J. A. & Bennett, D. A. Association of APOE with tau-tangle pathology with and without β-amyloid. Neurobiol. Aging 37, 19–25 (2016).
Shulman, J. M. et al. Functional screening in Drosophila identifies Alzheimer’s disease susceptibility genes and implicates Tau-mediated mechanisms. Hum. Mol. Genet. 23, 870–877.
Blass, J. & Gibson, G. The role of oxidative abnormalities in the pathophysiology of Alzheimer’s disease. Rev. Neurologique 147, 513–525 (1991).
Wong-Riley, M. et al. Cytochrome oxidase in Alzheimer’s disease: biochemical, histochemical, and immunohistochemical analyses of the visual and other systems. Vis. Res 36, 3593–3608 (1997).
David, D. C. et al. Proteomic and functional analyses reveal a mitochondrial dysfunction in P301L tau transgenic mice. J. Biol. Chem. 280, 23802–23814 (2005).
DuBoff, B., Götz, J. & Feany, M. B. Tau promotes neurodegeneration via DRP1 mislocalization in vivo. Neuron 75, 618–632 (2012).
DuBoff, B., Feany, M. & Götz, J. Why size matters – balancing mitochondrial dynamics in Alzheimer’s disease. Trends Neurosci. 36, 325–335 (2013).
Frost, B., Götz, J. & Feany, M. B. Connecting the dots between tau dysfunction and neurodegeneration. Trends Cell Biol. 25, 46–53 (2015).
Miller, M. B. et al. Somatic genomic changes in single Alzheimer’s disease neurons. Nature 604, 714–722 (2022).
Dileep, V. et al. Neuronal DNA double-strand breaks lead to genome structural variations and 3D genome disruption in neurodegeneration. Cell 186, 4404–4421 (2023).
Kubben, F. J. et al. Proliferating cell nuclear antigen (PCNA): a new marker to study human colonic cell proliferation. Gut 35, 530–535 (1994).
Curtis, M. A. et al. Increased cell proliferation and neurogenesis in the adult human Huntington’s disease brain. Proc. Natl Acad. Sci. 100, 9023–9027 (2003).
Kruman, I. I. et al. Cell cycle activation linked to neuronal cell death initiated by DNA damage. Neuron 41, 549–561 (2004).
Park, D. S., Levine, B., Ferrari, G. & Greene, L. A. Cyclin dependent kinase inhibitors and dominant negative cyclin dependent kinase 4 and 6 promote survival of NGF-deprived sympathetic neurons. J. Neurosci. 17, 8975–8983 (1997).
McShea, A. et al. Neuronal cell cycle re-entry mediates Alzheimer disease-type changes. Biochim. Biophys. Acta 1772, 467–472 (2007).
Khurana, V. et al. A neuroprotective role for the DNA damage checkpoint in tauopathy. Aging cell 11, 360–362 (2011).
Patnaik, D. et al. Exifone Is a Potent HDAC1 Activator with Neuroprotective Activity in Human Neuronal Models of Neurodegeneration. ACS Chem. Neurosci. 12, 271–284 (2021).
Pao, P.-C., Penney, J. & Tsai, L.-H. Examining the role of HDACs in DNA double-strand break repair neurons. Methods Mol. Biol. 1983, 225–234 (2019).
Pao, P.-C. et al. HDAC1 modulates OGG1-initiated oxidative DNA damage repair in the aging brain and Alzheimer’s disease. Nat. Commun. 11, 2484 (2020).
Woods, J., Snape, M. & Smith, M. A. The cell cycle hypothesis of Alzheimer’s disease: Suggestions for drug development. Biochimica et. Biophysica Acta (BBA) - Mol. Basis Dis. 1772, 503–508 (2007).
Kim, D. & Tsai, L.-H. Linking Cell Cycle Reentry and DNA Damage in Neurodegeneration. Ann. N.Y. Acad. Sci. 1170, 674–679 (2009).
Jiang, L. et al. Interaction of tau with HNRNPA2B1 and N6-methyladenosine RNA mediates the progression of tauopathy. Mol. Cell 81, 4209–4227 (2021).
Wang, L. et al. Tissue and cellular rigidity and mechanosensitive signaling activation in Alexander disease. Nat. Commun. 9, 1–14 (2018).
Sarkar, S. et al. Comparative proteomic analysis highlights metabolic dysfunction in ɑ-synucleinopathy. NPJ Parkinsons Dis. 6, 1–14 (2020).
NeuroLINCS Consortium et al. An integrated multi-omic analysis of iPSC-derived motor neurons from C9ORF72 ALS patients. iScience 24, 103221 (2021).
Bernett, J. et al. Robust disease module mining via enumeration of diverse prize-collecting Steiner trees. Bioinformatics 38, 1600–1606 (2022).
Levi, H., Elkon, R. & Shamir, R. DOMINO: a network‐based active module identification algorithm with reduced rate of false calls. Mol. Syst. Biol. 17, e9593 (2021).
Ying, R., Bourgeois, D., You, J., Zitnik, M. & Leskovec, J. GNNExplainer: Generating Explanations for Graph Neural Networks. Preprint at http://arxiv.org/abs/1903.03894 (2019).
Dugourd, A. et al. Causal integration of multi‐omics data with prior knowledge to generate mechanistic hypotheses. Mol. Syst. Biol. 17, e9730 (2021).
Sonawane, A. R. et al. Understanding Tissue-Specific Gene Regulation. Cell Rep. 21, 1077–1088 (2017).
Lonsdale, J. et al. The Genotype-Tissue Expression (GTEx) project. Nat. Genet 45, 580–585 (2013).
McAlister, G. C. et al. MultiNotch MS3 enables accurate, sensitive, and multiplexed detection of differential expression across cancer cell line proteomes. Anal. Chem. 86, 7150–7158 (2014).
Avanesov, A. S. et al. Age- and diet-associated metabolome remodeling characterizes the aging process driven by damage accumulation. Elife 3, e02077 (2014).
Hu, Y. et al. An integrative approach to ortholog prediction for disease-focused and other functional studies. BMC Bioinforma. 12, 357 (2011).
Kuleshov, M. V. et al. Enrichr: a comprehensive gene set enrichment analysis web server 2016 update. Nucleic Acids Res. 8, 90–97 (2016).
Raudvere, U. et al. g:Profiler: a web server for functional enrichment analysis and conversions of gene lists (2019 update). Nucleic Acids Res. 47, 191–198 (2019).
Pirhaji, L. et al. Revealing disease-associated pathways by network integration of untargeted metabolomics. Nat. Methods 12, 770–776 (2016).
Bennett, D. A. et al. Religious Orders Study and Rush Memory and Aging Project. J. Alzheimers Dis. 64, S161–S189 (2018).
Mostafavi, S. et al. A molecular network of the aging human brain provides insights into the pathology and cognitive decline of Alzheimer’s disease. Nat. Neurosci. 21, 811–819 (2018).
Chibnik, L. B. et al. Susceptibility to neurofibrillary tangles: role of the PTPRD locus and limited pleiotropy with other neuropathologies. Mol. Psychiatry 23, 1521–1529 (2018).
Wang, M. et al. The Mount Sinai cohort of large-scale genomic, transcriptomic and proteomic data in Alzheimer’s disease. Sci. Data 5, 180185 (2018).
Allen, M. et al. Human whole genome genotype and transcriptome data for Alzheimer’s and other neurodegenerative diseases. Sci. Data 3, 160089 (2016).
Fromer, M. et al. Gene expression elucidates functional impact of polygenic risk for schizophrenia. Nat. Neurosci. 19, 1442–1453 (2016).
Zhang, B. et al. Integrated systems approach identifies genetic nodes and networks in late-onset Alzheimer’s disease. Cell 153, 707–720 (2013).
Ramasamy, A. et al. Genetic variability in the regulation of gene expression in ten regions of the human brain. Nat. Neurosci. 17, 1418–1428 (2014).
’t Hoen, P. A. et al. Reproducibility of High-Throughput MRNA and Small RNA Sequencing across Laboratories. Nat. Biotech. 31, 1015–1022 (2013).
Patterson, N., Price, A. L. & Reich, D. Population Structure and Eigenanalysis. PLoS Genet 2, 190 (2006).
Buhm, H. & Eskin, E. Random-Effects Model Aimed at Discovering Associations in Meta- Analysis of Genome-Wide Association Studies. Am. J. Hum. Genet 88, 586–598 (2011).
Grant, C. E., Bailey, T. L. & Noble, W. S. FIMO: scanning for occurrences of a given motif. Bioinformatics 27, 1017–1018 (2011).
Pourhaghighi, R. et al. BraInMap Elucidates the Macromolecular Connectivity Landscape of Mammalian Brain. Cell Syst. 10, 333–350.e14 (2020).
Drummond, E. et al. Phosphorylated tau interactome in the human Alzheimer’s disease brain. Brain 143, 2803–2817 (2020).
Villaveces, J. M. et al. Merging and scoring molecular interactions utilizing existing community standards: tools, use-cases and a case study. Database 131, bau131 (2015).
Hu, Y. et al. iProteinDB: An Integrative Database of Drosophila Post-translational Modifications. G3 9, 1–11 (2019).
Gyori, B. M., Venkatachalam, G., Thiagarajan, P. S., Hsu, D. & Clement, M.-V. OpenComet: an automated tool for comet assay image analysis. Redox Biol. 2, 457–465 (2014).
Tian, R. et al. CRISPR Interference-Based Platform for Multimodal Genetic Screens in Human iPSC-Derived Neurons. Neuron 104, 239–244 (2019).
Nehme, R. et al. Combining NGN2 Programming with Developmental Patterning Generates Human Excitatory Neurons with NMDAR-Mediated Synaptic Transmission. Cell Rep. 23, 2509–2523 (2018).
Tian, R. et al. Genome-wide CRISPRi/a screens in human neurons link lysosomal failure to ferroptosis. Nat. Neurosci. 24, 1020–1034 (2021).
Leventhal, M. fraenkel-lab/neurodegeneration-network: v1.0.0. Zenodo https://doi.org/10.5281/zenodo.14796065 (2025).
Zirin, J. et al. Large-Scale Transgenic Drosophila Resource Collections for Loss- and Gain-of-Function Studies. Genetics 214, 755–767 (2020).
Acknowledgements
We thank Leslie Gaffney for assistance with figure design and thank all members of the Fraenkel lab for their feedback on the project and manuscript. We thank the MIT BioMicroCenter for RNA sequencing of the NGN2 neural progenitor cells. M.J.L. was supported in part by the Barbara Weedon Fellowship. Fly stocks were obtained from the Bloomington Drosophila Stock Center (NIH P40-OD018537) and the Vienna Drosophila Resource Center. We thank the Transgenic RNAi Project (TRiP) at Harvard Medical School (NIH R24 OD030002; PI: N. Perrimon) for making Drosophila stocks157. Monoclonal antibodies were obtained from the Developmental Studies Hybridoma Bank developed under the auspices of the NICHD and maintained by the University of Iowa, Department of Biology, Iowa City, IA 52242. Yi Zhong provided excellent technical assistance. This research was funded by NIH R01-AG057331 to E.F., C.R.S., and M.B.F, NIH RF1AG075901 to E.F. and L-H.T., and NIH RF1AG076214 to E.F. and M.B.F. The results published here are in whole or in part based on data obtained from the AD Knowledge Portal (https://adknowledgeportal.org). The ROSMAP study data were provided by the Rush Alzheimer’s Disease Center, Rush University Medical Center, Chicago. Data collection was supported through funding by NIA grants P30AG10161 (ROS), R01AG15819 (ROSMAP; genomics and RNAseq), R01AG17917 (MAP), R01AG36836 (RNAseq), U01AG32984 (genomic and whole exome sequencing), U01AG61356 (whole genome sequencing, targeted proteomics, ROSMAP AMP-AD), the Illinois Department of Public Health (ROSMAP), and the Translational Genomics Research Institute (genomic). The MSBB data were generated from postmortem brain tissue collected through the Mount Sinai VA Medical Center Brain Bank and were provided by Dr. Eric Schadt from Mount Sinai School of Medicine. The Mayo RNAseq study data was led by Dr. Nilüfer Ertekin-Taner, Mayo Clinic, Jacksonville, FL as part of the multi-PI U01 AG046139 (MPIs Golde, Ertekin-Taner, Younkin, Price). Samples were provided from the following sources: The Mayo Clinic Brain Bank. Data collection was supported through funding by NIA grants P50 AG016574, R01 AG032990, U01 AG046139, R01 AG018023, U01 AG006576, U01 AG006786, R01 AG025711, R01 AG017216, R01 AG003949, NINDS grant R01 NS080820, CurePSP Foundation, and support from Mayo Foundation. Study data includes samples collected through the Sun Health Research Institute Brain and Body Donation Program of Sun City, Arizona. The Brain and Body Donation Program is supported by the National Institute of Neurological Disorders and Stroke (U24 NS072026 National Brain and Tissue Resource for Parkinsons Disease and Related Disorders), the National Institute on Aging (P30 AG19610 Arizona Alzheimers Disease Core Center), the Arizona Department of Health Services (contract 211002, Arizona Alzheimers Research Center), the Arizona Biomedical Research Commission (contracts 4001, 0011, 05-901 and 1001 to the Arizona Parkinson’s Disease Consortium) and the Michael J. Fox Foundation for Parkinsons Research. For the CommonMind study, Data were generated as part of the CommonMind Consortium supported by funding from Takeda Pharmaceuticals Company Limited, F. Hoffman-La Roche Ltd and NIH grants R01MH085542, R01MH093725, P50MH066392, P50MH080405, R01MH097276, RO1-MH-075916, P50M096891, P50MH084053S1, R37MH057881, AG02219, AG05138, MH06692, R01MH110921, R01MH109677, R01MH109897, U01MH103392, U01MH116442, project ZIC MH002903 and contract HHSN271201300031C through IRP NIMH. Brain tissue for the study was obtained from the following brain bank collections: The Mount Sinai/JJ Peters VA Medical Center NIH Brain and Tissue Repository, the University of Pennsylvania Alzheimer’s Disease Core Center, the University of Pittsburgh Brain Tissue Donation Program, and the NIMH Human Brain Collection Core. CMC Leadership: Panos Roussos, Joseph Buxbaum, Andrew Chess, Schahram Akbarian, Vahram Haroutunian (Icahn School of Medicine at Mount Sinai), Bernie Devlin, David Lewis (University of Pittsburgh), Raquel Gur (University of Pennsylvania), Chang-Gyu Hahn (Thomas Jefferson University), Enrico Domenici (University of Trento), Mette A. Peters, Solveig Sieberts (Sage Bionetworks), Stefano Marenco, Barbara K. Lipska, Francis J. McMahon (NIMH).
Author information
Authors and Affiliations
Contributions
M.J.L., C.R.S., M.B.F. and E.F. conceived and designed the study. C.A.Z., H.B. and M.B.F., designed and performed all experiments in Drosophila. M.J.L. performed computational analysis of published human bulk and single-cell RNA-seq, differential Drosophila proteomics, phosphoproteomics and metabolomics, multi-omic network integration, and RNA-seq analysis of iPSC-derived neural progenitor cells. J.P., T.W., D.G., Z.L., X.D. and C.R.S. designed and performed laser-capture microdissection and eQTL meta-analysis. P-C.P. and L-H.T. designed and performed COMET assay in iPSC-derived neural progenitor cells. B.K., S.D., J.B., R.N. and S.F. designed and performed iPSC-derived NGN2 neuron differentiation and RNA-seq experiments. M.J.L., M.B.F. and E.F. wrote the manuscript. C.R.S., M.B.F. and E.F. provided funding for the study.
Corresponding author
Ethics declarations
Competing interests
The authors declare no competing interests.
Peer review
Peer review information
Nature Communications thanks Chris Gaiteri and the other, anonymous, reviewer(s) for their contribution to the peer review of this work. A peer review file is available.
Additional information
Publisher’s note Springer Nature remains neutral with regard to jurisdictional claims in published maps and institutional affiliations.
Supplementary information
Source data
Rights and permissions
Open Access This article is licensed under a Creative Commons Attribution-NonCommercial-NoDerivatives 4.0 International License, which permits any non-commercial use, sharing, distribution and reproduction in any medium or format, as long as you give appropriate credit to the original author(s) and the source, provide a link to the Creative Commons licence, and indicate if you modified the licensed material. You do not have permission under this licence to share adapted material derived from this article or parts of it. The images or other third party material in this article are included in the article’s Creative Commons licence, unless indicated otherwise in a credit line to the material. If material is not included in the article’s Creative Commons licence and your intended use is not permitted by statutory regulation or exceeds the permitted use, you will need to obtain permission directly from the copyright holder. To view a copy of this licence, visit http://creativecommons.org/licenses/by-nc-nd/4.0/.
About this article
Cite this article
Leventhal, M.J., Zanella, C.A., Kang, B. et al. An integrative systems-biology approach defines mechanisms of Alzheimer’s disease neurodegeneration. Nat Commun 16, 4441 (2025). https://doi.org/10.1038/s41467-025-59654-w
Received:
Accepted:
Published:
Version of record:
DOI: https://doi.org/10.1038/s41467-025-59654-w
This article is cited by
-
Association of blood-based DNA methylation of lncRNAs with Alzheimer’s disease diagnosis
Clinical Epigenetics (2025)








