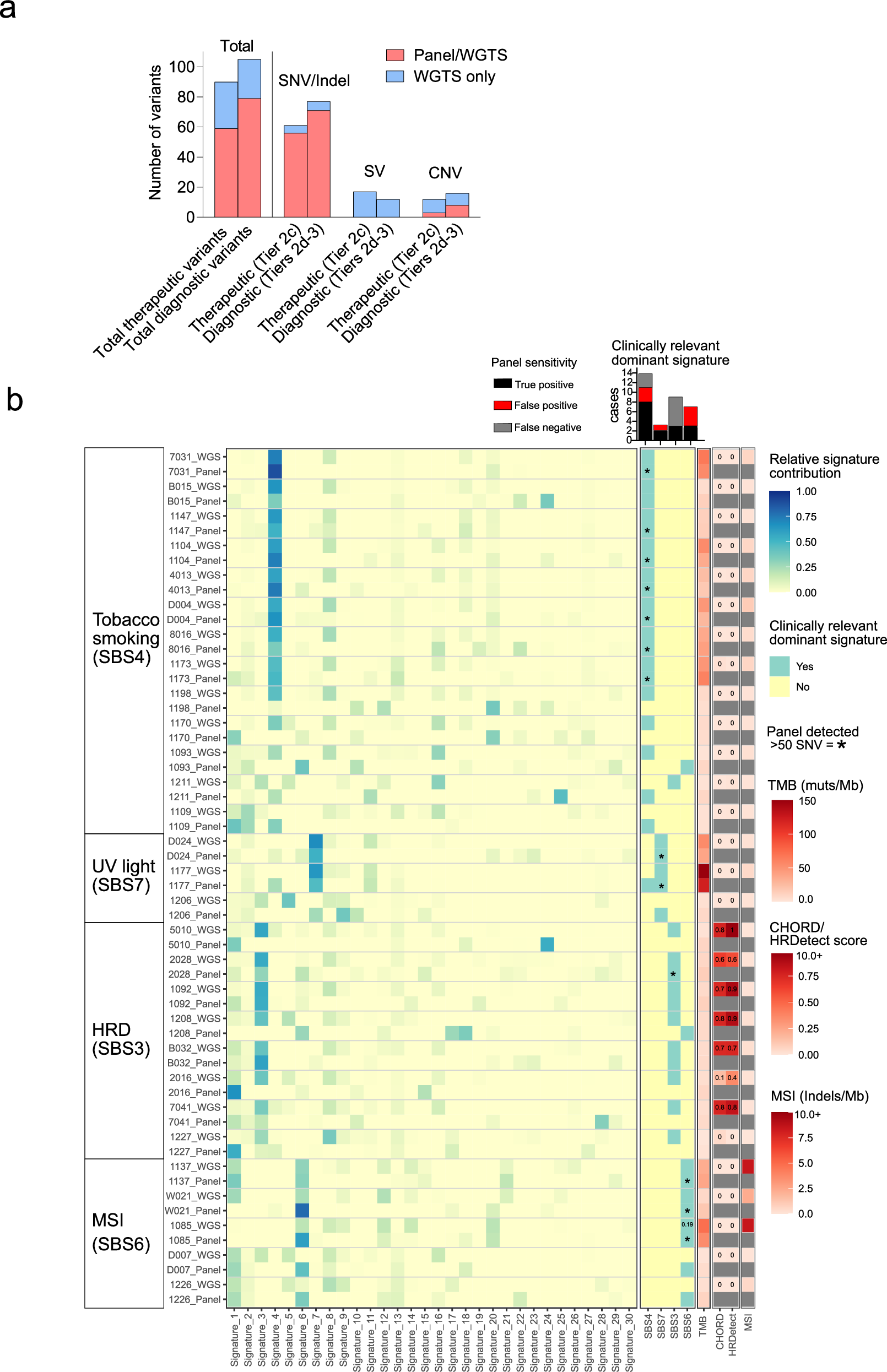
Fig. 2: Detection of therapeutic and diagnostic mutational features in CUP using WGTS and panel.

a Total number of therapeutic and diagnostic variants in CUP cases detected in both matched panel and WGTS or by WGTS only (n = 73 tumours). Variants are also categorised by type (SNV/Indel, SV and CNV). b Schematic showing comparison of SNV-96 SBS mutational signatures where a dominant SBS signature was found by WGS and there was matched panel data (COSMICv2, n = 29/73). Number of cases with dominant SBS signatures(SBS4, SBS7, SBS3 and SBS6) that are true positive, false positive or false negative as determined by panel using matched WGS data as a known truthare shown in the histogram. Asterisks (*) represent cases with greater than 50 somatic SNVs that were detected by panel. TMB (muts/Mb), HRD (HRDetect and CHORD tools) and MSI (Indels/Mb) scores from WGS data are presented alongside for each case. Source data are provided as a Source Data file.