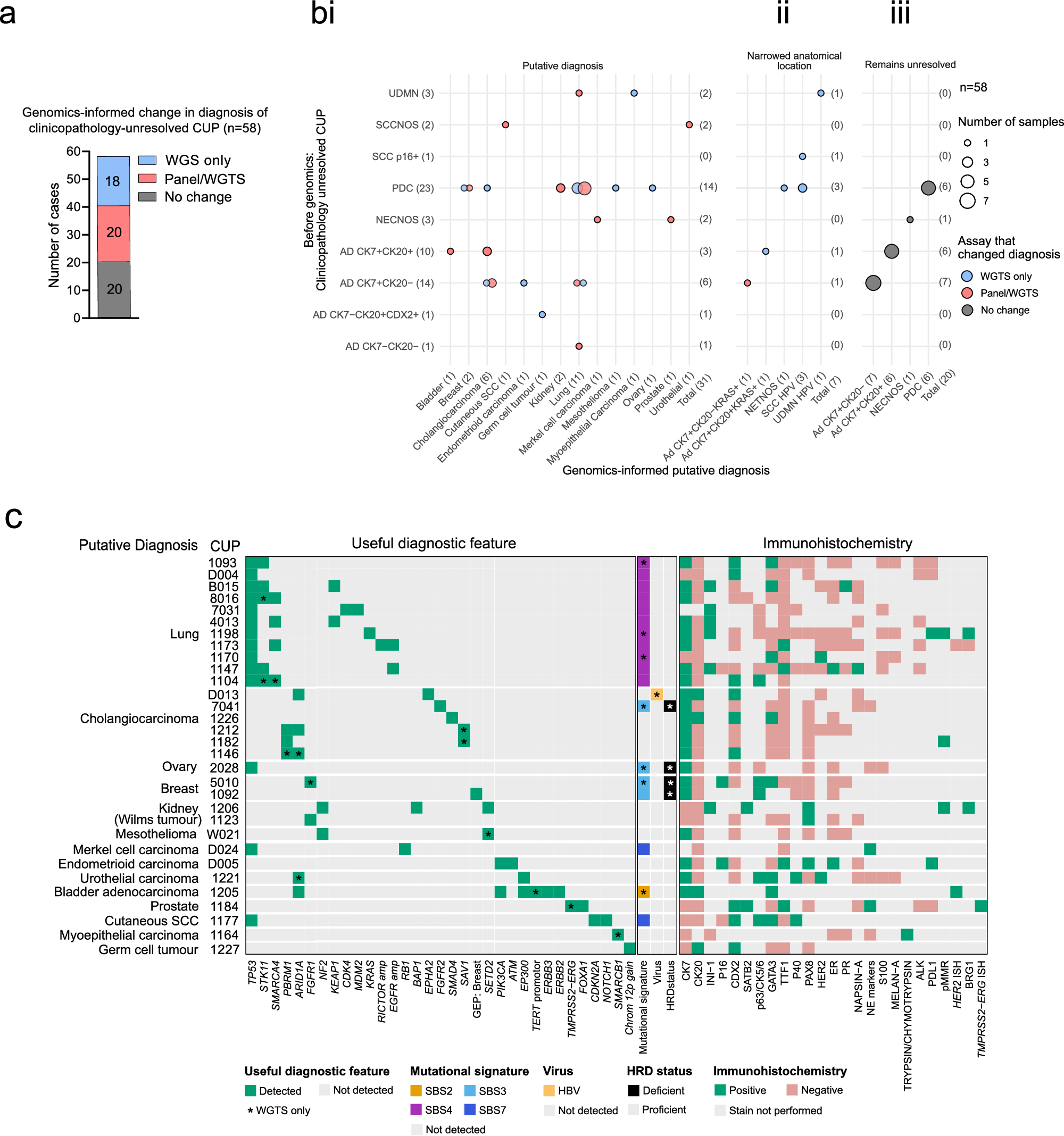
Fig. 3: WGTS features aid clinicopathology work up of CUP patients.

a Number of clinicopathology-unresolved CUP tumours that had a genomics-informed change in diagnosis due to panel or additional WGTS features. (n = 58). b Bubble chart showing clinicopathology-unresolved CUPs categorised by MSKCC OncoTree cancer classification before and after panel and WGTS. (n = 58). Post-sequencing, tumours are grouped as: (i) putative diagnosis (n = 31), (ii) narrowed anatomical differential (n = 7), or (iii) remains unresolved (n = 20) and are colour coded by the assay that changed their diagnosis. c Schematic of all putatively diagnosed clinicopathology-unresolved CUPs grouped by favoured cancer type showing useful diagnostic molecular features, including mutational signatures and viral DNA, in addition to immunohistochemical features. (n = 31). Source data are provided as a Source Data file.