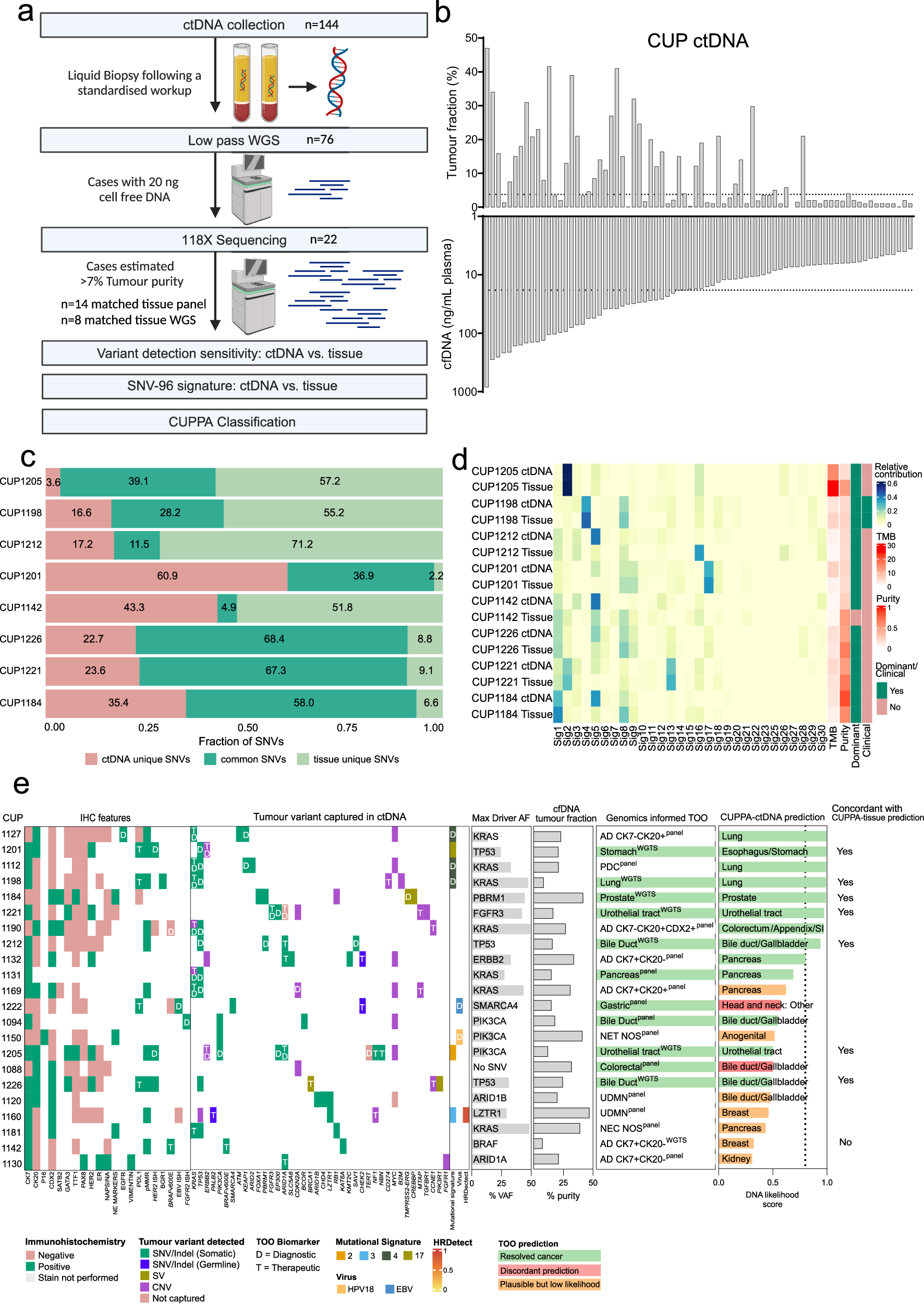
Fig. 6: Utility of cfDNA for WGS and TOO prediction.

a Flow chart diagram showing the workflow for WGS of cfDNA from CUP patients. Created in BioRender. (Licence: Tothill, R. (2025) https://BioRender.com/v92f950.) b CfDNA yield per mL of blood plasma and ctDNA tumour fraction estimates calculated by the ichorCNA method across 76 patients. Dotted lines demarcate median tumour fraction at 7% and cfDNA content of 18.3 ng, respectively. c Bar graph showing distribution of unique or common SNVs in eight cases with matched ctDNA and tissue WGS. d SNV-96 mutational signatures (COSMICv2) across 8 cases with matched ctDNA and tissue WGS. Tumour fraction (ichorCNA estimated), TMB, and the presence or absence of a dominant signature (greater than 20% abundance) or diagnostic/therapeutically relevant signature are shown alongside for each sample. e Schematic of the 22 CUP-cfDNA cases showing immunohistochemistry profiles of matched biopsied tissues alongside known genomic features from the tumour that were detected in cfDNA-WGS data. Percentage known driver variant allele frequencies (VAF) and ichorCNA estimated ctDNA fraction for each sample are shown alongside. CUPPA predictions from cfDNA-WGS data are shown alongside for each case, as well as whether tissue and cfDNA CUPPA DNA-only predictions were concordant. Source data are provided as a Source Data file.