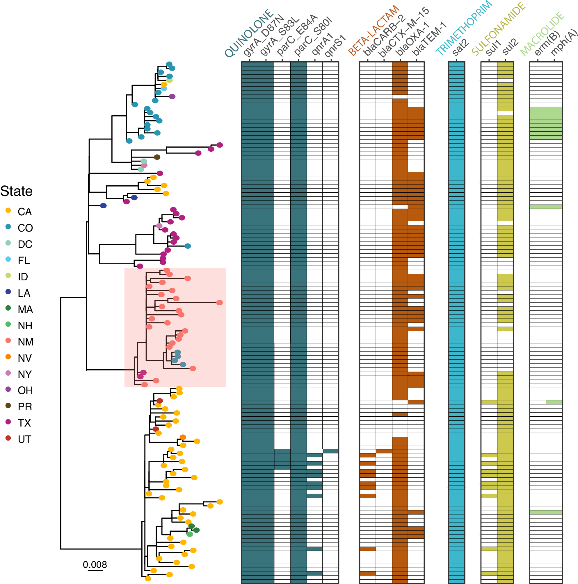
Fig. 3: Maximum likelihood phylogeny of S. flexneri 2a strains related to the New Mexico outbreak circulating within the U.S.

We selected 23 representative sequences from the New Mexico outbreak (red box) and placed these in the context of 105 S. flexneri 2a strains that were less than 65 SNPs to the outbreak strain. Nodes are colored by U.S. state. The presence of AMR genes are indicated and clustered by drug class.