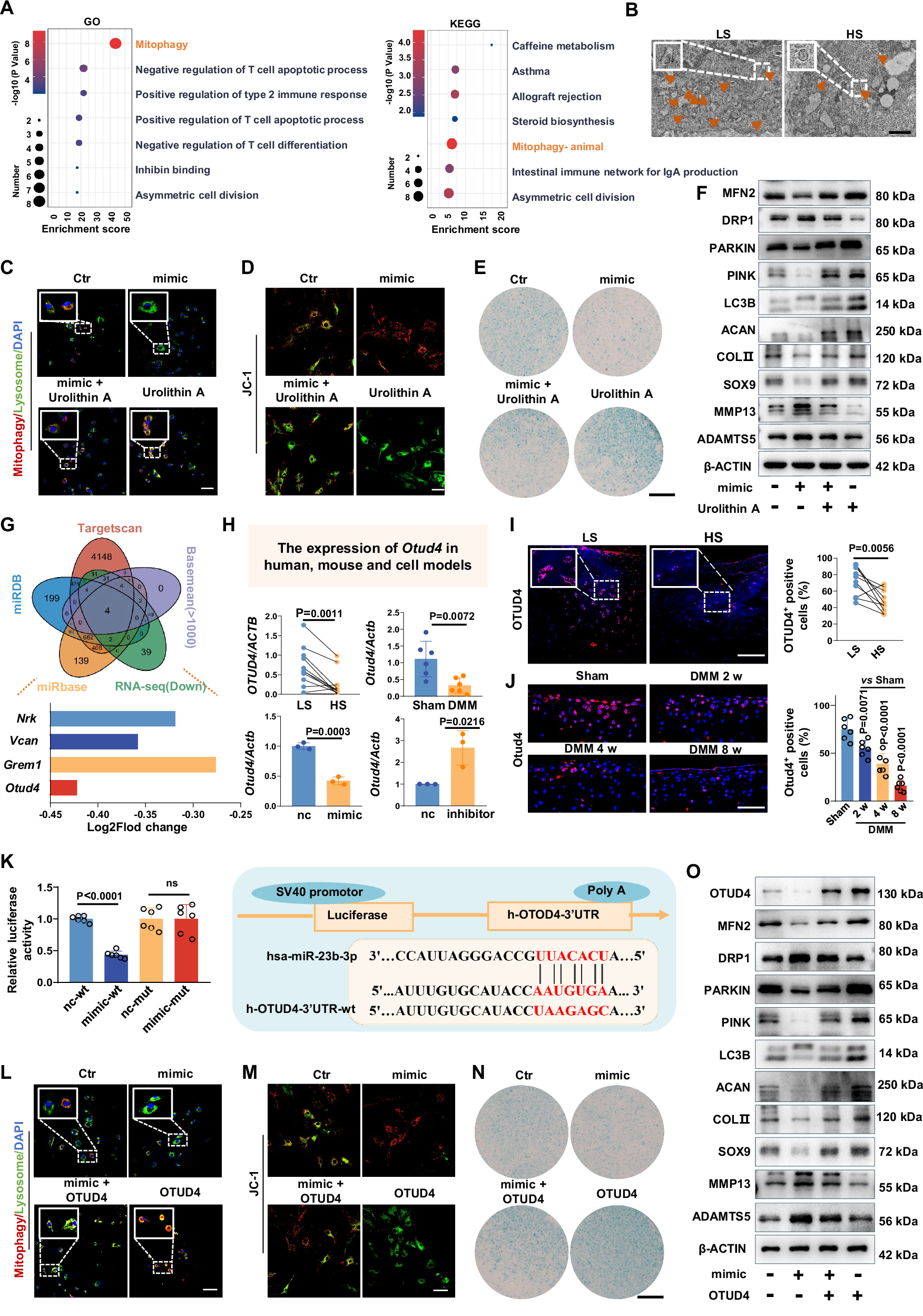
Fig. 6: MiR-23b-3p inhibits mitophagy by targeting Otud4 to skew the metabolism of chondrocytes.

A Gene Ontology (GO) enrichment and the Kyoto Encyclopedia of Genes and Genomes (KEGG) pathway analysis of potential targets for regulating cartilage metabolism from downregulated genes from human primary osteoarthritic chondrocytes transfected with negative control (nc) or miR-23b-3p mimics (mimic) using RNAseq. B Representative electron microscopy images of mitophagy in chondrocytes from low stress (LS) and high stress (HS) areas of clinical samples. Scale bars, 1 μm. C Mitophagy detection. Scale bars, 100 μm. D JC-1 staining. Scale bars, 50 μm. E Alcian blue staining. Scale bar, 1 mm. F Western blot analysis of PARKIN, PINK, MFN2, LC3B, DRP1, COLII, ACAN, SOX9, MMP13 and ADAMTS5 protein expression in human primary osteoarthritic chondrocytes (n = 3). G Venn diagram of miR-23b-3p targets. H qPCR analysis of OTUD4 levels in human samples (n = 12), Sham/destabilization of the medial meniscus (DMM) mice samples (n = 6), chondrocytes with nc/mimic transfection (n = 3) and chondrocytes with nc/inhibitor transfection (n = 3). I The representative confocal images of OTUD4 of cartilage in human samples (n = 10). Scale bars, 100 μm. J The representative confocal images of Otud4 of cartilage in Sham or DMM mice (n = 6). Scale bars, 50 μm. K Dual luciferase reporter activities after transfecting 239 T cells with miR-23b-3p and reporter carrying 3’ UTR in the long form of OTUD4 (n = 6). L Mitophagy detection. Scale bars, 100 μm. M JC-1 staining. Scale bars, 50 μm. N Alcian blue staining. Scale bar, 1 mm. O Western blot analysis of OTUD4, PARKIN, PINK, MFN2, LC3B, DRP1, COLII, ACAN, SOX9, MMP13 and ADAMTS5 protein expression in vehicle- and Lv-OTUD4-treated human primary osteoarthritic chondrocytes transfected with nc or mimic (n = 3). Data are presented as the mean ± SD. Data analyzed by paired two-tailed Student’s t-test (I), unpaired two-tailed Student’s t-test (H), one-way analysis of variance (ANOVA) with Tukey’s multiple comparisons test (J and K) or Hypergeometric test (A). Source data are provided as a Source Data file.