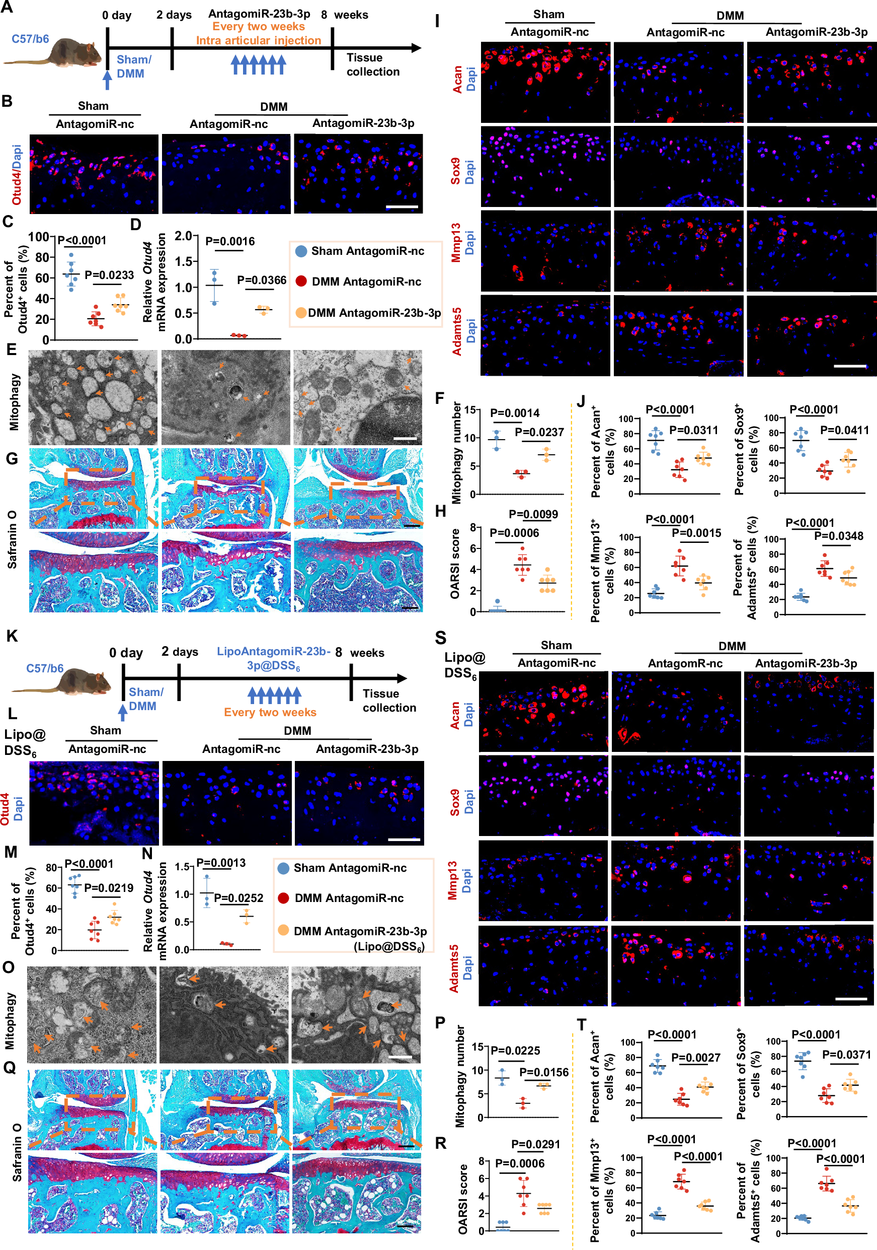
Fig. 7: Therapeutic inhibition of miR-23b-3p in chondrocytes or osteocytes alleviated cartilage degeneration during osteoarthritis progression.

A A schematic diagram illustrating the intra-articular injection of antagomiR-23b-3p or antagomiR-nc in sham/destabilization of the medial meniscus (DMM) mice. Representative confocal images (B) and the quantitative analysis (C) of Otud4 in the articular cartilage (n = 7). Scale bar, 50 μm. D The qPCR analysis of Otud4 mRNA expression in chondrocytes (n = 3). E Representative electron microscopy images of mitophagy in chondrocytes. Scale bars, 500 nm. F The numbers of mitophagy in chondrocytes (n = 3). G Safranin O images. Scale bar in upper panel, 200 μm. Scale bar in lower panel, 100 μm. H The Osteoarthritis Research Society International (OARSI) scores (n = 7). Representative confocal images (I) and the quantitative analysis (J) of Acan, Sox9, Mmp13 and Adamts5 in the articular cartilage. Scale bar, 50 μm. (n = 7). K A schematic diagram illustrating the workflow by which osteocyte-targeted antagomiR-23b-3p (LipoantagomiR-23b-3p@DSS6) or nc (Liponc@DSS6) was performed in DMM or sham mice. Representative confocal images (L) and the quantitative analysis (M) of Otud4 in the articular cartilage. Scale bar, 50 μm. (n = 7). N The qPCR analysis of Otud4 mRNA expression in the articular cartilage (n = 3). O Representative electron microscopy images of mitophagy in chondrocytes. Scale bars, 500 nm. P The numbers of mitophagy in chondrocytes (n = 3). Q Safranin O images. Scale bar in upper panel, 200 μm. Scale bar in lower panel, 100 μm. R The OARSI scores (n = 7). Representative confocal images (S) and the quantitative analysis (T) of Acan, Sox9, Mmp13 and Adamts5 in the articular cartilage (n = 7). Scale bar, 50 μm. Data are presented as the mean ± SD. P values are from Kruskal–Wallis test followed by two-tailed Mann–Whitney U test (H and R) and one-way analysis of variance (ANOVA) with Tukey’s multiple comparisons test (C, D, F, J, M, N, P and T). Source data are provided as a Source Data file.