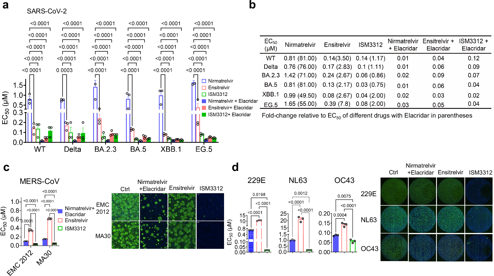
Fig. 3: ISM3312 exhibits potent antiviral activity against coronaviruses, including SARS-CoV-2 variants, MERS-CoV, 229E, NL63, and OC43.
From: A novel, covalent broad-spectrum inhibitor targeting human coronavirus Mpro

a. Compound inhibition and EC50 values are calculated according to SARS-CoV-2’s CPE rates. Three independent experiments were performed with eight concentration gradients, each with quadruplicate wells. b EC50 values and fold-change relative to EC50 of different drugs with Elacridar (in parentheses) of different SARS-CoV-2 variants by VeroE6 CPE-based assay. c The inhibition of compounds and the value of EC50 is calculated according to MERS-CoV inhibition rate by indirect immunofluorescence assay (IFA). Inhibition Rate = [1 - (Infection Rate of the Test Compound - Cell Control) / Infection Rate of the Virus Control] × 100%. Following the analysis of inhibition rates, the EC50 is determined using a four-parameter fitting process. Representative images are shown on the right at 0.19 μM. Scale bar=100 μm. n = 3 biological replicates. d EC50 values of respective compounds against infection with 229E (Alphacoronavirus), NL63 (Alphacoronavirus), OC43 (Betacoronavirus) using IFA. Representative images are shown on the right at 0.19 μM (229E), 0.78 μM (NL63), and 0.19 μM (OC43), respectively. n = 3 biological replicates. In the bar plots, data are presented as the mean±s.e.m. Data were analyzed by using two-way ANOVA (a, c) or a one-way ANOVA (d) followed by Tukey’s multiple comparisons test. Exact P values are reported in the figure. Source data are provided as a Source Data file.