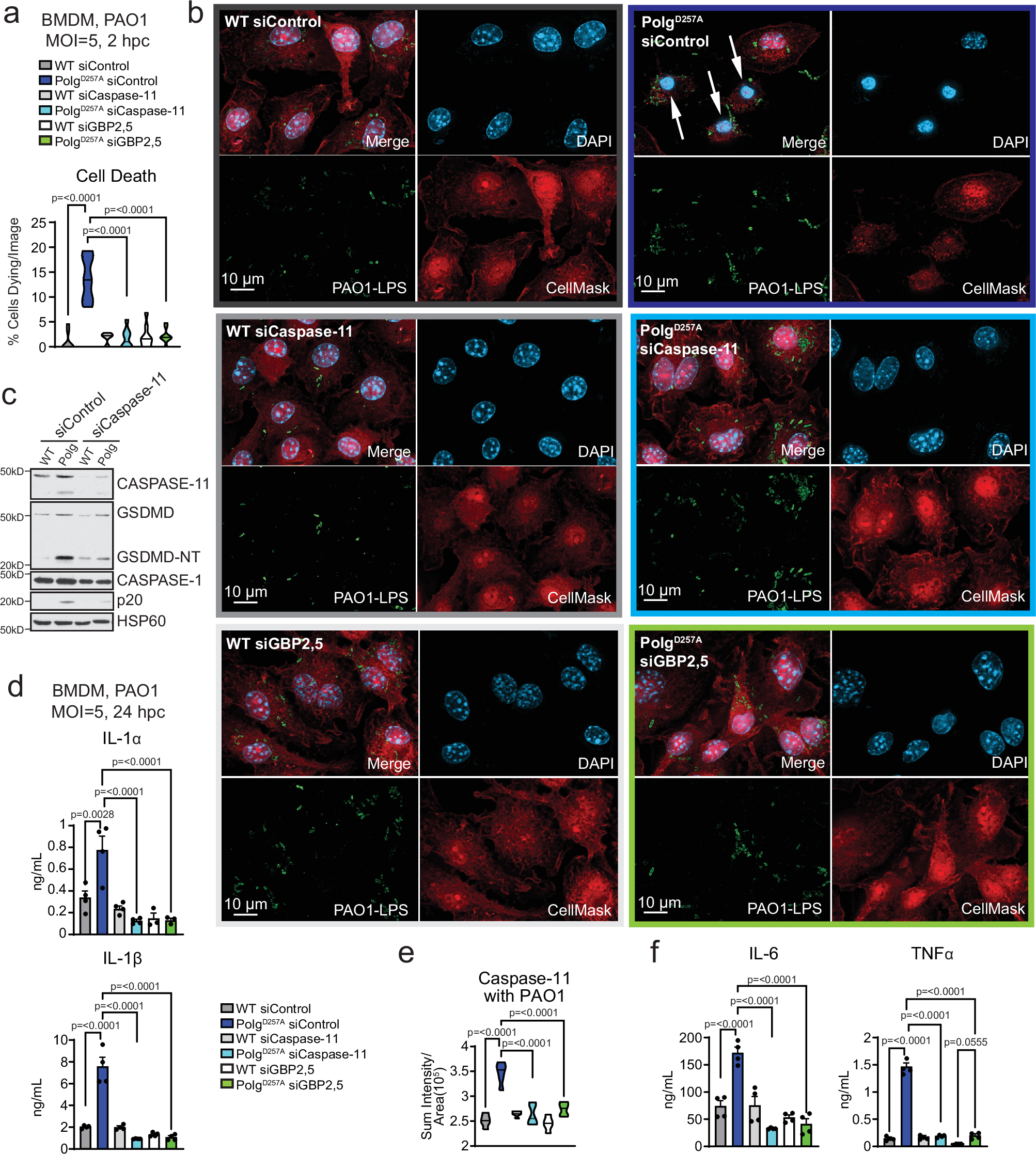
Fig. 4: Caspase-11 activation, accentuated by GBPs, induces cell death and subsequent inflammation in PolgD257A macrophages.
From: Caspase-11 drives macrophage hyperinflammation in models of Polg-related mitochondrial disease

a Percent BMDMs dying after being given an siRNA control or siRNA to knock down caspase-11 or GBPs and then challenged with PAO1 from (b) representative IF. N = 8–9 IF images/genotype/condition. c Western blot analysis of lysates from BMDMs challenged with PAO1 after siRNA knock down of caspase-11. d ELISA analysis of IL-1 cytokines in BMDM supernatant after being given an siRNA control or siRNA to knock down caspase-11 or GBPs and then challenged with PAO1. N = 3–4 biological replicates/genotype/condition. e Quantification of caspase-11 associated with LPS in BMDMs after knock down of caspase-11 or GBPs by siRNA and then challenge with PAO1. N = 5 IF images/genotype/condition. f ELISA analysis of inflammatory cytokines in BMDM supernatant after being given an siRNA control or siRNA to knock down caspase-11or GBPs and then challenged with PAO1. N = 4 biological replicates/genotype/condition. Statistics: (a, d, e, f) One-Way ANOVA. Error bars represent SEM. Source data are provided as a Source Data file.