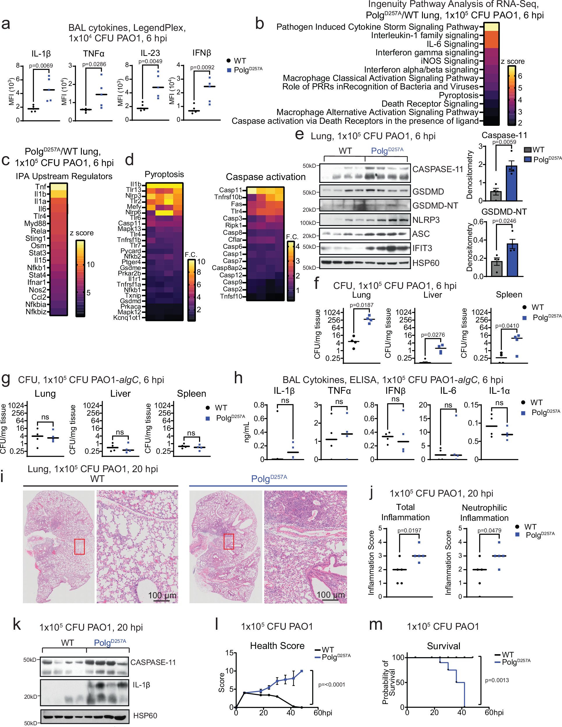
Fig. 7: Intratracheal instillation of PAO1 into lungs elicits greater inflammation, caspase-11 expression, and morbidity of PolgD257A mutant mice.
From: Caspase-11 drives macrophage hyperinflammation in models of Polg-related mitochondrial disease

a LegendPlex pro-inflammatory cytokine analysis of bronchial alveolar lavage (BAL) 6 h post infection (hpi) with 1 × 104 colony forming units (CFU) of PAO1. N = 5 mice/genotype. b Ingenuity Pathway Analysis (IPA) of RNA-seq from lung showing Z-scores of pathways in PolgD257A homozygous mutant BMDMs compared to wild-type (WT) after PAO challenge. N = 3 biological replicates/genotype/condition. c IPA Upstream Regulator analysis showing Z-scores in PolgD257A homozygous mutant lungs compared to WT after 6 h PAO1 challenge. d Log2 fold changes of representative genes in IPA pathways from (a) in PolgD257A lungs compared to WT after PAO1. e Protein expression or WT and PolgD257A lung homogenates 6 hpi with 1 × 105 CFU of PAO1 and densitometry. N = 4 mice/genotype. f Colony counts from homogenized tissue infected with 1 × 105 PAO1 for 6 h. N = 4 mice/genotype. g Colony counts from homogenized tissue infected with 1 × 105 PAO1-algC for 6 h. N = 4 mice/genotype. h ELISA analysis of pro-inflammatory cytokines in BAL of mice infected with 1 × 105 PAO1- algC for 6 h. N = 4 mice/genotype. i Representative hematoxylin and eosin (H&E) staining of lung sections 20 hpi with 1 × 105 CFU of PAO1. j Graphs of pathology scoring from H&E stained lungs in (i) histology. N = 5 mice/genotype. k Protein expression or WT and PolgD257A lung homogenates 20 hpi with 1 × 105 CFU of PAO1. l Illness scoring of WT and PolgD257A mice over PAO1 infection time course. N = 4–5 mice/genotype. (m) Kaplan-Meier survival curve after infection with 1 × 105 CFU of PAO1. N = 4–5 mice/genotype. Statistics: (a, e–h, j) Two-Sided Students t-test (l) Two-Way ANOVA (m) Kaplan-Meijer Survival Curve. Error bars represent SEM. Source data are provided as a Source Data file.