Fig. 1: Human stem cell-derived β cells lose cell identity and metabolic function under hypoxia.
From: Improving cellular fitness of human stem cell-derived islets under hypoxia

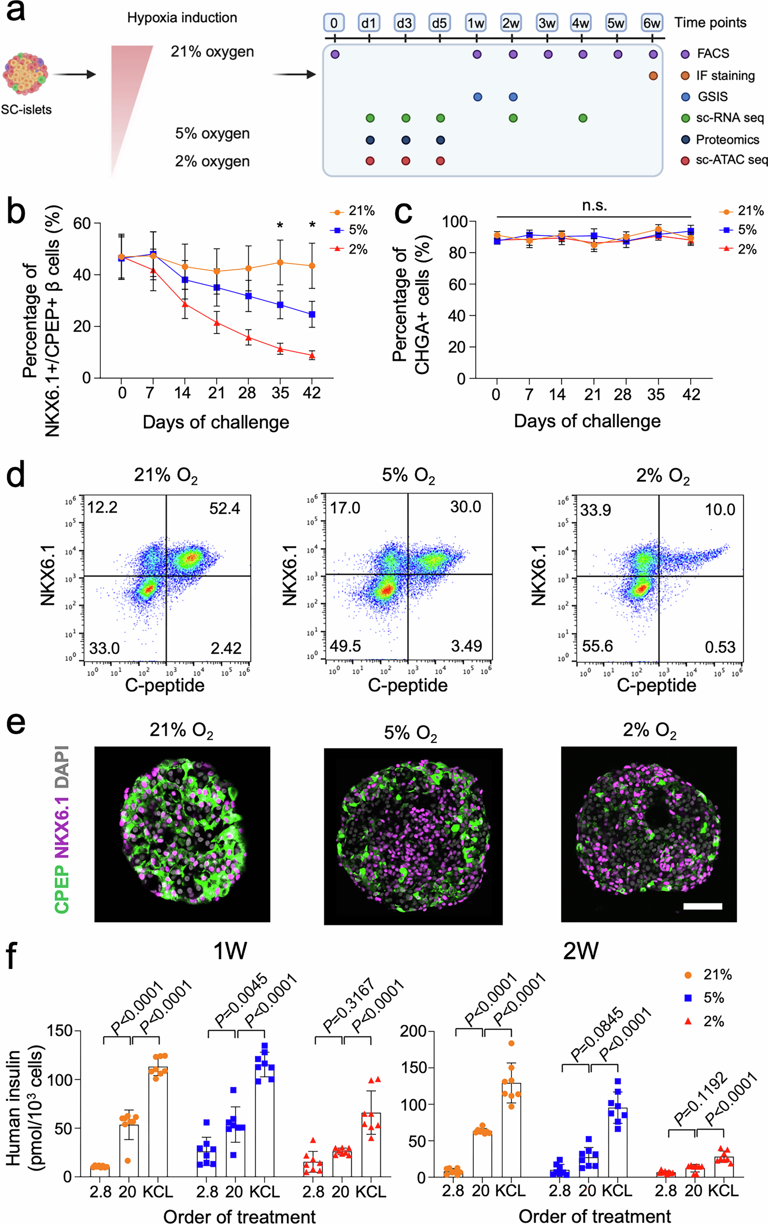
a Schematics of experiment setup. b Percentage of cells expressing NKX6.1 and C-peptide (SC-β cells) during 6 weeks’ culture in 21%, 5%, and 2% oxygen (n = 3 biological replicates). The data were expressed as means ± SEM and compared using one-way ANOVA followed by Tukey’s test. P = 0.221 (D35), P = 0.017 (D42). c Percentage of SC-endocrine cells during 6 weeks’ culture in 21%, 5%, and 2% oxygen (n = 3 biological replicates). The data were expressed as means ± SEM and compared using two-way ANOVA followed by Tukey’s test. P = 0.8546. d Flow cytometry plots of SC-islets cultured in 21%, 5%, and 2% oxygen for 4 weeks and stained with CPEP and NKX6.1. e Immunofluorescent staining of SC-islets cultured in 21%, 5%, and 2% oxygen for 4 weeks with antibodies (green, CPEP; purple, NKX6.1; gray, DAPI). f Static human insulin secretion of SC-islets cultured in 21%, 5%, and 2% oxygen for 1 week (left) and 2 weeks (right) in a glucose-stimulated insulin secretion (GSIS) assay (n = 8 biological replicates). The data were expressed as means ± SD and compared using one-way ANOVA followed by Tukey’s test. *P < 0.05; n.s., non-significant. Scale bar: 50 μm (e). Schematics of the experiment setup created in BioRender. Wang, K. (2025) https://BioRender.com/kpjb3o4.