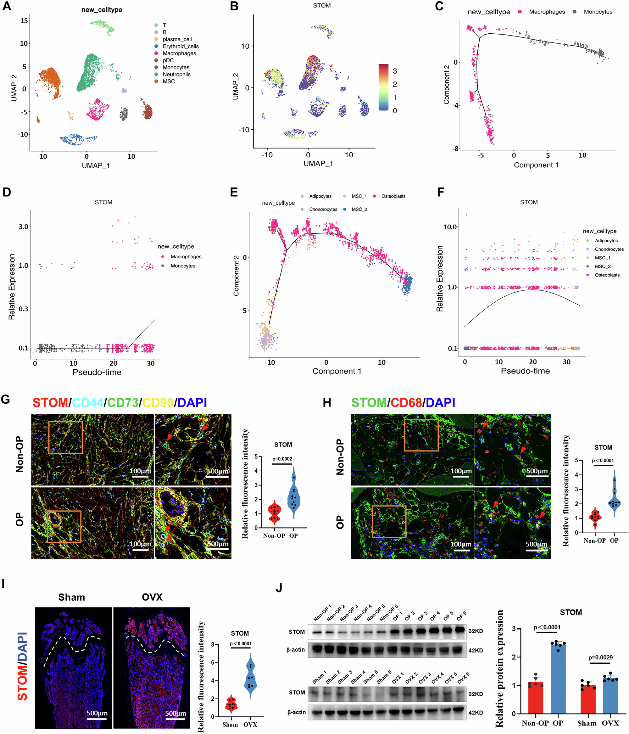
Fig. 1: STOM expression is elevated in OP patients and OVX mice.
From: Targeting lipid raft-related stomatin to ameliorate osteoporosis in preclinical models

A Cell types and clusters in OP samples from dataset GSE147287; B Expression levels and cluster distribution of STOM; C Branches and states in macrophage pseudo-time analysis; D Dynamic changes of STOM on the pseudo-time axis; E Branches and states in pseudo-time analysis of MSCs; F Dynamic changes of STOM on the pseudo-time axis; G Immunofluorescence co-staining of CD44/CD73/CD90 and STOM in bone tissue of OP and Non-OP individuals with fluorescence quantitative analysis. The red arrow indicated four-positive cells. The fluorescence images of the femoral neck tissues from ten patients in each group were quantified. CD44/CD73/CD90-positive cells in each image were identified as the subjects of the study, and the average fluorescence intensity of their STOM was measured (n = 10 biologically independent samples); H CD68 and STOM immunofluorescence co-staining and fluorescence quantitative analysis in bone tissue of OP and Non-OP individuals. The red arrow indicated double-positive cells. The fluorescence images of the femoral neck tissues from ten patients in each group were quantified. In each image, specific CD68-positive cells were chosen as subjects for analysis, and the average fluorescence intensity of STOM was quantified (n = 10 biologically independent samples); I Immunofluorescence staining showing changes in STOM expression in mouse bone tissue. Fluorescence quantifies the average intensity of STOM across the entire image (n = 7 biologically independent samples); J Western blot analysis demonstrated the expression of STOM in the bone tissue of both OP patients and OVX mice (n = 6 biologically independent samples). The data were represented as mean ± SD. Statistical significance was determined by two-tailed Student’s t test. OP osteoporosis, Non-OP Non-osteoporosis. Source data are provided as a Source Data file.