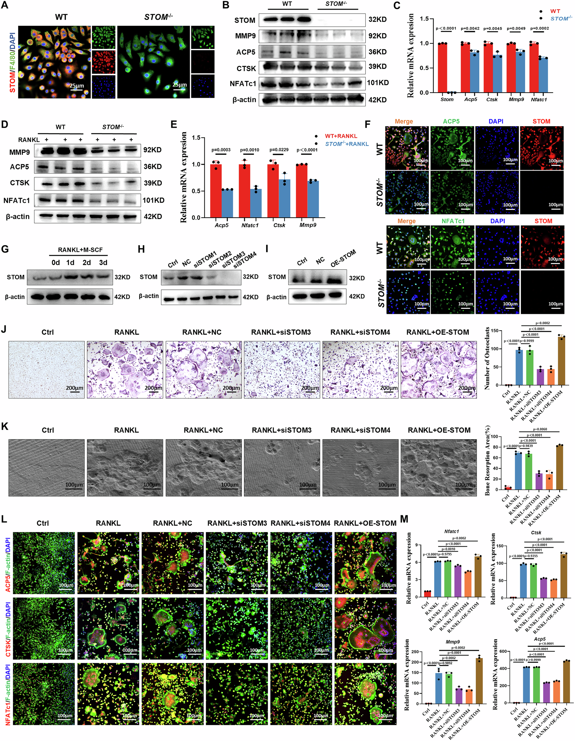
Fig. 4: STOM promotes osteoclast activation and bone resorption in vitro.
From: Targeting lipid raft-related stomatin to ameliorate osteoporosis in preclinical models

A Immunofluorescence staining was utilized to assess the expression levels of STOM in BMMs extracted from both WT and STOM-/- mice; B Western blot analysis was performed to detect the expression levels of STOM and osteoclast-related proteins in macrophages (n = 3 biologically independent samples); C qRT-PCR was used to detect the expression levels of STOM and osteoclast-related genes (n = 3 biologically independent samples); D Bone marrow cells from WT and STOM-/- mice were induced to differentiate into osteoclasts, and the expression of proteins related to osteoclast activation was assessed using western blot (n = 3 biologically independent samples); E qRT-PCR was used to detect the expression levels of osteoclast-related genes (n = 3 biologically independent samples); F Immunofluorescence staining was utilized to assess the expression levels of ACP5 and NFATc1 in osteoclasts (n = 3 biologically independent samples); G Western blot analysis were conducted to investigate changes in STOM expression levels during osteoclast differentiation (n = 3 biologically independent samples); H Western blot analysis was used to evaluate the impact of siSTOM on STOM expression (n = 3 biologically independent samples), NC (negative control) transfects cells solely with a non-targeting siRNA sequence; I Western blot analysis was used to evaluate the impact of OE-STOM on STOM expression (n = 3 biologically independent samples), NC (negative control) involves the transfection of cells solely with an empty vector; J TRAcP staining and quantitative analysis after siSTOM and OE-STOM interfere with osteoclast differentiation (n = 3 biologically independent samples), NC (negative control) involves the transfection of cells solely with an empty vector; K Bone resorption assay and quantitative analysis after siSTOM and OE-STOM interfere with osteoclast differentiation (n = 3 biologically independent samples); L Immunofluorescence co-staining of ACP5, CTSK and NFATc1 with F-actin (n = 3 biologically independent samples); M qRT-PCR reveals the expression levels of osteoclast-related genes after siSTOM and OE-STOM interfere with osteoclast differentiation (n = 3 biologically independent samples). The data were represented as mean ± SD. Statistical significance was determined by one-way ANOVA. Source data are provided as a Source Data file.