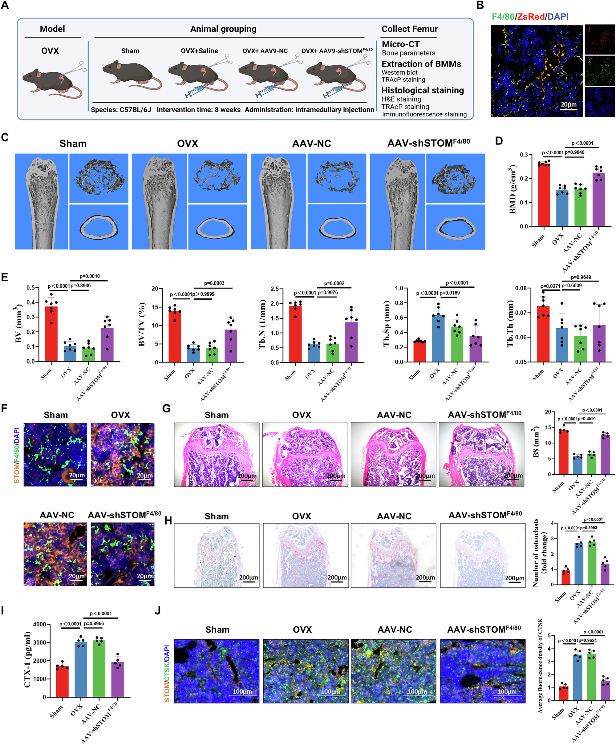
Fig. 7: Targeted knockdown of macrophage STOM alleviates OVX-mediated bone loss.
From: Targeting lipid raft-related stomatin to ameliorate osteoporosis in preclinical models

A Flowchart of animal experiments. Created in BioRender59; B Tissue ZsRed (red) co-staining with F4/80 (green) immunofluorescence (n = 7 biologically independent samples); C Micro-CT reveals the changes of bone mass in each group of mice after AAV-NC and AAV-shSTOMF4/80 interventions (n = 7 biologically independent samples); D BMD analysis (n = 7 biologically independent samples); E Analysis of bone parameters, including BV, BV/TV, Tb. N, Tb. Sp, and Tb. Th (n = 7 biologically independent samples); F Bone tissue was co-stained with F4/80 (green) and STOM (orange) immunofluorescence (n = 5 biologically independent samples); G H&E staining and quantitative analysis of bone surface (n = 5 biologically independent samples); H TRAcP staining and quantitative analysis of osteoclasts (n = 5 biologically independent samples); I CTX-1 levels in mouse serum (n = 5 biologically independent samples); J Bone tissue was co-stained with CTSK (green) and STOM (orange) immunofluorescence, and quantification analysis for CTSK. Fluorescence quantifies the average intensity of CTSK across the entire image (n = 5 biologically independent samples). The data were represented as mean ± SD. Statistical significance was determined by one-way ANOVA. BMD bone mineral density, BV bone volume, BV/TV trabecular volume to total bone volume ratio. Tb. N number of trabeculae, Tb. Sp bone trabecular spacing, Tb. Th trabecular thickness. Source data are provided as a Source Data file.