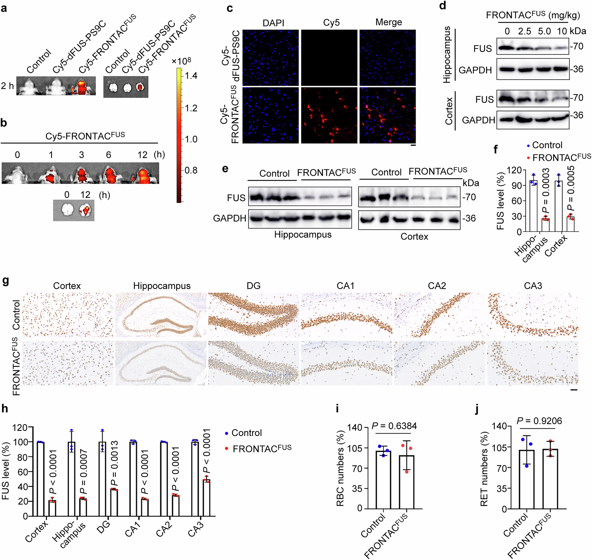
Fig. 5: Peripherally administered FRONTACFUS degrades FUS in the mouse brain.
From: DNA nanoflower Oligo-PROTAC for targeted degradation of FUS to treat neurodegenerative diseases

a In vivo and ex vivo images of mice intravenously injected with PBS, Cy5-dFUS-PS9C, and Cy5-FRONTACFUS. b Real-time monitoring of brain Cy5 signals in mice administered (i.v.) with Cy5-FRONTACFUS. c Fluorescence images of brain sections from mice receiving Cy5-dFUS-PS9C or Cy5-FRONTACFUS through i.v. injection. Scale bar, 50 μm. d Immunoblots of the hippocampus and cortex area in mice receiving i.v. injection of different doses of FRONTACFUS. e, f Immunoblots (e) and quantification (f) of the hippocampus and cortex area in mice receiving i.v. injection of NF control and FRONTACFUS (10 mg/kg). g, h Immunohistochemistry images (g) and quantification (h) of brain sections in mice receiving i.v. injection of NF control and FRONTACFUS. Scale bar, 50 μm. i, j The number of red blood cells (RBCs) and reticulocytes (RETs) in mice receiving i.v. injection of NF control and FRONTACFUS were determined. The averages of n = 3 (f, h–j) biologically independent samples are shown. Data are shown as the mean ± SEM. Statistical significance in (f, h–j) was assessed using two-tailed t tests. The data presented in (a–e, g) are representative of three independent experiments. Source data are provided as a Source Data file.