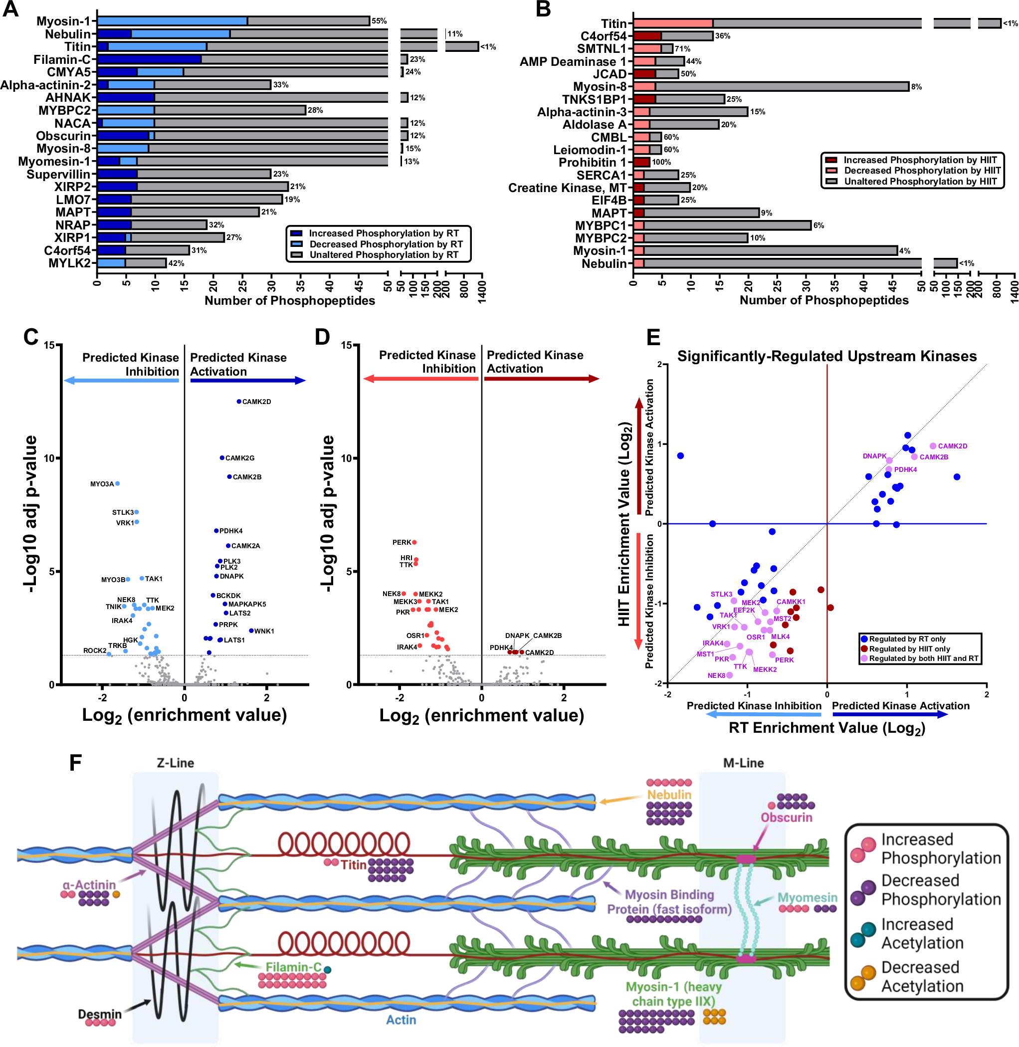
Fig. 4: Phospho-regulation of contractile and cytoskeletal proteins highlight the resistance exercise training response in skeletal muscle.

The top 20 (A) HIIT- and (B) RT-regulated phosphoproteins (based on the number of HIIT- or RT-regulated phosphopeptides) are shown (n = 7 per group). C, D Upstream kinase enrichment analysis shows significantly activated (dark blue or red) or inhibited (light blue or red) predicted kinases in response to (C) RT or (D) HIIT. (E) A comparison of the directional change (activation vs inhibition) in significantly (FDR < 0.05) regulated kinase activity is plotted. Colors of dots represent kinases predicted to be regulated by only RT (blue), only HIIT (red), or both RT and HIIT (purple). F Diagram of RT-regulation of post-translational modifications to skeletal muscle contractile proteins, Created in BioRender. Pataky, M. (2025). Significantly increased phosphorylation or acetylation by RT on a given reside is depicted by pink or blue circles, respectively. Significantly decreased phosphorylation or acetylation by RT on a given reside is depicted by purple or yellow circles, respectively. Two-sided paired t-test with Benjamini–Hochberg correction for multiple comparisons was used for (C, D). Source data are provided as a Source Data file.