Abstract
Despite indisputable benefits of different exercise modes, the molecular underpinnings of their divergent responses remain unclear. We investigate post-translational modifications in human skeletal muscle following 12 weeks of high-intensity aerobic interval or resistance exercise training. High-intensity aerobic training induces acetylproteome modifications including several mitochondrial proteins, indicating post-translational regulation of energetics machinery, whereas resistance exercise training regulates phosphoproteomic modifications of contractile/cytoskeletal machinery, consistent with greater strength. Furthermore, despite similar transcriptional responses to a single acute bout of aerobic and resistance exercise, more robust phosphoproteomic and metabolomic responses occur with acute aerobic exercise, including phosphorylation of structural/contractile and membrane transport machinery, and the nascent polypeptide-associated complex-α, a regulator of protein translation. Together, our findings provide new insight on the intricate phosphoproteomic and acetylproteomic modifications in muscle that potentially explain physiological responses to different modes of chronic and acute exercise. This study is registered with ClinicalTrials.gov, numbers NCT01477164 and NCT04158375.
Similar content being viewed by others
Introduction
Exercise extends healthy life-span by improving metabolic health and function of multiple organs1. Different exercise modalities yield distinct cardio-metabolic outcomes. Aerobic exercise training improves cardiovascular/aerobic fitness concurrent to greater mitochondrial abundance and function2,3, whereas resistance exercise training enhances glycolysis concurrent to increased muscle mass and strength1,4. In our pursuit to understand the molecular basis of the distinct beneficial effects of 12 weeks of high intensity aerobic interval training (HIIT) or resistance exercise training (RT) we previously demonstrated specific alterations of the human skeletal muscle transcriptome and proteome following HIIT or RT1. Despite demonstrating distinct skeletal muscle transcriptomic and proteomic responses to HIIT versus RT, the underlying molecular mechanisms driving the divergent physiologic responses remains incompletely defined. Due to a variety of mostly unknown regulatory factors, there is a lack of convergence between transcriptomic and proteomic responses to exercise training. Since gene expression can be regulated pre-transcriptionally (e.g. epigenetic modifications and transcription factor binding) and post-transcriptionally (e.g. alternative splicing and mRNA localization), mRNA expression does not always correspond to protein abundance. Likewise, proteomic content is influenced both pre-translationally (e.g. ribosome availability) and post translationally (e.g. protein degradation), introducing even more complexity to the underlying molecular factors that control physiologic responses to exercise. Moreover, proteome abundance does not always determine proteomic functions, since some reversible post-translational modifications (PTMs) involving amino acid side chains are important determinants of the properties of many proteins5. Some irreversible PTMs include proteolytic modifications like ubiquination or oxidative changes that influence protein abundances, whereas other reversible covalent modifications, especially of acetyl and phospho chains of one or more amino acids, can profoundly alter proteome function6,7. Aerobic exercise training induces substantial mitochondrial protein acetylation in rat heart and liver8, and robust acetylation of human skeletal muscle mitochondrial proteins has been reported following HIIT concomitant with improved mitochondrial function9. However, whether similar acetyl-modification occurs in response to RT is unknown. Further, to the best of our knowledge, the HIIT or RT effect on chronic human muscle protein phosphorylation has not been investigated. Identifying exercise training regulation of such PTMs is critical to advance our understanding of the underpinning molecular drivers of exercise benefits and enable the development of future targeted therapies to either mimic or enhance the effect of exercise in clinical populations that are unable to exercise or have limited exercise capacity.
Protein phosphorylation plays a critical role in most aspects of cell function, especially regulating skeletal muscle metabolic and contractile responses to exercise10,11. Protein acetylation, typically on lysine residues of proteins, is thought to affect metabolism and other processes by regulating protein stability, enzyme activity, and subcellular localization12. It remains to be fully defined how these important PTMs are involved in adaptations to distinct chronic exercise training modes such as HIIT and RT. The human skeletal muscle phosphoproteomic response to acute aerobic exercise (AAE)10,11,13,14,15 or acute resistance exercise (ARE)13 have been reported, with recent evidence for intensity-dependent regulation on the muscle phosphoproteome16. Although, to the best of our knowledge, proteome acetylation in response to a single bout of aerobic or resistance exercise has not been studied. Therefore, to unveil a deeper understanding of the underpinning molecular mechanisms responsible for the distinct metabolic responses to distinct exercise modes, we used an unbiased, discovery-oriented approach to determine how HIIT, RT, AAE, and ARE alter post-translational modifications on human skeletal muscle proteins.
Our analysis of the global proteomic, phosphoproteomic, and acetylproteomic responses in skeletal muscle (Fig. 1) to an acute bout and chronic training effects of aerobic and resistance exercise modes provides an atlas of two of the most critical post-translational regulators of exercise responses in human skeletal muscle.
After trypsin digest, peptides were isobarically labeled and combined into two tubes. One tube was acetyl enriched and the other tube was fractionated by high-performance liquid chromatography (HPLC). Of these, two distinct fractions were recombined, resulting in 48 tubes, of which a small portion was used for global proteomics analysis. Four tubes with distinct fractions were combined again, resulting in 12 tubes, which were used for phospho-enrichment. Mass spectra were measured on all samples using a Thermo Fusion Tribrid coupled to Ultimate 3000 HPLC. Created in BioRender. Pataky, M. (2025).
Results
HIIT and RT regulate distinct global, phospho-, and acetyl-proteomic adaptations in human skeletal muscle
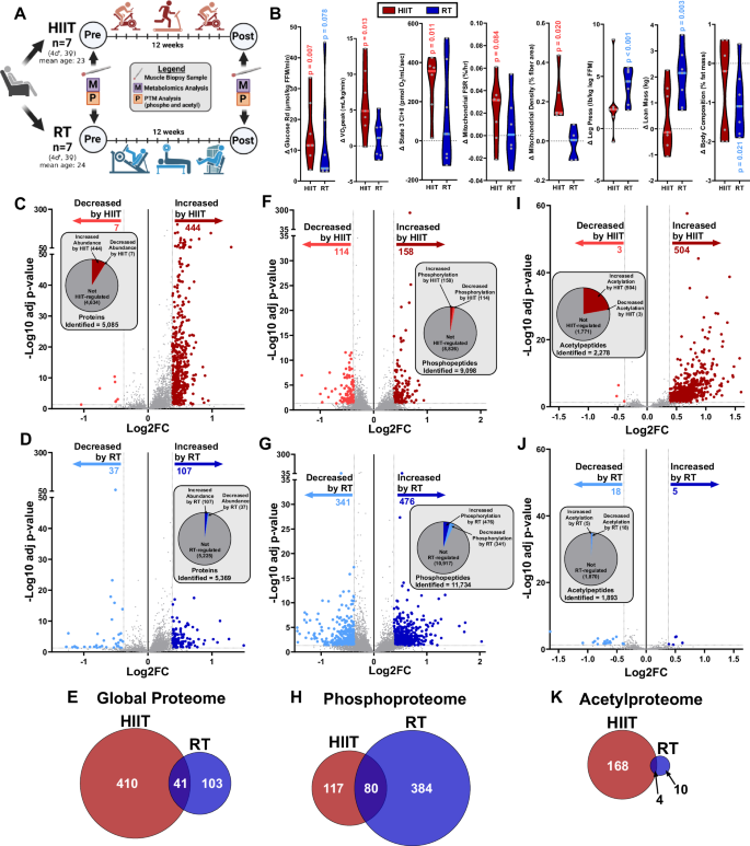
HIIT and RT have distinct transcriptomic1, global proteomic1, and metabolomic17 effects in skeletal muscle, which are related to divergent physiological adaptations1. Here, using available samples from young (age 18–30) participants in our previous publication1 (Supplementary Table S1), we measured muscle PTM responses to HIIT and RT to determine how PTM adaptations are related to physiologic responses of exercise training (Fig. 2A).
A Diagram of exercise training study design. Created in BioRender. Pataky, M. (2025). B The change (Δ) in insulin sensitivity (Glucose Rd), aerobic capacity (VO2peak), mitochondrial respiration (State 3 CI + II), mitochondrial protein synthesis rate (fractional synthesis rate, FSR), mitochondrial density (mitochondrial area/muscle fiber area), muscle strength (Leg Press), Lean Mass, and % Fat Mass in response to 12 weeks of HIIT or RT is displayed. Dots represent individual participants. *P < 0.05. C–K The global proteomic, phosphoproteomic, and acetylproteomic responses in skeletal muscle to HIIT (red panels, n = 7) or RT (blue panels, n = 7) is shown. Dots in volcano plots represent individual proteins, phosphopeptides, or acetylpeptides. Proteins or PTM peptides with an adjusted p-value of <0.05 (equivalent to -log10 of 1.301) and an absolute fold-change (FC) ≥ ± 0.3 (equivalent to log2FC of 0.3785) were considered differentially expressed and colored in the graphs. C Global proteomic changes with HIIT. Inset; Among >5000 global proteins identified, approximately 9% were regulated by HIIT. D Global proteomic changes with RT. Inset; Among >5000 global proteins identified, approximately 3% were regulated by RT. E Venn diagram shows the number of unique and similar HIIT- and RT-regulated proteins. F Phosphoproteomic changes with HIIT. Inset; Among >9000 phosphopeptides identified, approximately 3% were regulated by HIIT. G Phosphoproteomic changes with RT. Inset; Among >11,000 phosphopeptides identified, approximately 7% were regulated by RT. H Number of unique and similar HIIT- and RT-regulated proteins with at least one exercise training-regulated phospho motif (phosphoproteins). I Acetylproteomic changes with HIIT. Inset; Among >2200 acetylpeptides identified, approximately 22% were regulated by HIIT. J Acetylproteomic changes with RT. Inset; Among >1800 acetylpeptides identified, approximately 1% were regulated by RT. K Venn diagram shows the number of unique and similar HIIT- and RT-regulated proteins with at least one exercise training-regulated acetyl motif (acetylproteins). Statistical significance was assessed by paired two-sided Student’s t-test in (b). Two-sided paired t-test with Benjamini–Hochberg correction for multiple comparisons was used for (c–j). Source data are provided as a Source Data file.
As we reported in our previously published manuscript1, both HIIT and RT enhance insulin sensitivity (Fig. 2B). In fact, insulin sensitivity was improved with 12 weeks of HIIT or RT in all participants in the current study. While HIIT significantly increased VO2max, mitochondrial respiration, and mitochondrial size, RT improved strength, lean mass, and body composition (Fig. 2B). To determine whether the divergent training adaptations of HIIT versus RT correspond with different PTM adaptations, we performed PTM proteomic analyses using isotope labeling on human muscle samples collected 72 h after the last bout of exercise.
Consistent with our previous report1, HIIT induced a more robust effect on the global proteome than RT (Fig. 2C, D) and each exercise training mode regulated the abundance of distinct protein signatures (Fig. 2E). In our previous study, proteome fractionation was performed by running samples on a gel and isolating 8 gel segments prior to performing mass spectrometry1, whereas in the current study the digested proteome was fractionated by HPLC into 48 fractions for global proteome analysis (Fig. 1), resulting in greater reductions in proteome complexity and frequency of co-isolation of peptides during mass spectrometry analysis. Reassuringly, in both analyses our global proteomics data revealed that predominantly mitochondrial metabolism pathways were upregulated by HIIT (Supplementary Fig. S1A), and muscle development/protein synthesis-related pathways were upregulated by RT (Supplementary Fig. S1B), indicative of distinct regulation of protein machinery leading to divergent physiologic adaptations (Fig. 2B).
Although protein abundance provides useful information on cellular content, the complex remodeling of the mitochondrial proteome with HIIT is not stoichiometrically linked to mitochondrial bioenergetics18. However, PTMs provide more nuanced information about activity of specific proteins. Here, we report that among identifiable phospho residues (Supplementary Fig. S1C, D), 12 weeks of HIIT and RT altered phosphorylation on approximately 3% and 7% of the phosphoproteome, respectively (Fig. 2F, G), with minimal overlap between exercise modes (Fig. 2H). Since both HIIT and RT increased the global proteome, we examined if changes in protein abundance accounted for greater detection of protein phosphorylation after training. Although the greater abundance of some proteins partially contributed to greater phosphopeptide abundance after HIIT or RT, increased protein abundance did not completely explain increased phosphorylation following training for most proteins, as demonstrated by a more robust increase in phosphopeptide abundance than protein abundance (Supplementary Fig. S1E, F) and relatively weak (though statistically significant) correlations between the change in phosphopeptide and protein abundances with HIIT or RT (R2 = 0.276 and R2 = 0.179, respectively) (Supplementary Fig. S1G–H). Assessment of a phosphopeptide relative to its protein abundance (phosphopeptide:protein ratio) can be important for the interpretation of protein activity. On the other hand, for many proteins which are constitutively inert and only activated upon phosphorylation, assessment of phosphorylation relative to protein abundance is less relevant. Furthermore, because overall muscle mass and protein abundance is generally increased with either HIIT or RT, it is critical to use equivalent amounts of total protein when evaluating the relative protein or phosphopeptide response, which we have done. Thus, primary presentation of the current dataset focuses on phosphopeptide abundance (not relative to protein abundance), but based on our analysis (Supplementary Fig. S1E–H) special consideration should also be given when interpreting any specific individual phosphopeptide sites to its corresponding protein abundance.
Strikingly, HIIT increased approximately 22% of identifiable acetylpeptides (Fig. 2I and Supplementary Fig. S1I, J). In contrast, RT exhibited minimal impact (~1%) on the acetylproteome (Fig. 2J). The disparity in acetylproteomic alterations to HIIT and RT underscores the distinct post-translational adaptations of the differing metabolic demands of HIIT and RT. Furthermore, minimal overlap was observed in regulated acetylpeptides between HIIT and RT (Fig. 2K), emphasizing the specificity of acetylproteomic modifications with distinct exercise training modes. Similar to our observation that an increase in the global proteome with HIIT partially contributes to phosphoproteomic changes with HIIT, increased protein abundance following HIIT was partially, but not completely responsible for the level of peptide acetylation (Supplementary Fig. S1K). Western blotting of total lysine acetylation (normalized to total protein content) confirmed that HIIT, but not RT, increased muscle protein acetylation regardless of the global proteome (Supplementary Fig. S1L, M). Together, these findings highlight the nuanced molecular mechanisms underlying exercise-induced adaptations at the level of protein abundance, phosphorylation, and acetylation.
Next, since the magnitude of physiologic responses to exercise training, such as VO2max and muscle mass, are known to differ on an individual basis19,20, we illustrated the heterogeneity of inter-individual PTM responses to HIIT and RT (Supplementary Fig. S2A–E). Of interest, although the PTM sites with the largest fold-change in response to HIIT or RT were typically regulated in the same direction for all participants, some participants clearly had a more robust exercise training response across most muscle PTM sites (Supplementary Fig. 2A-E), potentially providing an indication of how the interindividual physiologic response heterogeneity to exercise training is regulated at a post-translational molecular level.
Enhanced mitochondrial function with high-intensity aerobic Interval Training (HIIT) coincides with greater mitochondrial protein acetylation and abundance
Mirroring the global proteomic response, the robust acetylproteomic response to HIIT was almost exclusively related to mitochondrial proteins (Fig. 3A, B and Supplementary Fig. S3A). Although the acetylproteomic response to RT was minimal, the 18 peptides de-acetylated by RT were related to muscle contractile function (Supplementary Fig. S3B), with most (72%) belonging to myosin isoforms (Fig. 3C), potentially indicating an influence of RT-induced acetylation on contractile protein stability or activity. Global proteomic regulation of mitochondria occurred on all proteins in the TCA cycle and electron transport chain in response to HIIT, but not RT (Fig. 3D). Of interest, despite a robust global proteomic and acetylproteomic regulation of mitochondria, HIIT minimally impacted mitochondrial protein phosphorylation (Fig. 3E). It has been suggested that protein acetylation inhibits mitochondrial enzyme function21, and thus the observed increase in mitochondrial enzyme acetylation in the current study would theoretically inhibit mitochondrial respiration. However, we observed improved mitochondrial respiration with HIIT (Fig. 2B) and increased TCA metabolite concentration (Fig. 3E)17 despite a robust increase in mitochondrial protein acetylation. The discrepancy between mitochondrial function and enzyme acetylation in response to HIIT prompted us to explore established regulators of acetylation.
A The top 20 HIIT-regulated acetylproteins (based on the number of HIIT-regulated acetylpeptides) are shown (n = 7). B The number of HIIT- or RT-regulated acetylpeptides on TCA cycle and electron transport chain related enzymes are listed in the table. Note, RT did not regulate acetylation on any of the listed enzymes. C Three proteins (all myosin heavy chain isoforms) were identified in the RT group (n = 7) with more than one RT-regulated acetylpeptide. D The HIIT- and RT-induced change in TCA cycle and electron transport chain enzyme protein abundance is shown in the heatmap. E Diagram of HIIT-regulation of TCA cycle and electron transport chain protein abundance, post-translational modifications, and metabolite concentration, created in BioRender. Pataky, M. (2025). The HIIT-induced increase in protein abundance or TCA cycle metabolite concentration are depicted by darker shades of orange and yellow, respectively. Significantly increased acetylation or phosphorylation by HIIT on a given reside is depicted by blue or pink circles, respectively. No protein, metabolite, or PTM residue were significantly decreased by HIIT. Source data are provided as a Source Data file.
Sirtuins (SIRTs) are a family of protein deacetylases, including the mitochondrial-enriched SIRT3. Skeletal muscle SIRT3 abundance increases following caloric restriction22 or aerobic exercise training9,22,23 and decreases with aging23. We found that HIIT significantly increased SIRT3 abundance in muscle (Supplementary Fig. S3C, D). Paradoxically, despite increased abundance of SIRT3, acetylation of its downstream mitochondrial targets were increased (Supplementary Fig. S3E). Since we also found that SIRT3 abundance is positively associated with mitochondrial respiration following HIIT (Supplementary Fig. S3F), it is possible that increased SIRT3 deacetylase abundance counterbalances the increased mitochondial protein acetylation and may increase mitochondrial content by decetylating regulatory pathways. Thus, acetylation of the mitochondrial proteome following HIIT may represent a result of high acetyl-CoA production and a protective action against proteolysis. How changes in mitochondrial acetylation and concurrent increase in SIRT3 contributes to mitochondrial functions need further investigation.
To identify if proteomic adaptations in muscle may predict metabolomic and physiologic responses to HIIT, we associated 69 targeted metabolites and 15 physiologic parameters in response to HIIT in the same cohort1,17,24 with the significantly HIIT regulated proteins, phosphopeptides, and acetylpeptides in the current study. Although few metabolites or physiologic variables were associated with proteomic, phosphoproteomic, or acetylproteomic changes with HIIT (Supplementary Fig. S3G–I), likely due to sample size limitations, we found that the vast majority of proteomic and acetylproteomic changes related to metabolomic changes occurred on mitochondrial proteins, highlighting the role of the mitochondrial proteome on metabolic control in muscle following HIIT.
Phospho-regulation of contractile and cytoskeletal proteins highlight the resistance exercise training response in skeletal muscle
RT robustly regulated phosphorylation pathways related to muscle contraction and cytoskeletal organization (Supplementary Fig. S4A), including Rho GTPase signaling pathways, which play an important role in regulating cytoskeletal dynamics25,26, cell migration and differentiation27,28, and muscle protein synthesis and glycogen resynthesis following exercise training29. Among the top phospho-regulated proteins following RT, many were large contractile proteins such as myosin, nebulin, titin, filamin-C, and actinin-2 (Fig. 4A). Conversely, phospho-regulation of contractile proteins by HIIT was less robust (Fig. 4B and Supplementary Fig. S4B). Upstream kinase enrichment analyses using Phopshosite Plus30,31 revealed that although greater phospho-regulation occurred with RT compared to HIIT (Fig. 4A–D), the directional change in kinase activity (activation versus inhibition) was the same with RT or HIIT (Fig. 4E). Thus, the more robust phosphoproteomic response to RT compared to HIIT appeared to be based on the magnitude of kinase regulation, not the regulation of distinct kinases. Dephosphorylation of contractile proteins such as titin32,33 can reduce myofilament stiffness and enhance contractile function, and we observed dephosphorylation on multiple titin phospho sites, as well as 54% of the identified phospho sites on myosin-1 (type IIX) (Fig. 4A), indicating substantial regulation by dephosphorylation of important contractile proteins with RT. On the other hand, RT increased phosphorylation on 23% of phospho sites on filamin-C (Fig. 4A), and filamin-C phosphorylation prevents its degradation34, thus improving muscle structure and function. Together, these findings suggest potential phospho-regulation of muscle stability and function following RT (Fig. 4F).
The top 20 (A) HIIT- and (B) RT-regulated phosphoproteins (based on the number of HIIT- or RT-regulated phosphopeptides) are shown (n = 7 per group). C, D Upstream kinase enrichment analysis shows significantly activated (dark blue or red) or inhibited (light blue or red) predicted kinases in response to (C) RT or (D) HIIT. (E) A comparison of the directional change (activation vs inhibition) in significantly (FDR < 0.05) regulated kinase activity is plotted. Colors of dots represent kinases predicted to be regulated by only RT (blue), only HIIT (red), or both RT and HIIT (purple). F Diagram of RT-regulation of post-translational modifications to skeletal muscle contractile proteins, Created in BioRender. Pataky, M. (2025). Significantly increased phosphorylation or acetylation by RT on a given reside is depicted by pink or blue circles, respectively. Significantly decreased phosphorylation or acetylation by RT on a given reside is depicted by purple or yellow circles, respectively. Two-sided paired t-test with Benjamini–Hochberg correction for multiple comparisons was used for (C, D). Source data are provided as a Source Data file.
We next aimed to identify if metabolomic or physiologic outcomes of RT were associated with global proteomic, phosphoproteomic, or acetylproteomic responses to RT. Among the 69 metabolites measured, only 5 (tyrosine, C18:0 ceramide, C14:0 ceramide, carnosine, and SPA) were associated with at least one protein or PTM after RT (Supplementary Fig. S4C–E). The RT-regulated global proteins and PTMs associated with metabolites and physiologic variables (lean mass and protein synthesis) belonged to various functional pathways, with an enrichment in myofibrillar and cytoskeletal organization pathways.
Despite similar transcriptomic responses, the human skeletal muscle metabolomic and phosphoproteomic responses were more robust following acute aerobic versus acute resistance exercise
The unique molecular signatures of exercise training represent an accumulation of molecular responses after repetitive bouts of exercise. We next aimed to identify molecular responses to acute exercise. We obtained vastus lateralis muscle biopsies and blood samples from young healthy participants (Supplementary Table S2) before, within 10 min after, and at 1 h following a single bout of either one-legged AAE or ARE (Fig. 5A). Although the current study was not powered for sex comparisons, a similar proportion of male and female participants were recruited in each group (Supplementary Table S2). A separate larger ongoing ARE study to assess sex differences allowed for a larger sample size to be analyzed in the ARE group compared to the AAE group for metabolomics (n = 19 vs n = 10, respectively) and transcriptomics (n = 12 vs n = 8, respectively) analyses, whereas an equal number of samples were assessed for PTMs within each group (n = 8). Single-legged exercise was employed so that a baseline muscle biopsy could be obtained prior to exercise in the non-exercised leg without causing a local inflammatory response in the exercised leg prior to acute exercise.
A Acute exercise study design, created in BioRender. Pataky, M. (2025). B Change in skeletal muscle mRNA expression (60 min-post versus pre-exercise) in response to acute aerobic (AAE, left panel, n = 8 total, 6 male and 2 female) or acute resistance exercise (ARE, right panel, n = 6 total, 3 male and 3 female). Dots represent individual mRNA. Transcripts with corrected false discovery rate <0.05 and absolute fold-change (FC) ≥ ± 0.5 were considered differentially expressed and colored. C Upregulated Hallmark pathways are plotted based on normalized enrichment score (NES). D Change (Δ) in plasma metabolite concentrations at 1, 30, and 60 min after AAE (n = 10) or ARE (n = 19) are expressed as fold-change. Plasma metabolite concentration was considered significantly altered if p < 0.05 and fold-change >0.1. E AAE- and ARE-induced change (Δ) in muscle metabolite concentrations at 10 and 60 min post-exercise (versus pre-exercise) are expressed as fold-change. Muscle metabolite concentration was considered significantly altered if p < 0.05 and fold-change >0.15. F, G Skeletal muscle phosphoproteome (10min-post versus pre-exercise) in response to AAE (n = 8) or ARE (n = 8). Dots represent individual phosphopeptides. Phosphopeptides with adjusted p-value of <0.05 and absolute FC ≥ ± 0.3 were considered differentially expressed and colored. H Number of unique and similar AAE- and ARE-regulated proteins with at least one exercise-regulated phopsho-site (phosphoproteins). I, J Representative immunoblots of established exercise-responsive phosphoproteins with quantifications are displayed as lines representing individual participants (n = 7 per group) (normalized to the average across all samples on blot). K, L Change in muscle acetylproteome (K) and global proteome (L) (10 min-post versus pre-exercise) after AAE (left panel) or ARE (right panel). Dots represent individual acetyl-peptides and proteins, respectively. Proteins or acetyl-peptides with adjusted p-value < 0.05 and absolute fold-change ≥ ±0.3 were considered differentially expressed and colored. M The AAE-induced change in significantly AAE-regulated phosphopeptides (red bars) plotted with corresponding change in protein abundance (black bars). Statistical significance in (D, E) was assessed using two-way ANOVA with Bonferroni correction for multiple comparisons. Two-sided paired t-test with Benjamini–Hochberg correction for multiple comparisons was used for (F–M). Two-sided paired t-tests were used for (J). Source data are provided as a Source Data file.
Previous reports show that although muscle DNA methylation decreases within 20 min of acute exercise35, at least an hour is needed for detectable changes in the exercise-induced transcription of most mRNA36,37. Thus, we measured mRNA transcripts before and 1 h after AAE (n = 8) and ARE (n = 12) in skeletal muscle and observed similar transcriptional responses following either AAE or ARE (Fig. 5B, C). Not only were the number of significantly regulated gene transcripts similar, but most exercise-regulated pathways were also similar between AAE and ARE (Fig. 5B, C). Although AAE and ARE regulated one unique pathway each (Fig. 5C), all other gene transcript pathways were regulated by both AAE and ARE (Fig. 5C). Significantly increased gene pathways by AAE and ARE were primarily inflammation-related pathways, consistent with acute muscle injury, as per previous findings after a bout of exercise38. However, based on work by others39, the muscle transcriptional response later in recovery from a bout of exercise (about 4 h after exercise) is exercise mode-dependent. Together these findings suggest that initial transcriptional regulatory events are similar with AAE and ARE, despite divergent contractile and metabolic demands.
We also measured the metabolomic response to AAE and ARE in plasma and skeletal muscle. As previously observed40, AAE immediately reduced plasma branched chain amino acids (BCAAs). However, plasma BCAAs were not reduced until 30–60 min after ARE (Fig. 5D). Other amino acids were reduced in plasma following either AAE or ARE, with the most robust decrease detected at 60 min after AAE or ARE. On the other hand, plasma concentrations of the branched chain keto acids (BCKAs), α-ketoisocaproic acid (KIC), α-keto-β-methyl-n-valeric acid (KMV), and α-ketoisovaleric acid (KIV) were increased immediately after AAE and 30 min after ARE. Plasma BCKAs increase during starvation41 and are products of BCAA deamination. Reduced plasma amino acids could be interpreted as indication of greater use for fuel, although reduced plasma 3-methylhistidine suggests reduced myofibrillar breakdown42,43. Furthermore, the increase in plasma TCA intermediates was more robust following AAE compared to ARE (Fig. 5D), suggesting different metabolic demand of AAE versus ARE. In skeletal muscle, citrate and isocitrate increased by 10 min after AAE and ARE (Fig. 5E). However, most other TCA intermediates were unchanged by acute exercise. Various muscle amino acids were reduced at 10 min post-AAE (Fig. 5E), including many which can feed into the TCA cycle17. Yet following ARE muscle amino acids were unchanged (Fig. 5E). Furthermore, the muscle metabolome was mostly unchanged by 1 h following AAE. Since a growing body of evidence suggests that secreted factors during exercise (exerkines) can influence cardiometabolic health44, including in the non-exercised muscle, we also measured the metabolome in the non-exercised contralateral limb at 1-h post-AAE and found minimal changes in metabolite concentrations (Supplementary Fig. S5). Although these data suggest a limited off-target effect of acutely exercised muscle on the non-exercised muscle metabolome, we cannot rule out the possibility that other important molecular responses occur at an earlier timepoint in the non-exercised limb. Furthermore, important molecular events other than altered metabolome may have occurred in the non-exercise muscle. For example, tissue crosstalk involving the exercise-induced release of extracellular vesicles45,46 may provide an avenue for the delivery of signaling molecules (proteins, DNA, RNA, lipids, and cytokines) to non-exercised muscle. The more robust metabolomic response immediately following AAE as compared to ARE is likely indicative of the divergent metabolic adaptations. Whereas oxidative phosphorylation is the primary metabolic pathway used to generate ATP with AAE3, glycolysis is heavily used during ARE4.
We observed robustly increased muscle protein phosphorylation in response to AAE (Fig. 5F), with minimal change in muscle protein phosphorylation following ARE (Fig. 5G). Approximately 14.5% of detected phosphopeptides were regulated (increased or decreased) by AAE (Fig. 5F & Supplementary Fig. S6A, B), but only 1.2% were regulated by ARE (Fig. 5G). Since AAE and ARE elicit distinct metabolic and contractile stimuli, the lack of a robust phosphoproteomic response to ARE compared to AAE (Fig. 5H) may have been due to a lower metabolic demand of the work performed during ARE. The ARE protocol in the current study was sufficiently intense to produce similar transcriptional changes (Fig. 5B, C) to high-intensity AAE, but the volume of work was considerably greater with AAE compared to ARE, corresponding to a greater metabolic demand. Though others have demonstrated phosphoproteomic changes in muscle with acute resistance exercise, the volume of exercise was ~3-fold greater than in the current study13. Furthermore, they reported considerably less phosphoproteomic changes following resistance exercise versus high-intensity aerobic exercise, which involved a greater volume of work. Thus, we propose that energetic demand is a key regulator of many phosphoproteomic changes in skeletal muscle with acute exercise. In addition to our phosphoproteomic analyses, we also performed immunoblotting of specific phospho-proteins to benchmark previously known acute exercise responses in our dataset (Fig. 5I, J). We demonstrated phospho-regulation of the energy sensor AMPK and its downstream substrate (ACCSer79) with both AAE and ARE, as well as phosphorylation of mTOR and its downstream substrates involved in protein synthesis (pP70S6KThr389 and pRPS6Ser240/244).
Since substantial phosphoproteomic changes occurred with AAE (Fig. 5F), we compared the phosphoproteomic response between AAE and HIIT and found only a small proportion of similar exercise-regulated phosphoproteins (Supplementary Fig. S6C). Although both AAE and HIIT regulated muscle contraction/structure-related signaling, HIIT regulated more metabolic processes, whereas AAE regulated more membrane signaling pathways (Supplementary Figs. S4B and S6D). Similarly, few phosphoproteins were regulated by both ARE and RT (Supplementary Fig. S6E). Interestingly, many phosphoproteins appeared to be specifically regulated by a given exercise mode or duration (acute vs chronic) (Supplementary Fig. S6F). However, it is important to note that the comparisons in post-translational differences between exercise modes was evaluated in a cross-sectional fashion, and thus future crossover study designs where both exercise modes are performed by the same participant are needed. It is possible that acute exercise quantitatively enhances phosphoproteomic responses in trained people as the proteome content is higher in trained people1. The above notion can be addressed if the acute exercise response is evaluated at baseline and following exercise training.
Among the detectable acetyl sites, only ~1% were significantly modified by AAE or ARE (Fig. 5K and Supplementary Fig. S6G–J). The minimal regulation of muscle protein acetylation by acute exercise is in contrast to what we (Fig. 2I) and others have observed with long-term aerobic training9. Thus, acetylation appears to be more responsive to repeated exercise bouts (training).
We also measured global proteomic changes in skeletal muscle. As expected, the abundance of few proteins were detected to be immediately regulated by AAE or ARE (Fig. 5L), highlighting the concept that muscle protein synthesis in the post-exercise period47 requires many hours before protein accretion can be detected. Each significantly AAE-regulated phosphopeptide displayed relative to the change in its corresponding protein abundance (Fig. 5M) demonstrates that the change in phosphorylation of most peptides cannot be explained by increased protein abundance following AAE.
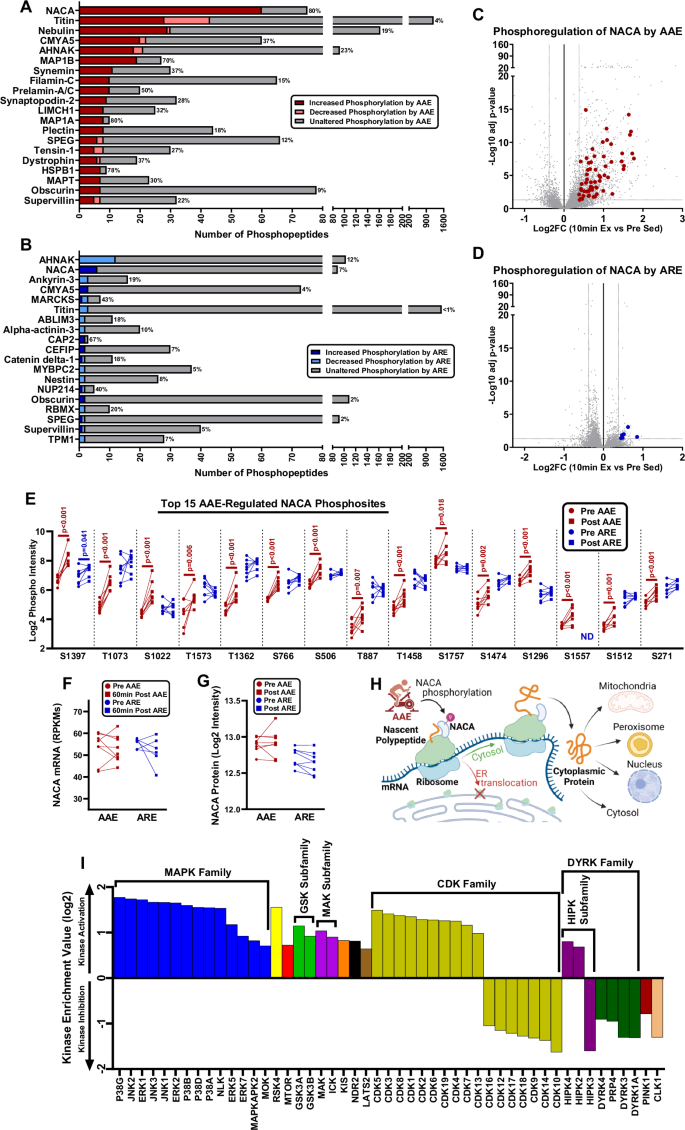
Acute aerobic exercise robustly regulates phosphorylation of the ribosomal chaperone NACA
The foremost phospho-signaling pathways upregulated by AAE included prominent interconnected networks related to muscle structure/contraction and membrane transport/signaling (Supplementary Fig. S6K). The intricate coordinated network of pathways displays the collaborative regulatory response among various signaling processes in skeletal muscle following AAE. To probe the nuanced relationship between the phosphoproteomic and metabolomic responses of skeletal muscle to AAE, we performed multiple correlation analyses between the 1,353 significantly AAE-regulated phosphopeptides and the 40 targeted skeletal muscle amino and TCA metabolites measured in response to AAE. Although few AAE-regulated phosphopeptides were positively associated with the AAE-mediated change in targeted metabolite concentrations (Supplementary Fig. S6L), we found that 66 AAE-regulated phosphopeptides were negatively correlated with the change in muscle citrate concentration after AAE (Supplementary Fig. S6M), 15 of which belonged to one protein, nascent polypeptide-associated complex subunit α (NACA). Interestingly, we found that phosphorylation on NACA was enhanced by AAE on more phospho sites than any other skeletal muscle protein (Fig. 6A), accounting for 80% of the identified NACA phosphopeptides. Contrarily, ARE enhanced only 7% of NACA phosphopeptides (Fig. 6B). Furthermore, the magnitude of NACA phosphorylation was more robust with AAE than ARE (Fig. 6C, D), was consistent among all AAE participants (Fig. 6E), and occurred independent of changes in NACA mRNA or protein (Fig. 6F, G). NACA functions as a ribosomal chaperone protein by facilitating proper assembly and transport of nascent polypeptide chains as they emerge from the ribosome48,49, and interacts with mitochondrial outer membrane proteins50 thus targeting newly synthesized proteins from the cytosol to specific intracellular compartments, including the mitochondria51,52 (Fig. 6H). This process is facilitated by the activation of NACA through its phosphorylation on multiple residues53. The skeletal muscle-specific variant of NACA, which was detected in our data, is regulated by p38 MAPK54, and our upstream kinase analysis predicted substantial activation of the MAPK family of kinases with AAE, among the regulation of many other kinases with AAE (Fig. 6I). In addition to its potential role in AAE-regulated muscle metabolism, skeletal muscle NACA has been implicated in the muscle repair process55,56 and myofibril organization57,58, which is congruent with the top functional pathway observed in the current study with AAE. The prominent phosphorylation response of NACA to AAE indicates NACA as a promising candidate phospho-protein induced by acute exercise in skeletal muscle that has multiple important regulatory functions (Fig. 6H), warranting future mechanistic investigations.
The top 20 (A) AAE and (B) ARE phospho-regulated proteins (based on the number of AAE- or ARE-regulated phosphopeptides), are shown (n = 8 per group). LIMCH1 LIM and calponin homology domains-containing protein 1, SPEG Striated muscle preferentially expressed protein kinase, CMYA5 Cardiomyopathy-associated protein 5, AHNAK = Neuroblast differentiation-associated protein, MAP1B Microtubule-associated protein 1B, MAP1A = Microtubule-associated protein 1A, MAPT = Microtubule-associated protein tau, HSPB1 = Heat shock protein beta-1. C, D Volcano plots of all AAE- or ARE-regulated phosphopeptides is shown with significantly regulated NACA phosphopeptides highlighted in red or blue, respectively. E The top 15 AAE-regulated phosphopeptides on NACA (based on fold change) with a single identified phospho-acceptor site are shown with red and blue lines representing the change for each individual participant following AAE (n = 8) and ARE (n = 8), respectively. ND not detected. F NACA transcripts are unchanged at 60 min post AAE (n = 8) or ARE (n = 6). G NACA protein abundance in unchanged at 10 min post AAE (n = 8) or ARE (n = 8) (when AAE-induced NACA phosphorylation is enhanced). H Following its activation by phosphorylation, which occurs after AAE, NACA functions as a ribosomal chaperone to direct nascent polypeptides to the correct intracellular location. Created in BioRender. Pataky, M. (2025). I Significantly AAE-regulated (FDR < 0.05) upstream predicted upstream kinases were determined by kinase enrichment analysis. Kinases are grouped and colored based on known protein family/sub-family. Bar direction (up or down) indicate activation or inhibition of predicted kinase. Two-sided paired t-test with Benjamini–Hochberg correction for multiple comparisons was used for (C–E). Statistical significance was assessed by paired two-sided Student’s t-test in (F, G). Source data are provided as a Source Data file.
Discussion
The current study was undertaken to address a gap in our understanding on post-translational proteome modifications in response to different exercise modes in human skeletal muscle. We show that the physiologic responses to HIIT and RT are closely aligned to the specific PTM adaptations in skeletal muscle, which is beyond the changes in specific global proteomic pathways. Acute exercise responses were focussed on the transcriptome and PTMs as it is unlikely that measurable accretion of the global proteome would occur within the time frame of acute exercise study period. We found that while the transcriptome responses were comparable between AAE and ARE, AAE resulted in a robust phosphoproteomic response. In contrast, ARE induced only a tepid phosphoproteomic response. These disparate PTM responses despite similar transcriptomic responses and minimal proteome accretion, are consistent with the notion that acute aerobic exercise performance is regulated at the post-translational signaling level. The intricate PTM adaptations unveiled in the current study offer new insight on how PTMs govern the divergent physiologic responses to different acute and chronic exercise modes (Fig. 7). The proteomic analyses of the current study have revealed important new information on the molecular intricacies guiding skeletal muscle responses to distinct exercise modes and highlight the need for more elaborate studies to further deepen our understanding of post-translational regulation of physiological adaptations to different exercise training programs.
The acute and chronic molecular responses to aerobic and resistance exercise lead to some distinct and some similar phenotypic adaptations.
Ultimately, understanding how exercise-regulated skeletal muscle PTMs result in biological adaptations will be critical for developing therapies that can target specific molecular pathways. For example, our data provide the basis for investigating how HIIT-regulated mitochondrial protein acetylation impacts mitochondrial protein integrity and function, which will require future rigorous molecular studies. Typically, excessive acetylation of mitochondrial enzymes is associated with inhibition of mitochondrial function21,59,60. One explanation for our finding that mitochondrial protein acetylation is increased with HIIT is that the high energy demand of HIIT results in an excessive production of acetyl CoA, and acetylation levels of proteins in cells are regulated by acetyl-CoA levels61. Buffering of these high acetyl-CoA levels can occur by both enzymatic and non-enzymatic deposition of acetyl moieties on other molecules such as nearby proteins62. Thus, our data and others9 together suggest that redistribution of acetyl moieties occurs on muscle mitochondrial proteins following HIIT, which greater SIRT3 abundance may mitigate. On the contrary, acetylation is also implicated in protein stability63. Since both acetylation and ubiquitination primarily occur on lysine residues64, an alternative hypothesis is that increased mitochondrial protein acetylation with HIIT may stabilize the mitochondrial proteome by protecting it from excessive ubiquitination and targeting for degradation by the ubiquitin/proteasome system, thus maintaining mitochondrial protein machinery available for energy metabolism. A balance between ubiquitination and acetylation of overlapping lysine residues has been demonstrated in cell culture models65,66, and >30% of acetylation sites in human cells are also targets for ubiquitination67. Based on our search using PhosphositePlus database, 219 of the 507 (43.2%) HIIT-regulated acetylation sites have previously been shown to be targets for ubiquitination in human cells (Supplementary Fig. S7A). Thus, future studies in an in vivo model system will be required to mechanistically test the hypothesis that HIIT-induced acetylation can prevent degradation by ubiquitination.
Another intriguing finding from our dataset is that a relatively unstudied protein with regard to exercise science, NACA, stood out as a promising regulator of the acute response to aerobic exercise. The known molecular functions of this protein related to muscle remodeling align with adaptations that occur with AAE, but how NACA is regulated and impacts the exercise response is of great interest. These questions will need to be addressed with more targeted molecular level mechanistic studies. The current study used known acute exercise phosphorylation events as a benchmark to confirm that the acute exercise stimuli were similar to what is typically observed in the literature. It is also important to note that the large dataset generated from the current studies holds a wealth of information for exercise researchers that are interested in specific protein modifications that may not have been mentioned in the broader discussion throughout this manuscript. Thus, these data provide an atlas which other investigators may utilize for guiding their own future studies.
Although we revealed distinct proteomic, phosphoproteomic, and acetylproteomic responses to acute and long-term aerobic and resistance exercise, additional information on the impact of sex, age, and cardio-metabolic status are critical for personalized exercise prescriptions. Both biological sex and sex hormones modulate exercise capacity and molecular responses68 and there is a need to evaluate whether post-translational signaling in response to exercise are modulated by differences in sex hormones or biological sex. The age effect on physiological responses and proteome content as well as protein synthesis have been studied1,69, but the potential modulatory effect of age on post-translational signals in response to exercise could not be addressed in the current study in only young participants. There is substantial interindividual variation in cardiometabolic responses to exercise training70, but it is unknown how cardiometabolic status may contribute to the PTM response that drives exercise training-mediated benefits. Another important question not addressed in the current study is the identification of PTM responses immediately after acute aerobic and resistance exercises in exercise trained people in comparison with sedentary people. The current acute exercise study was exclusively in untrained people, and therefore we could not make comparisons between trained and untrained groups which are likely different. The paired design allowed us to detect meaningful differences within a given exercise mode despite any potential variability due to differences in age and BMI among participants in the cohort in this study. This limitation should be noted, but our findings also raise the intriguing question of whether different participant characteristics influence the PTM response to acute exercise.
We found that there are distinct phosphoproteomic responses with HIIT vs RT (Fig. 2H) despite similar predicted kinase activation (Fig. 4E). It is important to note that a given kinase can regulate many substrates, and factors that regulate which substrates are regulated by a given kinase under certain conditions such as HIIT and RT are often unknown. Thus, the discrepancy between the phospho-substrates observed following HIIT vs RT despite similar kinase prediction may be related to availability of specific substrates to a given kinase during HIIT vs RT. For example, the localization of certain phospho-substrates or kinases to different subcellular locations with HIIT vs RT may render certain proteins to be susceptible to phosphorylation by a given kinase. For example, our data demonstrate that certain contractile proteins like Filamin-C and Desmin which are located in the Z-line tend to be phosphorylated with RT (Fig. 4F), whereas other contractile proteins not located in the Z-line tend to be dephosphorylated. Whether this observation is mechanistically linked to kinase location and the physiologic importance of contractile protein phosphorylation with RT will require rigorous mechanistic testing with substantial technical complications.
Exercise training intensity and the time of day that exercise is performed also may impact post-translational signaling. A recent study has demonstrated acute aerobic exercise intensity-dependent phosphoproteomics signatures in muscle16, but further work is needed to delineate the effect of different intensities of long-term exercise training or the chronobiology of PTMs when exercising at different times of day. The timing of samples collection may also influence results. For example, different transcriptional pathways are affected by acute exercise depending on the time at which the biopsy is obtained post-exercise38, but the current acute exercise study focused only on PTMs within minutes post-exercise. On the otherhand, the exercise training samples were collected 72 h after the last bout of exercise to ensure that we observed the training effect. However, it would be of great interest to determine the temporal changes in proteome phosphorylation following the last bout of exercise including biopsies at 24 h, 48 h and 72 h h following the last bout of exercise to better understand the sustainability of the exercise training effect.
The samples analyzed in the current exercise training study were obtained from our previous experiments1, but we also were interested in the acute effects of exercise on PTMs and therefore collected samples in a new cohort of people. Since the acute exercise study and exercise training study were conducted in different cohorts, we are unable to make any definitive conclusions on differential responses to exercise training and acute exercise. However, the current results suggest the need to perform longitudinal studies that can answer this important question on whether trained and untrained people respond differently to acute exercise.
Finally, we studied the effects of two distinct types of exercise (aerobic and resistance). As most people perform some combination of aerobic and resistance exercise training71 of variable intensity, the current data cannot be directly translated to those who engage in modest combined exercise training. Combined exercise training, which typically results in effects intermediate of either aerobic or resistance training alone1,17,24, may reveal either complementary effects or diminished responses because the intensity of combined aerobic and resistance exercise is typically less than we report here. Such studies may possibly indicate the value of performing high intensity aerobic and resistance exercise training on different days as opposed to combining both at lower intensity due to tolerability. The current study also indicates the need for larger sample sizes to allow for robust correlational analyses of the divergent molecular pathways including post-translational modifications of the proteome with each exercise mode to corresponding phenotype adaptations. Another limitation to the current study is that although we profiled the wide ranging phospho and acetyl modifications to proteins after exercise, there are many understudied PTMs in the context of exercise, such as glycosylation, lipidation, methylation, SUMOylation, and ubiquitination that need to be evaluated in not only young healthy people but also older people, people with cardio-metabolic disorders, and between sexes.
In conclusion, the current study demonstrated that the post-translational molecular signatures of skeletal muscle in response to acute or chronic aerobic and resistance exercise are distinct. Whereas HIIT increased the acetylation and abundance of primarily mitochondrial proteins, RT increased the phosphorylation and abundance of contractile proteins. In contrast, AAE and ARE in sedentary people demonstrated a similar transcriptomic response but AAE induced a substantial phosphoproteomic response compared to ARE, especially on the nascent polypeptide-associated complex α (NACA), a potential regulator of proteostasis. The phosphorylation response to ARE, unlike the effects of RT or AAE, were rather modest. These skeletal muscle post-translational signatures may dictate the differential physiologic adaptations to different exercise modes based on our results.
Methods
Participants and study design
All studies were approved by the Mayo Clinic Institutional Review Board and all participants gave their written informed consent to participate in the studies. The study design and conduct complied with all relevant regulations regarding the use of human study participants and was conducted in accordance with the criteria set by the Declaration of Helsinki. Participants were provided with remuneration for their time.
Twenty-nine healthy people between 18–55 years of age with a BMI between 20.0 and 32.0 kg/m2 volunteered to participate in and completed the acute exercise study, registered with ClinicalTrials.gov number NCT04158375. An additional group of fourteen healthy people between 18 and 30 years of age with a BMI between 20.0–32.0 kg/m2 volunteered to participate in and completed the exercise training study, registered with ClinicalTrials.gov number NCT01477164. Screening of medical history was performed and participants with any cardiovascular, metabolic (type 2 diabetes, fasting plasma glucose at or above 110 mg/dL and untreated hypo- or hyperthyroidism) or renal disease, or taking medications such as corticosteroids, opiates, benzodiazepines, tricyclic antidepressants, beta blockers, sulfonylureas, insulin, anticoagulants, barbiturates, insulin sensitizers, or fibrates were excluded from participation. Additionally, participants that were smokers, pregnant, or physically unable able to perform the exercises in the study protocol were excluded from participation. The study design was approved by the Mayo Clinic Institutional Review Board and participants were informed of study procedures and gave written informed consent.
Acute exercise study
The acute exercise study consisted of two arms, an acute resistance exercise (ARE) arm and an acute aerobic exercise (AAE) arm. 19 people participated in the ARE arm and 10 people participated in the AAE arm. Participants were classified as untrained, who self-reported ≤1 day per week of regular aerobic or resistance exercise training. Of the 10 people that participated in the AAE arm, 6 were men and 4 were women. Of the 19 people in the ARE arm, 10 were men and 9 were women. All participants reported to the Clinical Research Trials Unit (CRTU) at Mayo Clinic for two visits: a screening visit and an outpatient study visit.
For the screening visit, participants were consented to participate in the study, followed by measurement of vital signs including blood pressure, heart rate, and body temperature. Height and weight were measured to calculate BMI. Blood draws were then obtained for screening blood work which included CBC, lipid profile, creatinine, liver enzymes, TSH, fasting blood glucose and a urine pregnancy test for women. After these initial tests, participants then completed a maximal exercise test. For participants in the ARE arm of the study, leg strength was measured as follows. Following a warm-up of 5 reps at ~40 lbs, leg-extensor strength (1-repetition maximum; 1-RM) of a single leg was measured using a Keiser pneumatic leg extension machine. To determine 1-RM, 1 repetition every ~60–90 s was performed at a gradually increasing workload (self-selected) by no more than 20 lbs increments for each repetition. Once participants reached a workload where they could no longer completely extend their leg (after 2 attempts), the weight was reduced by 5 lb increments until the participant could either successfully lift the weight or reached a workload that had already been successfully lifted. For participants in the AAE arm of the study, a 1-legged cycling test was performed using a recumbent cycle ergometer to determine 1-legged VO2peak. This test was performed to determine the exercise workload for the subsequent study visit (Fig. 5A). The foot of the non-exercising leg rested on a stool while the foot of the exercising leg was fixed to the pedal of the cycle ergometer. The initial workload was set to 25 watts for all participants for 2 min, followed by increases in workload by 10 watt increments every 60 s. The test was terminated when the subject could no longer maintain a minimum cadence of 60 rpm. This exercise test also served to habituate the participants to the one-legged cycle ergometer.
Within 2–30 days following the screening visit, participants reported to the CRTU in the morning following an 8–12 h overnight fast for an outpatient study visit. Vital signs were obtained and an i.v. catheter was placed in an antecubital vein. After resting for at least 30 min, a baseline (pre-exercise) blood sample was obtained. A percutaneous needle muscle biopsy was obtained under local anesthesia (2% lidocaine buffered with sodium bicarbonate) from the vastus lateralis (VL) of one leg (Sedentary Leg) using a modified Bergstrom muscle biopsy needle. Because this biopsy was obtained before exercise from the sedentary leg it was referred to as the Pre-Sed biopsy. Participants in the ARE arm of the study then performed 3 sets of 10 repetitions (with 1 min of rest between sets) at 70% of their previously measured 1-RM of one-legged leg-extension exercise on the contralateral leg (Exercised Leg). For participants in the AAE arm of the study, following a 5-min warm-up at a workload equal to 50% of peak VO2, four 4-min intervals at a workload equal to 85–95% of peak VO2 was performed on a recumbent cycle ergometer with their contralateral leg. 3-min of active recovery at a workload equal to 50% of peak VO2 was performed between each interval. Thus, the total duration of one-legged exercise for the AAE arm was 30 min. Within 5–10 min from cessation of either ARE or AAE (10 min Post) a second muscle biopsy was obtained from the VL of the exercised leg (10 min Ex biopsy). Approximately 1-h post-exercise two more muscle biopsies were simultaneously obtained (by two researchers), one biopsy from the exercised leg (60 min Ex biopsy) and one biopsy from the sedentary leg (60 min Sed biopsy). After each biopsy, samples were quickly dried of excess blood, and any visible adipose and/or connective tissue was removed at ~0–4 °C. Samples were then frozen in liquid nitrogen and stored at –80 °C until analysis. Blood draws were obtained immediately after (within 1 min), 30 min after, and 60 min after the cessation of either ARE or AAE. For both the acute exercise study and the exercise training study (described below), all analyses were performed in a single muscle biopsy obtained at any given timepoint. It has been reported that there can be notable sample-to-sample viability in some molecular parameters which are not due to biopsy location across the vastus lateralis, and thus it has been recommended to use multiple biopsies for analyses at any given timepoint72. However, since we expected substantial PTM responses to exercise that would likely not be masked by sample-to-sample variation, it was more practical to perform these analyses in a single sample for each timepoint.
In the original clinical trial (NCT04158375) from which the samples in the acute exercise study were obtained, the primary outcome was a change in skeletal muscle PGC-1α4 and PPARβ mRNA expression, which we previously reported4. The PTM data generated in the current acute exercise study are non pre-specified exploratory analyses which are a follow up from our original publication.
Exercise training study
Samples from the exercise training study were originally obtained as a part of our previous publication1 and were used in the current study for additional analysis. Full study design details of the exercise training study can be found in our previous publication1. In brief, the exercise training study consisted of two arms, a high-intensity aerobic interval training (HIIT) arm and a resistance exercise training (RT) arm. Samples from 7 younger (age 18–30) healthy inactive people in each arm were used in the current study. Baseline participant characteristics are provided in supplementary table S1. Within each arm, 3 of the 7 participants were women, and 4 of the 7 participants were men. After a screening visit, all participants reported to the Clinical Research Trials Unit (CRTU) at Mayo Clinic for an outpatient study visit, and two inpatient study visits. Participants were then randomized into the HIIT arm or the RT arm, completed 12 weeks of supervised exercise training, and repeated the outpatient study visit and both inpatient study visits following the exercise training intervention.
At the outpatient study visit resting energy expenditure (REE) was measured for 20 min using a ventilated hood (Parvo, Sandy, UT) after the participants laid in a quiet room with low lights for 30 min. Next, fat mass and fat free mass (FFM) was measured by DEXA scan (Lunar). VO2peak was then determined on an electronically braked cycle ergometer using an indirect calorimeter. The post-training outpatient visit was performed during week 12 of exercise training.
At least 1 week after the outpatient visit, insulin sensitivity was determined at the first inpatient visit using a two-stage euglycemic clamp following 3 days of weighed meals (20% protein, 50% carbohydrates and 30% fat) to maintain body weight based on caloric requirement using Harris-Benedict equations. On the evening of the third day, participants reported to the Clinical Research Unit at 1730, consumed an evening meal at 1830, then were fasted overnight and throughout the insulin clamp. Full details on the euglycemic clamp are provided in our previous publication1. Briefly, endogenous glucose production was traced using intravenous infusion of [6,6]- 2 H2-glucose with a prime at 0500 (6 mg/kg FFM) followed by titrated infusion [3.6 (0500–0800), 2.52 (0800–0900), 1.8 (0900–1000), 1.368 (1000–1100) and 0.9 (1200–1400) mg/kg FFM/hour]. At 0800, regular insulin (Humulin) was infused (0.62 mU/kgFFM/min) along with somatostatin (0.093 mcg/kgFFM/min), glucagon (0.001 mcg/kgFFM/min) and human growth hormone (0.0047 mcg/kgFFM/min). Euglycemia (85–95 mg/dl) was maintained by titrated infusion of 40% dextrose enriched (2%) with [6,6]- 2 H2-glucose and saline was co-infused at an equal or greater rate to minimize phlebitis. At 1100, a second insulin infusion (1.68 mU/kg FFM/min) was added create a combined insulin infusion of 2.3 mU/kg FFM/min. Blood was sampled every 10 min and analyzed for glucose concentration in duplicate ( ± 3 mg/dl for replicates). Since we were interested in determining the longer lasting effects of exercise training on insulin sensitivity, the post-training insulin clamp visit was performed 3 days following the last bout of exercise.
At baseline (pre-training), participants returned to the Clinical Research Unit 1 week after the insulin clamp on the evening of the third day following 3 days of weighed meals. Participants were again fasted overnight and a resting muscle biopsy of the vastus lateralis (with 2% lidocaine and sodium bicarbonate buffer) was collected at 0700 h followed by a primed continuous infusion of ring-[13C6]-phenylalanine (1.5 mg/kg FFM prime and 1.5 mg/kg FFM/hr infusion). Biopsies were collected at 1000 h and 1500 h during isotopic steady state, and fractional synthesis rate (FSR; %/hr) was calculated, as previously described1. The 0700 h sample was used for mitochondrial respiration1 and the 1000 h sample was used for RNA sequencing1, muscle metabolite analysis17, and mitochondrial morphology24. In the present study, proteomics (global, phospho, and acetyl) analysis were performed on the 1000 hr sample. To avoid prolonged inactivity for the post-training muscle biopsy visit, participants performed 3 additional days of exercise training after the insulin clamp visit followed by 3 days of inactivity and weighed meals prior to the post-training muscle biopsy visit.
After baseline study visits were completed, participants completed either 12 weeks of HIIT or RT. Full exercise training details are provided in our previous publication1. Briefly, HIIT consisted of 3 days per week of intervals on an electronically braked cycle ergometer (Monday, Wednesday and Friday) and 2 days per week on motorized treadmill walking (Tuesday and Thursday). The interval protocol included four bouts of 4 min high-intensity intervals ( > 90% VO2peak) with 3 min rest (pedaling at no load) in-between bouts. The treadmill protocol was a self-selected walking pace (2–4 mph) for 45 min at incline at 70% VO2peak. The RT consisted of weight training for 60 min on 4 days per week of lower (Monday and Thursday) and upper body exercises (Tuesday and Friday). Participants were instructed on proper lifting technique for a range of lower body and upper body exercises, and the workload was progressively increased throughout the 12 week RT period, as described1.
In the original clinical trial (NCT01477164) from which the samples in the exercise training study were obtained, the primary outcome was a change in skeletal muscle protein synthesis rate, which we previously reported1. The PTM data generated in the current exercise training study are non-pre-specified exploratory analyses which are a follow-up from our original publication.
Mitochondrial function
Mitochondria were isolated from fresh muscle biopsy tissue obtained at 0700 h during the Exercise Training Study were analyzed by high-resolution respirometry, as previously described1. Briefly, mitochondria were added to a 2 mL chamber (Oxygraph-2K, Oroboros) followed by sequential additions of glutamate, malate, ADP, succinate, and inhibitors. Mitochondrial membrane integrity was verified with cytochrome-c.
Proteomics
Protein preparation and digestion
Muscle samples were pulverized while frozen in liquid nitrogen and subjected to protein extraction using lysis buffer compatible with S-Trap Midi Spin Columns (Cat# C02-midi-40; Proti-Fi, Fairport, NY) followed by trypsin/LysC protein digestions according to the S-Trap Spin Column manual. Briefly, pulverized frozen muscle was thawed in lysis buffer (8% SDS, 50 mM TEAB pH 7.5, HALT protease inhibitors, 1 mM MgCl2, benzonase) and disrupted using a handheld pellet pestle motor (Kontes) fit with disposable 1.5 mL pestles. Samples were then vortexed at 1100 rpm for 15 min at room temperature followed by vortexing at 1100 rpm for 10 min at 95 °C. Samples were then snap cooled on ice, centrifuged for 10 min at 13,000 x g, and the supernatant was saved. Protein concentration from the supernatant was determined using BCA Protein Assay (Cat#23225; Pierce, Rockford, IL), after which 500 ug protein was reduced with 20 mM TCEP at 95 °C for 10 min, alkylated with 100 mM IAA at room temperature for 30 min in the dark, and acidified using 30% phosphoric acid to a pH < 3. S-trap binding/wash buffer (90% methanol, 100 mM TEAB pH 7.5) was added to the acidified sample which, in turn, was applied to the S-trap midi column and centrifuged in a swinging bucket rotor at 4,000 x g for 1 min. Binding/wash buffer was applied an additional three times. Trypsin/lysC was applied to the column and allowed to incubate overnight at 37 °C in a humidified oven. The following day, peptides were collected via consecutive centrifugations upon the addition of 50 mM TEAB, 0.2% formic acid, and 50% acetonitrile/0.2% formic acid, frozen, and dried to completion via speed-vac.
Tandem Mass Tag (TMT) peptide isobaric labeling
Muscle peptide samples were labeled using Thermo TMTpro-16 plex labeling kits (Cat#A44520; Thermo Fisher, Waltham, MA) according to kit guidelines. Dried peptide, 500 ug, was suspended in 400 uL 100 mM TEAB pH 8.5, 2.5 mg of TMTpro isobaric label was added to each respective sample and incubated for 2 h shaking at 300 rpm. At the conclusion of labeling, the reaction was stopped by adding hydroxylamine and samples were checked for labeling efficiency by comparing labeled peptide spectral matches (PSM) to all PSMs, requiring 96% incorporation or better. Samples were then equally mixed, frozen, and dried to completion prior to clean-up using desalting columns (Cat#89870; Pierce, Rochford, IL).
High pH reverse phase fractionation
Half of the TMT-labeled peptide sample (~4 mg) was fractionated by high pH reverse phase liquid chromatography using an Agilent 1260 Infinity II HPLC system (Fig. 2A). A 4.6 mm × 15 cm XBridge C18 3.5 μm column (Cat#186003034; Waters, Milford, MA) was used to separate the peptides into 96 wells over 35 min using a gradient from 2% – 50% buffer B in 30 min up to 95% over an additional 6 min. Both buffers A and B were comprised of 5 mM ammonium formate pH 9.0 with buffer B having 90% acetonitrile and buffer A having no organic solvent. The 96-well separation was re-combined into 48-fractions ((1) re-combined fraction A = 1 + 49; (2) re-combined fraction B = 2 + 50; etc…), at which point ~5 ug was used for global proteomics mass spectrometry runs, the fractions were further re-combined into 12-fractions ((1) re-combined fraction A = 1 + 13 + 25 + 37 + 49 + 61 + 73 + 85; (2) re-combined fraction B = 2 + 14 + 26 + 38 + 50 + 62 + 74 + 86 etc…) for phosphorylation peptide enrichment samples. These were frozen and dried to completion.
Peptide Post Translational Modification (PTM) enrichment
Peptide phosphorylation enrichment of 12 fractions was carried out using High-Select Fe-NTA Phosphopeptide Enrichment Kit (Cat#A32992; Thermo Fisher, Waltham, MA) according to directions. Lyophilized peptide samples were suspended in supplied binding/wash buffer and added to equilibrated spin columns containing Fe-NTA resin. Phospho peptide binding took place with during gentle mixing at room temperature for 10 min, after which the unbound peptides were spun through using a centrifuge at 1000 x g for 30 s, and the bound peptides were washed with binding/wash buffer followed by an additional wash with water. Enriched phospho peptides were eluted off the column with supplied elution buffer and immediately frozen and dried to completion in the same day.
Acetylated peptide enrichment of ~4 mg of digested, TMT labeled peptides was carried out using PTMScan Pilot Acetyl-Lysine Motif [Ac-K] Kit (Cat#13416; Cell Signaling Technology, Danvers, MA) according to directions. Lyophilized peptide sample was dissolved in the supplied IAP buffer, pH ˃6 was confirmed, and insolubles were removed by centrifugation. The sample was then added to supplied antibody beads that had been washed and suspended in PBS. The sample/antibody bead slurry was rotated for 2 h at 4 °C. Supernatant was removed, beads were washed 2 times with IAP buffer and 3 times with water followed by elution of enriched acetylated peptides with 0.15% trifluoroacetic acid. To pellet the beads for removal of supernatant and wash solutions, the beads slurry was centrifuged at 2000 x g for 30 s each time.
Mass spectrometry
All prepared TMT labeled peptide samples (global, phospho and acetyl enriched) were subject to mass spectrometer data acquisition using a Thermo Ultimate 3000 RSLC nano HPLC autosampler system coupled to an Orbitrap Fusion Lumos mass spectrometer (Thermo Fisher, Waltham, MA). Each experiment included multiple biological replicates, corresponding to individual participants, with one technical replicate per sample (n = 1). Peptides were loaded onto a 330 nL Halo 2.7 μm ES-C18 EXP stem trap (Cat#15-04001-HA; Optimize Technologies, Oregon City, OR). Chromatography was performed using a 5%–35% gradient of solvent B over 90 min where solvent A is (98% water/2% acetonitrile/0.2 % formic acid) and solvent B is (80% acetonitrile/10% isopropanol/10% water/0.2% formic acid). Peptides were eluted at a flow rate of 350 nL/min from the trap through a PicoFrit 100 µm x 33 cm column (Cat#PF360-100-15-N-5; New Objective, Littleton, MA) hand packed with Acclaim Pepmap C18 resin. Orbitrap Fusion Lumos was set to acquire ms1 survey scans from 340–1600 m/z at resolution 120,000 (at 200 m/z) with an AGC target of 4e5 ions and a maximum ion inject time of 50 msec. Survey scans were followed by HCD (35% collision energy) ms2 scans in the orbitrap at resolution 50,000 m/z with an AGC target of 1e5 ions and maximum ion injection time of 95 msec with a fixed first mass of 110 m/z. The isolation window was set at 0.7 Da, both exclude isotopes and scan only single charge states were set to true, and dynamic exclusion placed selected ions on an exclusion list for 45 s. Though ms3 scans can prevent signal to noise ratio distortion in isobarically labeled quantitative proteomics experiments73, the addition cycle time required on the instrument for ms3 reduces the number of measurable spectra compared to the cycle time of ms2 scans74. Thus, we chose to run ms2 scans for greater peptide identification using strict instrument setting (see above) to minimize signal to noise ratio distortion. To confirm our ms2 results were not mis-representing the change in protein abundance, we ran ms3 scans on the HIIT samples and found minimal increase in log2FC values with ms3 vs ms2 (Supplementary Fig. S7B) with substantially fewer protein identifications (Supplementary Fig. S7C). Performing quantitative ms2 scans, we were able to identify nearly 70% more proteins identified in our dataset with minimal loss in fold-change accuracy comparted to ms3.
Metabolomics
Acute exercise study
Amino acid metabolites were measured by LCMS as previously described75,76. Briefly, 5 mg of muscle homogenate or 50 µl of plasma was spiked with an isotopically labeled solution of amino acids as an internal standard. Supernatant and a 10-point calibration standard curve was immediately derivatized with 6-aminoquinolyl-N-hydroxysuccinimidyl carbamate according to Waters’ MassTrak kit (Milford, MA). Derivatized standards and samples were analyzed on a Thermo (Waltham, MA) Quantum Ultra triple quadrupole mass spectrometer coupled with a Waters (Milford, MA) Acquity liquid chromatography system. Data acquisition was performed using select ion monitor (SRM) via positive electrospray condition. Concentrations of analytes of each unknown were calculated against its perspective calibration curve. Amino acid metabolites were measured from muscle and plasma samples from all participants in the AAE and ARE groups.
Concentration of TCA analytes were measured by gas chromatograph mass spectrometry (GC/MS) as previously described77,78 with a few modifications. Briefly, 20 µl of internal solution containing U-13C labeled analytes was added to 5 mg of muscle homogenate or 50 µl of plasma. Proteins were removed by adding 300 µl of chilled methanol and acetonitrile solution to the sample mixture. After drying the supernatant, the sample was derivatized with ethoxime and then with MtBSTFA + 1% tBDMCS (N-Methyl-N-(t-Butyldimethylsilyl)-Trifluoroacetamide + 1% t-Butyldimethylchlorosilane) before it was analyzed on an Agilent 5977B GC/MS (Santa Clara, CA) under electron impact and single ion monitoring conditions. Concentrations of lactic acid (m/z 261.2), fumaric acid (m/z 287.1), succinic acid (m/z 289.1), ketoglutaric acid (m/z 360.2), malic acid (m/z 419.3), aspartic acid (m/z 418.2), 2-hydroxyglutaratic acid (m/z 433.2), cis aconitic acid (m/z 459.3), citric acid (m/z 591.4), and isocitric acid (m/z 591.4), glutamic acid (m/z 432.4) were measured against a 7-point calibration curve that underwent the same derivatization. TCA analytes were measured from muscle and plasma samples from all participants in the AAE and ARE groups.
Exercise training study
Metabolites in the HIIT and RT groups were measured as a part of our previous analyses17 and as described above in the acute exercise study.
Transcriptomics
As described previously68, RNA was isolated using TRIzol phase separation from ~20 mg of muscle tissue, and concentrations were adjusted to 50 ng/mL. Chloroform was added to each sample (1 Chloroform: 5 TRIzol), shaken and incubated at room temperature for 3 min. Each sample was centrifuged for 15 min at 12,000 x g at 4 °C. The aqueous upper layer was transferred to a clean tube (50–60% of the TRIzol volume). Isopropanol was added to the aqueous upper layer (1:1) to precipitate RNA. The mixtures were incubated at room temperature for 10 min at 12,000 x g and 4 °C. Isopropanol was removed and an equal part 75% ethanol was added to wash the pellet. This mixture was centrifuged for 5 min at 7400 x g and 4 °C. All supernatant was removed, and the pellet was air dried for 5–10 min. The pellet was resuspended in nuclease-free water and quantified on a Nanodrop 2000, then cDNA was synthesized. Adapter-modified DNA fragments were enriched, and the concentration and size distribution of the libraries was determined. Samples were divided into batches of eight and their indexed libraries were pooled at equimolar concentrations. Pooled libraries were loaded onto paired end flow cells at a concentration of 8.5 p.m. to generate cluster densities of 700,000/mm2. The flow cells were sequenced, and, on average, 56 million reads were generated for each sample. The RNA-Seq data were analyzed using the MAPRSeq (version 1.2.1) system for RNA-Sequencing data analysis79.
Immunoblotting
Western blotting was conducted as previously described17. Briefly, approximately 10–15 mg of frozen powdered muscle tissue was homogenized at 4 °C in RIPA lysis buffer with Halt™ Protease and Phosphatase Inhibitor Cocktail (no. 78440, Thermo Fisher Scientific, Waltham, MA) and Deacetylase Inhibitor Cocktail (no. K1017, ApexBio, Houston, TX). Total protein concentrations of muscle lysates were determined by bicinchoninic acid assay (no. 23225, Thermo Fisher Scientific, Waltham, MA). Homogenized samples were heated (95–100 °C) for 5 min, an equal amount of protein was subjected to SDS-PAGE, and then samples were transferred to polyvinylidene difluoride membranes. After electrotransfer, the MemCode protein stain was used to confirm equal loading (no. 24585, Thermo Fisher Scientific, Waltham, MA). Membranes were then blocked with 5% BSA or nonfat milk in TBST (Tris-buffered saline, pH 7.5 plus 0.1% Tween-20) for 1 h at room temperature, incubated with appropriate concentrations of primary (1:1000; overnight; 4 °C) and secondary (1:20,000; 1 h; room temperature) antibodies, and subjected to enhanced chemiluminescence to quantify protein bands by densitometry (LI-COR Odyssey, LI-COR Biosciences, Lincoln, NE). Individual values were normalized to the mean value of all samples on the membrane. All primary and secondary antibodies used for immunoblotting including anti-SirT2 (no. 12650), anti-SirT3 (no. 5490), anti-SirT5 (no. 8782), anti-acetylated-lysine (no. 9441), anti-phospho-AMPKαThr172 (no. 2535), anti-AMPKα (no. 5831), anti-phopsho-S6 Ribosomal ProteinSer240/244 (no. 2215), anti-phospho-p70 S6 KinaseThr389 (no. 9234), anti-phospho-Acetyl-CoA CarboxylaseSer79 (no. 11818), anti-Acetyl-CoA Carboxylase (no. 3676), anti-phospho-mTORSer2448 (no. 5536), anti-mTOR (no. 2983), and anti-rabbit IgG horseradish peroxidase conjugate (no. 7074) were from Cell Signaling Technology (Danvers, MA).
Data analysis
Mass spectometry data analysis
Mass spectrometry generated data files were first analyzed by Proteome Discoverer v2.5 software (Thermo Scientific)80. Files were searched using the Sequest search engine against a SP human FASTA database (v2022_03) with static modifications set to carbamidomethyl cysteine and TMTpro on any n-terminus, while dynamic modifications were set as oxidized methionine, phospho serine, phospho threonine, phospho tyrosine, and acetyl lysine. The precursor mass tolerance was set to 10 ppm and fragment tolerance at 0.02 Da. Using a decoy database, false discovery rate of 1% was set for both peptides and their resulting proteins. Enzyme specificity was set to trypsin with a maximum of two missed cleavages allowed. Protein and peptide data was exported from the Proteome Discoverer result files for additional relative quantitation calculations using a generalized linear model performed with R and R studio software81. Briefly, peptide and protein intensities were log2 transformed and median normalization was applied to the experimental samples. An ANOVA test was used to detect differentially expressed proteins and peptides between groups of interest, of which p-values were FDR corrected using the Benjamini-Hochberg procedure. All raw data are available at https://massive.ucsd.edu/ProteoSAFe/static/massive.jsp and analyzed data are available in supplementary data file S1.
Global protein and PTM pathway analysis
Three lists of proteins were generated, representing significantly differently affected (1) global proteins, (2) phosphoproteins, and (3) acetylproteins in response to the different exercise training modes. Significantly differentially affected phosphoproteins and acetylproteins were defined as proteins with one or more significantly altered daughter phosphopeptides or acetylpeptides, respectively. The direction of change in the phosphorylation and acetylation datasets were disregarded since different PTMs can either increase or decrease protein function based on the specific PTM site. Therefore, pathway analysis was based on the protein, not the PTM. PTM pathway analyses should be viewed as “affected” rather than assuming a positive or negative direction of the change. Pathway analyses using these lists of significantly differentially affected proteins were performed using Metascape’s default web-based express analysis options82. It should be noted that proteins that were not significantly altered were not included in the pathway analyses. Since changes in reference databases (Reactome, Gene Ontologies, KEGG, Wikipathways, and CORUM) affects Metascape re-analyses, it is important to note that all pathway analysis were performed in December 2023. Metascape’s assignment of a representative pathway to reduce redundancy within and between reference databases was used for visualization and all subsequent calculations. Multiple variable figures (bubble plots) were created in GraphPad Prism using the ratio of affected proteins, proteins in the pathway, and -log10 FDR corrected p-values. Network visualization for the AAE dataset was generated in Metascape and imported into Cytoscape to adjust the layout and formatting. Supergroups of related pathways were curated and annotated manually (Supplementary Fig. S3H). Upstream kinase activity was predicted using all peptides with an single annotated phosphoacceptor site (serine, threonine, or tyrosine) with Phosphosite Plus30,31. Phosphopeptides that were detected with more than one potential phosphoacceptor site were excluded from the analyses. The direction of substrate phosphorylation changes were included in the upstream kinase analyses by incorporating a cutoff of ± 0.3 log2 fold-change as well as an FDR-corrected p-value < 0.05 (as was used in the phosphoproteomics analyses). These data were input into the Phosphosite Plus software for analysis and the output of predicted kinases (activated or inactivated) was reported, regardless of the increase or decrease in predicted activation (i.e. no cutoff was used to determine what predicted kinases were presented). Only the predicted kinases with a resulting p-value < 0.05 (using the Benjamini-Hochberg FDR) were considered significantly altered, and the dominant (upregulated or downregulated) enrichment values are presented in figures.
Statistics
All gene expression analyses were performed using R statistical programming environment (version 4.0.1). EdgeR software83 was utilized to identify skeletal muscle genes that were differentially expressed in response to AAE or ARE. Paired samples were treated accordingly during the differential expression analysis.
One-way ANOVAs were performed using GraphPad Prism to determine the effect of acute exercise (within a given exercise mode; AAE or ARE) on plasma or muscle metabolites at multiple timepoints post-exercise (1 min, 30 min, and 60 min in plasma; 10 min and 60 min in muscle). The training effect (HIIT or RT) on phenotypic metrics was evaluated by comparing the HIIT- or RT-induced change in the metrics with paired t-tests.
Correlations between metabolites and exercise-responsive proteins/post-translational modifications were identified by Spearman’s rank test (Figs. S2G-I, S3C–E, and S6L, M). Exercise-mediated analyte change (Δ exercise related change) was calculated by subtracting normalized pre-exercised data from post-exercised data. Log2 transformed data were used for all variables. Differentially expressed proteins and peptides were used for correlation analysis (Global Protein and PTM Pathway Analysis section). All measured metabolites were used for correlation analyses. Δ-Exercise-related changes in each protein and peptide were individually correlated with Δ-Exercise-related metabolite changes. P-values were calculated for each rho-correlation coefficient, and permutation-based false discovery rate (FDR < 0.05) was used to identify significant correlations. Correlation analyses were performed in a Python statistical environment (Anaconda Navigator, version 23.7.4).
It is important to note that we used a paired design for all omics analyses in the current manuscript and a single batch was run for any experimental condition, limiting potential variability in the results. The FDR-adjusted P-values (y-axis in volcano plots) should be considered as the primary indicator for significance, but we have also included rigorous fold-change cutoffs for all omics approaches to focus our analyses on more biologically meaningful effects. For transcriptomic analyses we used a fold-change cutoff of ± 0.5, as we have previously done1. This is a widely accepted cutoff used for transcriptomics analyses, and based on a meta-analyses of acute exercise muscle transcripts, a fold-change of >0.5 is fairly strict for detecting meaningful effects84. For the global proteome, the biological impact of a 50% increase in protein expression (representing a fold change of +0.5) is likely massive. Therefore, we reasoned that reducing the fold change cutoff for our global proteomic analyses to ± 0.3 would allow us to detect changes in a greater number of regulated proteins without loss of biological importance. We use this same fold-change cutoff threshold of ± 0.3 for PTM analyses, given the robust regulatory impact of some PTMs. Amino acid and TCA metabolites were run using targeted assays with internal standards. To introduce further rigor, we set a fold-change cutoff of ± 0.1 (representing a log2 fold-change of 0.13) for plasma amino acid and TCA metabolites based on a comprehensive previous report85 that demonstrated among the significantly altered plasma amino acid metabolites in response to acute exercise, reported log2 fold-changes typically were > 0.1, which our own previous report using an untargeted approach also supports86. Compared to the plasma metabolome, there are fewer comprehensive studies that assess the human muscle metabolome in response to acute exercise. Thus, we selected a slightly stricter fold-change cutoff of ± 0.15 (representing a log2 fold-change of 0.2) for muscle metabolites.
Reporting summary
Further information on research design is available in the Nature Portfolio Reporting Summary linked to this article.
Data availability
All data supporting the findings described in this manuscript are available in the article. The proteomics data generated in this study have been deposited in the MassIVE database under accession code MSV000094367 (https://doi.org/10.25345/C5057D40N). The RNAseq data generated in this study have been deposited in the Zenodo database under accession code 15212396 (https://doi.org/10.5281/zenodo.15192055). The processed data generated in this study are provided in the Supplementary Information/Source Data file. Source data are provided with this paper.
References
Robinson, M. M. et al. Enhanced protein translation underlies improved metabolic and physical adaptations to different exercise training modes in young and old humans. Cell Metab. 25, 581–592 (2017).
Hickson, R., Bomze, H. & Holloszy, J. Linear increase in aerobic power induced by a strenuous program of endurance exercise. J. Appl. Physiol. 42, 372–376 (1977).
Holloszy, J. O. Biochemical adaptations in muscle: effects of exercise on mitochondrial oxygen uptake and respiratory enzyme activity in skeletal muscle. J. Biol. Chem. 242, 2278–2282 (1967).
Koh, J.-H. et al. Enhancement of anaerobic glycolysis–a role of PGC-1α4 in resistance exercise. Nat. Commun. 13, 1–15 (2022).
Stocks, B. & Zierath, J. R. Post-translational modifications: the signals at the intersection of exercise, glucose uptake, and insulin sensitivity. Endocr. Rev. 43, 654–677 (2022).
Xin, F. & Radivojac, P. Post-translational modifications induce significant yet not extreme changes to protein structure. Bioinformatics 28, 2905–2913 (2012).
Ryšlavá, H., Doubnerová, V., Kavan, D. & Vaněk, O. Effect of posttranslational modifications on enzyme function and assembly. J. Proteom. 92, 80–109 (2013).
Amar, D. et al. The mitochondrial multi-omic response to exercise training across rat tissues. Cell Metab. 36, 1411–1429. e1410 (2024).
Hostrup, M. et al. High-intensity interval training remodels the proteome and acetylome of human skeletal muscle. elife 11, e69802 (2022).
Needham, E. J. et al. Personalized phosphoproteomics identifies functional signaling. Nat. Biotechnol. 40, 576–584 (2022).
Hoffman, N. J. et al. Global phosphoproteomic analysis of human skeletal muscle reveals a network of exercise-regulated kinases and AMPK substrates. Cell Metab. 22, 922–935 (2015).
Narita, T., Weinert, B. T. & Choudhary, C. Functions and mechanisms of non-histone protein acetylation. Nat. Rev. Mol. cell Biol. 20, 156–174 (2019).
Blazev, R. et al. Phosphoproteomics of three exercise modalities identifies canonical signaling and C18ORF25 as an AMPK substrate regulating skeletal muscle function. Cell Metab. 34, 1561–1577. e1569 (2022).
Nelson, M. E. et al. Phosphoproteomics reveals conserved exercise‐stimulated signaling and AMPK regulation of store‐operated calcium entry. EMBO J. 38, e102578 (2019).
Vanderboom, P. et al. Impact of obesity on the molecular response to a single bout of exercise in a preliminary human cohort. Obesity 30, 1091–1104 (2022).
Hoffman N. J. et al. Phosphoproteomics uncovers exercise intensity-specific skeletal muscle signaling networks underlying high-intensity interval training in healthy male participants. Sports Med. 55, 1–22 (2025).
Pataky, M. W. et al. Divergent skeletal muscle metabolomic signatures of different exercise training modes independently predict cardiometabolic risk factors. Diabetes 73, 23–37 (2023).
Granata, C. et al. High-intensity training induces non-stoichiometric changes in the mitochondrial proteome of human skeletal muscle without reorganisation of respiratory chain content. Nat. Commun. 12, 7056 (2021).
Stec, M. J. et al. Randomized, four-arm, dose-response clinical trial to optimize resistance exercise training for older adults with age-related muscle atrophy. Exp. Gerontol. 99, 98–109 (2017).
Weatherwax, R. M., Harris, N. K., Kilding, A. E. & Dalleck, L. C. Incidence of V˙ O2max responders to personalized versus standardized exercise prescription. Med. Sci. Sports Exerc. 51, 681–691 (2019).
Jing, E. et al. Sirt3 regulates metabolic flexibility of skeletal muscle through reversible enzymatic deacetylation. Diabetes 62, 3404–3417 (2013).
Palacios, O. M. et al. Diet and exercise signals regulate SIRT3 and activate AMPK and PGC-1α in skeletal muscle. Aging (Albany NY) 1, 771 (2009).
Lanza, I. R. et al. Endurance exercise as a countermeasure for aging. Diabetes 57, 2933–2942 (2008).
Ruegsegger, G. N. et al. High-intensity aerobic, but not resistance or combined, exercise training improves both cardiometabolic health and skeletal muscle mitochondrial dynamics. J. Appl. Physiol. 135, 763–774 (2023).
Aikawa, R. et al. Rho family small G proteins play critical roles in mechanical stress–induced hypertrophic responses in cardiac myocytes. Circ. Res. 84, 458–466 (1999).
Heasman, S. J. & Ridley, A. J. Mammalian Rho GTPases: new insights into their functions from in vivo studies. Nat. Rev. Mol. cell Biol. 9, 690–701 (2008).
Clark, E. A., King, W. G., Brugge, J. S., Symons, M. & Hynes, R. O. Integrin-mediated signals regulated by members of the rho family of GTPases. J. cell Biol. 142, 573–586 (1998).
Takano, H. et al. The Rho family G proteins play a critical role in muscle differentiation. Mol. Cell. Biol. 18, 1580–1589 (1998).
Raun S. H. et al. The Rho GTPase Rac1 mediates exercise training adaptations. bioRxiv https://doi.org/10.1101/2023.10.08.561442 (2023).
Johnson, J. L. et al. An atlas of substrate specificities for the human serine/threonine kinome. Nature 613, 759–766 (2023).
Yaron-Barir, T. M. et al. The intrinsic substrate specificity of the human tyrosine kinome. Nature 629, 1174–1181 (2024).
Freundt, J. K. & Linke, W. A. Titin as a force-generating muscle protein under regulatory control. J. Appl. Physiol. 126, 1474–1482 (2019).
Hamdani, N., Herwig, M. & Linke, W. A. Tampering with springs: phosphorylation of titin affecting the mechanical function of cardiomyocytes. Biophys. Rev. 9, 225–237 (2017).
Reimann, L. et al. Phosphoproteomics identifies dual-site phosphorylation in an extended basophilic motif regulating FILIP1-mediated degradation of filamin-C. Commun. Biol. 3, 253 (2020).
Barres, R. et al. Acute exercise remodels promoter methylation in human skeletal muscle. Cell Metab. 15, 405–411 (2012).
Pilegaard, H., Ordway, G. A., Saltin, B. & Neufer, P. D. Transcriptional regulation of gene expression in human skeletal muscle during recovery from exercise. Am. J. Physiol. Endocrinol. Metab. 279, E806–E814 (2000).
Louis, E., Raue, U., Yang, Y., Jemiolo, B. & Trappe, S. Time course of proteolytic, cytokine, and myostatin gene expression after acute exercise in human skeletal muscle. J. Appl. Physiol. 103, 1744–1751 (2007).
Pillon, N. J. et al. Distinctive exercise-induced inflammatory response and exerkine induction in skeletal muscle of people with type 2 diabetes. Sci. Adv. 8, eabo3192 (2022).
Dickinson, J. M. et al. Transcriptome response of human skeletal muscle to divergent exercise stimuli. J. Appl. Physiol. 124, 1529–1540 (2018).
Gawedzka, A. et al. Plasma BCAA concentrations during exercise of varied intensities in young healthy men—the impact of endurance training. PeerJ 8, e10491 (2020).
Schauder, P., Herbertz, L. & Langenbeck, U. Serum branched chain amino and keto acid response to fasting in humans. Metabolism 34, 58–61 (1985).
Long, C. et al. Metabolism of 3-methylhistidine in man. Metabolism 24, 929–935 (1975).
Young, V. R., Haverberg, L. N., Bilmazes, C. & Munro, H. N. Potential use of 3-methylhistidine excretion as an index of progressive reduction in muscle protein catabolism during starvation. Metabolism 22, 1429–1436 (1973).
Chow, L. S. et al. Exerkines in health, resilience and disease. Nat. Rev. Endocrinol. 18, 273–289 (2022).
Vanderboom P. M. et al. A size-exclusion-based approach for purifying extracellular vesicles from human plasma. Cell Rep. Methods 1, 100055 (2021).
Whitham, M. et al. Extracellular vesicles provide a means for tissue crosstalk during exercise. Cell Metab. 27, 237–251. e234 (2018).
Kumar, V., Atherton, P., Smith, K. & Rennie, M. J. Human muscle protein synthesis and breakdown during and after exercise. J. Appl. Physiol. 106, 2026–2039 (2009).
Wang, S., Sakai, H. & Wiedmann, M. NAC covers ribosome-associated nascent chains thereby forming a protective environment for regions of nascent chains just emerging from the peptidyl transferase center. J. cell Biol. 130, 519–528 (1995).
Rospert, S., Dubaquie, Y. & Gautschi, M. Nascent-polypeptide-associated complex. Cell. Mol. Life Sci. CMLS 59, 1632–1639 (2002).
Lesnik, C., Cohen, Y., Atir-Lande, A., Schuldiner, M. & Arava, Y. OM14 is a mitochondrial receptor for cytosolic ribosomes that supports co-translational import into mitochondria. Nat. Commun. 5, 5711 (2014).
Wiedmann, B., Sakai, H., Davis, T. A. & Wiedmann, M. A protein complex required for signal-sequence-specific sorting and translocation. Nature 370, 434–440 (1994).
George, R., Beddoe, T., Landl, K. & Lithgow, T. The yeast nascent polypeptide-associated complex initiates protein targeting to mitochondria in vivo. Proc. Natl. Acad. Sci. USA 95, 2296–2301 (1998).
Addison, W. N., Pellicelli, M. & St-Arnaud, R. Dephosphorylation of the transcriptional cofactor NACA by the PP1A phosphatase enhances cJUN transcriptional activity and osteoblast differentiation. J. Biol. Chem. 294, 8184–8196 (2019).
Berger, F., Berkholz, J., Breustedt, T., Ploen, D. & Munz, B. Skeletal muscle-specific variant of nascent polypeptide associated complex alpha (skNAC): implications for a specific role in mammalian myoblast differentiation. Eur. J. cell Biol. 91, 150–155 (2012).
Munz, B., Wiedmann, M., Lochmuller, H. & Werner, S. Cloning of novel injury-regulated genes: implications for an important role of the muscle-specific protein skNAC in muscle repair. J. Biol. Chem. 274, 13305–13310 (1999).
Park, C. Y. et al. skNAC, a Smyd1-interacting transcription factor, is involved in cardiac development and skeletal muscle growth and regeneration. Proc. Natl. Acad. Sci. USA 107, 20750–20755 (2010).
Li, H., Randall, W. R. & Du, S.-J. skNAC (skeletal Naca), a muscle‐specific isoform of Naca (nascent polypeptide‐associated complex alpha), is required for myofibril organization. FASEB J. 23, 1988–2000 (2009).
Berkholz, J., Eberle, R., Boller, K. & Munz, B. siRNA-mediated inhibition of skNAC and Smyd1 expression disrupts myofibril organization: Immunofluorescence and electron microscopy study in C2C12 cells. Micron 108, 6–10 (2018).
Schwer, B., Bunkenborg, J., Verdin, R. O., Andersen, J. S. & Verdin, E. Reversible lysine acetylation controls the activity of the mitochondrial enzyme acetyl-CoA synthetase 2. Proc. Natl. Acad. Sci. USA 103, 10224–10229 (2006).
Anderson, K. A. & Hirschey, M. D. Mitochondrial protein acetylation regulates metabolism. Essays Biochem. 52, 23–35 (2012).
Wellen, K. E. & Thompson, C. B. A two-way street: reciprocal regulation of metabolism and signalling. Nat. Rev. Mol. cell Biol. 13, 270–276 (2012).
Choudhary, C., Weinert, B. T., Nishida, Y., Verdin, E. & Mann, M. The growing landscape of lysine acetylation links metabolism and cell signalling. Nat. Rev. Mol. cell Biol. 15, 536–550 (2014).
Geng, H. et al. HIF1α protein stability is increased by acetylation at lysine 709. J. Biol. Chem. 287, 35496–35505 (2012).
Caron, C., Boyault, C. & Khochbin, S. Regulatory cross‐talk between lysine acetylation and ubiquitination: role in the control of protein stability. Bioessays 27, 408–415 (2005).
Grönroos, E., Hellman, U., Heldin, C.-H. & Ericsson, J. Control of Smad7 stability by competition between acetylation and ubiquitination. Mol. cell 10, 483–493 (2002).
Simonsson, M., Heldin, C.-H., Ericsson, J. & Grönroos, E. The balance between acetylation and deacetylation controls Smad7 stability. J. Biol. Chem. 280, 21797–21803 (2005).
Wagner S. A. et al. A proteome-wide, quantitative survey of in vivo ubiquitylation sites reveals widespread regulatory roles. Mol.Cell. Proteom. 10, M111.013284 (2011).
Pataky, M. W. et al. Impact of biological sex and sex hormones on molecular signatures of skeletal muscle at rest and in response to distinct exercise training modes. Cell Metab. 35, 1996–2010. e1996 (2023).
Short, K. R., Vittone, J. L., Bigelow, M. L., Proctor, D. N. & Nair, K. S. Age and aerobic exercise training effects on whole body and muscle protein metabolism. Am. J. Physiol. Endocrinol. Metab. 286, E92–E101 (2004).
Barber, J. L. et al. Regular exercise and patterns of response across multiple cardiometabolic traits: the HERITAGE family study. Br. J. Sports Med. 56, 95–100 (2022).
Abildso, C. G., Daily, S. M., Meyer, M. R. U., Perry, C. K. & Eyler, A. Prevalence of meeting aerobic, muscle-strengthening, and combined physical activity guidelines during leisure time among adults, by rural-urban classification and region—United States, 2020. Am. J. Transplant. 23, 443–446 (2023).
Horwath, O. et al. Variability in vastus lateralis fiber type distribution, fiber size, and myonuclear content along and between the legs. J. Appl. Physiol. (1985) 131, 158–173 (2021).
Ting, L., Rad, R., Gygi, S. P. & Haas, W. MS3 eliminates ratio distortion in isobaric multiplexed quantitative proteomics. Nat. Methods 8, 937–940 (2011).
Ulintz, P. J. et al. Comparison of MS(2)-only, MSA, and MS(2)/MS(3) methodologies for phosphopeptide identification. J. Proteome Res. 8, 887–899 (2009).
Lanza, I. R. et al. Quantitative metabolomics by 1H-NMR and LC-MS/MS confirms altered metabolic pathways in diabetes. PloS ONE 5, e10538 (2010).
Gonsalves, W. I. et al. Metabolomic and lipidomic profiling of bone marrow plasma differentiates patients with monoclonal gammopathy of undetermined significance from multiple myeloma. Sci. Rep. 10, 1–11 (2020).
Dutta, T. et al. Impact of long-term poor and good glycemic control on metabolomics alterations in type 1 diabetic people. J. Clin. Endocrinol. Metab. 101, 1023–1033 (2016).
Wilkins, J., Sakrikar, D., Petterson, X.-M., Lanza, I. R. & Trushina, E. A comprehensive protocol for multiplatform metabolomics analysis in patient-derived skin fibroblasts. Metabolomics 15, 1–9 (2019).
Kalari, K. R. et al. MAP-RSeq: mayo analysis pipeline for RNA sequencing. BMC Bioinforma. 15, 1–11 (2014).
Orsburn, B. C. Proteome discoverer—a community enhanced data processing suite for protein informatics. Proteomes 9, 15 (2021).
R Core Team R. R: A Language And Environment For Statistical Computing. https://www.r-project.org/ (2013).
Zhou, Y. et al. Metascape provides a biologist-oriented resource for the analysis of systems-level datasets. Nat. Commun. 10, 1523 (2019).
Robinson, M. D., McCarthy, D. J. & Smyth, G. K. edgeR: a Bioconductor package for differential expression analysis of digital gene expression data. bioinformatics 26, 139–140 (2010).
Pillon, N. J. et al. Transcriptomic profiling of skeletal muscle adaptations to exercise and inactivity. Nat. Commun. 11, 1–15 (2020).
Contrepois, K. et al. Molecular choreography of acute exercise. Cell 181, 1112–1130. e1116 (2020).
Moosavi, D., Vuckovic, I., Kunz, H. E. & Lanza, I. R. Metabolomic response to acute resistance exercise in healthy older adults by 1H-NMR. PLoS ONE 19, e0301037 (2024).
Acknowledgements
Grant funding to support this research from the National Institutes of Health include R01AG062859 (K.S.N.) and K01DK141911 (M.W.P.). Additional support was provided by the Mayo Foundation, and the Dr. Emslander Professorship (K.S.N.), as well as the Mayo Clinic Center for Clinical and Translational Science and the Robert and Arlene Kogod Center on Aging at Mayo Clinic: Innovation in Aging Award (M.W.P.) and James A. Ruppe Career Development Award in Endocrinology (M.W.P.). The authors would also like to thank the effort and the skilled assistance of Melissa Aakre, Roberta Soderberg, and Frederick DeRuiter.
Author information
Authors and Affiliations
Contributions
K.S.N. and M.W.P. conceived the study. M.W.P., C.J.H., A.P.K., K.A.K., H.E.K., M.M.R., I.R.L., and K.S.N. performed and assisted with sample collection. C.J.H. conducted proteomic analyses. M.W.P., C.J.H., K.J.S., A.K.A., S.D., M.D.S., and K.S.N. performed data analysis and interpreted the data. J.J.C, C.M.A., and K.S.N. provided methodological oversight. M.W.P. drafted the manuscript and all authors contributed to the editing of the manuscript. K.S.N. provided oversight at all stages, final editing and approval, and acquired NIH funding for the experiments.
Corresponding authors
Ethics declarations
Competing interests
C.M.A. is a shareholder and serves as an officer and K.S.N. is on the advisory board at Emmyon, Inc. The remaining authors declare no competing interests.
Peer review
Peer review information
Nature Communications thanks Tigist Tamir and the other, anonymous, reviewer(s) for their contribution to the peer review of this work. A peer review file is available.
Additional information
Publisher’s note Springer Nature remains neutral with regard to jurisdictional claims in published maps and institutional affiliations.
Source data
Rights and permissions
Open Access This article is licensed under a Creative Commons Attribution-NonCommercial-NoDerivatives 4.0 International License, which permits any non-commercial use, sharing, distribution and reproduction in any medium or format, as long as you give appropriate credit to the original author(s) and the source, provide a link to the Creative Commons licence, and indicate if you modified the licensed material. You do not have permission under this licence to share adapted material derived from this article or parts of it. The images or other third party material in this article are included in the article’s Creative Commons licence, unless indicated otherwise in a credit line to the material. If material is not included in the article’s Creative Commons licence and your intended use is not permitted by statutory regulation or exceeds the permitted use, you will need to obtain permission directly from the copyright holder. To view a copy of this licence, visit http://creativecommons.org/licenses/by-nc-nd/4.0/.
About this article
Cite this article
Pataky, M.W., Heppelmann, C.J., Sevits, K.J. et al. Aerobic and resistance exercise-regulated phosphoproteome and acetylproteome modifications in human skeletal muscle. Nat Commun 16, 5700 (2025). https://doi.org/10.1038/s41467-025-60049-0
Received:
Accepted:
Published:
Version of record:
DOI: https://doi.org/10.1038/s41467-025-60049-0









