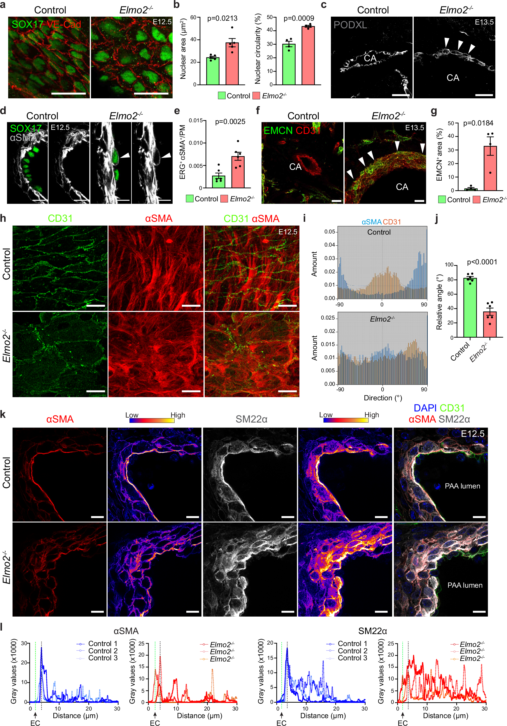
Fig. 2: Loss of Elmo2 causes defects in the third pharyngeal arch (3rd PAA) and carotid arteries (CAs).
From: ELMO2 is an essential regulator of carotid artery development

a Confocal images of the 3rd PAA from E12.5 embryos stained for endothelial cell (EC) junctions (VE-Cadherin, red) and arterial EC nuclei (SOX17, green). Scale bars, 10 µm. b EC nuclear area (left) and circularity (right) in the 3rd PAA from E12.5 embryos. Mean ± SEM, n = 5 and Welch’s t-test (area), n = 4 and unpaired t-test (circularity). c Carotid artery (CA) cross-sections stained with the EC-luminal marker Podocalyxin (PODXL, gray) showing abluminal mislocalization (white arrowheads) in Elmo2-/- E13.5 embryos. Scale bars, 25 µm. d 3rd PAA stained for arterial EC nuclei (SOX17, green) and vascular smooth muscle cells (VSMCs, αSMA, gray) showing ectopic expression of αSMA in ECs (white arrowheads) from E12.5 Elmo2−/− embryos. Scale bars, 10 µm. e Relative number of ERG+ ECs with ectopic expression of αSMA normalized to vessel perimeter (PM) in the 3rd PAA from E12.5 embryos. Mean ± SEM, n = 6. Unpaired t-test. f, g Confocal images (f) and corresponding quantitation (g) reflecting persistent expression of endomucin (EMCN, green) in arterial ECs (CD31, red) of E13.5 Elmo2−/− CAs (white arrowheads). Scale bars, 25 µm. Mean ± SEM, n = 4. Welch’s t-test (g). h Super-resolution confocal images of the 3rd PAA from E12.5 embryos stained for ECs (CD31, green) and VSMCs (αSMA, red). Scale bars, 10 µm. i, j Graphical representation (i) and corresponding quantitative analysis (j) of VSMC-actin bundles’ (αSMA, blue) alignment with respect to ECs’ longest axis (CD31, orange) in E12.5 embryos. Data in (j) represented as Mean ± SEM, n = 6. Unpaired t-test. k Confocal images of 3rd PAA cross-sections stained for VSMC markers (αSMA, red or SM22α, gray) and color-coded representation of signal intensity in E12.5 embryos. Panel on the right shows merged channels including staining for nuclei (DAPI, blue) and ECs (CD31, green). Scale bars, 10 µm. l Intensity profile of αSMA and SM22α immunosignals from 3rd PAA cross-sections of E12.5 embryos. The green dashed line indicates the position of ECs (ectopic expression of αSMA and SM22α in Elmo2-/-). The black dashed line indicates the position of the first VSMCs.