Fig. 1: hnRNPL undergoes LLPS in vitro and in vivo.
From: hnRNPL phase separation activates PIK3CB transcription and promotes glycolysis in ovarian cancer

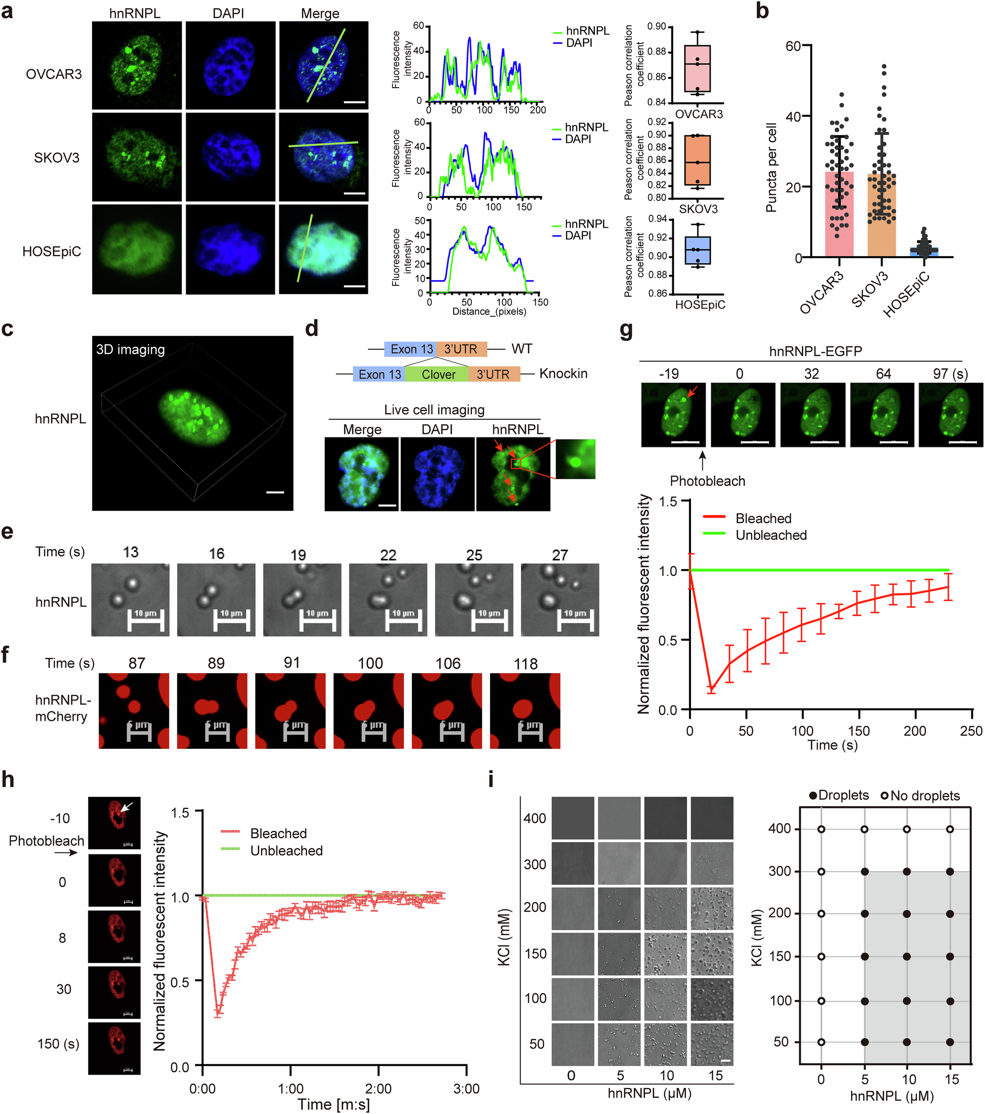
a Immunofluorescent staining of hnRNPL in OVCAR3,SKOV3 ovarian cancer cells and HOSEpic normal ovarian cells. The right panel displays a plot illustrating the colocalization of hnRNPL-GFP and DAPI and Pearson correlation coefficient analysis. Scale bar, 5 μm. n = 5 independent experiments. Box plots show the distribution of data across groups. The central line within the box represents the median value. The upper and lower edges of the box represent the 75th and 25th percentiles, respectively (Interquartile Range, IQR). The whiskers extend from the box to the maximum and minimum values within 1.5 times the interquartile range (IQR), with any data points beyond this range considered as outliers. b Quantitative analysis of hnRNPL puncta in three cell lines (n = 50 cells for each group). c The three-dimensional (3D) imaging of the intracellular condensate formation of GFP-tagged hnRNPL protein in OVCAR3 cells. Scale bar, 5 μm. d Schematic of Clover green fluorescent tag knockin in OVCAR3 cells using the CRISPR-Cas9 system and representative images of endogenous expression of hnRNPL. Scale bar, 5 μm. e In vitro droplets coalescence of hnRNPL. Phase separation was induced by diluting the salt concentration from 500 mM to 100 mM. f In vitro droplets coalescence of C-terminally mCherry-tagged hnRNPL. Scale bar, 5 µm. g Representative images of fluorescence recovery and plot of fluorescence intensity of GFP-hnRNPL droplets in OVCAR3 cells after photobleaching over time. The red curves represent the mean of the normalized fluorescence intensity in the photobleached region in distinct droplets (n = 5 independent experiments). Scale bar, 2 µm. h Representative images of fluorescence recovery and plot of fluorescence intensity of mCherry-hnRNPL droplets in OVCAR3 cells after photobleaching over time. The red curves represent the mean of the normalized fluorescence intensity in the photobleached region in distinct droplets (n = 5 independent experiments). Scale bar, 5 µm. i Droplet formation of hnRNPL at different protein concentrations with the addition of 5% PEG4000 in buffer with the salt concentration from 50 mM to 400 mM. Scale bar, 10 µm. Data are shown as means ± S.D. Data are representative of at least three independent experiments (a–c, e, f, i). Source data are provided as a Source Data file.