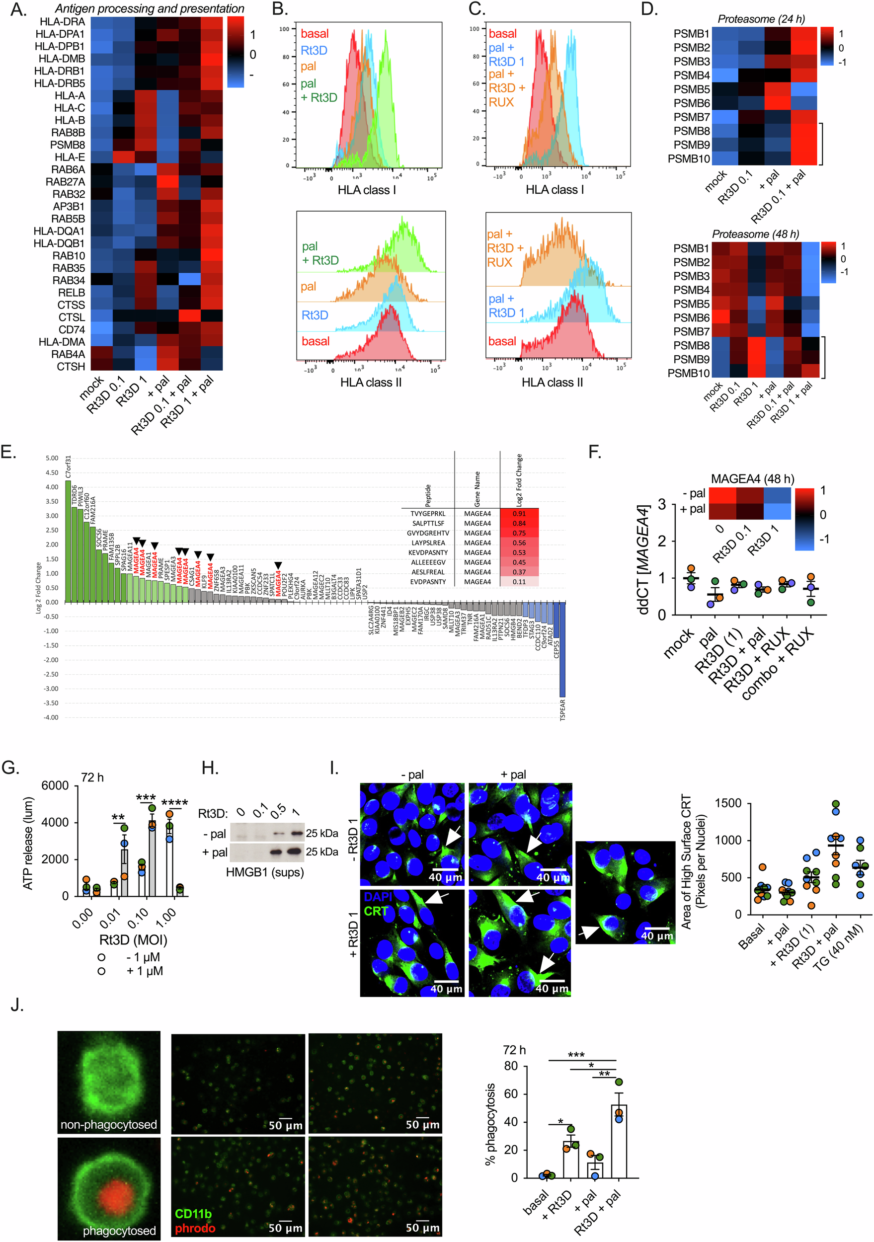
Fig. 2: Rt3D-palbociclib increases antigen-processing machinery and immunogenicity.

A Proteomic analysis of A375 cells treated with Rt3D (0.1–1) ± palbociclib (1 μM) reveal upregulated (red) and downregulated (blue) proteins categorised under the GO term ‘antigen processing and presentation’ (48 h, data are from 1 independent experiment). B Expression of HLA-A,B,C (class I) and HLA-DR,DP,DQ (class II) in A375 cells treated with Rt3D ± palbociclib by FACS analysis. Data are representative of 3 independent biological experiments (shown in Fig. S2D). C Expression of HLA-A,B,C (class I) and HLA-DR,DP,DQ (class II) in A375 cells treated with Rt3D plus palbociclib ± ruxilitinib (RUX). Data are representative of 2 independent biological experiments (shown in Fig. S2E). D Proteomic analysis of A375 cells treated with Rt3D (0.1–1) ± palbociclib (1 μM) reveal upregulated (red) and downregulated (blue) proteosome subunits. PSMB8, 9 and 10 (highlighted) are incorporated into the proteosome to switch the standard proteasome into an immunoproteasome (24 h, above, 48 h, below, data are from 1 independent experiment for each time point). E Fold change in CTA petides from HLA-I with Rt3D-palbociclib versus basal conditions. Peptides belonging to the MAGEA4 protein are highlighted (1–8). Data represent 1 independent experiment. F Proteomic analysis of A375 cells treated with Rt3D (0.1–1) ± palbociclib (1 μM) reveal upregulated (red) and downregulated (blue) MAGEA4 protein (48 h, top). RT-qPCR of MAGEA4 in A375 cells treated with Rt3D ± palbociclib, ∓ruxilitinib (RUX) (1 μM) at (48 h). Proteomics data represent 1 independent experiment and PCR data are presented as mean values ± SEM, n = 3 independent biological experiments. G ATP release by cell titre glo assay in supernatants from A375 cells treated with indicated Rt3D doses ∓ palbociclib (1 μM). Data are presented as mean values ± SEM, n = 3 independent biological experiments. P values were determined by a two-way ANOVA with adjustments made for multiple comparisons. H HMGB1 release by western blot of supernatants of treated A375 cells. Data are representative of n = 2 independent biological experiments (available in source file). I Calreticulin (CRT, white arrows) cell surface expression by confocal microscopy of treated A375 cells, quantified for 3 fields of view per experiment, for 3 independent biological repeats. J Pictomicrographs of macrophages stained with CD11b-FITC co-cultured with treated, phrodo-stained tumour cells (red), showing engulfed (yellow arrows) and non-engulfed (white arrows) cells, enlarged examples are shown on the left. Percentages of macrophage population that dual-stain for phrodo are shown. Data are presented as mean values ± SEM, n = 3 independent biological experiments. P values were determined by ANOVA with adjustments made for multiple comparisons. P values were derived where p > 0.05 ns, *p ≤ 0.05, **p ≤ 0.01, ***p ≤ 0.001, ****p ≤ 0.0001. Source data are provided as a Source Data file.