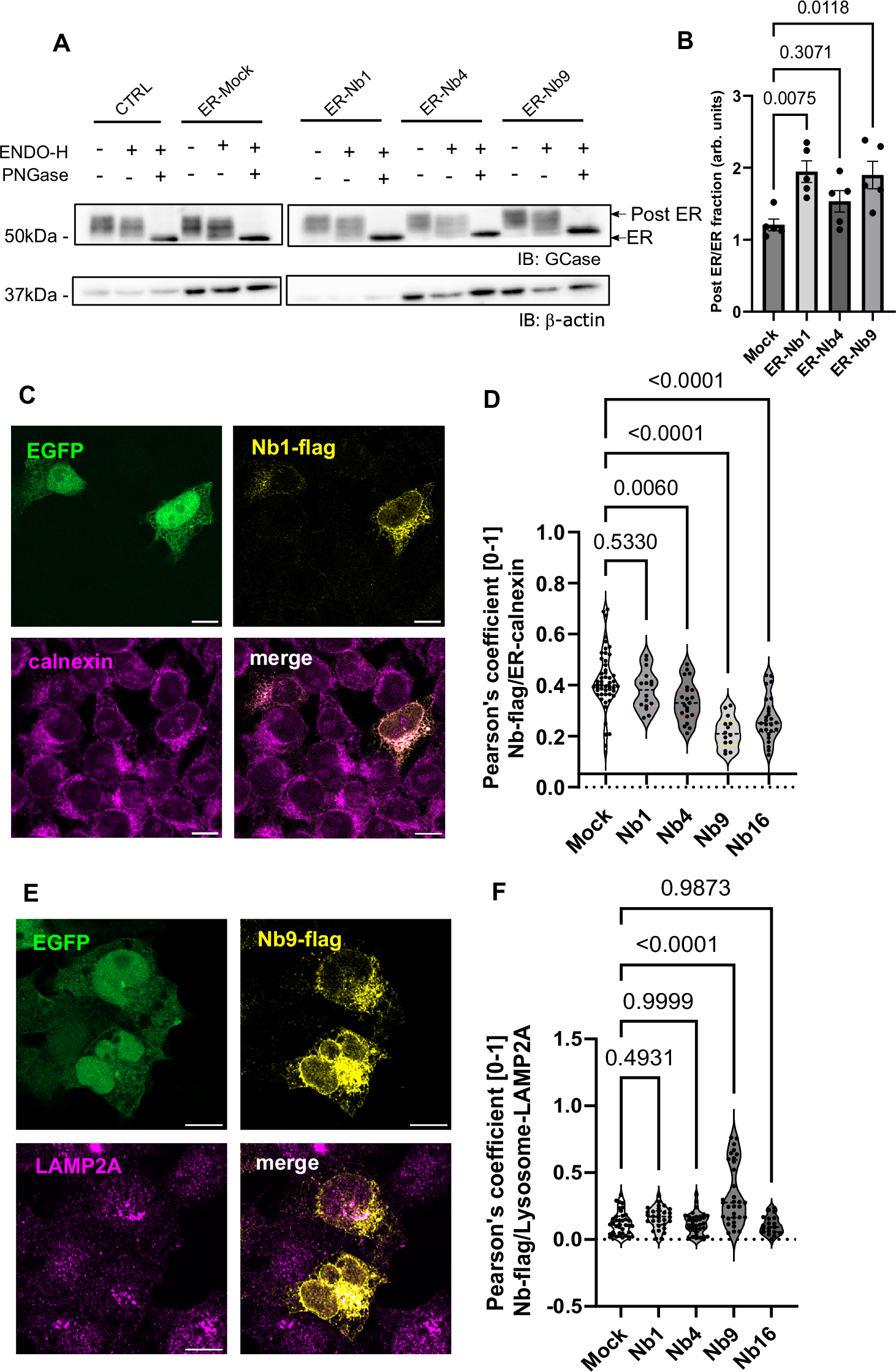
Fig. 5: ER-Nb1, ER-Nb4, and ER-Nb9 increase GCase trafficking to the lysosomes.
From: Developing nanobodies as allosteric molecular chaperones of glucocerebrosidase function

A Representative western blot of lysates of Nb-transfected HEK293T cells incubated with ENDO H and PNGase F to identify the ENDO H resistant (post ER, higher MW band) and the ENDO H sensitive bands (ER, lower MW band). B Ratio between the post ER and ER fraction of GCase (ENDO H resistant/ENDO H sensitive) measured in cell lysates using lysates incubated with ENDO H and PNGase as a reference show an increase in the ER-Nb1 and ER-Nb9, and an increasing trend for ER-Nb4, as compared to the control (n = 5, data represented as mean ± SEM, Shapiro–Wilk test for Normality, One Way Anova with multiple comparisons, DF Nbs = 3 DF residual = 10 F value 5.996). C Representative confocal images of HEK293T cells transfected with Nb1-flag-IRES-EGFP targeted to the ER stained for flag (yellow) and calnexin (magenta), while EGFP was used as a marker for Nb-flag expressing cells (scale bar 10 µm). D Colocalization of ER-targeted Nbs in the ER in HEK293T cells overexpressing the selected Nbs was evaluated by calculating the Pearson’s coefficient between flag and calnexin signals. All the Nbs present a certain degree of colocalization with the ER marker calnexin, which is significantly reduced in Nb4, Nb9, and Nb16, as compared to the Mock transfection (n = 16–28 cells in 2 independent experiments, data represented as violin plot, Shapiro–Wilk test for normality, Kruskal–Wallis test with multiple comparisons). E Representative confocal images of HEK293T cells transfected with Nb9-flag-IRES-EGFP targeted to the ER stained for flag (yellow) and LAMP2A (magenta), while EGFP was used as a marker for Nb-flag expressing cells (scale bar 10 µm). F Localization of ER-targeted Nbs to the lysosomes in HEK293T cells overexpressing the selected Nbs was evaluated by calculating the Pearson’s coefficient between flag and LAMP2A signals. Colocalization with the lysosomal markers is significantly increased for Nb9, as compared to the control (n = 26–35 cells in 2 independent experiments, data represented as violin plot and median values, Shapiro–Wilk test for normality, Kruskal–Wallis test with multiple comparisons). Source data are deposited as Source Data files on Zenodo. GCase glucocerebrosidase, Nb nanobody.