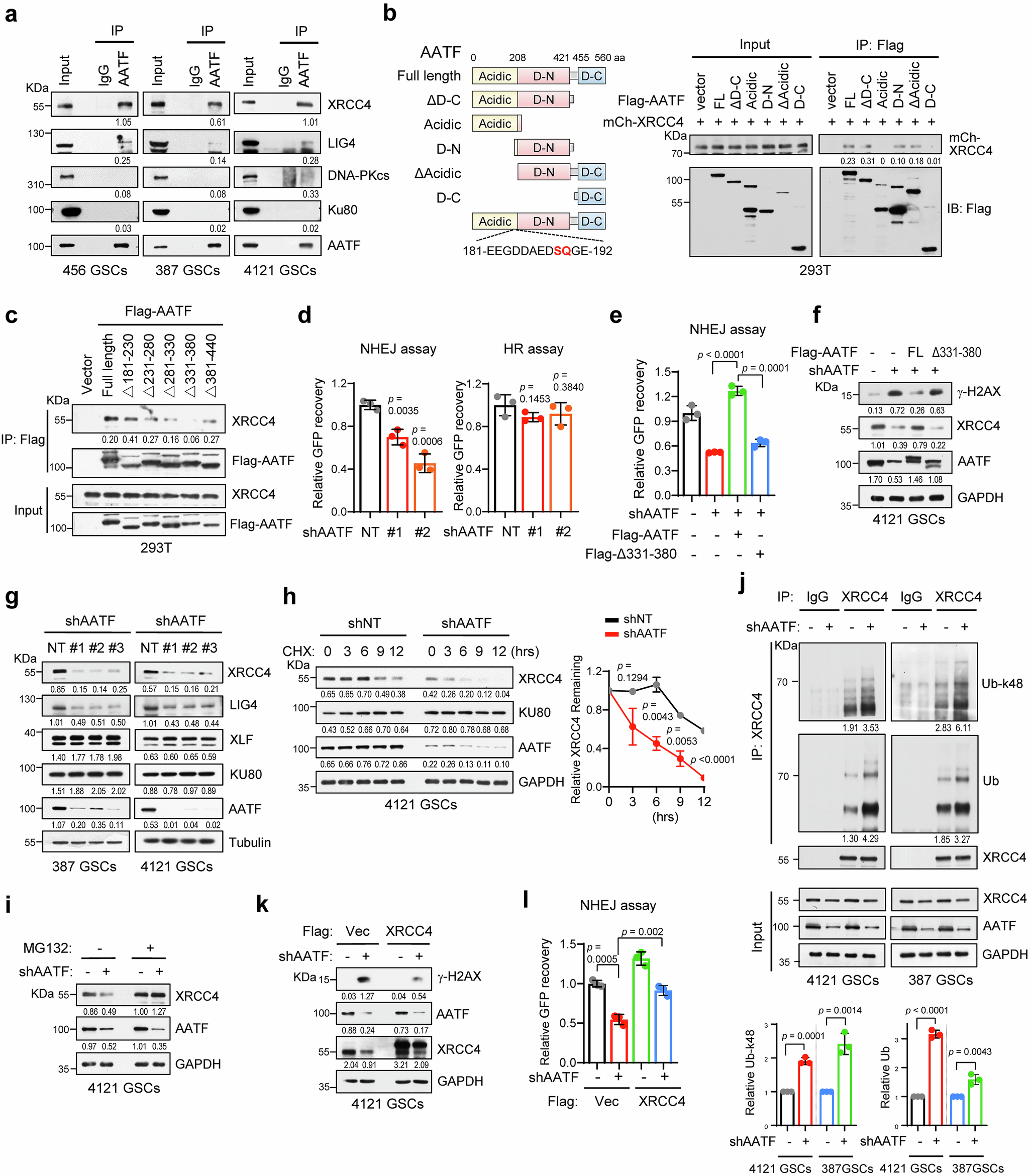
Fig. 3: AATF promotes NHEJ repair by stabilizing XRCC4 in GSCs.

a AATF-XRCC4 interaction was analyzed by IP with IgG or anti-AATF antibody in GSCs. IB for indicated proteins are shown. b Schematic of AATF domains (left). Co-IP analysis of AATF-XRCC4 interaction in 293 T cells expressing Flag-AATF mutants and mCherry-XRCC4 (right). c AATF-XRCC4 interaction analyzed by IP with anti-Flag M2 beads in 293 T cells expressing Flag-AATF mutants. d NHEJ repair activity in U2OS cells expressing shNT or shAATFs, transfected with linearized I-Scel NHEJ reporter (EJ5-GFP) (left). HR repair activity assessed using DR-GFP reporter (right). GFP-positive cells, indicating NHEJ and HR repair respectively, analyzed by flow cytometry. e Flag-AATF or Flag-AATF△331–380 mutant was expressed in U2OS cells transduced with shAATF#1. NHEJ activity was assessed as described in (d). f IB showing that full-length AATF, but not △331–380 mutant, decreases γ-H2AX accumulation in GSCs expressing shAATF. g IB showing expression of indicated proteins in GSCs transduced with shNT or shAATFs. h CHX chase analysis of protein degradation in 4121 GSCs transduced with shNT or shAATF#1. XRCC4 levels quantified and normalized to GAPDH. Data presented as mean ± SEM (n = 3, biologically independent experiments). i IB analysis of protein expression in shNT or shAATF#1 GSCs treated with MG132 (10 μM) for 12 h. j IP with anti-XRCC4 antibody and IB with anti-Ub-k48 and anti-Ub antibodies in GSCs (shNT or shAATF#1) treated with MG132. The graph represents the relative levels of Ub (bottom). k Flag-vector or Flag-XRCC4 was expressed in 4121 GSCs transduced with shNT or shAATF#1. The expression of indicated proteins was assessed by IB. l Flag-vector or Flag-XRCC4 was expressed in U2OS transduced with shNT or shAATF#1. The NHEJ activity was assessed as described in (d). For IB, protein levels were normalized to immunoprecipitated AATF (a–c), GAPDH/Tubulin (f, g, i, k), or immunoprecipitated XRCC4 (j). Independent experiments were performed twice (b) or three times (a, c, f–k) with similar results. Data represent the mean ± SD of at least three independent experiments (d, e, l, j). Unpaired two-sided Student’s t-test (d, e, h, j, l). Source data are provided as a Source Data file.