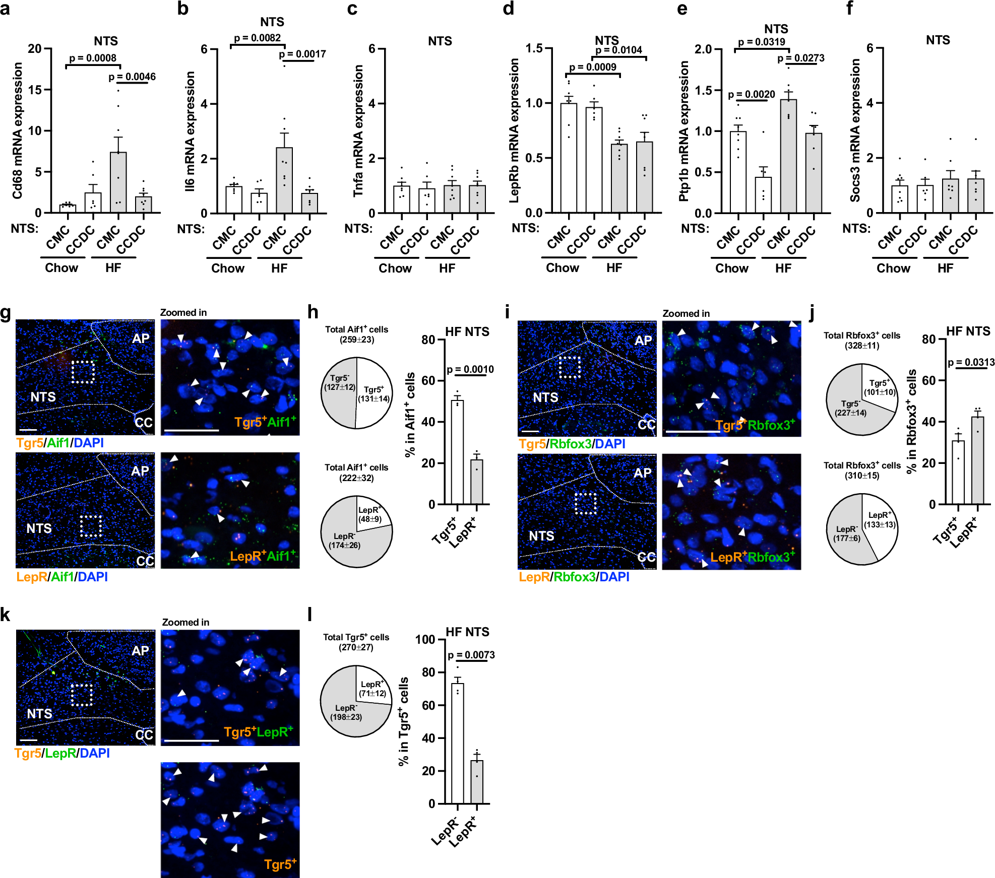
Fig. 3: Activation of TGR5 decreases inflammation and leptin signaling suppressor in the NTS.

Relative NTS Cd68 (a), Il6 (b), Tnfa (c), LepRb (d), Ptp1b (e), and Socs3 (f) mRNA expression of NTS CMC (n = 8) or CCDC (n = 6) chow rats and NTS CMC (n = 8 for a–d; n = 7 for e, f) or CCDC (n = 8 for a–d; n = 7 for e, f) HF rats, measured 24 h after food was given back following 5 min acute infusion. g Representative images (scale bar: 100 μm; 25 μm for the digital zoomed-in images) showing FISH for Tgr5, Aif1, and DAPI or LepR, Aif1, and DAPI in the NTS of HF rats 30 min after CMC 5 min acute infusion. Digital zooms of the boxed regions are shown to the left. Arrowheads indicate cells co-expressing Tgr5 or LepR and Aif1. h Left: Proportion of Aif1+ microglia in the NTS that are Tgr5+ or Tgr5- and LepR+ or LepR- (pie chart). Right: Percentage of Aif1+ microglia expressing Tgr5 or LepR in the NTS (n = 3 per group). i Representative images (scale bar: 100 μm; 25 μm for the digital zoomed-in images) showing FISH for Tgr5, Rbfox3, and DAPI or LepR, Rbfox3, and DAPI in the NTS of HF rats 30 min after CMC 5 min acute infusion. Digital zooms of the boxed regions are shown to the left. Arrowheads indicate cells co-expressing Tgr5 or LepR and Rbfox3. j Left: Proportion of Rbfox3+ neurons of NTS that are Tgr5+ or Tgr5- and Lepr+ or Lepr- (pie chart). Right: Percentage of Rbfox3+ neurons expressing Tgr5 or LepR of NTS (n = 4 per group). k Representative images (scale bar: 100 μm; 25 μm for the digital zoomed-in images) showing FISH for Tgr5, LepR, and DAPI in the NTS of HF rats 30 min after CMC 5 min acute infusion. Digital zooms of the boxed regions are shown to the left. Arrowheads indicate Tgr5 expressing cells that are either LepR+ (top) or LepR- (bottom). l Left: Proportion of Tgr5+ cells in the NTS that are Lepr+ or Lepr- (pie chart). Right: Percentage of Tgr5+ cells that are Lepr- or Lepr+ in the NTS (n = 4). a–f P values were calculated by one-way ANOVA with Tukey’s multiple comparison; h, j P values were calculated by two-tailed t tests; l P values were calculated by two-tailed paired t tests. Data presented as mean ± SEM.