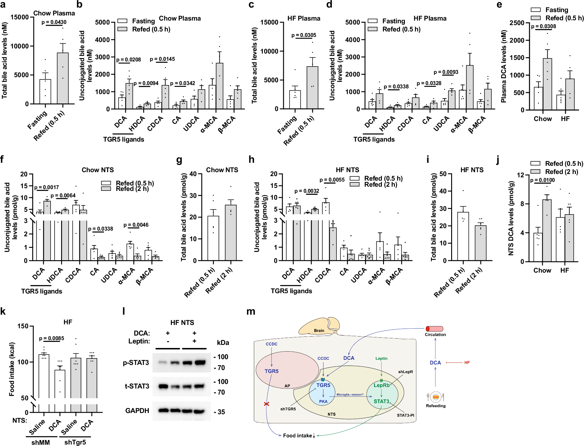
Fig. 4: Refeeding increases endogenous TGR5 agonist DCA in the NTS of chow but not HF rats, while direct DCA infusion into the NTS of HF rats activates TGR5 to lower feeding.

a Total bile acid levels in the plasma of chow rats during fasting (n = 5) or at 0.5 h after refed (n = 5). b Unconjugated bile acid levels in the plasma of chow rats during fasting (n = 5) or at 0.5 h after refed (n = 5). c Total bile acid levels in the plasma of HF rats during fasting (n = 6) or at 0.5 h after refed (n = 5). d Unconjugated bile acid levels in the plasma of HF rats during fasting (n = 6) or at 0.5 h after refed (n = 5). e DCA levels in the plasma of chow and HF rats during fasting (chow n = 5; HF n = 6) or at 0.5 h after refed (chow n = 5; HF n = 5). f Unconjugated bile acid levels in the NTS (pmol/g of tissue) of chow rats at 0.5 h (n = 6) or 2 h (n = 5) after refed. g Total bile acid levels in the NTS (pmol/g of tissue) of chow rats at 0.5 h (n = 6) or 2 h (n = 5) after refed. h Unconjugated bile acid levels in the NTS (pmol/g of tissue) of HF rats at 0.5 h (n = 5) or 2 h (n = 6) after refed. i Total bile acid levels in the NTS (pmol/g of tissue) of HF rats at 0.5 h (n = 5) or 2 h (n = 6) after refed. j DCA levels in the NTS (pmol/g of tissue) of chow and HF rats at 0.5 h (chow n = 6; HF n = 5) or 2 h (chow n = 5; HF n = 6) after refed. k Cumulative food intake of NTS saline shMM (n = 8), DCA shMM (n = 8), saline shTgr5 (n = 7), DCA shTgr5 (n = 8) HF rats 24 h after food was given back. l Representative western blot images of p-STAT3, t-STAT3, and GAPDH protein levels in the NTS of HF rats receiving a NTS DCA 5 min acute infusion, followed by a 3 h wait, then NTS CMC or leptin 5 min acute infusion, and a subsequent 30 min waiting time. m Illustration of TGR5 and leptin-STAT3 signaling in feeding regulation and associated experimental approaches. a–d, f–i P values were calculated by two-tailed t tests; e, j, k P values were calculated by one-way ANOVA with Tukey’s multiple comparison. Data presented as mean ± SEM. DCA deoxycholic acid, HDCA hyodeoxycholic acid, CDCA chenodeoxycholic acid, CA cholic acid, UDCA ursodeoxycholic acid, α-MCA α-muricholic acid, β-MCA β-muricholic acid.