Fig. 5: Physical stability and delivery performance of cubosome–long RNA complex.
From: Premixing enables loading of long RNA in cubic phase lipid nanoparticles

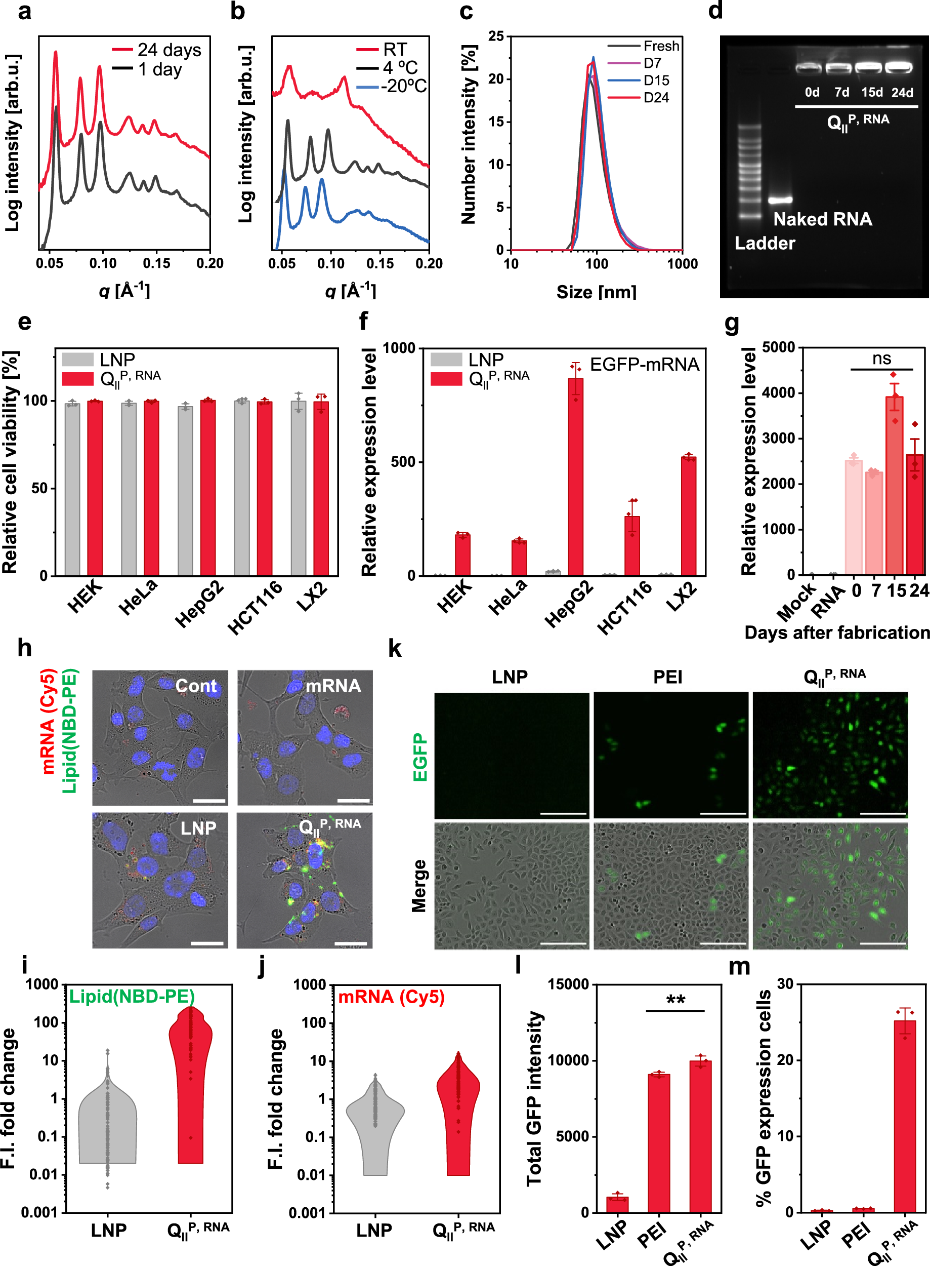
a–d Structural stability of the cubosome–long RNA complex. The SAXS study at various storage period (a) and temperature (b) shows no structural changes. In addition, no changes in the size of QllP, RNA (c) or leakage of long RNA from QllP, RNA (d) were found, indicating the excellent physical stability of the cubosome–long RNA complex. e Cell viability test of cubosome–long RNA complexes at 0.5 µg/mL concentration. The average value of the control group is set to 100%. Data are shown as mean values with SE and all data were obtained from three biologically independent experiments (n = 3). f Evaluation of the cellular delivery efficiency of the cubosome–long RNA complexes. Cubosome–long RNA complexes were more effective than LNPs in delivering 1 kb. Data are shown as mean value (mean ± SE, n = 3; biological independent experiments). g The delivery performance was consistent even after storage at RT for 24 days (mean ± SE, n = 3; biological independent experiments). Statistical analysis was performed using ordinary one-way ANOVA followed by Tukey’s multiple comparisons test; no significant differences were observed (p = 0.9798). h Visualization of the cubosome–long RNA complex and LNP in transfected HepG2 cells after 24 h. Lipids and mRNAs are shown in green (NBD-PE) and red (Cy5), respectively. Scale bar 25 µm. i, j Fluorescence intensites of cells containing lipids (i) and mRNAs ( j ) were quantified from (h) (n = 3; individual cells pooled from independent replicates). k Protein expression image of cubosome-eGFP RNA complex transfection at 24 h post-treatment in HeLa cells. Green fluorescent image and merged with the bright field image are shown respectively. Scale bar 200 µm. l, m, Total fluorescence intensity of cells (l) and percentage of GFP expressing cells (m) were quantified from (k). All data are presented as mean ± SE, n = 3. Statistical analysis was performed using ordinary one-way ANOVA and Tukey’s multiple comparisons test (**p = 0.0041).